Transcriptome Analyses Reveal the Role of Light in Releasing the Morphological Dormancy of Celery Seed by Integrating Plant Hormones, Sugar Metabolism and Endosperm Weakening
Abstract
:1. Introduction
2. Results
2.1. Effects of Different Light Intensity and Photoperiod on Seed Germination of Celery
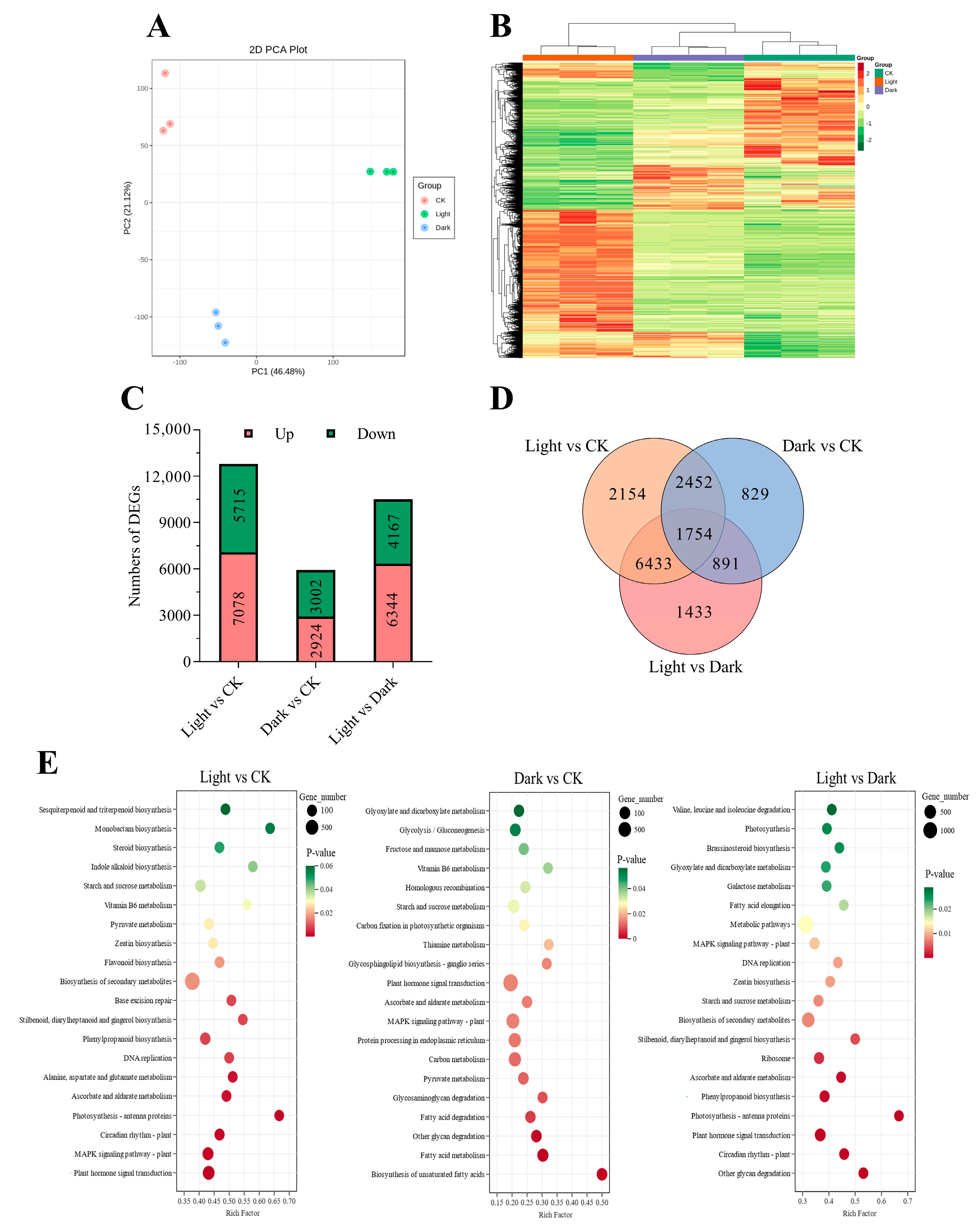
2.2. Transcriptome Profiling and Identification of Differential Genes
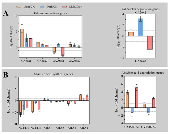
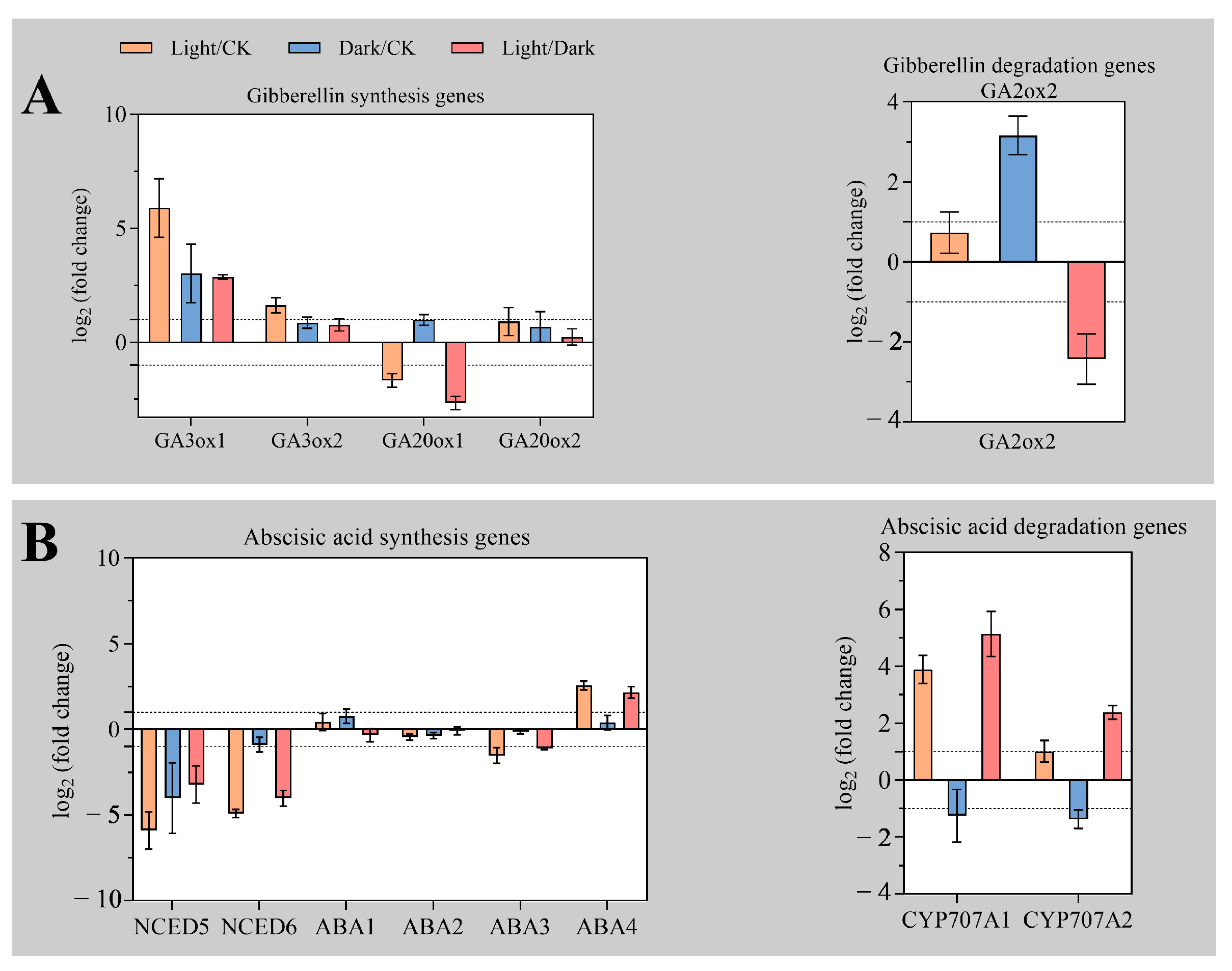
2.3. Expression Differences of Plant Hormone Metabolism Genes under Light and Dark Conditions
2.4. Effects of Exogenous Gibberellin and Abscisic Acid on Seed Germination of Celery
2.5. Light Increased the Sugar Metabolism of Celery Seed
2.6. Enzymatic Reaction Mechanism of Endosperm Weakening
2.7. Non-Enzymatic Mechanisms of Endosperm Weakening
3. Discussion
4. Materials and Methods
4.1. Plant Materials and Seed Treatments
4.2. RNA-Seq and Bioinformatics Analysis
4.3. Real-Time Quantitative Reverse Transcription PCR (qRT-PCR)
4.4. Determination of Sugar Content and Amylase Activity
4.5. Reactive Oxygen Species Content and Antioxidant Enzyme Activity Were Determined
4.6. Histochemical Detection of Superoxide Radicals
4.7. Histochemical Detection of Hydrogen Peroxide
Supplementary Materials
Author Contributions
Funding
Institutional Review Board Statement
Informed Consent Statement
Data Availability Statement
Conflicts of Interest
References
- Yan, J.; Wang, H.; Wang, Y.; Xu, S.; Wan, Y.; He, L.; Yu, L.; Zhu, W. Integrated metabolome and transcriptome analysis reveals candidate genes involved in metabolism of terpenoids and phthalides in celery seeds. Ind. Crops Prod. 2021, 172, 114011. [Google Scholar] [CrossRef]
- Thomas, T.H. Hormonal involvement in photoregulation of celery seed dormancy. Monogr. -Br. Soc. Plant Growth Regul. 1990, 51–58. [Google Scholar]
- Peter, V.D.T.; Cees, M.K. Analysis of embryo growth in mature fruits of celery (Apium graveolens). Physiol. Plant. 1992, 84, 593–599. [Google Scholar]
- Jacobsen, J.V.; Pressman, E.; Pyliotis, N.A. Gibberellin-induced separation of cells in isolated endosperm of celery seed. Planta 1976, 129, 113–122. [Google Scholar] [CrossRef]
- Linkies, A.; Leubner-Metzger, G. Beyond gibberellins and abscisic acid: How ethylene and jasmonates control seed germination. Plant Cell Rep. 2012, 31, 253–270. [Google Scholar] [CrossRef]
- An, Y.; Zhong, C. The Control of Seed Dormancy and Germination by Temperature, Light and Nitrate. Bot. Rev. 2020, 86, 39–75. [Google Scholar]
- Qian, S.; Siping, Z.; Shaodong, L.; Jing, C.; Huijuan, M.; Ziqian, C.; Xiaomeng, Z.; Changwei, G.; Ruihua, L.; Yang, L.; et al. Comparative Transcriptome Analysis Provides Insights into the Seed Germination in Cotton in Response to Chilling Stress. Int. J. Mol. Sci. 2020, 21, 2067. [Google Scholar] [CrossRef]
- Longo, C.; Holness, S.; De Angelis, V.; Lepri, A.; Occhigrossi, S.; Ruta, V.; Vittorioso, P. From the Outside to the Inside: New Insights on the Main Factors That Guide Seed Dormancy and Germination. Genes 2020, 12, 52. [Google Scholar] [CrossRef]
- Finkelstein, R.; Reeves, W.; Ariizumi, T.; Steber, C. Molecular aspects of seed dormancy. Annu. Rev. Plant Biol. 2008, 59, 387–415. [Google Scholar] [CrossRef]
- Tognacca, R.S.; Botto, J.F. Post-transcriptional regulation of seed dormancy and germination: Current understanding and future directions. Plant Commun. 2021, 2, 100169. [Google Scholar] [CrossRef]
- Mérai, Z.; Graeber, K.; Wilhelmsson, P.; Ullrich, K.K.; Arshad, W.; Grosche, C.; Tarkowská, D.; Turečková, V.; Strnad, M.; Rensing, S.A.; et al. Aethionema arabicum: A novel model plant to study the light control of seed germination. J. Exp. Bot. 2019, 70, 3313–3328. [Google Scholar] [CrossRef] [PubMed]
- TAKAKI, M. New proposal of classification of seeds based on forms of phytochrome instead of photoblastism. Rev. Bras. De Fisiol. Veg. 2001, 13, 104–108. [Google Scholar] [CrossRef]
- Okamoto, M.; Kuwahara, A.; Seo, M.; Kushiro, T.; Asami, T.; Hirai, N.; Kamiya, Y.; Koshiba, T.; Nambara, E. CYP707A1 and CYP707A2, which encode abscisic acid 8’-hydroxylases, are indispensable for proper control of seed dormancy and germination in Arabidopsis. Plant Physiol. 2006, 141, 97–107. [Google Scholar] [CrossRef] [PubMed] [Green Version]
- Chandrasekaran, U.; Zhao, X.; Luo, X.; Wei, S.; Shu, K. Endosperm weakening: The gateway to a seed’s new life. Plant Physiol. Biochem. 2022, 178, 31–39. [Google Scholar] [CrossRef]
- Groot, S.P.; Karssen, C.M. Gibberellins regulate seed germination in tomato by endosperm weakening: A study with gibberellin-deficient mutants. Planta 1987, 171, 525–531. [Google Scholar] [CrossRef]
- Lisboa, C.G.S.; Tonini, P.P.; Tiné, M.A.S.; Buckeridge, M.S. Endo-beta-mannanase from the endosperm of seeds of Sesbania virgata (Cav.) Pers. (Leguminosae): Purification, characterisation and its dual role in germination and early seedling growth. Braz. J. Plant Physiol. 2006, 18, 269–280. [Google Scholar] [CrossRef]
- Jacobsen, J.V.; Pressman, E. A structural study of germination in celery (Apium graveolens L.) seed with emphasis on endosperm breakdown. Planta 1979, 144, 241–248. [Google Scholar] [CrossRef]
- Pressman, E.; Negbi, M.; Sachs, M.; Jacobsen, J.V. Varietal differences in light requirements for germination of celery (Apium graveolens L.) seeds and the effects of thermal and solute stress. Funct. Plant Biol. 1977, 4, 821–831. [Google Scholar] [CrossRef]
- Dinesh, A.N.; Priyanka, G. Advances in biosynthesis, regulation, and metabolic engineering of plant specialized terpenoids. Plant Sci. 2020, 294, 110457. [Google Scholar]
- Zhang, L.; Lin, Q.; Feng, Y.; Fan, X.; Zou, F.; Yuan, D.; Zeng, X.; Cao, H. Transcriptomic identification and expression of starch and sucrose metabolism genes in the seeds of Chinese chestnut (Castanea mollissima). J. Agr. Food Chem. 2015, 63, 929–942. [Google Scholar] [CrossRef]
- Sun, Z.T.; Henson, C.A. A quantitative assessment of the importance of barley seed alpha-amylase, beta-amylase, debranching enzyme, and alpha-glucosidase in starch degradation. Arch. Biochem. Biophys. 1991, 284, 298–305. [Google Scholar] [CrossRef]
- Bashline, L.; Lei, L.; Li, S.; Gu, Y. Cell wall, cytoskeleton, and cell expansion in higher plants. Mol. Plant 2014, 7, 586–600. [Google Scholar] [CrossRef]
- Diaz-Vivancos, P.; Barba-Espin, G.; Hernandez, J.A. Elucidating hormonal/ROS networks during seed germination: Insights and perspectives. Plant Cell Rep. 2013, 32, 1491–1502. [Google Scholar] [CrossRef] [PubMed]
- Huber, M.; Nieuwendijk, N.M.; Pantazopoulou, C.K.; Pierik, R. Light signalling shapes plant-plant interactions in dense canopies. Plant Cell Environ. 2021, 44, 1014–1029. [Google Scholar] [CrossRef] [PubMed]
- Jain, R.; Singh, M. Factors affecting goatweed (Scoparia dulcis) seed germination. Weed Sci. 1989, 37, 766–770. [Google Scholar] [CrossRef]
- Oh, E.; Yamaguchi, S.; Kamiya, Y.; Bae, G.; Chung, W.I.; Choi, G. Light activates the degradation of PIL5 protein to promote seed germination through gibberellin in Arabidopsis. Plant J. 2006, 47, 124–139. [Google Scholar] [CrossRef]
- de Wit, M.; Galvao, V.C.; Fankhauser, C. Light-Mediated Hormonal Regulation of Plant Growth and Development. Annu. Rev. Plant Biol. 2016, 67, 513–537. [Google Scholar] [CrossRef]
- Oh, E.; Yamaguchi, S.; Hu, J.; Yusuke, J.; Jung, B.; Paik, I.; Lee, H.; Sun, T.; Kamiya, Y.; Choi, G. PIL5, a phytochrome-interacting bHLH protein, regulates gibberellin responsiveness by binding directly to the GAI and RGA promoters in Arabidopsis seeds. Plant Cell 2007, 19, 1192–1208. [Google Scholar] [CrossRef]
- Li, B.; Zhang, P.; Wang, F.; Li, R.; Liu, J.; Wang, Q.; Liu, W.; Wang, B.; Hu, G. Integrated Analysis of the Transcriptome and Metabolome Revealed Candidate Genes Involved in GA3-Induced Dormancy Release in Leymus chinensis Seeds. Int. J. Mol. Sci. 2021, 22, 4161. [Google Scholar] [CrossRef] [PubMed]
- Urano, K.; Maruyama, K.; Jikumaru, Y.; Kamiya, Y.; Yamaguchi-Shinozaki, K.; Shinozaki, K. Analysis of plant hormone profiles in response to moderate dehydration stress. Plant J. 2017, 90, 17–36. [Google Scholar] [CrossRef]
- Tudzynski, B.; Mihlan, M.; Rojas, M.C.; Linnemannstöns, P.; Gaskin, P.; Hedden, P. Characterization of the final two genes of the gibberellin biosynthesis gene cluster of Gibberella fujikuroi: Des and P450-3 encode GA4 desaturase and the 13-hydroxylase, respectively. J. Biol. Chem. 2003, 278, 28635–28643. [Google Scholar] [CrossRef]
- Boursiac, Y.; Leran, S.; Corratge-Faillie, C.; Gojon, A.; Krouk, G.; Lacombe, B. ABA transport and transporters. Trends Plant Sci. 2013, 18, 325–333. [Google Scholar] [CrossRef] [PubMed]
- Iglesias-Fernández, R.; Rodríguez-Gacio, M.D.C.; Barrero-Sicilia, C.; Carbonero, P.; Matilla, A.J. Molecular analysis of endo-β-mannanase genes upon seed imbibition suggest a cross-talk between radicle and micropylar endosperm during germination of Arabidopsis thaliana. Plant Signal. Behav. 2011, 6, 80–82. [Google Scholar] [CrossRef] [PubMed]
- Iglesias-Fernandez, R.; Rodriguez-Gacio, M.C.; Barrero-Sicilia, C.; Carbonero, P.; Matilla, A. Three endo-beta-mannanase genes expressed in the micropylar endosperm and in the radicle influence germination of Arabidopsis thaliana seeds. Planta 2011, 233, 25–36. [Google Scholar] [CrossRef] [PubMed] [Green Version]
- Homrichhausen, T.M.; Hewitt, J.R.; Nonogaki, H. Endo-β-mannanase activity is associated with the completion of embryogenesis in imbibed carrot (Daucus carota L.) seeds. Seed Sci. Res. 2003, 13, 219–227. [Google Scholar] [CrossRef]
- Cosgrove, D.J. Loosening of plant cell walls by expansins. Nature 2000, 407, 321–326. [Google Scholar] [CrossRef] [PubMed]
- Chen, F.; Bradford, K.J. Expression of an expansin is associated with endosperm weakening during tomato seed germination. Plant Physiol. 2000, 124, 1265–1274. [Google Scholar] [CrossRef]
- Karuppanapandian, T.; Moon, J.; Kim, C.; Manoharan, K.; Kim, W. Reactive oxygen species in plants: Their generation, signal transduction, and scavenging mechanisms. Aust. J. Crop Sci. 2011, 5, 709–725. [Google Scholar]
- Bailly, C.; El-Maarouf-Bouteau, H.; Corbineau, F. From intracellular signaling networks to cell death: The dual role of reactive oxygen species in seed physiology. C. R. Biol. 2008, 331, 806–814. [Google Scholar] [CrossRef]
- Zhang, Y.; Chen, B.; Xu, Z.; Shi, Z.; Chen, S.; Huang, X.; Chen, J.; Wang, X. Involvement of reactive oxygen species in endosperm cap weakening and embryo elongation growth during lettuce seed germination. J. Exp. Bot. 2014, 65, 3189–3200. [Google Scholar] [CrossRef]
- Wang, W.Q.; Xu, D.Y.; Sui, Y.P.; Ding, X.H.; Song, X.J. A multiomic study uncovers a bZIP23-PER1A-mediated detoxification pathway to enhance seed vigor in rice. Proc. Natl. Acad. Sci. USA 2022, 119, e2026355119. [Google Scholar] [CrossRef] [PubMed]
- Jurdak, R.; de Almeida, G.R.G.; Chaumont, N.; Schivre, G.; Bourbousse, C.; Barneche, F.; Bou, D.K.M.; Bailly, C. Intracellular reactive oxygen species trafficking participates in seed dormancy alleviation in Arabidopsis seeds. New Phytol. 2022, 234, 850–866. [Google Scholar] [CrossRef] [PubMed]
- Chen, L.; Lu, B.; Liu, L.; Duan, W.; Jiang, D.; Li, J.; Zhang, K.; Sun, H.; Zhang, Y.; Li, C.; et al. Melatonin promotes seed germination under salt stress by regulating ABA and GA3 in cotton (Gossypium hirsutum L.). Plant Physiol. Biochem. 2021, 162, 506–516. [Google Scholar] [CrossRef] [PubMed]
- Oracz, K.; Voegele, A.; Tarkowská, D.; Jacquemoud, D.; Turecková, V.; Urbanová, T.; Strnad, M.; Sliwinska, E.; Leubner-Metzger, G. Myrigalone A inhibits Lepidium sativum seed germination by interference with gibberellin metabolism and apoplastic superoxide production required for embryo extension growth and endosperm rupture. Plant Cell Physiol. 2012, 53, 81–95. [Google Scholar] [CrossRef] [PubMed] [Green Version]
- Hans, T.C.; Ziguo, Z.; Yangdou, W.; David, B.C. Subcellular localization of H2O2 in plants. H2O2 accumulation in papillae and hypersensitive response during the barley—Powdery mildew interaction. Plant J. 1997, 11, 1187–1194. [Google Scholar]







| Parameter | Estimated Marginal Mean | LI | P | LI × P | |||||||||
|---|---|---|---|---|---|---|---|---|---|---|---|---|---|
| LI (μmol m−2 s−1) | P (h) | ||||||||||||
| 50 | 100 | 200 | 4 | 8 | 12 | 24 | F | η2 | F | η2 | F | η2 | |
| Germination (%) | 84.4% b | 87.5% a | 82.6% b | 84.4% a | 85.0% a | 84.2% a | 85.8% a | 11.5 *** | 0.489 | 0.706 | 0.081 | 1.15 | 0.223 |
| Germination index | 51.7 b | 56.0 a | 58.6 a | 55.8 a | 55.4 a | 56.0 a | 54.6 a | 19.61 *** | 0.62 | 0.44 | 0.052 | 0.89 | 0.18 |
Publisher’s Note: MDPI stays neutral with regard to jurisdictional claims in published maps and institutional affiliations. |
© 2022 by the authors. Licensee MDPI, Basel, Switzerland. This article is an open access article distributed under the terms and conditions of the Creative Commons Attribution (CC BY) license (https://creativecommons.org/licenses/by/4.0/).
Share and Cite
Li, H.; Chen, J.; He, L.; Zhu, H.; Huang, Z.; Zhu, M.; Fan, L.; Wu, L.; Yu, L.; Zhu, W.; et al. Transcriptome Analyses Reveal the Role of Light in Releasing the Morphological Dormancy of Celery Seed by Integrating Plant Hormones, Sugar Metabolism and Endosperm Weakening. Int. J. Mol. Sci. 2022, 23, 10140. https://doi.org/10.3390/ijms231710140
Li H, Chen J, He L, Zhu H, Huang Z, Zhu M, Fan L, Wu L, Yu L, Zhu W, et al. Transcriptome Analyses Reveal the Role of Light in Releasing the Morphological Dormancy of Celery Seed by Integrating Plant Hormones, Sugar Metabolism and Endosperm Weakening. International Journal of Molecular Sciences. 2022; 23(17):10140. https://doi.org/10.3390/ijms231710140
Chicago/Turabian StyleLi, Han, Jingbo Chen, Lizhong He, Hongfang Zhu, Zhiwu Huang, Minfen Zhu, Linhua Fan, Lingyun Wu, Li Yu, Weimin Zhu, and et al. 2022. "Transcriptome Analyses Reveal the Role of Light in Releasing the Morphological Dormancy of Celery Seed by Integrating Plant Hormones, Sugar Metabolism and Endosperm Weakening" International Journal of Molecular Sciences 23, no. 17: 10140. https://doi.org/10.3390/ijms231710140
APA StyleLi, H., Chen, J., He, L., Zhu, H., Huang, Z., Zhu, M., Fan, L., Wu, L., Yu, L., Zhu, W., & Yan, J. (2022). Transcriptome Analyses Reveal the Role of Light in Releasing the Morphological Dormancy of Celery Seed by Integrating Plant Hormones, Sugar Metabolism and Endosperm Weakening. International Journal of Molecular Sciences, 23(17), 10140. https://doi.org/10.3390/ijms231710140

