Genome-Wide Identification, Characterization, and Expression Analysis Related to Low-Temperature Stress of the CmGLP Gene Family in Cucumis melo L.
Abstract
:1. Introduction
2. Result
2.1. Identification, Chromosomal Location, and Physicochemical Properties Analysis of GLP Genes in Melon
2.2. Analysis of Evolutionary Relationship between the GLP Proteins of Melon and Other Plants
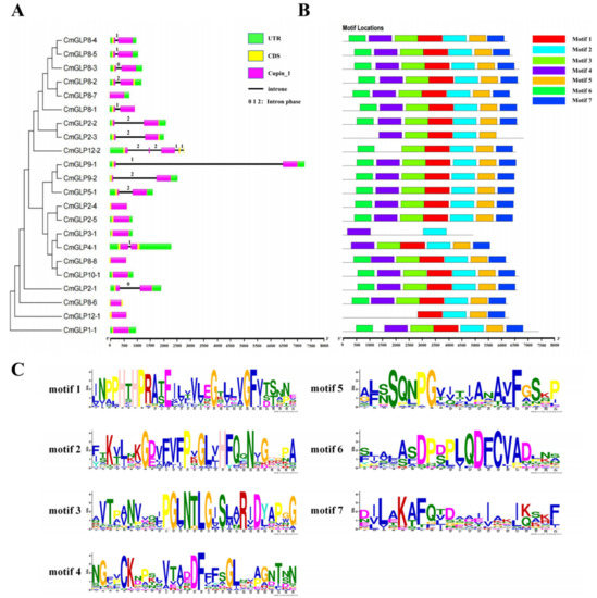
2.3. Analysis of Protein Conserved Domains, Gene Structure, and Motifs of CmGLPs
2.4. Analysis of CmGLP Promoter cis-Acting Elements
2.5. Relative Expression Analysis of CmGLP Gene Family in Different Tissue
2.6. Expression Analysis of Melon CmGLP Gene Family in Melon Seedling Leaves under Low-Temperature Stress and Prediction of CmGLP2-5 Protein Structure
2.7. Dual Luciferase Assay
3. Discussion
3.1. Characteristics of the Melon GLP Gene Family
3.2. Potential Role of CmGLPs in Melon Response to Low-Temperature Stress
4. Materials and Methods
4.1. Plant Material and Stress Treatments
4.2. Identification of Melon GLP Gene Family Members
4.3. Chromosome Localization and Gene Duplication of Melon CmGLP Gene Family
4.4. Analysis of Melon CmGLP Gene Family Characteristics
4.5. Phylogenetic, Gene Structure, Multiple Sequence Alignment, Promoter cis-Acting Elements Analysis of Melon GLP Gene Family
4.6. Relative Expression Analysis of CmGLP Gene Family in Different Tissue
4.7. RNA Extraction and qRT-PCR Analyses
4.8. CmGLP2-5 Protein Structure Prediction
4.9. Dual Luciferase Assay
4.10. Statistical Analysis
5. Conclusions
Supplementary Materials
Author Contributions
Funding
Institutional Review Board Statement
Informed Consent Statement
Data Availability Statement
Conflicts of Interest
References
- Thompson, E.; Lane, B. Relation of protein synthesis in imbibing wheat embryos to the cell-free translational capacities of bulk mRNA from dry and imbibing embryos. J. Biol. Chem. 1980, 255, 5965–5970. [Google Scholar] [CrossRef]
- He, Z.-D.; Tao, M.-L.; Leung, D.W.M.; Yan, X.-Y.; Chen, L.; Peng, X.-X.; Liu, E.-E. The rice germin-like protein OsGLP1 participates in acclimation to UV-B radiation. Plant Physiol. 2021, 186, 1254–1268. [Google Scholar] [CrossRef]
- Ham, B.-K.; Li, G.; Kang, B.-H.; Zeng, F.; Lucas, W.J. Overexpression of Arabidopsis Plasmodesmata Germin-Like Proteins Disrupts Root Growth and Development. Plant Cell 2012, 24, 3630–3648. [Google Scholar] [CrossRef] [PubMed] [Green Version]
- Wang, H.; Zhang, Y.; Xiao, N.; Zhang, G.; Wang, F.; Chen, X.; Fang, R. Rice GERMIN-LIKE PROTEIN 2-1 Functions in Seed Dormancy under the Control of Abscisic Acid and Gibberellic Acid Signaling Pathways. Plant Physiol. 2020, 183, 1157–1170. [Google Scholar] [CrossRef]
- Schweizer, P.; Christoffel, A.; Dudler, R. Transient expression of members of the germin-like gene family in epidermal cells of wheat confers disease resistance. Plant J. 1999, 20, 541–552. [Google Scholar] [CrossRef] [PubMed]
- Rietz, S.; Bernsdorff, F.E.; Cai, D. Members of the germin-like protein family in Brassica napus are candidates for the initiation of an oxidative burst that impedes pathogenesis of Sclerotinia sclerotiorum. J. Exp. Bot. 2012, 63, 5507–5519. [Google Scholar] [CrossRef] [Green Version]
- Zaynab, M.; Peng, J.; Sharif, Y.; Fatima, M.; Albaqami, M.; Al-Yahyai, R.; Khan, K.A.; Alotaibi, S.S.; Alaraidh, I.A.; Shaikhaldein, H.O.; et al. Genome-Wide Identification and Expression Profiling of Germin-Like Proteins Reveal Their Role in Regulating Abiotic Stress Response in Potato. Front. Plant Sci. 2022, 12, 831140. [Google Scholar] [CrossRef]
- Banerjee, J.; Gantait, S.; Maiti, M.K. Physiological role of rice germin-like protein 1 (OsGLP1) at early stages of growth and development in indica rice cultivar under salt stress condition. Plant Cell Tissue Organ Cult. (PCTOC) 2017, 131, 127–137. [Google Scholar] [CrossRef]
- Pei, Y.; Li, X.; Zhu, Y.; Ge, X.; Sun, Y.; Liu, N.; Jia, Y.; Li, F.; Hou, Y. GhABP19, a Novel Germin-Like Protein From Gossypium hirsutum, Plays an Important Role in the Regulation of Resistance to Verticillium and Fusarium Wilt Pathogens. Front. Plant Sci. 2019, 10, 583. [Google Scholar] [CrossRef] [Green Version]
- Han, L.-M.; Hua, W.-P.; Cao, X.-Y.; Yan, J.-A.; Chen, C.; Wang, Z.-Z. Genome-wide identification and expression analysis of the superoxide dismutase (SOD) gene family in Salvia miltiorrhiza. Gene 2020, 742, 144603. [Google Scholar] [CrossRef]
- Pan, C.; Lu, H.; Yu, J.; Liu, J.; Liu, Y.; Yan, C. Identification of Cadmium-responsive Kandelia obovata SOD family genes and response to Cd toxicity. Environ. Exp. Bot. 2019, 162, 230–238. [Google Scholar] [CrossRef]
- Onwumelu, A.; Powell, W.A.; Newhouse, A.E.; Evans, G.; Hilles, G.; Matthews, D.F.; Coffey, V.; Drake, J.E. Oxalate oxidase transgene expression in American chestnut leaves has little effect on photosynthetic or respiratory physiology. New For. 2022, 1–22. [Google Scholar] [CrossRef]
- Kumar, A.; Nayak, A.; Hanjagi, P.; Kumari, K.; Vijayakumar, S.; Mohanty, S.; Tripathi, R.; Panneerselvam, P. Submergence stress in rice: Adaptive mechanisms, coping strategies and future research needs. Environ. Exp. Bot. 2021, 186, 104448. [Google Scholar] [CrossRef]
- Gangadhar, B.H.; Mishra, R.K.; Kappachery, S.; Baskar, V.; Venkatesh, J.; Nookaraju, A.; Thiruvengadam, M. Enhanced thermo-tolerance in transgenic potato (Solanum tuberosum L.) overexpressing hydrogen peroxide-producing germin-like protein (GLP). Genomics 2021, 113, 3224–3234. [Google Scholar] [CrossRef]
- El-Sharkawy, I.; Mila, I.; Bouzayen, M.; Jayasankar, S. Regulation of two germin-like protein genes during plum fruit development. J. Exp. Bot. 2010, 61, 1761–1770. [Google Scholar] [CrossRef] [Green Version]
- Fu, J.-Y.; Wang, X.-C.; Mao, T.-F.; Cheng, H.; Chen, F.; Yang, Y.-J. Identification and functional analysis of germin-like protein Gene family in tea plant (Camellia sinensis). Sci. Hortic. 2018, 234, 166–175. [Google Scholar] [CrossRef]
- Zhang, Y.; Wang, X.; Chang, X.; Sun, M.; Zhang, Y.; Li, W.; Li, Y. Overexpression of germin-like protein GmGLP10 enhances resistance to Sclerotinia sclerotiorum in transgenic tobacco. Biochem. Biophys. Res. Commun. 2018, 497, 160–166. [Google Scholar] [CrossRef] [PubMed]
- Beracochea, V.C.; Almasia, N.I.; Peluffo, L.; Nahirñak, V.; Hopp, H.E.; Paniego, N.; Heinz, R.A.; Rovere, C.V.; Lia, V.V. Sunflower germin-like protein HaGLP1 promotes ROS accumulation and enhances protection against fungal pathogens in transgenic Arabidopsis thaliana. Plant Cell Rep. 2015, 34, 1717–1733. [Google Scholar] [CrossRef]
- Mejía-Teniente, L.; Joaquin-Ramos, A.; Torres-Pacheco, I.; Rivera-Bustamante, R.F.; Guevara-Olvera, L.; Rico-García, E.; Guevara-Gonzalez, R.G. Silencing of a Germin-Like Protein Gene (CchGLP) in Geminivirus-Resistant Pepper (Capsicum chinense Jacq.) BG-3821 Increases Susceptibility to Single and Mixed Infections by Geminiviruses PHYVV and PepGMV. Viruses 2015, 7, 6141–6151. [Google Scholar] [CrossRef] [PubMed] [Green Version]
- Liu, Q.; Yang, J.; Yan, S.; Zhang, S.; Zhao, J.; Wang, W.; Yang, T.; Wang, X.; Mao, X.; Dong, J.; et al. The germin-like protein OsGLP2-1 enhances resistance to fungal blast and bacterial blight in rice. Plant Mol. Biol. 2016, 92, 411–423. [Google Scholar] [CrossRef]
- Christensen, A.B.; Thordal-Christensen, H.; Zimmermann, G.; Gjetting, T.; Lyngkjær, M.F.; Dudler, R.; Schweizer, P. The Germinlike Protein GLP4 Exhibits Superoxide Dismutase Activity and Is an Important Component of Quantitative Resistance in Wheat and Barley. Mol. Plant-Microbe Interact. 2004, 17, 109–117. [Google Scholar] [CrossRef] [PubMed] [Green Version]
- Hyun, D.Y.; Sebastin, R.; Lee, G.A.; Lee, K.J.; Kim, S.H.; Yoo, E.; Lee, S.; Kang, M.J.; Lee, S.B.; Jang, I.; et al. Genome-Wide SNP Markers for Genotypic and Phenotypic Differentiation of Melon (Cucumis melo L.) Varieties Using Genotyping-by-Sequencing. Int. J. Mol. Sci. 2021, 22, 6722. [Google Scholar] [CrossRef] [PubMed]
- Zhang, Z.; Zhang, Z.; Han, X.; Wu, J.; Zhang, L.; Wang, J.; Wang-Pruski, G. Specific response mechanism to autotoxicity in melon (Cucumis melo L.) root revealed by physiological analyses combined with transcriptome profiling. Ecotoxicol. Environ. Saf. 2020, 200, 110779. [Google Scholar] [CrossRef] [PubMed]
- Cheng, D.; Wang, Z.; Li, S.; Zhao, J.; Wei, C.; Zhang, Y. Genome-Wide Identification of CCD Gene Family in Six Cucurbitaceae Species and Its Expression Profiles in Melon. Genes 2022, 13, 262. [Google Scholar] [CrossRef] [PubMed]
- Li, M.; Duan, X.; Liu, T.; Qi, H. Short-term suboptimal low temperature has short- and long-term effects on melon seedlings. Sci. Hortic. 2022, 297, 110967. [Google Scholar] [CrossRef]
- Amaro, A.L.; Spadafora, N.D.; Pereira, M.J.; Dhorajiwala, R.; Herbert, R.J.; Müller, C.T.; Rogers, H.J.; Pintado, M. Multitrait analysis of fresh-cut cantaloupe melon enables discrimination between storage times and temperatures and identifies potential markers for quality assessments. Food Chem. 2018, 241, 222–231. [Google Scholar] [CrossRef] [PubMed]
- Liao, L.; Hu, Z.; Liu, S.; Yang, Y.; Zhou, Y. Characterization of Germin-like Proteins (GLPs) and Their Expression in Response to Abiotic and Biotic Stresses in Cucumber. Horticulturae 2021, 7, 412. [Google Scholar] [CrossRef]
- Wang, J.; Zhang, Z.; Wu, J.; Han, X.; Wang-Pruski, G.; Zhang, Z. Genome-wide identification, characterization, and expression analysis related to autotoxicity of the GST gene family in Cucumis melo L. Plant Physiol. Biochem. 2020, 155, 59–69. [Google Scholar] [CrossRef]
- Yang, G.; Lu, H.; Wang, L.; Zhao, J.; Zeng, W.; Zhang, T. Genome-Wide Identification and Transcriptional Expression of the METTL21C Gene Family in Chicken. Genes 2019, 10, 628. [Google Scholar] [CrossRef] [PubMed] [Green Version]
- Long, M.; Rosenberg, C.; Gilbert, W. Intron phase correlations and the evolution of the intron/exon structure of genes. Proc. Natl. Acad. Sci. USA 1995, 92, 12495–12499. [Google Scholar] [CrossRef] [Green Version]
- Liu, Z.; Shi, L.; Yang, S.; Qiu, S.; Ma, X.; Cai, J.; Guan, D.; Wang, Z.; He, S. A conserved double-W box in the promoter of CaWRKY40 mediates autoregulation during response to pathogen attack and heat stress in pepper. Mol. Plant Pathol. 2020, 22, 3–18. [Google Scholar] [CrossRef] [PubMed]
- Shu, W.; Zhou, Q.; Xian, P.; Cheng, Y.; Lian, T.; Ma, Q.; Zhou, Y.; Li, H.; Nian, H.; Cai, Z. GmWRKY81 Encoding a WRKY Transcription Factor Enhances Aluminum Tolerance in Soybean. Int. J. Mol. Sci. 2022, 23, 6518. [Google Scholar] [CrossRef] [PubMed]
- Choi, C.; Hwang, S.H.; Fang, I.R.; Kwon, S.I.; Park, S.R.; Ahn, I.; Kim, J.B.; Hwang, D.J. Molecular characterization of Oryza sativa WRKY6, which binds to W-box-like element 1 of the Oryza sativa pathogenesis-related (PR) 10a promoter and confers reduced susceptibility to pathogens. New Phytol. 2015, 208, 846–859. [Google Scholar] [CrossRef]
- Li, L.; Xu, X.; Chen, C.; Shen, Z. Genome-Wide Characterization and Expression Analysis of the Germin-Like Protein Family in Rice and Arabidopsis. Int. J. Mol. Sci. 2016, 17, 1622. [Google Scholar] [CrossRef] [Green Version]
- Yuan, B.; Yang, Y.; Fan, P.; Liu, J.; Xing, H.; Liu, Y.; Feng, D. Genome-Wide Identification and Characterization of Germin and Germin-Like Proteins (GLPs) and Their Response Under Powdery Mildew Stress in Wheat (Triticum aestivum L.). Plant Mol. Biol. Rep. 2021, 39, 821–832. [Google Scholar] [CrossRef]
- Ilyas, M.; Rahman, A.; Khan, N.H.; Haroon, M.; Hussain, H.; Rehman, L.; Alam, M.; Rauf, A.; Waggas, D.S.; Bawazeer, S. Analysis of Germin-like protein genes family in Vitis vinifera (VvGLPs) using various in silico approaches. Braz. J. Biol. 2022, 84, e256732. [Google Scholar] [CrossRef]
- Lu, M.; Han, Y.-P.; Gao, J.-G.; Wang, X.-J.; Li, W.-B. Identification and analysis of the germin-like gene family in soybean. BMC Genom. 2010, 11, 620. [Google Scholar] [CrossRef] [PubMed] [Green Version]
- Barman, A.R.; Banerjee, J. Versatility of germin-like proteins in their sequences, expressions, and functions. Funct. Integr. Genom. 2015, 15, 533–548. [Google Scholar] [CrossRef]
- Gatti, L.V.; Basso, L.S.; Miller, J.B.; Gloor, M.; Domingues, L.G.; Cassol, H.L.G.; Tejada, G.; Aragão, L.E.O.C.; Nobre, C.; Peters, W.; et al. Amazonia as a carbon source linked to deforestation and climate change. Nature 2021, 595, 388–393. [Google Scholar] [CrossRef]
- Liu, T.; Shi, J.; Li, M.; Ye, X.; Qi, H. Trehalose triggers hydrogen peroxide and nitric oxide to participate in melon seedlings oxidative stress tolerance under cold stress. Environ. Exp. Bot. 2021, 184, 104379. [Google Scholar] [CrossRef]
- Li, M.; Wang, C.; Shi, J.; Zhang, Y.; Liu, T.; Qi, H. Abscisic acid and putrescine synergistically regulate the cold tolerance of melon seedlings. Plant Physiol. Biochem. 2021, 166, 1054–1064. [Google Scholar] [CrossRef] [PubMed]
- Das, A.; Pramanik, K.; Sharma, R.; Gantait, S.; Banerjee, J. In-silico study of biotic and abiotic stress-related transcription factor binding sites in the promoter regions of rice germin-like protein genes. PLoS ONE 2019, 14, e0211887. [Google Scholar] [CrossRef]
- Giarola, V.; Chen, P.; Dulitz, S.J.; König, M.; Manduzio, S.; Bartels, D. The dehydration- and ABA-inducible germin-like protein CpGLP1 from Craterostigma plantagineum has SOD activity and may contribute to cell wall integrity during desiccation. Planta 2020, 252, 84. [Google Scholar] [CrossRef] [PubMed]
- Anum, J.; O’Shea, C.; Hyder, M.Z.; Farrukh, S.; Skriver, K.; Malik, S.I.; Yasmin, T. Germin like protein genes exhibit modular expression during salt and drought stress in elite rice cultivars. Mol. Biol. Rep. 2021, 49, 293–302. [Google Scholar] [CrossRef] [PubMed]
- Livak, K.J.; Schmittgen, T.D. Analysis of relative gene expression data using real-time quantitative PCR and the 2−ΔΔCT Method. Methods 2001, 25, 402–408. [Google Scholar] [CrossRef] [PubMed]
- Zhang, L.M.; Leng, C.Y.; Luo, H.; Wu, X.Y.; Liu, Z.Q.; Zhang, Y.M.; Zhang, H.; Xia, Y.; Shang, L.; Liu, C.M.; et al. Sweet Sorghum Originated through Selection of Dry, a Plant-Specific NAC Transcription Factor Gene. Plant Cell 2018, 30, 2286–2307. [Google Scholar] [CrossRef] [Green Version]
- Xie, Z.; Nolan, T.; Jiang, H.; Tang, B.; Zhang, M.; Li, Z.; Yin, Y. The AP2/ERF Transcription Factor TINY Modulates Brassinosteroid-Regulated Plant Growth and Drought Responses in Arabidopsis. Plant Cell 2019, 31, 1788–1806. [Google Scholar] [CrossRef] [Green Version]
- Li, C.; Zhang, J.; Zhang, Q.; Dong, A.; Wu, Q.; Zhu, X.; Zhu, X. Genome-Wide Identification and Analysis of the NAC Transcription Factor Gene Family in Garden Asparagus (Asparagus officinalis). Genes 2022, 13, 976. [Google Scholar] [CrossRef]
- An, J.-P.; Li, R.; Qu, F.-J.; You, C.-X.; Wang, X.-F.; Hao, Y.-J. R2R3-MYB transcription factor MdMYB23 is involved in the cold tolerance and proanthocyanidin accumulation in apple. Plant J. 2018, 96, 562–577. [Google Scholar] [CrossRef] [Green Version]
- Sun, X.; Zhang, L.; Wong, D.; Wang, Y.; Zhu, Z.; Xu, G.; Wang, Q.; Li, S.; Liang, Z.; Xin, H. The ethylene response factor VaERF092 from Amur grape regulates the transcription factor VaWRKY33, improving cold tolerance. Plant J. 2019, 99, 988–1002. [Google Scholar] [CrossRef]
- Garcia-Mas, J.; Benjak, A.; Sanseverino, W.; Bourgeois, M.; Mir, G.; González, V.M.; Hénaff, E.; Câmara, F.; Cozzuto, L.; Lowy, E.; et al. The genome of melon (Cucumis melo L.). Proc. Natl. Acad. Sci. USA 2012, 109, 11872–11877. [Google Scholar] [CrossRef] [PubMed] [Green Version]
- Bolser, D.; Staines, D.M.; Pritchard, E.; Kersey, P. Ensembl plants: Integrating tools for visualizing, mining, and analyzing plant genomics data. In Plant Bioinformatics; Humana Press: New York, NY, USA, 2016; pp. 115–140. [Google Scholar] [CrossRef]
- Wang, Y.; Tang, H.; Debarry, J.D.; Tan, X.; Li, J.; Wang, X.; Lee, T.H.; Jin, H.; Marler, B.; Guo, H.; et al. MCScanX: A toolkit for detection and evolutionary analysis of gene synteny and collinearity. Nucleic Acids Res. 2012, 40, e49. [Google Scholar] [CrossRef] [PubMed] [Green Version]
- Krzywinski, M.; Schein, J.; Birol, I.; Connors, J.; Gascoyne, R.; Horsman, D.; Jones, S.J.; Marra, M.A. Circos: An information aesthetic for comparative genomics. Genome Res. 2009, 19, 1639–1645. [Google Scholar] [CrossRef] [Green Version]
- Artimo, P.; Jonnalagedda, M.; Arnold, K.; Baratin, D.; Csardi, G.; de Castro, E.; Duvaud, S.; Flegel, V.; Fortier, A.; Gasteiger, E.; et al. ExPASy: SIB bioinformatics resource portal. Nucleic Acids Res. 2012, 40, W597–W603. [Google Scholar] [CrossRef] [PubMed]
- Chen, Y.; Yu, P.; Luo, J.; Jiang, Y. Secreted protein prediction system combining CJ-SPHMM, TMHMM, and PSORT. Mamm. Genome 2003, 14, 859–865. [Google Scholar] [CrossRef]
- Petersen, T.N.; Brunak, S.; von Heijne, G.; Nielsen, H. SignalP 4.0: Discriminating signal peptides from transmembrane regions. Nat. Methods 2011, 8, 785–786. [Google Scholar] [CrossRef]
- Mueller, L.A.; Zhang, P.; Rhee, S.Y. AraCyc: A Biochemical Pathway Database for Arabidopsis. Plant Physiol. 2003, 132, 453–460. [Google Scholar] [CrossRef] [Green Version]
- Kawahara, Y.; de la Bastide, M.; Hamilton, J.P.; Kanamori, H.; McCombie, W.R.; Ouyang, S.; Schwartz, D.C.; Tanaka, T.; Wu, J.; Zhou, S.; et al. Improvement of the Oryza sativa Nipponbare reference genome using next generation sequence and optical map data. Rice 2013, 6, 4. [Google Scholar] [CrossRef] [Green Version]
- Huang, S.; Li, R.; Zhang, Z.; Li, L.; Gu, X.; Fan, W.; Lucas, W.J.; Wang, X.; Xie, B.; Ni, P.; et al. The genome of the cucumber, Cucumis sativus L. Nat. Genet. 2009, 41, 1275–1281. [Google Scholar] [CrossRef] [Green Version]
- Tamura, K.; Peterson, D.; Peterson, N.; Stecher, G.; Nei, M.; Kumar, S. MEGA5: Molecular evolutionary genetics analysis using maximum likelihood, evolutionary distance, and maximum parsimony methods. Mol. Biol. Evol. 2011, 28, 2731–2739. [Google Scholar] [CrossRef] [Green Version]
- Liu, W.; Xie, Y.; Ma, J.; Luo, X.; Nie, P.; Zuo, Z.; Lahrmann, U.; Zhao, Q.; Zheng, Y.; Zhao, Y.; et al. IBS: An illustrator for the presentation and visualization of biological sequences. Bioinformatics 2015, 31, 3359–3361. [Google Scholar] [CrossRef] [PubMed] [Green Version]
- Bailey, T.L.; Boden, M.; Buske, F.A.; Frith, M.; Grant, C.E.; Clementi, L.; Ren, J.; Li, W.W.; Noble, W.S. MEME SUITE: Tools for motif discovery and searching. Nucleic Acids Res. 2009, 37, w202–w208. [Google Scholar] [CrossRef] [PubMed]
- Lescot, M.; Déhais, P.; Thijs, G.; Marchal, K.; Moreau, Y.; Van de Peer, Y.; Rouzé, P.; Rombauts, S. PlantCARE, a database of plant cis-acting regulatory elements and a portal to tools for in silico analysis of promoter sequences. Nucleic Acids Res. 2002, 30, 325–327. [Google Scholar] [CrossRef]
- Liu, T.; Xu, J.; Li, J.; Hu, X. NO is involved in JA- and H2O2-mediated ALA-induced oxidative stress tolerance at low temperatures in tomato. Environ. Exp. Bot. 2018, 161, 334–343. [Google Scholar] [CrossRef]
- Deléage, G. ALIGNSEC: Viewing protein secondary structure predictions within large multiple sequence alignments. Bioinformatics 2017, 33, 3991–3992. [Google Scholar] [CrossRef]
- Guex, N.; Peitsch, M.C.; Schwede, T. Automated comparative protein structure modeling with SWISS-MODEL and Swiss-PdbViewer: A historical perspective. Electrophoresis 2009, 30, S162–S173. [Google Scholar] [CrossRef] [PubMed]
- Laskowski, R.A.; Jabłońska, J.; Pravda, L.; Vařeková, R.S.; Thornton, J. PDBsum: Structural summaries of PDB entries. Protein Sci. 2017, 27, 129–134. [Google Scholar] [CrossRef]
- Zhang, Y.; Ming, R.; Khan, M.; Wang, Y.; Dahro, B.; Xiao, W.; Li, C.; Liu, J.H. ERF9 of Poncirus trifoliata (L.) Raf. undergoes feedback regulation by ethylene and modulates cold tolerance via regulating a glutathione S-transferase U17 gene. Plant Biotechnol. J. 2022, 20, 183–200. [Google Scholar] [CrossRef]







| No. | Gene Name | Gene ID | Length (bp) | Mw (kDa) | Exons | pI | Singal Peptide | Trans- Membrane Domain | Protein (aa) | GRAVY | Localization | ||
|---|---|---|---|---|---|---|---|---|---|---|---|---|---|
| Gene | cDNA | CDS | |||||||||||
| 1 | CmGLP1-1 | MELO3C024356 | 966 | 966 | 627 | 21.37 | 1 | 6.02 | Yes | 0 | 208 | 0.617 | vacuolar |
| 2 | CmGLP2-1 | MELO3C015515 | 1906 | 1112 | 648 | 22.42 | 2 | 7.70 | Yes | 1 | 215 | 0.506 | endoplasmic reticulum |
| 3 | CmGLP2-2 | MELO3C010114 | 2117 | 988 | 672 | 24.10 | 2 | 6.27 | Yes | 0 | 223 | 0.271 | endoplasmic reticulum |
| 4 | CmGLP2-3 | MELO3C010121 | 2032 | 895 | 672 | 24.03 | 2 | 7.82 | Yes | 0 | 223 | 0.355 | endoplasmic reticulum |
| 5 | CmGLP2-4 | MELO3C017139 | 642 | 642 | 642 | 23.05 | 1 | 8.54 | Yes | 0 | 213 | 0.448 | endoplasmic reticulum |
| 6 | CmGLP2-5 | MELO3C017138 | 821 | 821 | 666 | 23.59 | 1 | 8.82 | Yes | 1 | 221 | 0.386 | extracellular |
| 7 | CmGLP3-1 | MELO3C019788 | 831 | 831 | 669 | 24.05 | 1 | 8.71 | Yes | 0 | 222 | 0.038 | endoplasmic reticulum |
| 8 | CmGLP4-1 | MELO3C026976 | 2329 | 2208 | 690 | 25.08 | 2 | 6.28 | Yes | 1 | 229 | 0.212 | extracellular |
| 9 | CmGLP5-1 | MELO3C004143 | 1620 | 1081 | 660 | 23.08 | 2 | 9.42 | Yes | 0 | 219 | 0.204 | vacuolar |
| 10 | CmGLP8-1 | MELO3C007061 | 940 | 738 | 660 | 23.33 | 2 | 7.77 | Yes | 0 | 219 | 0.255 | endoplasmic reticulum |
| 11 | CmGLP8-2 | MELO3C007062 | 1178 | 976 | 654 | 22.86 | 2 | 5.84 | Yes | 0 | 217 | 0.406 | peroxisomal |
| 12 | CmGLP8-3 | MELO3C007063 | 1198 | 984 | 654 | 23.27 | 2 | 7.78 | Yes | 1 | 217 | 0.297 | endoplasmic reticulum |
| 13 | CmGLP8-4 | MELO3C007064 | 972 | 851 | 651 | 22.80 | 2 | 5.84 | Yes | 0 | 216 | 0.379 | peroxisomal |
| 14 | CmGLP8-5 | MELO3C007065 | 1045 | 922 | 648 | 22.60 | 2 | 6.03 | Yes | 0 | 215 | 0.354 | endoplasmic reticulum |
| 15 | CmGLP8-6 | MELO3C007067 | 498 | 498 | 498 | 18.00 | 1 | 5.65 | No | 0 | 165 | 0.076 | cytoplasmic |
| 16 | CmGLP8-7 | MELO3C032878 | 755 | 755 | 561 | 19.73 | 1 | 6.90 | No | 0 | 186 | 0.319 | cytoplasmic |
| 17 | CmGLP8-8 | MELO3C024541 | 627 | 627 | 627 | 22.54 | 1 | 8.91 | Yes | 0 | 208 | 0.114 | cytoplasmic |
| 18 | CmGLP9-1 | MELO3C005184 | 7426 | 1028 | 672 | 23.33 | 2 | 8.72 | Yes | 0 | 223 | 0.130 | endoplasmic reticulum |
| 19 | CmGLP9-2 | MELO3C005186 | 2576 | 924 | 666 | 23.52 | 2 | 5.50 | Yes | 1 | 221 | 0.260 | extracellular |
| 20 | CmGLP10-1 | MELO3C012352 | 885 | 885 | 630 | 22.53 | 1 | 6.37 | Yes | 0 | 209 | 0.158 | extracellular |
| 21 | CmGLP12-1 | MELO3C004688 | 633 | 633 | 633 | 22.62 | 1 | 5.45 | Yes | 2 | 210 | 0.331 | endoplasmic reticulum |
| 22 | CmGLP12-2 | MELO3C002829 | 2833 | 1246 | 747 | 26.59 | 1 | 8.50 | Yes | 0 | 248 | 0.168 | endoplasmic reticulum |
Publisher’s Note: MDPI stays neutral with regard to jurisdictional claims in published maps and institutional affiliations. |
© 2022 by the authors. Licensee MDPI, Basel, Switzerland. This article is an open access article distributed under the terms and conditions of the Creative Commons Attribution (CC BY) license (https://creativecommons.org/licenses/by/4.0/).
Share and Cite
Zhang, Z.; Wen, Y.; Yuan, L.; Zhang, Y.; Liu, J.; Zhou, F.; Wang, Q.; Hu, X. Genome-Wide Identification, Characterization, and Expression Analysis Related to Low-Temperature Stress of the CmGLP Gene Family in Cucumis melo L. Int. J. Mol. Sci. 2022, 23, 8190. https://doi.org/10.3390/ijms23158190
Zhang Z, Wen Y, Yuan L, Zhang Y, Liu J, Zhou F, Wang Q, Hu X. Genome-Wide Identification, Characterization, and Expression Analysis Related to Low-Temperature Stress of the CmGLP Gene Family in Cucumis melo L. International Journal of Molecular Sciences. 2022; 23(15):8190. https://doi.org/10.3390/ijms23158190
Chicago/Turabian StyleZhang, Zhengda, Yongshuai Wen, Luqiao Yuan, Yuhui Zhang, Jingyi Liu, Fan Zhou, Qunning Wang, and Xiaohui Hu. 2022. "Genome-Wide Identification, Characterization, and Expression Analysis Related to Low-Temperature Stress of the CmGLP Gene Family in Cucumis melo L." International Journal of Molecular Sciences 23, no. 15: 8190. https://doi.org/10.3390/ijms23158190
APA StyleZhang, Z., Wen, Y., Yuan, L., Zhang, Y., Liu, J., Zhou, F., Wang, Q., & Hu, X. (2022). Genome-Wide Identification, Characterization, and Expression Analysis Related to Low-Temperature Stress of the CmGLP Gene Family in Cucumis melo L. International Journal of Molecular Sciences, 23(15), 8190. https://doi.org/10.3390/ijms23158190
