Identification of Candidate Genes Regulating Drought Tolerance in Pearl Millet
Abstract
:1. Introduction
2. Materials and Methods
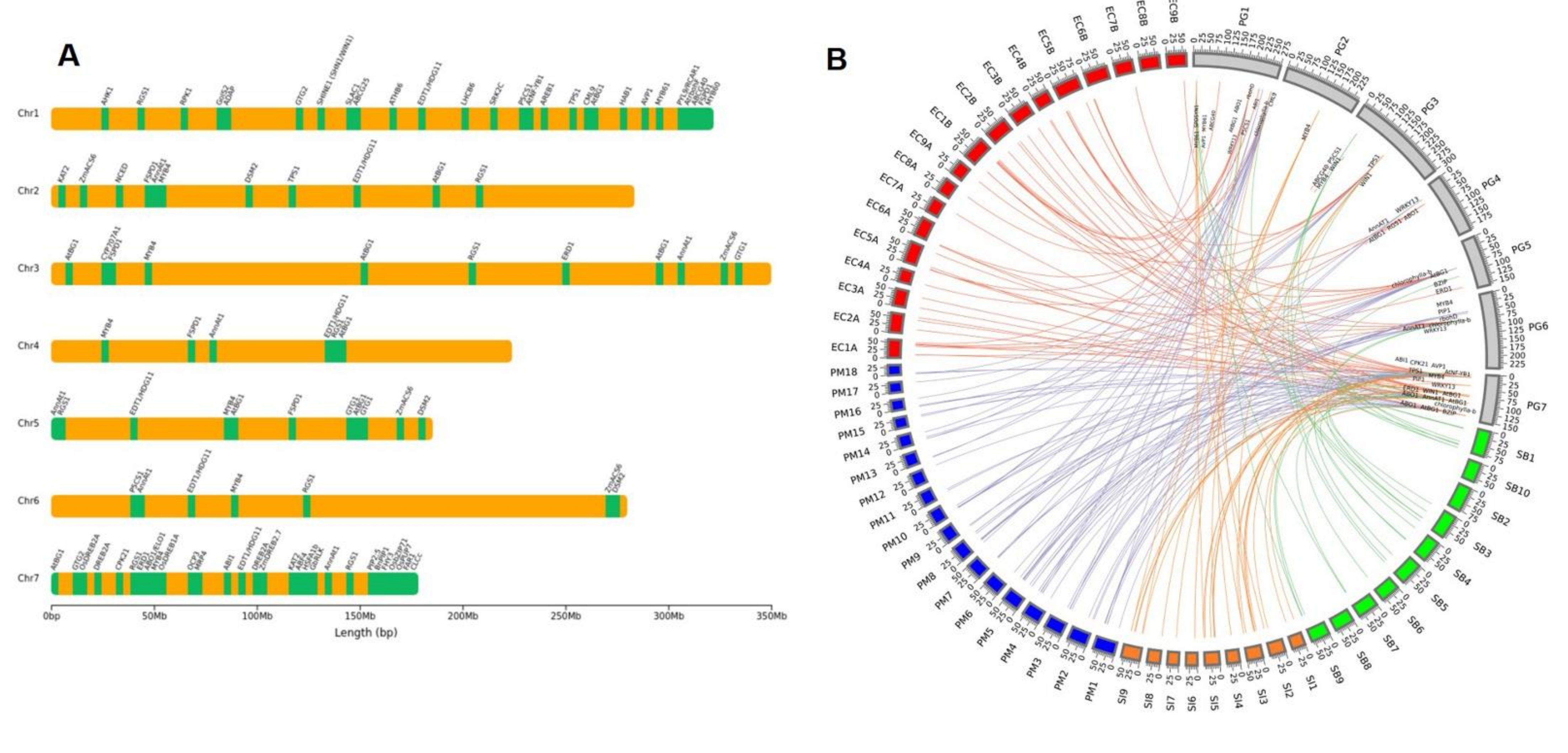
2.1. Identification of Drought Gene Homologs and Chromosomal Location
2.2. Plant Material and Induction of Drought Stress
2.3. RNA Isolation
2.4. Quantitative Real-Time PCR (qRT-PCR)
2.5. Identification of Orthologous Sequences and Haplotypes across Millets
2.6. Computational Protein Analysis
2.7. Conserved Sequence Motif across Millets
2.8. Phylogenetic Analysis
2.9. Gene Ontology (GO)
2.10. Protein-Protein Interaction (PPI) Network
3. Results
3.1. Identification of Drought Gene Orthologs
3.2. Haplotypes of Drought Genes
3.3. Protein Sequence Analysis
3.4. Phylogenetic Analysis
3.5. GO Analysis
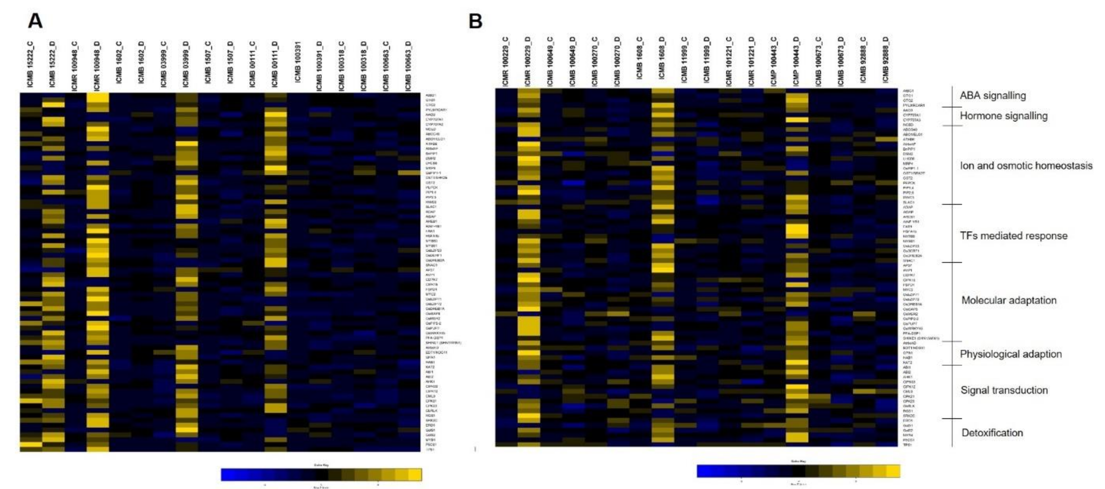
3.6. Differential Expression of Drought Genes
3.7. ABA Signalling
3.8. Hormone Signalling
3.9. Ion and Osmotic Homeostasis
3.10. TFs-Mediated Regulation
3.11. Molecular Adaptation
3.12. Signal Transduction
3.13. Physiological Adaptation
3.14. Detoxification
3.15. PPI Network
4. Discussion
4.1. Gene Orthologs
4.2. Drought Gene Haplotype Identification in Millet Crops
4.3. Conserved Motifs and Domains
4.4. Phylogenetic Relationship among Drought-Related Genes
4.5. Expression Analysis of Genes under Drought Condition
4.6. Interaction of Drought-Related Genes in PPI Network
Supplementary Materials
Author Contributions
Funding
Institutional Review Board Statement
Data Availability Statement
Acknowledgments
Conflicts of Interest
References
- Varshney, R.K.; Shi, C.; Thudi, M.; Mariac, C.; Wallace, J.; Qi, P.; Zhang, H.; Zhao, Y.; Wang, X.; Rathore, A.; et al. Pearl millet genome sequence provides a resource to improve agronomic traits in arid environments. Nat. Biotechnol. 2017, 35, 969–976. [Google Scholar] [CrossRef] [PubMed][Green Version]
- Agricultural Statistics at a Glance 2020. Available online: https://eands.dacnet.nic.in/PDF/Agricultural%20Statistics%20at%20a%20Glance%20-%202020%20(English%20version).pdf (accessed on 20 January 2020).
- Comas, L.H.; Becker, S.R.; Cruz, V.M.V.; Byrne, P.F.; Dierig, D.A. Root traits contributing to plant productivity under drought. Front. Plant Sci. 2013, 4, 442. [Google Scholar] [CrossRef] [PubMed][Green Version]
- Passot, S.; Gnacko, F.; Moukouanga, D.; Lucas, M.; Guyomarc’H, S.; Ortega, B.M.; Atkinson, J.A.; Belko, M.N.; Bennett, M.; Gantet, P.; et al. Characterization of Pearl Millet Root Architecture and Anatomy Reveals Three Types of Lateral Roots. Front. Plant Sci. 2016, 7, 829. [Google Scholar] [CrossRef] [PubMed][Green Version]
- Vadez, V.; Kholová, J.; Yadav, R.S.; Hash, C.T. Small temporal differences in water uptake among varieties of pearl millet (Pennisetum glaucum (L.) R. Br.) are critical for grain yield under terminal drought. Plant Soil 2013, 371, 447–462. [Google Scholar] [CrossRef][Green Version]
- Cal, A.J.; Sanciangco, M.; Rebolledo, M.C.; Luquet, D.; Torres, R.O.; McNally, K.L.; Henry, A. Leaf morphology, rather than plant water status, underlies genetic variation of rice leaf rolling under drought. Plant Cell Environ. 2019, 42, 1532–1544. [Google Scholar] [CrossRef][Green Version]
- Li, L.; Shi, Z.-Y.; Shen, G.-Z.; Wang, X.-Q.; An, L.-S.; Zhang, J.-L. Overexpression of ACL1 (abaxially curled leaf 1) Increased Bulliform Cells and Induced Abaxial Curling of Leaf Blades in Rice. Mol. Plant 2010, 3, 807–817. [Google Scholar] [CrossRef]
- Shinozaki, K.; Yamaguchi-Shinozaki, K. Gene networks involved in drought stress response and tolerance. J. Exp. Bot. 2007, 58, 221–227. [Google Scholar] [CrossRef][Green Version]
- Yoo, C.Y.; Pence, H.E.; Jin, J.B.; Miura, K.; Gosney, M.J.; Hasegawa, P.M.; Mickelbart, M.V. The Arabidopsis GTL1 transcription factor regulates water use efficiency and drought tolerance by modulating stomatal density via transrepression of SDD1. Plant Cell 2010, 22, 4128–4141. [Google Scholar] [CrossRef][Green Version]
- Taji, T.; Ohsumi, C.; Iuchi, S.; Seki, M.; Kasuga, M.; Kobayashi, M.; Yamaguchi-Shinozaki, K.; Shinozaki, K. Important roles of drought- and cold-inducible genes for galactinol synthase in stress tolerance in Arabidopsis thaliana. Plant J. 2002, 29, 417–426. [Google Scholar] [CrossRef]
- Kusaka, M.; Ohta, M.; Fujimura, T. Contribution of inorganic components to osmotic adjustment and leaf folding for drought tolerance in pearl millet. Physiol. Plant. 2005, 125, 474–489. [Google Scholar] [CrossRef]
- Kholová, J.; McLean, G.; Vadez, V.; Craufurd, P.; Hammer, G. Drought stress characterization of post-rainy season (rabi) sorghum in India. Field Crop. Res. 2013, 141, 38–46. [Google Scholar] [CrossRef][Green Version]
- Mittler, R. Oxidative stress, antioxidants and stress tolerance. Trends Plant Sci. 2002, 7, 405–410. [Google Scholar] [CrossRef]
- Mahmood, T.; Khalid, S.; Abdullah, M.; Ahmed, Z.; Shah, M.K.N.; Ghafoor, A.; Du, X. Insights into Drought Stress Signaling in Plants and the Molecular Genetic Basis of Cotton Drought Tolerance. Cells 2020, 9, 105. [Google Scholar] [CrossRef][Green Version]
- Gallé, Á.; Csiszár, J.; Benyó, D.; Laskay, G.; Leviczky, T.; Erdei, L.; Tari, I. Isohydric and anisohydric strategies of wheat genotypes under osmotic stress: Biosynthesis and function of ABA in stress responses. J. Plant Physiol. 2013, 170, 1389–1399. [Google Scholar] [CrossRef][Green Version]
- Cao, S.; Du, X.-H.; Li, L.-H.; Liu, Y.-D.; Zhang, L.; Pan, X.; Lu, H. Overexpression of Populus tomentosa cytosolic ascorbate peroxidase enhances abiotic stress tolerance in tobacco plants. Russ. J. Plant Physiol. 2017, 64, 224–234. [Google Scholar] [CrossRef]
- Nakashima, K.; Fujita, Y.; Kanamori, N.; Katagiri, T.; Umezawa, T.; Kidokoro, S.; Maruyama, K.; Yoshida, T.; Ishiyama, K.; Kobayashi, M.; et al. Three Arabidopsis SnRK2 Protein Kinases, SRK2D/SnRK2.2, SRK2E/SnRK2.6/OST1 and SRK2I/SnRK2.3, Involved in ABA Signaling are Essential for the Control of Seed Development and Dormancy. Plant Cell Physiol. 2009, 50, 1345–1363. [Google Scholar] [CrossRef][Green Version]
- Ma, L.-F.; Li, Y.; Chen, Y.; Li, X.-B. Improved drought and salt tolerance of Arabidopsis thaliana by ectopic expression of a cotton (Gossypium hirsutum) CBF gene. Plant Cell Tissue Organ Cult. 2016, 124, 583–598. [Google Scholar] [CrossRef]
- Bartels, D.; Sunkar, R. Drought and Salt Tolerance in Plants. Crit. Rev. Plant Sci. 2005, 24, 23–58. [Google Scholar] [CrossRef]
- Shikha, M.; Kanika, A.; Rao, A.R.; Mallikarjuna, M.G.; Gupta, H.S.; Nepolean, T. Genomic Selection for Drought Tolerance Using Genome-Wide SNPs in Maize. Front. Plant Sci. 2017, 8, 550. [Google Scholar] [CrossRef]
- Thirunavukkarasu, N.; Sharma, R.; Singh, N.; Shiriga, K.; Mohan, S.; Mittal, S.; Mittal, S.; Mallikarjuna, M.G.; Rao, A.R.; Dash, P.K.; et al. Genomewide Expression and Functional Interactions of Genes under Drought Stress in Maize. J. Genom. 2017, 2017, 2568706. [Google Scholar] [CrossRef]
- Osakabe, Y.; Osakabe, K.; Shinozaki, K.; Tran, L.-S.P. Response of plants to water stress. Front. Plant Sci. 2014, 5, 86. [Google Scholar] [CrossRef] [PubMed][Green Version]
- Islam, T.; Manna, M.; Reddy, M.K. Glutathione Peroxidase of Pennisetum glaucum (PgGPx) Is a Functional Cd2+ Dependent Peroxiredoxin that Enhances Tolerance against Salinity and Drought Stress. PLoS ONE 2015, 10, e0143344. [Google Scholar] [CrossRef]
- Chaturvedi, P.; Doerfler, H.; Jegadeesan, S.; Ghatak, A.; Pressman, E.; Castillejo, M.A.; Wienkoop, S.; Egelhofer, V.; Firon, N.; Weckwerth, W. Heat-Treatment-Responsive Proteins in Different Developmental Stages of Tomato Pollen Detected by Targeted Mass Accuracy Precursor Alignment (tMAPA). J. Proteome Res. 2015, 14, 4463–4471. [Google Scholar] [CrossRef] [PubMed]
- López-Hernández, F.; Cortés, A.J. Last-Generation Genome–Environment Associations Reveal the Genetic Basis of Heat Tolerance in Common Bean (Phaseolus vulgaris L.). Front. Genet. 2019, 10, 954. [Google Scholar] [CrossRef][Green Version]
- Cortés, A.J.; This, D.; Chavarro, C.; Madriñán, S.; Blair, M.W. Nucleotide diversity patterns at the drought-related DREB2 encoding genes in wild and cultivated common bean (Phaseolus vulgaris L.). Theor. Appl. Genet. 2012, 125, 1069–1085. [Google Scholar] [CrossRef]
- Alter, S.; Bader, K.C.; Spannagl, M.; Wang, Y.; Bauer, E.; Schön, C.-C.; Mayer, K.F.X. DroughtDB: An expert-curated compilation of plant drought stress genes and their homologs in nine species. Database 2015, 2015, bav046. [Google Scholar] [CrossRef][Green Version]
- Stanke, M.; Morgenstern, B. AUGUSTUS: A web server for gene prediction in eukaryotes that allows user-defined constraints. Nucleic Acids Res. 2005, 33 (Suppl. S2), W465–W467. [Google Scholar] [CrossRef][Green Version]
- Cheong, W.H.; Tan, Y.C.; Yap, S.J.; Ng, K.P. ClicO FS: An interactive web-based service of Circos. Bioinformatics 2015, 31, 3685–3687 doiorg/101093/bioinformatics/btv433. [Google Scholar] [CrossRef][Green Version]
- Alzohairy, A.M. BioEdit: An important software for molecular biology. GERF Bull. Biosci. 2011, 2, 60–61. [Google Scholar]
- Madeira, F.; Park, Y.M.; Lee, J.; Buso, N.; Gur, T.; Madhusoodanan, N.; Basutkar, P.; Tivey, A.R.N.; Potter, S.C.; Finn, R.D.; et al. The EMBL-EBI search and sequence analysis tools APIs in 2019. Nucleic Acids Res. 2019, 47, W636–W641. [Google Scholar] [CrossRef][Green Version]
- Krogh, A.; Larsson, B.; von Heijne, G.; Sonnhammer, E.L. Predicting transmembrane protein topology with a hidden markov model: Application to complete genomes. J. Mol. Biol. 2001, 305, 567–580. [Google Scholar] [CrossRef][Green Version]
- Yu, C.-S.; Cheng, C.-W.; Su, W.-C.; Chang, S.-C.; Huang, S.-W.; Hwang, J.-K.; Lu, C.-H. CELLO2GO: A Web Server for Protein subCELlular LOcalization Prediction with Functional Gene Ontology Annotation. PLoS ONE 2014, 9, e99368. [Google Scholar] [CrossRef][Green Version]
- Bailey, T.L.; Elkan, C. Fitting a mixture model by expectation maximization to discover motifs in bipolymers. Proc. Int. Conf. Intell Syst. Mol. Biol. 1994, 2, 28–36. [Google Scholar]
- Schultz, J.; Copley, R.R.; Doerks, T.; Ponting, C.P.; Bork, P. SMART: A web-based tool for the study of genetically mobile domains. Nucleic Acids Res. 2000, 28, 231–234. [Google Scholar] [CrossRef]
- Bailey, T.L.; Johnson, J.; Grant, C.E.; Noble, W.S. The MEME suite. Nucleic Acids Res. 2015, 43, W39–W49. [Google Scholar] [CrossRef][Green Version]
- Tanaka, E.; Bailey, T.; Grant, C.E.; Noble, W.S.; Keich, U. Improved similarity scores for comparing motifs. Bioinformatics 2011, 27, 1603–1609. [Google Scholar] [CrossRef][Green Version]
- Thompson, G.A.; Schulz, A. Macromolecular trafficking in the phloem. Trends Plant Sci. 1999, 4, 354–360. [Google Scholar] [CrossRef]
- Letunic, I.; Bork, P. Interactive Tree of Life (iTOL) v4: Recent updates and new developments. Nucleic Acids Res. 2019, 47, W256–W259. [Google Scholar] [CrossRef][Green Version]
- Dennis, G., Jr.; Sherman, B.T.; Hosack, D.A.; Yang, J.; Gao, W.; Lane, H.C.; Lempicki, R.A. DAVID: Database for Annotation, Visualization, and Integrated Discovery. Genome Biol. 2003, 4, R60. [Google Scholar] [CrossRef][Green Version]
- Szklarczyk, D.; Gable, A.L.; Lyon, D.; Junge, A.; Wyder, S.; Huerta-Cepas, J.; Simonovic, M.; Doncheva, N.T.; Morris, J.H.; Bork, P.; et al. STRING v11: Protein–protein association networks with increased coverage, supporting functional discovery in genome-wide experimental datasets. Nucleic Acids Res. 2019, 47, D607–D613. [Google Scholar] [CrossRef][Green Version]
- Mahendrakar, M.D.; Parveda, M.; Kishor, P.B.K.; Srivastava, R.K. Discovery and validation of candidate genes for grain iron and zinc metabolism in pearl millet [Pennisetum glaucum (L.) R. Br.]. Sci. Rep. 2020, 10, 16562. [Google Scholar] [CrossRef]
- Yadav, R.; Hash, C.; Bidinger, F.; Devos, K.; Howarth, C. Genomic regions associated with grain yield and aspects of post-flowering drought tolerance in pearl millet across stress environments and tester background. Euphytica 2004, 136, 265–277. [Google Scholar] [CrossRef][Green Version]
- Bidinger, F.R.; Nepolean, T.; Hash, C.T.; Yadav, R.S.; Howarth, C.J. Quantitative Trait Loci for Grain Yield in Pearl Millet under Variable Post-flowering Moisture Conditions. Crop Sci. 2007, 47, 969–980. [Google Scholar] [CrossRef][Green Version]
- Sonnhammer, E.L.L.; Gabaldón, T.; da Silva, A.W.S.; Martin, M.-J.; Robinson-Rechavi, M.; Boeckmann, B.; Thomas, P.; Dessimoz, C. the Quest for Orthologs consortium Big data and other challenges in the quest for orthologs. Bioinformatics 2014, 30, 2993–2998. [Google Scholar] [CrossRef] [PubMed]
- Panchy, N.; Lehti-Shiu, M.; Shiu, S.-H. Evolution of Gene Duplication in Plants. Plant Physiol. 2016, 171, 2294–2316. [Google Scholar] [CrossRef] [PubMed][Green Version]
- Bhat, J.A.; Yu, D.; Bohra, A.; Ganie, S.A.; Varshney, R.K. Features and applications of haplotypes in crop breeding. Commun. Biol. 2021, 4, 1266. [Google Scholar] [CrossRef]
- Ghosh, A.; Greenberg, M.E. Calcium signaling in neurons: Molecular mechanisms and cellular consequences. Science 1995, 268, 239–247. [Google Scholar] [CrossRef]
- Rudd, J.J.; Franklin-Tong, V.E. Unravelling response-specificity in Ca2+signalling pathways in plant cells. New Phytol. 2001, 151, 7–33. [Google Scholar] [CrossRef]
- Sanders, D.; Brownlee, C.; Harper, J.F. Communicating with Calcium. Plant Cell 1999, 11, 691–706. [Google Scholar] [CrossRef][Green Version]
- Trewavas, A.J.; Malhó, R. Signal Perception and Transduction: The Origin of the Phenotype. Plant Cell 1997, 9, 1181–1195. [Google Scholar] [CrossRef][Green Version]
- Snedden, W.A.; Fromm, H. The calcium and calmodulin signaling network in plants. New Phytol. 2001, 151, 35–66. [Google Scholar] [CrossRef][Green Version]
- Hook, S.S.; Means, A.R. Ca2+/CaM-Dependent Kinases: From Activation to Function. Annu. Rev. Pharmacol. Toxicol. 2001, 41, 471–505. [Google Scholar] [CrossRef]
- Huang, J.Z.; Huber, S.C. Phosphorylation of Synthetic Peptides by a CDPK and Plant SNF1-Related Protein Kinase. Influence of Proline and Basic Amino Acid Residues at Selected Positions. Plant Cell Physiol. 2001, 42, 1079–1087. [Google Scholar] [CrossRef][Green Version]
- Soderling, T.R.; Stull, J.T. Structure and Regulation of Calcium/Calmodulin-Dependent Protein Kinases. Chem. Rev. 2001, 101, 2341–2352. [Google Scholar] [CrossRef]
- Cheng, S.-H.; Willmann, M.R.; Chen, H.-C.; Sheen, J. Calcium Signaling through Protein Kinases. The Arabidopsis Calcium-Dependent Protein Kinase Gene Family. Plant Physiol. 2002, 129, 469–485. [Google Scholar] [CrossRef][Green Version]
- Asano, T.; Tanaka, N.; Yang, G.; Hayashi, N.; Komatsu, S. Genome-wide Identification of the Rice Calcium-dependent Protein Kinase and its Closely Related Kinase Gene Families: Comprehensive Analysis of the CDPKs Gene Family in Rice. Plant Cell Physiol. 2005, 46, 356–366. [Google Scholar] [CrossRef][Green Version]
- Maurel, C. Plant aquaporins: Novel functions and regulation properties. FEBS Lett. 2007, 581, 2227–2236. [Google Scholar] [CrossRef]
- Sui, H.; Han, B.-G.; Lee, J.K.; Walian, P.J.; Jap, B.K. Structural basis of water-specific transport through the AQP1 water channel. Nature 2001, 414, 872–878. [Google Scholar] [CrossRef][Green Version]
- Kaldenhoff, R.; Fischer, M. Functional aquaporin diversity in plants. Biochim. Biophys. Acta (BBA) Biomembr. 2006, 1758, 1134–1141. [Google Scholar] [CrossRef][Green Version]
- Mahdieh, M.; Mostajeran, A.; Horie, T.; Katsuhara, M. Drought Stress Alters Water Relations and Expression of PIP-Type Aquaporin Genes in Nicotiana tabacum Plants. Plant Cell Physiol. 2008, 49, 801–813. [Google Scholar] [CrossRef]
- Vandeleur, R.K.; Mayo, G.; Shelden, M.C.; Gilliham, M.; Kaiser, B.N.; Tyerman, S.D. The Role of Plasma Membrane Intrinsic Protein Aquaporins in Water Transport through Roots: Diurnal and Drought Stress Responses Reveal Different Strategies between Isohydric and Anisohydric Cultivars of Grapevine. Plant Physiol. 2009, 149, 445–460. [Google Scholar] [CrossRef] [PubMed][Green Version]
- Sengupta, S.; Mukherjee, S.; Parween, S.; Majumder, A.L. Galactinol synthase across evolutionary diverse taxa: Functional preference for higher plants? FEBS Lett. 2012, 586, 1488–1496. [Google Scholar] [CrossRef][Green Version]
- Panikulangara, T.J.; Eggers-Schumacher, G.; Wunderlich, M.; Stransky, H.; Schöffl, F. Galactinol synthase1. A Novel Heat Shock Factor Target Gene Responsible for Heat-Induced Synthesis of Raffinose Family Oligosaccharides in Arabidopsis. Plant Physiol. 2004, 136, 3148–3158. [Google Scholar] [CrossRef][Green Version]
- Kang, J.Y.; Choi, H.I.; Im, M.Y.; Kim, S.Y. Arabidopsis Basic Leucine Zipper Proteins That Mediate Stress-Responsive Abscisic Acid Signaling. Plant Cell 2002, 14, 343–357. [Google Scholar] [CrossRef]
- Yang, S.; Xu, K.; Chen, S.; Li, T.; Xia, H.; Chen, L.; Liu, H.; Luo, L. A stress-responsive bZIP transcription factor OsbZIP62 improves drought and oxidative tolerance in rice. BMC Plant Biol. 2019, 19, 260. [Google Scholar] [CrossRef][Green Version]
- Bensmihen, S.; Giraudat, J.; Parcy, F. Characterization of three homologous basic leucine zipper transcription factors (bZIP) of the ABI5 family during Arabidopsis thaliana embryo maturation. J. Exp. Bot. 2005, 56, 597–603. [Google Scholar] [CrossRef] [PubMed][Green Version]
- Gao, S.; Gao, J.; Zhu, X.; Song, Y.; Li, Z.; Ren, G.; Zhou, X.; Kuai, B. ABF2, ABF3, and ABF4 Promote ABA-Mediated Chlorophyll Degradation and Leaf Senescence by Transcriptional Activation of Chlorophyll Catabolic Genes and Senescence-Associated Genes in Arabidopsis. Mol. Plant 2016, 9, 1272–1285. [Google Scholar] [CrossRef] [PubMed][Green Version]
- Xia, Z.; Wei, Y.; Sun, K.; Wu, J.; Wang, Y.; Wu, K. The Maize AAA-Type Protein SKD1 Confers Enhanced Salt and Drought Stress Tolerance in Transgenic Tobacco by Interacting with Lyst-Interacting Protein 5. PLoS ONE 2013, 8, e69787. [Google Scholar] [CrossRef] [PubMed]
- Konopka-Postupolska, D.; Clark, G.; Goch, G.; Debski, J.; Floras, K.; Cantero, A.; Fijolek, B.; Roux, S.; Hennig, J. The Role of Annexin 1 in Drought Stress in Arabidopsis. Plant Physiol. 2009, 150, 1394–1410. [Google Scholar] [CrossRef][Green Version]
- Taneja, M.; Upadhyay, S.K. Molecular characterization and differential expression suggested diverse functions of P-type II Ca2+ATPases in Triticum aestivum L. BMC Genom. 2018, 19, 389. [Google Scholar] [CrossRef][Green Version]
- Erdayani, E.; Nagarajan, R.; Grant, N.P.; Gill, K.S. Genome-wide analysis of the HSP101/CLPB gene family for heat tolerance in hexaploid wheat. Sci. Rep. 2020, 10, 3948. [Google Scholar] [CrossRef][Green Version]
- Xie, Z.; Nolan, T.; Jiang, H.; Yin, Y. AP2/ERF Transcription Factor Regulatory Networks in Hormone and Abiotic Stress Responses in Arabidopsis. Front. Plant Sci. 2019, 10, 228. [Google Scholar] [CrossRef][Green Version]
- Dubos, C.; Stracke, R.; Grotewold, E.; Weisshaar, B.; Martin, C.; Lepiniec, L. MYB transcription factors in Arabidopsis. Trends Plant Sci. 2010, 15, 573–581. [Google Scholar] [CrossRef]
- Baldoni, E.; Genga, A.; Cominelli, E. Plant MYB Transcription Factors: Their Role in Drought Response Mechanisms. Int. J. Mol. Sci. 2015, 16, 15811–15851. [Google Scholar] [CrossRef][Green Version]
- Li, C.; Yue, J.; Wu, X.; Xu, C.; Yu, J. An ABA-responsive DRE-binding protein gene from Setaria italica, SiARDP, the target gene of SiAREB, plays a critical role under drought stress. J. Exp. Bot. 2014, 65, 5415–5427. [Google Scholar] [CrossRef][Green Version]
- Lata, C.; Prasad, M. Role of DREBs in regulation of abiotic stress responses in plants. J. Exp. Bot. 2011, 62, 4731–4748. [Google Scholar] [CrossRef][Green Version]
- Liu, L.; Zhang, Z.; Dong, J.; Wang, T. Overexpression of MtWRKY76 increases both salt and drought tolerance in Medicago truncatula. Environ. Exp. Bot. 2016, 123, 50–58. [Google Scholar] [CrossRef]
- Castilhos, G.; Lazzarotto, F.; Spagnolo-Fonini, L.; Bodanese-Zanettini, M.H.; Margis-Pinheiro, M. Possible roles of basic helix-loop-helix transcription factors in adaptation to drought. Plant Sci. 2014, 223, 1–7. [Google Scholar] [CrossRef]
- Lu, P.; Magwanga, R.O.; Kirungu, J.N.; Dong, Q.; Cai, X.; Zhou, Z.; Wang, X.; Xu, Y.; Hou, Y.; Peng, R.; et al. Genome-wide analysis of the cotton G-coupled receptor proteins (GPCR) and functional analysis of GTOM1, a novel cotton GPCR gene under drought and cold stress. BMC Genom. 2019, 20, 651. [Google Scholar] [CrossRef][Green Version]
- Baldwin, J. The probable arrangement of the helices in G protein-coupled receptors. EMBO J. 1993, 12, 1693–1703. [Google Scholar] [CrossRef]
- Costanzi, S. Modeling G protein-coupled receptors and their interactions with ligands. Curr. Opin. Struct. Biol. 2013, 23, 185–190. [Google Scholar] [CrossRef] [PubMed]
- Anderson, J.A.; Huprikar, S.S.; Kochian, L.V.; Lucas, W.J.; Gaber, R.F. Functional expression of a probable Arabidopsis thaliana potassium channel in Saccharomyces cerevisiae. Proc. Natl. Acad. Sci. USA 1992, 89, 3736–3740. [Google Scholar] [CrossRef] [PubMed][Green Version]
- Schachtman, D.; Schroeder, J.; Lucas, W.; Anderson, J.; Gaber, R. Expression of an inward-rectifying potassium channel by the Arabidopsis KAT1 cDNA. Science 1992, 258, 1654–1658. [Google Scholar] [CrossRef] [PubMed]
- Mochida, K.; Yoshida, T.; Sakurai, T.; Yamaguchi-Shinozaki, K.; Shinozaki, K.; Tran, L.-S.P. In Silico Analysis of Transcription Factor Repertoires and Prediction of Stress-Responsive Transcription Factors from Six Major Gramineae Plants. DNA Res. 2011, 18, 321–332. [Google Scholar] [CrossRef][Green Version]
- Nuruzzaman, M.; Manimekalai, R.; Sharoni, A.M.; Satoh, K.; Kondoh, H.; Ooka, H.; Kikuchi, S. Genome-wide analysis of NAC transcription factor family in rice. Gene 2010, 465, 30–44. [Google Scholar] [CrossRef]
- Seki, M.; Kamei, A.; Yamaguchi-Shinozaki, K.; Shinozaki, K. Molecular responses to drought, salinity and frost: Common and different paths for plant protection. Curr. Opin. Biotechnol. 2003, 14, 194–199. [Google Scholar] [CrossRef]
- Trejo-Calzada, R.; Pedroza-Sandoval, A.; Arreola-Avila, J.G.; García-González, F. Native Plants to Arid Areas: A Genetic Reservoir for Drought-Tolerant Crops. In Drought—Detection and Solutions; Ondrasek, G., Ed.; IntechOpen: London, UK, 2019. [Google Scholar] [CrossRef][Green Version]
- Miyakawa, T.; Fujita, Y.; Yamaguchi-Shinozaki, K.; Tanokura, M. Structure and function of abscisic acid receptors. Trends Plant Sci. 2013, 18, 259–266. [Google Scholar] [CrossRef]
- Wang, C.; Chen, S.; Dong, Y.; Ren, R.; Chen, D.; Chen, X. Chloroplastic Os3BGlu6 contributes significantly to cellular ABA pools and impacts drought tolerance and photosynthesis in rice. New Phytol. 2020, 226, 1042–1054. [Google Scholar] [CrossRef]
- Saito, S.; Hirai, N.; Matsumoto, C.; Ohigashi, H.; Ohta, D.; Sakata, K.; Mizutani, M. Arabidopsis CYP707As Encode (+)-Abscisic Acid 8′-Hydroxylase, a Key Enzyme in the Oxidative Catabolism of Abscisic Acid. Plant Physiol. 2004, 134, 1439–1449. [Google Scholar] [CrossRef][Green Version]
- Qin, X.; Zeevaart, J.A.D. The 9- cis-epoxycarotenoid cleavage reaction is the key regulatory step of abscisic acid biosynthesis in water-stressed bean. Proc. Natl. Acad. Sci. USA 1999, 96, 15354–15361. [Google Scholar] [CrossRef][Green Version]
- Thompson, A.J.; Jackson, A.C.; Symonds, R.C.; Mulholland, B.J.; Dadswell, A.R.; Blake, P.S.; Burbidge, A.; Taylor, I.B. Ectopic expression of a tomato 9-cis-epoxycarotenoid dioxygenase gene causes over-production of abscisic acid. Plant J. 2000, 23, 363–374. [Google Scholar] [CrossRef]
- Xiong, L.; Zhu, J.-K. Regulation of Abscisic Acid Biosynthesis. Plant Physiol. 2003, 133, 29–36. [Google Scholar] [CrossRef][Green Version]
- Ding, W.; Fang, W.; Shi, S.; Zhao, Y.; Li, X.; Xiao, K. Wheat WRKY Type Transcription Factor Gene TaWRKY1 is Essential in Mediating Drought Tolerance Associated with an ABA-Dependent Pathway. Plant Mol. Biol. Rep. 2016, 34, 1111–1126. [Google Scholar] [CrossRef]
- Oh, J.E.; Kwon, Y.; Kim, J.H.; Noh, H.; Hong, S.-W.; Lee, H. A dual role for MYB60 in stomatal regulation and root growth of Arabidopsis thaliana under drought stress. Plant Mol. Biol. 2011, 77, 91–103. [Google Scholar] [CrossRef]
- Fang, Y.; Liao, K.; Du, H.; Xu, Y.; Song, H.; Li, X.; Xiong, L. A stress-responsive NAC transcription factor SNAC3 confers heat and drought tolerance through modulation of reactive oxygen species in rice. J. Exp. Bot. 2015, 66, 6803–6817. [Google Scholar] [CrossRef][Green Version]
- Singh, B.P.; Singh, B.; Kumar, V.; Singh, P.K.; Jayaswal, P.K.; Mishra, S.; Singh, N.K. Haplotype diversity and association analysis ofSNAC1gene in wild rice germplasm. Indian J. Genet. Plant Breed 2015, 75, 157. [Google Scholar] [CrossRef]
- Wang, W.; Tang, W.; Ma, T.; Niu, D.; Jin, J.B.; Wang, H.; Lin, R. A pair of light signaling factors FHY3 and FAR1 regulates plant immunity by modulating chlorophyll biosynthesis. J. Integr. Plant Biol. 2016, 58, 91–103. [Google Scholar] [CrossRef]
- Lee, S.-J.; Cho, N.-I.; Kang, J.-Y.; Kim, S.Y. An ARIA-interacting AP2 domain protein is a novel component of ABA signaling. Mol. Cells 2009, 27, 409–416. [Google Scholar] [CrossRef]
- Xiang, J.; Chen, X.; Hu, W.; Xiang, Y.; Yan, M.; Wang, J. Overexpressing heat-shock protein OsHSP50.2 improves drought tolerance in rice. Plant Cell Rep. 2018, 37, 1585–1595. [Google Scholar] [CrossRef]
- Kasukabe, Y.; He, L.; Watakabe, Y.; Otani, M.; Shimada, T.; Tachibana, S. Improvement of environmental stress tolerance of sweet potato by introduction of genes for spermidine synthase. Plant Biotechnol. 2006, 23, 75–83. [Google Scholar] [CrossRef][Green Version]
- Ghneim-Herrera, T.; Selvaraj, M.G.; Meynard, D.; Fabre, D.; Peña, A.; Ben Romdhane, W.; Ben Saad, R.; Ogawa, S.; Rebolledo, M.C.; Ishitani, M.; et al. Expression of the Aeluropus littoralis AlSAP Gene Enhances Rice Yield under Field Drought at the Reproductive Stage. Front. Plant Sci. 2017, 8, 994. [Google Scholar] [CrossRef][Green Version]
- Chen, Y.; Ji, F.; Xie, H.; Liang, J. Overexpression of the regulator of G-protein signalling protein enhances ABA-mediated inhibition of root elongation and drought tolerance in Arabidopsis. J. Exp. Bot. 2006, 57, 2101–2110. [Google Scholar] [CrossRef] [PubMed][Green Version]
- Liu, Y.; Han, L.; Qin, L.; Zhao, D. Saccharomyces cerevisiae gene TPS1 improves drought tolerance in Zea mays L. by increasing the expression of SDD1 and reducing stomatal density. Plant Cell Tissue Organ Cult. 2015, 120, 779–789. [Google Scholar] [CrossRef]
- Maruyama, K.; Todaka, D.; Mizoi, J.; Yoshida, T.; Kidokoro, S.; Matsukura, S.; Takasaki, H.; Sakurai, T.; Yamamoto, Y.Y.; Yoshiwara, K.; et al. Identification of Cis-Acting Promoter Elements in Cold- and Dehydration-Induced Transcriptional Pathways in Arabidopsis, Rice, and Soybean. DNA Res. 2012, 19, 37–49. [Google Scholar] [CrossRef] [PubMed]
- Barbosa, E.G.G.; Leite, J.; Marin, S.R.R.; Marinho, J.P.; Carvalho, J.D.F.C.; Fuganti-Pagliarini, R.; Farias, J.R.B.; Neumaier, N.; Guimarães, F.M.; De Oliveira, M.C.N.; et al. Overexpression of the ABA-Dependent AREB1 Transcription Factor from Arabidopsis thaliana Improves Soybean Tolerance to Water Deficit. Plant Mol. Biol. Rep. 2013, 31, 719–730. [Google Scholar] [CrossRef]
- Wang, J.; Li, Q.; Mao, X.; Li, A.; Jing, R. Wheat Transcription Factor TaAREB3 Participates in Drought and Freezing Tolerances in Arabidopsis. Int. J. Biol. Sci. 2016, 12, 257–269. [Google Scholar] [CrossRef][Green Version]
- Mashaki, K.M.; Garg, V.; Ghomi, A.A.N.; Kudapa, H.; Chitikineni, A.; Nezhad, K.Z.; Yamchi, A.; Soltanloo, H.; Varshney, R.; Thudi, M. RNA-Seq analysis revealed genes associated with drought stress response in kabuli chickpea (Cicer arietinum L.). PLoS ONE 2018, 13, e0199774. [Google Scholar] [CrossRef][Green Version]
- Tran, L.-S.P.; Nakashima, K.; Sakuma, Y.; Osakabe, Y.; Qin, F.; Simpson, S.D.; Maruyama, K.; Fujita, Y.; Shinozaki, K.; Yamaguchi-Shinozaki, K. Co-expression of the stress-inducible zinc finger homeodomain ZFHD1 and NAC transcription factors enhances expression of the ERD1 gene in Arabidopsis. Plant J. 2007, 49, 46–63. [Google Scholar] [CrossRef]
- Bhardwaj, J.; Gangwar, I.; Panzade, G.; Shankar, R.; Yadav, S.K. Global De Novo Protein–Protein Interactome Elucidates Interactions of Drought-Responsive Proteins in Horse Gram (Macrotyloma uniflorum). J. Proteome Res. 2016, 15, 1794–1809. [Google Scholar] [CrossRef]
- Söderman, E.; Hjellström, M.; Fahleson, J.; Engström, P. The HD-Zip gene ATHB6 in Arabidopsis is expressed in developing leaves, roots and carpels and up-regulated by water deficit conditions. Plant Mol. Biol. 1999, 40, 1073–1083. [Google Scholar] [CrossRef] [PubMed]
- Umezawa, T.; Yoshida, R.; Maruyama, K.; Yamaguchi-Shinozaki, K.; Shinozaki, K. SRK2C, a SNF1-related protein kinase 2, improves drought tolerance by controlling stress-responsive gene expression in Arabidopsis thaliana. Proc. Natl. Acad. Sci. USA 2004, 101, 17306–17311. [Google Scholar] [CrossRef] [PubMed][Green Version]
- Jiang, T.; Zhang, X.-F.; Wang, X.-F.; Zhang, D.-P. Arabidopsis 3-Ketoacyl-CoA Thiolase-2 (KAT2), an Enzyme of Fatty Acid β-Oxidation, is Involved in ABA Signal Transduction. Plant Cell Physiol. 2011, 52, 528–538. [Google Scholar] [CrossRef][Green Version]
- Hao, J.; Dong, C.; Zhang, Z.; Wang, X.; Shang, Q. Insights into salicylic acid responses in cucumber (Cucumis sativus L.) cotyledons based on a comparative proteomic analysis . Plant Sci. 2012, 187, 69–82. [Google Scholar] [CrossRef]
- Ding, Y.-D.; Chang, J.-W.; Guo, J.; Chen, D.; Li, S.; Xu, Q.; Deng, X.-X.; Cheng, Y.-J.; Chen, L.-L. Prediction and functional analysis of the sweet orange protein-protein interaction network. BMC Plant Biol. 2014, 14, 213. [Google Scholar] [CrossRef] [PubMed][Green Version]
- Reményi, A.; Schöler, H.R.; Wilmanns, M. Combinatorial control of gene expression. Nat. Struct. Mol. Biol. 2004, 11, 812–815. [Google Scholar] [CrossRef] [PubMed]
- Gosti, F.; Beaudoin, N.; Serizet, C.; Webb, A.; Vartanian, N.; Giraudat, J. ABI1 Protein Phosphatase 2C Is a Negative Regulator of Abscisic Acid Signaling. Plant Cell 1999, 11, 1897–1909. [Google Scholar] [CrossRef][Green Version]
- Iskandar, H.M.; Widyaningrum, D.; Suhandono, S. Cloning and Characterization of P5CS1 and P5CS2 Genes from Saccharum officinarum L. under Drought Stress. J. Trop. Crop Sci. 2014, 1, 23–30. [Google Scholar] [CrossRef]
- Maghsoudi, K.; Emam, Y.; Ashraf, M.; Pessarakli, M.; Arvin, M.J. Silicon application positively alters pollen grain area, osmoregulation and antioxidant enzyme activities in wheat plants under water deficit conditions. J. Plant Nutr. 2019, 42, 2121–2132. [Google Scholar] [CrossRef]
- Liu, Q.; Kasuga, M.; Sakuma, Y.; Abe, H.; Miura, S.; Yamaguchi-Shinozaki, K.; Shinozaki, K. Two Transcription Factors, DREB1 and DREB2, with an EREBP/AP2 DNA Binding Domain Separate Two Cellular Signal Transduction Pathways in Drought- and Low-Temperature-Responsive Gene Expression, Respectively, in Arabidopsis. Plant Cell 1998, 10, 1391–1406. [Google Scholar] [CrossRef][Green Version]
- Sakuma, Y.; Maruyama, K.; Osakabe, Y.; Qin, F.; Seki, M.; Shinozaki, K.; Yamaguchi-Shinozaki, K. Functional Analysis of an Arabidopsis Transcription Factor, DREB2A, Involved in Drought-Responsive Gene Expression. Plant Cell 2006, 18, 1292–1309. [Google Scholar] [CrossRef][Green Version]
- Yamaguchi-Shinozaki, K.; Shinozaki, K. Organization of cis-acting regulatory elements in osmotic- and cold-stress-responsive promoters. Trends Plant Sci. 2005, 10, 88–94. [Google Scholar] [CrossRef]
- Abe, H.; Urao, T.; Ito, T.; Seki, M.; Shinozaki, K.; Yamaguchi-Shinozaki, K. Arabidopsis AtMYC2 (bHLH) and AtMYB2 (MYB) Function as Transcriptional Activators in Abscisic Acid Signaling. Plant Cell 2002, 15, 63–78. [Google Scholar] [CrossRef][Green Version]
- Katiyar, A.; Smita, S.; Lenka, S.K.; Rajwanshi, R.; Chinnusamy, V.; Bansal, K.C. Genome-wide classification and expression analysis of MYB transcription factor families in rice and Arabidopsis. BMC Genom. 2012, 13, 544. [Google Scholar] [CrossRef][Green Version]
- Zimmermann, P.; Hirsch-Hoffmann, M.; Hennig, L.; Gruissem, W. GENEVESTIGATOR. Arabidopsis microarray database and analysis toolbox. Plant Physiol. 2004, 136, 2621–2632. [Google Scholar] [CrossRef][Green Version]
- Mustilli, A.-C.; Merlot, S.; Vavasseur, A.; Fenzi, F.; Giraudat, J. Arabidopsis OST1 Protein Kinase Mediates the Regulation of Stomatal Aperture by Abscisic Acid and Acts Upstream of Reactive Oxygen Species Production. Plant Cell 2002, 14, 3089–3099. [Google Scholar] [CrossRef][Green Version]
- Yoshida, R.; Hobo, T.; Ichimura, K.; Mizoguchi, T.; Takahashi, F.; Aronso, J.; Ecker, J.; Shinozaki, K. ABA-Activated SnRK2 Protein Kinase is Required for Dehydration Stress Signaling in Arabidopsis. Plant Cell Physiol. 2002, 43, 1473–1483. [Google Scholar] [CrossRef]
- Cortés, A.J.; Chavarro, C.M.; Madriñán, S.; This, D.; Blair, M.W. Molecular ecology and selection in the drought-related Asr gene polymorphisms in wild and cultivated common bean (Phaseolus vulgaris L.) . BMC Genet. 2012, 13, 58. [Google Scholar] [CrossRef][Green Version]
- Vivek, P.J.; Tuteja, N.; Soniya, E.V. CDPK1 from Ginger Promotes Salinity and Drought Stress Tolerance without Yield Penalty by Improving Growth and Photosynthesis in Nicotiana tabacum. PLoS ONE 2013, 8, e76392. [Google Scholar] [CrossRef][Green Version]
- Iuchi, S.; Kobayashi, M.; Taji, T.; Naramoto, M.; Seki, M.; Kato, T.; Tabata, S.; Kakubari, Y.; Yamaguchi-Shinozaki, K.; Shinozaki, K. Regulation of drought tolerance by gene manipulation of 9-cis-epoxycarotenoid dioxygenase, a key enzyme in abscisic acid biosynthesis in Arabidopsis. Plant J. 2001, 27, 325–333. [Google Scholar] [CrossRef][Green Version]
- Chernys, J.T.; Zeevaart, J.A. Characterization of the 9-Cis-Epoxycarotenoid Dioxygenase Gene Family and the Regulation of Abscisic Acid Biosynthesis in Avocado. Plant Physiol. 2000, 124, 343–354. [Google Scholar] [CrossRef][Green Version]
- Burbidge, A.; Grieve, T.M.; Jackson, A.; Thompson, A.; McCarty, D.R.; Taylor, I.B. Characterization of the ABA-deficient tomato mutant notabilis and its relationship with maizeVp14. Plant J. 1999, 17, 427–431. [Google Scholar] [CrossRef]
- Ahrazem, O.; Rubio-Moraga, A.; Trapero, A.; Gómez-Gómez, L. Developmental and stress regulation of gene expression for a 9-cis-epoxycarotenoid dioxygenase, CstNCED, isolated from Crocus sativus stigmas. J. Exp. Bot. 2011, 63, 681–694. [Google Scholar] [CrossRef][Green Version]
- Cortés, A.J.; Monserrate, F.A.; Ramirez-Villegas, J.; Madriñán, S.; Blair, M.W. Drought Tolerance in Wild Plant Populations: The Case of Common Beans (Phaseolus vulgaris L.). PLoS ONE 2013, 8, e62898. [Google Scholar] [CrossRef][Green Version]
- Buitrago-Bitar, M.; Cortés, A.; López-Hernández, F.; Londoño-Caicedo, J.; Muñoz-Florez, J.; Muñoz, L.; Blair, M. Allelic Diversity at Abiotic Stress Responsive Genes in Relationship to Ecological Drought Indices for Cultivated Tepary Bean, Phaseolus acutifolius A. Gray, and Its Wild Relatives. Genes 2021, 12, 556. [Google Scholar] [CrossRef]
- Cortés, A.; López-Hernández, F. Harnessing Crop Wild Diversity for Climate Change Adaptation. Genes 2021, 12, 783. [Google Scholar] [CrossRef] [PubMed]
- Burbano-Erazo, E.; León-Pacheco, R.I.; Cordero-Cordero, C.C.; López-Hernández, F.; Cortés, A.J.; Tofiño-Rivera, A.P. Multi-Environment Yield Components in Advanced Common Bean (Phaseolus vulgaris L.) × Tepary Bean (P. acutifolius A. Gray) Interspecific Lines for Heat and Drought Tolerance. Agronomy 2021, 11, 1978. [Google Scholar] [CrossRef]
- Cortés, A.J.; López-Hernández, F.; Osorio-Rodriguez, D. Predicting Thermal Adaptation by Looking into Populations’ Genomic Past. Front. Genet. 2020, 11, 564515. [Google Scholar] [CrossRef] [PubMed]








| Group | Gene | Genotype | Maturity | Treatment | Function | |
|---|---|---|---|---|---|---|
| Control | Drought | |||||
| ABA signaling | GTG2 | ICMP 100443 | E | 3.46 | 88.67 | GPCR-type G protein; ABA-induced stomatal closure |
| AtBG1 | ICMB 100252 | L | −6 | 88.05 | beta-glucosidase; high level of ABA accumulation; stomatal movement | |
| PYL9/RCAR1 | ICMB 100619 | L | −4.31 | 84.63 | ABA receptor; drought tolerance through reduced transpirational water loss and by inducing summer dormancy-like responses | |
| Hormone signaling | CYP707A3 | ICMB 00111 | VE | −3.2 | 88.74 | Involvement in ABA level regulation; stomatal responses, transpiration control |
| NCED | ICMR 100948 | VE | 2.34 | 84.49 | ABA biosynthesis enzyme; overexpression results in increased accumulation of ABA; reduced transpiration rate | |
| Ion and osmotic homeostasis | ATHB6 | ICMB 03999 | VE | 2.74 | 84.08 | Involvement in seedling development during drought and osmotic stress. |
| OST1/SRK2E | ICMB 15222 | VE | −6.77 | 81.34 | Kinase-like (open stomata 1), ABA-mediated stomatal aperture control, inhibition of ROS production | |
| OST2 | ICMB 100619 | L | 4.56 | 88.05 | Plasma membrane proton ATPase; involved in ABA-dependent pathway controlling stomatal closure | |
| ABO1/ELO1 | ICMB 100252 | L | −10.01 | 86.77 | Multifunctional complex with roles in transcription elongation; Mediates ABA-induced stomatal closure | |
| PIP1;4 | ICMR 100544 | L | 2.77 | 85.88 | Plasma membrane intrinsic proteins; over-expression under drought causing reduced transpiration rate in leaves of P. vulgaris plant | |
| TF-mediated | ADAP | ICMB 03999 | VE | −6.08 | 88.3 | Positive regulator of ABA; Regulation of seedling growth during water stress |
| HSFA1b | ICMB 00111 | VE | 11.91 | 88.09 | Heat shock proteins; protection of cellular proteins under drought stress | |
| AREB1 | ICMR 100229 | E | −2.89 | 87.36 | Modulates endogenous ABA level and ROS level in transgenic Arabidopsis | |
| MYB60 | ICMB 100638 | L | −10.6 | 89.57 | Drought tolerance via an increase in lateral root growth facilitating more water uptake, controlling stomatal movement | |
| FAR1 | ICMR 100045 | L | −3.43 | 89.56 | Over-expression under drought; ROS scavenging | |
| SNAC1 | ICMR 100544 | L | −3.01 | 89.02 | Accumulation in guard cells; Over-expression reduced transpirational losses due to increased stomatal closure | |
| AlSAP | ICMB 100638 | L | −5.93 | 85.75 | Leaf rolling, improved tillering, grain yield under drought resulting in accumulation of green biomass during vegetative growth | |
| Molecular adaptation | OsWRKY45 | ICMR 100229 | E | 2.26 | 87.8 | Induced by ABA; positively regulated under drought; involvement in signaling pathway; stomatal closure |
| FSPD1 | ICMP 100443 | E | −2.98 | 84.98 | Spermidine synthetase gene; overexpression of spermine in roots and leaves resulting in drought tolerance | |
| OsPIP2-2 | ICMB 100619 | L | 2.6 | 85.2 | Aquaporin; osmoprotectant involved in drought tolerance | |
| Physiological adaptation | KAT2 | ICMP 100443 | E | 2.52 | 88.54 | KAT2 over-expressing transgenic lines showed ABA-induced stomatal closure; inhibition of stomatal opening |
| HAB1 | ICMB 100638 | L | −16.08 | 84.05 | Accumulation of ABA under stress; stomatal closure to prevent water loss | |
| EDT1/HDG11 | ICMB 100638 | L | −5.94 | 87.8 | Enhanced tolerance to drought in transgenic cotton and poplar; improved root system, accumulation of proline, soluble sugars, antioxidant enzymes in cotton, and stomatal traits. | |
| Signal transduction | RGS1 | ICMR 100999 | M | 9.74 | 86.87 | Increase in root growth, regulation of stomatal traits such as closure of stomata, low stomatal density, and small stomatal aperture cause tolerance to drought. |
| SRK2C | ICMB 100252 | L | −6.74 | 84.53 | Osmotic stress-activated protein kinase; controlling stomatal aperture | |
| Detoxification | TPS1 | ICMR 100948 | VE | −5.14 | 87.58 | Over-expression under drought; causing accumulation of trehalose, decreased stomatal density, and reduced transpiration rate in maize |
| ERD1 | ICMB 100252 | L | −3.04 | 82.26 | Chloroplast-targeted Clp protease; functions with NAC and ZFHD1 to improve drought tolerance. | |
| GolS2 | ICMR 100544 | L | 2.07 | 78.98 | Drought tolerance via accumulation of galactinol and raffinose in crops, causing a reduced rate of transpiration from leaves. | |
| P5CS1 | ICMB 100619 | L | −3.15 | 75.64 | ABA-mediated expression; role in the drought-induced accumulation of proline | |
Publisher’s Note: MDPI stays neutral with regard to jurisdictional claims in published maps and institutional affiliations. |
© 2022 by the authors. Licensee MDPI, Basel, Switzerland. This article is an open access article distributed under the terms and conditions of the Creative Commons Attribution (CC BY) license (https://creativecommons.org/licenses/by/4.0/).
Share and Cite
Chakraborty, A.; Viswanath, A.; Malipatil, R.; Semalaiyappan, J.; Shah, P.; Ronanki, S.; Rathore, A.; Singh, S.P.; Govindaraj, M.; Tonapi, V.A.; et al. Identification of Candidate Genes Regulating Drought Tolerance in Pearl Millet. Int. J. Mol. Sci. 2022, 23, 6907. https://doi.org/10.3390/ijms23136907
Chakraborty A, Viswanath A, Malipatil R, Semalaiyappan J, Shah P, Ronanki S, Rathore A, Singh SP, Govindaraj M, Tonapi VA, et al. Identification of Candidate Genes Regulating Drought Tolerance in Pearl Millet. International Journal of Molecular Sciences. 2022; 23(13):6907. https://doi.org/10.3390/ijms23136907
Chicago/Turabian StyleChakraborty, Animikha, Aswini Viswanath, Renuka Malipatil, Janani Semalaiyappan, Priya Shah, Swarna Ronanki, Abhishek Rathore, Sumer Pal Singh, Mahalingam Govindaraj, Vilas A. Tonapi, and et al. 2022. "Identification of Candidate Genes Regulating Drought Tolerance in Pearl Millet" International Journal of Molecular Sciences 23, no. 13: 6907. https://doi.org/10.3390/ijms23136907

