YbdO Promotes the Pathogenicity of Escherichia coli K1 by Regulating Capsule Synthesis
Abstract
1. Introduction
2. Results
2.1. E. coli K1 Invasion of HBMECs Increases ybdO Expression
2.2. YbdO Contributes to E. coli K1 Invasion of HBMECs
2.3. YbdO Promotes Meningitis in Mice
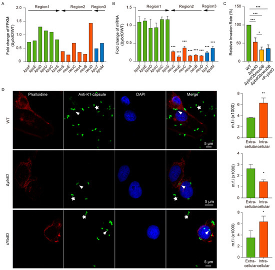
2.4. YbdO Promotes HBMEC Invasion by E. coli K1 by Enhancing Capsule Production
2.5. H-NS Represses ybdO Gene Expression by Directly Binding to the ybdO Promoter
2.6. Acidic pH Is a Host Cue to Induce ybdO Expression by Reducing H-NS Repression
3. Discussion
4. Materials and Methods
4.1. Bacterial Strains, Plasmids, and Growth Conditions
4.2. E. coli Binding and Invasion Assays with HBMECs
4.3. Animal Model of E. coli Bacteremia and Hematogenous Meningitis
4.4. qRT-PCR
4.5. RNA-seq
4.6. ChIP-qPCR Analyses
4.7. Immunofluorescence Assays
4.8. EMSAs
4.9. Growth Assay
4.10. Statistical Analysis
Supplementary Materials
Author Contributions
Funding
Institutional Review Board Statement
Informed Consent Statement
Data Availability Statement
Acknowledgments
Conflicts of Interest
Abbreviations
| HBMEC | Human brain microvascular endothelial cell |
| H-NS | Histone-like nucleoid structuring protein |
| CSF | Cerebrospinal fluid |
| BBB | Blood–brain barrier |
| CNF1 | Cytotoxic necrotizing factor 1 |
| OmpA | Outer membrane protein A |
| LTTR | Lysr-type transcriptional regulator |
| HTH | Helix-turn-helix |
| BHI | Brain–heart infusion |
| KEGG | Kyoto Encyclopedia of Genes and Genomes |
| TFs | Transcriptional regulators |
| qRT-PCR | Quantitative reverse transcription polymerase chain reaction |
| DEG | Differentially expressed gene |
| FITC | Fluorescein isothiocyanate |
| EMSA | Electrophoretic mobility shift assay |
| ChIP-qPCR | Chromatin immunoprecipitation-quantitative PCR |
| PSA | Polysialic acid |
| FBS | Fetal bovine serum |
| RPMI | Roswell Park Memorial Institute |
| MOI | Multiplicity of infection |
| PBS | Phosphate-buffered saline |
| OD600 | Optical density at 600 nm |
References
- Vos, T.; Barber, R.M.; Bell, B.; Bertozzi-Villa, A.; Biryukov, S.; Bolliger, I.; Charlson, F.; Davis, A.; Degenhardt, L.; Dicker, D.; et al. Global, regional, and national incidence, prevalence, and years lived with disability for 301 acute and chronic diseases and injuries in 188 countries, 1990-2013: A systematic analysis for the Global Burden of Disease Study 2013. Lancet 2015, 386, 743–800. [Google Scholar] [CrossRef]
- Kim, K.S. Acute bacterial meningitis in infants and children. Lancet Infect. Dis. 2010, 10, 32–42. [Google Scholar] [CrossRef]
- Barichello, T.; Fagundes, G.D.; Generoso, J.S.; Elias, S.G.; Simões, L.R.; Teixeira, A.L. Pathophysiology of neonatal acute bacterial meningitis. J. Med. Microbiol. 2013, 62 Pt 12, 1781–1789. [Google Scholar] [CrossRef] [PubMed]
- Ku, L.C.; Boggess, K.A.; Cohen-Wolkowiez, M. Bacterial meningitis in infants. Clin. Perinatol. 2015, 42, 29–45. [Google Scholar] [CrossRef] [PubMed]
- Wilfert, C.M. E. coli meningitis: K1 antigen and virulence. Annu. Rev. Med. 1978, 29, 129–136. [Google Scholar] [CrossRef]
- Korhonen, T.K.; Valtonen, M.V.; Parkkinen, J.; Väisänen-Rhen, V.; Finne, J.; Orskov, F.; Orskov, I.; Svenson, S.B.; Mäkelä, P.H. Serotypes, hemolysin production, and receptor recognition of Escherichia coli strains associated with neonatal sepsis and meningitis. Infect. Immun. 1985, 48, 486–491. [Google Scholar] [CrossRef]
- Kim, K.S. Pathogenesis of bacterial meningitis: From bacteraemia to neuronal injury. Nat. Rev. Neurosci. 2003, 4, 376–385. [Google Scholar] [CrossRef]
- Kim, K.J.; Elliott, S.J.; Di Cello, F.; Stins, M.F.; Kim, K.S. The K1 capsule modulates trafficking of E. coli-containing vacuoles and enhances intracellular bacterial survival in human brain microvascular endothelial cells. Cell. Microbiol. 2003, 5, 245–252. [Google Scholar] [CrossRef]
- Kim, K.S. Mechanisms of microbial traversal of the blood-brain barrier. Nat. Rev. Microbiol. 2008, 6, 625–634. [Google Scholar] [CrossRef]
- Kim, K.S.; Itabashi, H.; Gemski, P.; Sadoff, J.; Warren, R.L.; Cross, A.S. The K1 capsule is the critical determinant in the development of Escherichia coli meningitis in the rat. J. Clin. Investig. 1992, 90, 897–905. [Google Scholar] [CrossRef]
- Dietzman, D.E.; Fischer, G.W.; Schoenknecht, F.D. Neonatal Escherichia coli septicemia—Bacterial counts in blood. J. Pediatr. 1974, 85, 128–130. [Google Scholar] [CrossRef]
- Khan, N.A.; Kim, Y.; Shin, S.; Kim, K.S. FimH-mediated Escherichia coli K1 invasion of human brain microvascular endothelial cells. Cell Microbiol. 2007, 9, 169–178. [Google Scholar] [CrossRef] [PubMed]
- Teng, C.H.; Cai, M.; Shin, S.; Xie, Y.; Kim, K.J.; Khan, N.A.; Di Cello, F.; Kim, K.S. Escherichia coli K1 RS218 interacts with human brain microvascular endothelial cells via type 1 fimbria bacteria in the fimbriated state. Infect. Immun. 2005, 73, 2923–2931. [Google Scholar] [CrossRef] [PubMed]
- Prasadarao, N.V.; Wass, C.A.; Hacker, J.; Jann, K.; Kim, K.S. Adhesion of S-fimbriated Escherichia coli to brain glycolipids mediated by sfaA gene-encoded protein of S-fimbriae. J. Biol. Chem. 1993, 268, 10356–10363. [Google Scholar] [CrossRef]
- Prasadarao, N.V.; Wass, C.A.; Kim, K.S. Identification and characterization of S fimbria-binding sialoglycoproteins on brain microvascular endothelial cells. Infect. Immun. 1997, 65, 2852–2860. [Google Scholar] [CrossRef]
- Wang, Y.; Wen, Z.G.; Kim, K.S. Role of S fimbriae in Escherichia coli K1 binding to brain microvascular endothelial cells in vitro and penetration into the central nervous system in vivo. Microb. Pathog. 2004, 37, 287–293. [Google Scholar] [CrossRef]
- Khan, N.A.; Wang, Y.; Kim, K.J.; Chung, J.W.; Wass, C.A.; Kim, K.S. Cytotoxic necrotizing factor-1 contributes to Escherichia coli K1 invasion of the central nervous system. J. Biol. Chem. 2002, 277, 15607–15612. [Google Scholar] [CrossRef]
- Wang, M.H.; Kim, K.S. Cytotoxic necrotizing factor 1 contributes to Escherichia coli meningitis. Toxins 2013, 5, 2270–2280. [Google Scholar] [CrossRef]
- Prasadarao, N.V.; Wass, C.A.; Stins, M.F.; Shimada, H.; Kim, K.S. Outer membrane protein A-promoted actin condensation of brain microvascular endothelial cells is required for Escherichia coli invasion. Infect. Immun. 1999, 67, 5775–5783. [Google Scholar] [CrossRef]
- Prasadarao, N.V.; Wass, C.A.; Weiser, J.N.; Stins, M.F.; Huang, S.H.; Kim, K.S. Outer membrane protein A of Escherichia coli contributes to invasion of brain microvascular endothelial cells. Infect. Immun. 1996, 64, 146–153. [Google Scholar] [CrossRef]
- Zhu, L.; Pearce, D.; Kim, K.S. Prevention of Escherichia coli K1 penetration of the blood-brain barrier by counteracting the host cell receptor and signaling molecule involved in E. coli invasion of human brain microvascular endothelial cells. Infect. Immun. 2010, 78, 3554–3559. [Google Scholar] [CrossRef] [PubMed]
- Huang, S.H.; Chen, Y.H.; Fu, Q.; Stins, M.; Wang, Y.; Wass, C.; Kim, K.S. Identification and characterization of an Escherichia coli invasion gene locus, ibeB, required for penetration of brain microvascular endothelial cells. Infect. Immun. 1999, 67, 2103–2109. [Google Scholar] [CrossRef] [PubMed]
- Prasadarao, N.V.; Wass, C.A.; Huang, S.H.; Kim, K.S. Identification and characterization of a novel Ibe10 binding protein that contributes to Escherichia coli invasion of brain microvascular endothelial cells. Infect. Immun. 1999, 67, 1131–1138. [Google Scholar] [CrossRef] [PubMed]
- Hoffman, J.A.; Wass, C.; Stins, M.F.; Kim, K.S. The capsule supports survival but not traversal of Escherichia coli K1 across the blood-brain barrier. Infect. Immun. 1999, 67, 3566–3570. [Google Scholar] [CrossRef] [PubMed]
- Badger, J.L.; Wass, C.A.; Kim, K.S. Identification of Escherichia coli K1 genes contributing to human brain microvascular endothelial cell invasion by differential fluorescence induction. Mol. Microbiol. 2000, 36, 174–182. [Google Scholar] [CrossRef] [PubMed]
- Landraud, L.; Gibert, M.; Popoff, M.R.; Boquet, P.; Gauthier, M. Expression of cnf1 by Escherichia coli J96 involves a large upstream DNA region including the hlyCABD operon, and is regulated by the RfaH protein. Mol. Microbiol. 2003, 47, 1653–1667. [Google Scholar] [CrossRef]
- Rhodius, V.A.; Suh, W.C.; Nonaka, G.; West, J.; Gross, C.A. Conserved and variable functions of the sigmaE stress response in related genomes. PLoS Biol. 2006, 4, e2. [Google Scholar]
- Moxon, E.R.; Kroll, J.S. The role of bacterial polysaccharide capsules as virulence factors. Bact. Capsul. 1990, 150, 65–85. [Google Scholar]
- Bliss, J.M.; Silver, R.P. Coating the surface: A model for expression of capsular polysialic acid in Escherichia coli K1. Mol. Microbiol. 1996, 21, 221–231. [Google Scholar] [CrossRef]
- Whitfield, C. Biosynthesis and assembly of capsular polysaccharides in Escherichia coli. Annu. Rev. Biochem. 2006, 75, 39–68. [Google Scholar] [CrossRef]
- Ma, J.; An, C.; Jiang, F.; Yao, H.; Logue, C.; Nolan, L.K.; Li, G. Extraintestinal pathogenic Escherichia coli increase extracytoplasmic polysaccharide biosynthesis for serum resistance in response to bloodstream signals. Mol. Microbiol. 2018, 110, 689–706. [Google Scholar] [CrossRef] [PubMed]
- Simpson, D.A.; Hammarton, T.C.; Roberts, I.S. Transcriptional organization and regulation of expression of region 1 of the Escherichia coli K5 capsule gene cluster. J. Bacteriol. 1996, 178, 6466–6474. [Google Scholar] [CrossRef] [PubMed][Green Version]
- Corbett, D.; Bennett, H.J.; Askar, H.; Green, J.; Roberts, I.S. SlyA and H-NS regulate transcription of the Escherichia coli K5 capsule gene cluster, and expression of slyA in Escherichia coli is temperature-dependent, positively autoregulated, and independent of H-NS. J. Biol. Chem. 2007, 282, 33326–33335. [Google Scholar] [CrossRef] [PubMed]
- Rowe, S.; Hodson, N.; Griffiths, G.; Roberts, I.S. Regulation of the Escherichia coli K5 capsule gene cluster: Evidence for the roles of H-NS, BipA, and integration host factor in regulation of group 2 capsule gene clusters in pathogenic E. coli. J. Bacteriol. 2000, 182, 2741–2745. [Google Scholar] [CrossRef]
- Maddocks, S.E.; Oyston, P.C.F. Structure and function of the LysR-type transcriptional regulator (LTTR) family proteins. Microbiology 2008, 154, 3609–3623. [Google Scholar] [CrossRef]
- Higashi, K.; Tobe, T.; Kanai, A.; Uyar, E.; Ishikawa, S.; Suzuki, Y.; Ogasawara, N.; Kurokawa, K.; Oshima, T. H-NS Facilitates Sequence Diversification of Horizontally Transferred DNAs during Their Integration in Host Chromosomes. PLoS Genet. 2016, 12, e1005796. [Google Scholar] [CrossRef]
- Wijetunge, D.S.; Gongati, S.; DebRoy, C.; Kim, K.S.; Couraud, P.O.; Romero, I.A.; Weksler, B.; Kariyawasam, S. Characterizing the pathotype of neonatal meningitis causing Escherichia coli (NMEC). BMC Microbiol. 2015, 15, 211. [Google Scholar] [CrossRef]
- Wang, Y.; Kim, K.S. Role of OmpA and IbeB in Escherichia coli K1 invasion of brain microvascular endothelial cells in vitro and in vivo. Pediatr. Res. 2002, 51, 559–563. [Google Scholar] [CrossRef]
- Harper, K.L.; Sosa, M.S.; Entenberg, D.; Hosseini, H.; Cheung, J.F.; Nobre, R.; Avivar-Valderas, A.; Nagi, C.; Girnius, N.; Davis, R.J.; et al. Mechanism of early dissemination and metastasis in Her2(+) mammary cancer. Nature 2016, 540, 588–592. [Google Scholar] [CrossRef]
- Corcoran, C.P.; Cameron, A.D.; Dorman, C.J. H-NS silences gfp, the green fluorescent protein gene: gfpTCD is a genetically Remastered gfp gene with reduced susceptibility to H-NS-mediated transcription silencing and with enhanced translation. J. Bacteriol. 2010, 192, 4790–4793. [Google Scholar] [CrossRef]
- Zhang, H.; Song, X.; Wang, P.; Lv, R.; Ma, S.; Jiang, L. YaeB, expressed in response to the acidic pH in macrophages, promotes intracellular replication and virulence of Salmonella Typhimurium. Int. J. Mol. Sci. 2019, 20, 4339. [Google Scholar] [CrossRef] [PubMed]
- Atlung, T.; Ingmer, H. H-NS: A modulator of environmentally regulated gene expression. Mol. Microbiol. 1997, 24, 7–17. [Google Scholar] [CrossRef] [PubMed]
- Scott, C.C.; Vacca, F.; Gruenberg, J. Endosome maturation, transport and functions. Semin. Cell Dev. Biol. 2014, 31, 2–10. [Google Scholar] [CrossRef] [PubMed]
- Langer, T.; Zanella, A.; Caironi, P. Understanding the role of the cerebrospinal fluid in acid-base disorders. Intensiv. Care Med. 2016, 42, 436–439. [Google Scholar] [CrossRef]
- Jia, J.; King, J.E.; Goldrick, M.C.; Aldawood, E.; Roberts, I.S. Three tandem promoters, together with IHF, regulate growth phase dependent expression of the Escherichia coli kps capsule gene cluster. Sci. Rep. 2017, 7, 17924. [Google Scholar] [CrossRef]
- Zhuge, X.; Tang, F.; Zhu, H.; Mao, X.; Wang, S.; Wu, Z.; Lu, C.; Dai, J.; Fan, H. AutA and AutR, Two Novel Global Transcriptional Regulators, Facilitate Avian Pathogenic Escherichia coli Infection. Sci. Rep. 2016, 6, 25085. [Google Scholar] [CrossRef]
- Xie, Y.; Parthasarathy, G.; Di Cello, F.; Teng, C.H.; Paul-Satyaseela, M.; Kim, K.S. Transcriptome of Escherichia coli K1 bound to human brain microvascular endothelial cells. Biochem. Biophys. Res. Commun. 2008, 365, 201–206. [Google Scholar] [CrossRef]
- Bullard, J.H.; Purdom, E.; Hansen, K.D.; Dudoit, S. Evaluation of statistical methods for normalization and differential expression in mRNA-Seq experiments. BMC Bioinform. 2010, 11, 94. [Google Scholar] [CrossRef]
- Wang, S.; Yang, F.; Yang, B. Global effect of CsrA on gene expression in enterohemorrhagic Escherichia coli O157:H7. Res. Microbiol. 2017, 168, 700–709. [Google Scholar] [CrossRef]
- Osman, K.M.; Kappell, A.D.; ElHofy, F.; Orabi, A.; Mubarak, A.S.; Dawoud, T.M.; Moussa, I.M.; Hessain, A.M. Urinary tract Infect.ion attributed to Escherichia coli isolated from participants attending an unorganized gathering. Future Microbiol. 2018, 13, 757–769. [Google Scholar] [CrossRef]
- Troy, F.A., II. The chemistry and biosynthesis of selected bacterial capsular polymers. Annu. Rev. Microbiol. 1979, 33, 519–560. [Google Scholar] [CrossRef] [PubMed]
- Vimr, E.; Steenbergen, S.; Cieslewicz, M. Biosynthesis of the polysialic acid capsule in Escherichia coli K1. J. Ind. Microbiol. 1995, 15, 352–360. [Google Scholar] [CrossRef] [PubMed]
- Zhu, W.; Chen, X.; Yuan, L.; Wu, J.; Yao, J. Degradation kinetics and shelf life of N-acetylneuraminic acid at different pH values. Molecules 2020, 25, 5141. [Google Scholar] [CrossRef] [PubMed]
- Hardy, S.J.; Christodoulides, M.; Weller, R.O.; Heckels, J.E. Interactions of Neisseria meningitidis with cells of the human meninges. Mol. Microbiol. 2000, 36, 817–829. [Google Scholar] [CrossRef]
- King, J.E.; Aal Owaif, H.A.; Jia, J.; Roberts, I.S. Phenotypic heterogeneity in expression of the K1 polysaccharide capsule of uropathogenic Escherichia coli and downregulation of the capsule genes during growth in urine. Infect. Immun. 2015, 83, 2605–2613. [Google Scholar] [CrossRef]
- Juhas, M.; Ajioka, J.W. Lambda Red recombinase-mediated integration of the high molecular weight DNA into the Escherichia coli chromosome. Microb. Cell Factories 2016, 15, 172. [Google Scholar] [CrossRef]
- Sun, H.; Song, Y.; Chen, F.; Zhou, C.; Liu, P.; Fan, Y.; Zheng, Y.; Wan, X.; Feng, L. An ArcA-modulated small RNA in pathogenic Escherichia coli K1. Front. Microbiol. 2020, 11, 574833. [Google Scholar] [CrossRef]
- Zhao, W.D.; Liu, D.X.; Wei, J.Y.; Miao, Z.W.; Zhang, K.; Su, Z.K.; Zhang, X.W.; Li, Q.; Fang, W.G.; Qin, X.X.; et al. Caspr1 is a host receptor for meningitis-causing Escherichia coli. Nat. Commun. 2018, 9, 2296. [Google Scholar] [CrossRef]
- Livak, K.J.; Schmittgen, T.D. Analysis of relative gene expression data using real-time quantitative PCR and the 2(-Delta Delta C(T)) Method. Methods 2001, 25, 402–408. [Google Scholar] [CrossRef]
- Bhatia, S.; Matthews, J.; Wells, P.G. Characterization of epigenetic histone activation/repression marks in sequences of genes by chromatin immunoprecipitation-quantitative polymerase chain reaction (ChIP-qPCR). Methods Mol. Biol. 2019, 1965, 389–403. [Google Scholar]
- Hellman, L.M.; Fried, M.G. Electrophoretic mobility shift assay (EMSA) for detecting protein-nucleic acid interactions. Nat. Protoc. 2007, 2, 1849–1861. [Google Scholar] [CrossRef] [PubMed]
- Liu, Y.; Liu, B.; Xu, T.; Wang, Q.; Li, W.; Wu, J.; Zheng, X.; Liu, B.; Liu, R.; Liu, X.; et al. A fructose/H(+) symporter controlled by a LacI-type regulator promotes survival of pandemic Vibrio cholerae in seawater. Nat. Commun. 2021, 12, 4649. [Google Scholar] [CrossRef] [PubMed]








Publisher’s Note: MDPI stays neutral with regard to jurisdictional claims in published maps and institutional affiliations. |
© 2022 by the authors. Licensee MDPI, Basel, Switzerland. This article is an open access article distributed under the terms and conditions of the Creative Commons Attribution (CC BY) license (https://creativecommons.org/licenses/by/4.0/).
Share and Cite
Fan, Y.; Sun, H.; Yang, W.; Bai, J.; Liu, P.; Huang, M.; Guo, X.; Yang, B.; Feng, L. YbdO Promotes the Pathogenicity of Escherichia coli K1 by Regulating Capsule Synthesis. Int. J. Mol. Sci. 2022, 23, 5543. https://doi.org/10.3390/ijms23105543
Fan Y, Sun H, Yang W, Bai J, Liu P, Huang M, Guo X, Yang B, Feng L. YbdO Promotes the Pathogenicity of Escherichia coli K1 by Regulating Capsule Synthesis. International Journal of Molecular Sciences. 2022; 23(10):5543. https://doi.org/10.3390/ijms23105543
Chicago/Turabian StyleFan, Yu, Hongmin Sun, Wen Yang, Jing Bai, Peng Liu, Min Huang, Xi Guo, Bin Yang, and Lu Feng. 2022. "YbdO Promotes the Pathogenicity of Escherichia coli K1 by Regulating Capsule Synthesis" International Journal of Molecular Sciences 23, no. 10: 5543. https://doi.org/10.3390/ijms23105543
APA StyleFan, Y., Sun, H., Yang, W., Bai, J., Liu, P., Huang, M., Guo, X., Yang, B., & Feng, L. (2022). YbdO Promotes the Pathogenicity of Escherichia coli K1 by Regulating Capsule Synthesis. International Journal of Molecular Sciences, 23(10), 5543. https://doi.org/10.3390/ijms23105543

