Protective Effect of Low-Dose Alcohol Consumption against Post-Ischemic Neuronal Apoptosis: Role of L-PGDS
Abstract
:1. Introduction
2. Results
2.1. Control Conditions
2.2. Effect of Alcohol on L-PGDS
2.3. Effect of Chronic Alcohol Consumption on Cerebral I/R Injury
2.4. Effect of Chronic Alcohol Consumption on Neuronal Apoptosis
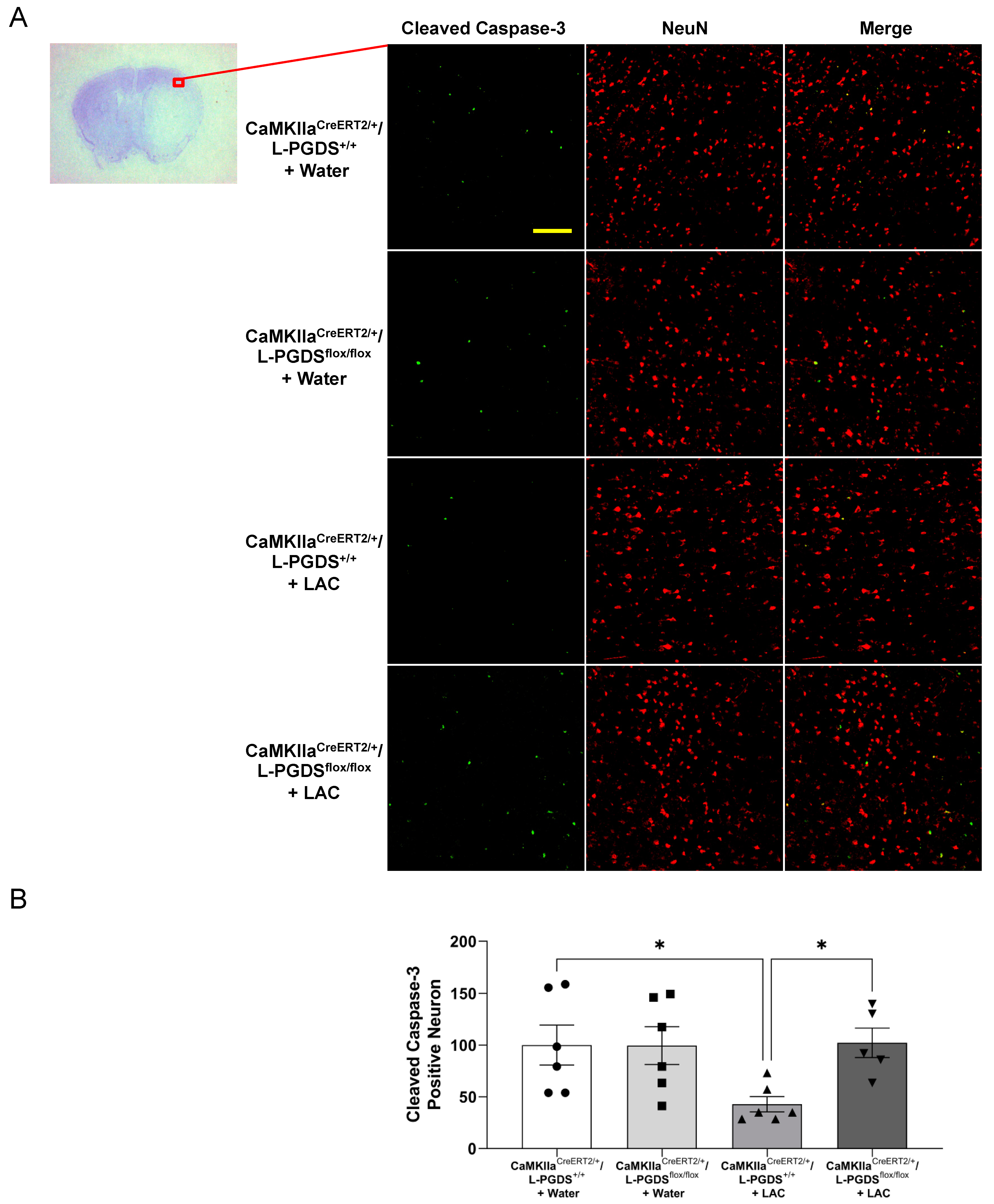
2.5. Effect of Chronic Alcohol Consumption on Post-Ischemic Cleaved Caspase-3-Positive Neurons
3. Discussion
4. Materials and Methods
4.1. Animal Models
4.2. Ethanol Preconditioning and Treatment
4.3. Transient Focal Cerebral Ischemia
4.4. Brain Collection and Processing
4.5. Nissl Staining
4.6. Neuronal Terminal Deoxynucleotidyl Transferase dUTP Nick end Labeling (TUNEL) Staining
4.7. Double Immunohistochemical Staining
4.8. Western Blot Analysis
4.9. Statistical Analysis
Author Contributions
Funding
Institutional Review Board Statement
Informed Consent Statement
Data Availability Statement
Acknowledgments
Conflicts of Interest
References
- Benjamin, E.J.; Blaha, M.J.; Chiuve, S.E.; Cushman, M.; Das, S.R.; Deo, R.; de Ferranti, S.D.; Floyd, J.; Fornage, M.; Gillespie, C.; et al. Heart Disease and Stroke Statistics-2017 Update: A Report From the American Heart Association. Circulation 2017, 135, e146–e603. [Google Scholar] [CrossRef]
- Favate, A.S.; Younger, D.S. Epidemiology of Ischemic Stroke. Neurol. Clin. 2016, 34, 967–980. [Google Scholar] [CrossRef]
- Jean, W.C.; Spellman, S.R.; Nussbaum, E.S.; Low, W.C. Reperfusion injury after focal cerebral ischemia: The role of inflammation and the therapeutic horizon. Neurosurgery 1998, 43, 1382–1396; discussion 1396–1397. [Google Scholar] [CrossRef]
- Kalogeris, T.; Baines, C.P.; Krenz, M.; Korthuis, R.J. Cell biology of ischemia/reperfusion injury. Int. Rev. Cell Mol. Biol. 2012, 298, 229–317. [Google Scholar] [PubMed] [Green Version]
- Elmore, S. Apoptosis: A review of programmed cell death. Toxicol. Pathol. 2007, 35, 495–516. [Google Scholar] [CrossRef]
- Broughton, B.R.; Reutens, D.C.; Sobey, C.G. Apoptotic mechanisms after cerebral ischemia. Stroke 2009, 40, e331–e339. [Google Scholar] [CrossRef] [PubMed] [Green Version]
- Hansagi, H.; Romelsjo, A.; de Verdier, M.G.; Andreasson, S.; Leifman, A. Alcohol consumption and stroke mortality. Stroke 1995, 26, 1768–1773. [Google Scholar] [CrossRef] [PubMed]
- Ikehara, S.; Iso, H.; Toyoshima, H.; Date, C.; Yamamoto, A.; Kikuchi, S.; Kondo, T.; Watanabe, Y.; Koizumi, A.; Wada, Y.; et al. Alcohol consumption and mortality from stroke and coronary heart disease among Japanese men and women: The Japan collaborative cohort study. Stroke 2008, 39, 2936–2942. [Google Scholar] [CrossRef] [Green Version]
- Ronksley, P.E.; Brien, S.E.; Turner, B.J.; Mukamal, K.J.; Ghali, W.A. Association of alcohol consumption with selected cardiovascular disease outcomes: A systematic review and meta-analysis. BMJ 2011, 342, d671. [Google Scholar] [CrossRef] [Green Version]
- Patra, J.; Taylor, B.; Irving, H.; Roerecke, M.; Baliunas, D.; Mohapatra, S.; Rehm, J. Alcohol consumption and the risk of morbidity and mortality for different stroke types--a systematic review and meta-analysis. BMC Public Health 2010, 10, 258. [Google Scholar] [CrossRef] [PubMed] [Green Version]
- Ducroquet, A.; Leys, D.; Al Saabi, A.; Richard, F.; Cordonnier, C.; Girot, M.; Deplanque, D.; Casolla, B.; Allorge, D.; Bordet, R. Influence of chronic ethanol consumption on the neurological severity in patients with acute cerebral ischemia. Stroke 2013, 44, 2324–2326. [Google Scholar] [CrossRef] [PubMed] [Green Version]
- Zhang, C.; Qin, Y.Y.; Chen, Q.; Jiang, H.; Chen, X.Z.; Xu, C.L.; Mao, P.J.; He, J.; Zhou, Y.H. Alcohol intake and risk of stroke: A dose-response meta-analysis of prospective studies. Int. J. Cardiol. 2014, 174, 669–677. [Google Scholar] [CrossRef]
- Zhao, H.; Mayhan, W.G.; Arrick, D.M.; Xiong, W.; Sun, H. Dose-related influence of chronic alcohol consumption on cerebral ischemia/reperfusion injury. Alcohol. Clin. Exp. Res. 2011, 35, 1265–1269. [Google Scholar] [CrossRef] [PubMed] [Green Version]
- Xu, G.; Li, C.; Parsiola, A.L.; Li, J.; McCarter, K.D.; Shi, R.; Mayhan, W.G.; Sun, H. Dose-Dependent Influences of Ethanol on Ischemic Stroke: Role of Inflammation. Front. Cell. Neurosci. 2019, 13, 6. [Google Scholar] [CrossRef] [Green Version]
- Li, C.; Li, J.Y.; Xu, G.D.; Sun, H. Influence of Chronic Ethanol Consumption on Apoptosis and Autophagy Following Transient Focal Cerebral Ischemia in Male Mice. Sci. Rep. 2020, 10, 6164. [Google Scholar] [CrossRef] [PubMed] [Green Version]
- Taba, Y.; Sasaguri, T.; Miyagi, M.; Abumiya, T.; Miwa, Y.; Ikeda, T.; Mitsumata, M. Fluid shear stress induces lipocalin-type prostaglandin D(2) synthase expression in vascular endothelial cells. Circ. Res. 2000, 86, 967–973. [Google Scholar] [CrossRef] [Green Version]
- Urade, Y.; Eguchi, N.; Hayaishi, O. Lipocalin-type prostaglandin D synthase as an enzymic lipocalin. Madame Curie Biosci. Database 2013. Available online: https://www.ncbi.nlm.nih.gov/books/NBK6621/ (accessed on 11 November 2021).
- Hayaishi, O. Molecular mechanisms of sleep-wake regulation: Roles of prostaglandins D2 and E2. FASEB J. Off. Publ. Fed. Am. Soc. Exp. Biol. 1991, 5, 2575–2581. [Google Scholar] [CrossRef]
- Saleem, S.; Shah, Z.A.; Urade, Y.; Dore, S. Lipocalin-prostaglandin D synthase is a critical beneficial factor in transient and permanent focal cerebral ischemia. Neuroscience 2009, 160, 248–254. [Google Scholar] [CrossRef] [Green Version]
- Zhang, L.N.; Ma, J.X.; Jin, X.H.; Jia, G.W.; Jiang, Y.; Li, C.Q. L-PGDS Mediates Vagus Nerve Stimulation-Induced Neuroprotection in a Rat Model of Ischemic Stroke by Suppressing the Apoptotic Response. Neurochem. Res. 2017, 42, 644–655. [Google Scholar] [CrossRef]
- Paulson, Q.X.; Hong, J.; Holcomb, V.B.; Nunez, N.P. Effects of body weight and alcohol consumption on insulin sensitivity. Nutr. J. 2010, 9, 14. [Google Scholar] [CrossRef] [Green Version]
- Wallenius, V.; Elias, E.; Bergstrom, G.M.L.; Zetterberg, H.; Behre, C.J. The Lipocalins Retinol-Binding Protein-4, Lipocalin-2 and Lipocalin-Type Prostaglandin D2-Synthase Correlate with Markers of Inflammatory Activity, Alcohol Intake and Blood Lipids, But not with Insulin Sensitivity in Metabolically Healthy 58-year-Old Swedish Men. Exp. Clin. Endocrinol. Diabetes 2011, 119, 75–80. [Google Scholar]
- Taniguchi, H.; Mohri, I.; Okabe-Arahori, H.; Kanekiyo, T.; Kagitani-Shimono, K.; Wada, K.; Urade, Y.; Nakayama, M.; Ozono, K.; Taniike, M. Early induction of neuronal lipocalin-type prostaglandin D synthase after hypoxic-ischemic injury in developing brains. Neurosci. Lett. 2007, 420, 39–44. [Google Scholar] [CrossRef] [PubMed]
- Nicole, O.; Pacary, E. CaMKII beta in Neuronal Development and Plasticity: An Emerging Candidate in Brain Diseases. Int. J. Mol. Sci. 2020, 21, 7272. [Google Scholar] [CrossRef] [PubMed]
- Wang, X.J.; Zhang, C.Z.; Szabo, G.; Sun, Q.Q. Distribution of CaMKII alpha expression in the brain in vivo, studied by CaMKII alpha-GFP mice. Brain Res. 2013, 1518, 9–25. [Google Scholar] [CrossRef] [Green Version]
- Liu, X.B.; Murray, K.D. Neuronal excitability and calcium/calmodulin-dependent protein kinase type II: Location, location, location. Epilepsia 2012, 53, 45–52. [Google Scholar] [CrossRef]
- Kumar, S.; Srivastava, A.; Palaia, T.; Hall, C.; Lee, J.; Stevenson, M.; Zhao, C.L.; Ragolia, L. Lipocalin-type prostaglandin D-2 synthase deletion induces dyslipidemia and non-alcoholic fatty liver disease. Prostaglandins Other Lipid Mediat. 2020, 149, 106429. [Google Scholar] [CrossRef] [PubMed]
- Gonzalez-Rodriguez, P.J.; Li, Y.; Martinez, F.; Zhang, L.B. Dexamethasone Protects Neonatal Hypoxic-Ischemic Brain Injury via L-PGDS-Dependent PGD(2)-DP1-pERK Signaling Pathway. PLoS ONE 2014, 9, e114470. [Google Scholar]
- Irikura, D.; Aritake, K.; Nagata, N.; Maruyama, T.; Shimamoto, S.; Urade, Y. Biochemical, functional, and pharmacological characterization of AT-56, an orally active and selective inhibitor of lipocalin-type prostaglandin D synthase. J. Biol. Chem. 2009, 284, 7623–7630. [Google Scholar] [CrossRef] [PubMed] [Green Version]
- Taniike, M.; Mohri, I.; Eguchi, N.; Beuckmann, C.T.; Suzuki, K.; Urade, Y. Perineuronal oligodendrocytes protect against neuronal apoptosis through the production of lipocalin-type prostaglandin D synthase in a genetic demyelinating model. J. Neurosci. 2002, 22, 4885–4896. [Google Scholar] [CrossRef]
- Fukuhara, A.; Yamada, M.; Fujimori, K.; Miyamoto, Y.; Kusumoto, T.; Nakajima, H.; Inui, T. Lipocalin-type prostaglandin D synthase protects against oxidative stress-induced neuronal cell death. Biochem. J. 2012, 443, 75–84. [Google Scholar] [CrossRef] [Green Version]
- Herlong, J.L.; Scott, T.R. Positioning prostanoids of the D and J series in the immunopathogenic scheme. Immunol. Lett. 2006, 102, 121–131. [Google Scholar] [CrossRef]
- Sun, H.; Xiong, W.; Arrick, D.M.; Mayhan, W.G. Low-dose alcohol consumption protects against transient focal cerebral ischemia in mice: Possible role of PPARgamma. PLoS ONE 2012, 7, e41716. [Google Scholar] [CrossRef] [PubMed] [Green Version]
- Li, C.; Li, J.; Loreno, E.G.; Miriyala, S.; Panchatcharam, M.; Lu, X.; Sun, H. Chronic Low-Dose Alcohol Consumption Attenuates Post-Ischemic Inflammation via PPARgamma in Mice. Int. J. Mol. Sci. 2021, 22, 5121. [Google Scholar] [CrossRef] [PubMed]
- Sun, H.; Zhao, H.; Sharpe, G.M.; Arrick, D.M.; Mayhan, W.G. Effect of chronic alcohol consumption on brain damage following transient focal ischemia. Brain Res. 2008, 1194, 73–80. [Google Scholar] [CrossRef] [Green Version]
- McColl, B.W.; Carswell, H.V.; McCulloch, J.; Horsburgh, K. Extension of cerebral hypoperfusion and ischaemic pathology beyond MCA territory after intraluminal filament occlusion in C57Bl/6J mice. Brain Res. 2004, 997, 15–23. [Google Scholar] [CrossRef] [PubMed]








| Body Weight (g) | MABP (mmHg) | Heart Rate (bpm) | |
|---|---|---|---|
| Water | 27 ± 1 | 82 ± 5 | 637 ± 40 | 
| Water + AT-56 | 28 ± 1 | 88 ± 1 | 657 ± 77 | 
| LAC | 27 ± 1 | 82 ± 3 | 639 ± 31 | 
| LAC + AT-56 | 28 ± 1 | 88 ± 2 | 674 ± 13 | 
| HAC | 28 ± 1 | 86 ± 2 | 654 ± 18 | 
| CaMKIIaCreERT2/+/L-PGDS+/+ + Water | 26 ± 2 | 90 ± 4 | 647 ± 4 | 
| CaMKIIaCreERT2/+/L-PGDSflox/flox + WaterCaMKIIaCreERT2/+/L-PGDS+/+ + LAC | 27 ± 1 | 87 ± 6 | 691 ± 27 | 
| 26 ± 1 | 89 ± 3 | 643 ± 11 | |
| CaMKIIaCreERT2/+/L-PGDSflox/flox + LAC | 27 ± 2 | 89 ± 2 | 694 ± 21 | 
| Publisher’s Note: MDPI stays neutral with regard to jurisdictional claims in published maps and institutional affiliations. | 
© 2021 by the authors. Licensee MDPI, Basel, Switzerland. This article is an open access article distributed under the terms and conditions of the Creative Commons Attribution (CC BY) license (https://creativecommons.org/licenses/by/4.0/).
Share and Cite
Li, C.; Li, J.; Loreno, E.G.; Miriyala, S.; Panchatcharam, M.; Sun, H. Protective Effect of Low-Dose Alcohol Consumption against Post-Ischemic Neuronal Apoptosis: Role of L-PGDS. Int. J. Mol. Sci. 2022, 23, 133. https://doi.org/10.3390/ijms23010133
Li C, Li J, Loreno EG, Miriyala S, Panchatcharam M, Sun H. Protective Effect of Low-Dose Alcohol Consumption against Post-Ischemic Neuronal Apoptosis: Role of L-PGDS. International Journal of Molecular Sciences. 2022; 23(1):133. https://doi.org/10.3390/ijms23010133
Chicago/Turabian StyleLi, Chun, Jiyu Li, Ethyn G. Loreno, Sumitra Miriyala, Manikandan Panchatcharam, and Hong Sun. 2022. "Protective Effect of Low-Dose Alcohol Consumption against Post-Ischemic Neuronal Apoptosis: Role of L-PGDS" International Journal of Molecular Sciences 23, no. 1: 133. https://doi.org/10.3390/ijms23010133
APA StyleLi, C., Li, J., Loreno, E. G., Miriyala, S., Panchatcharam, M., & Sun, H. (2022). Protective Effect of Low-Dose Alcohol Consumption against Post-Ischemic Neuronal Apoptosis: Role of L-PGDS. International Journal of Molecular Sciences, 23(1), 133. https://doi.org/10.3390/ijms23010133
 
         
                                                



 
       