Transcriptome Analysis Reveals HgCl2 Induces Apoptotic Cell Death in Human Lung Carcinoma H1299 Cells through Caspase-3-Independent Pathway
Abstract
1. Introduction
2. Results
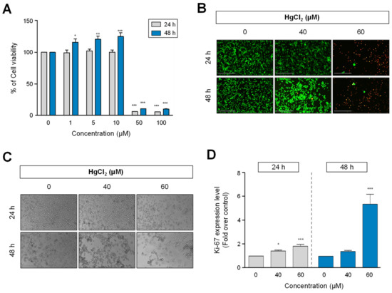
2.1. The Effect of HgCl2 on Cell Viability and Growth in Human Non–Small-Cell Lung Cancer Cell Line, H1299
2.2. HgCl2 Treatment Caused Cell Cycle Arrest via Dysregulation of Cell Cycle-Related Protein, Cyclin B1 and Cyclin D1 in H1299 Cells
2.3. HgCl2 Induces Apoptotic Cell Death via The Caspase-3-Independent Pathway in H1299 Cells
2.4. Transcriptome Dynamics of HgCl2-Treated Human Non–Small-Cell Lung Cancer Cell Lines, H1299
2.5. Gene Ontology (GO) Indicated That HgCl2 Exposure Altered Gene Expression Sets Related to Cellular Metabolisms
3. Discussion
4. Materials and Methods
4.1. Chemicals and Reagents
4.2. Cell Culture
4.3. MTS Assay
4.4. Morphological Change and Live or Dead Cell Assay
4.5. Cell Cycle Analysis
4.6. Annexin V-FITC and Propidium Iodide (PI) Apoptosis Assay
4.7. Immunostaining for Fluorescence-Activated Cell Sorting (FACS) Analysis
4.8. Total RNA Isolation
4.9. RNA-Seq Library Preparation and Sequencing
4.10. Bioinformatical Analysis
4.11. GO Searches
4.12. Statistical Analyses
Supplementary Materials
Author Contributions
Funding
Institutional Review Board Statement
Informed Consent Statement
Data Availability Statement
Conflicts of Interest
Abbreviations
| HgCl2 | Mercury chloride |
| EtOH | Ethanol |
| PI | Propidium Iodide |
| MRPS | Mitochondrial ribosomal protein S |
| MRPSL | Mitochondrial ribosomal protein L |
| GO | Gene ontology |
References
- Jarup, L. Hazards of heavy metal contamination. Br. Med. Bull. 2003, 68, 167–182. [Google Scholar] [CrossRef]
- Rice, K.M.; Walker, E.M., Jr.; Wu, M.; Gillette, C.; Blough, E.R. Environmental mercury and its toxic effects. J. Prev. Med. Public Health 2014, 47, 74–83. [Google Scholar] [CrossRef] [PubMed]
- WHO. Exposure to Mercury; WHO: Geneva, Switzerland, 2007. [Google Scholar]
- Sunderland, E.M.; Mason, R.P. Human impacts on open ocean mercury concentrations. Global Biogeochem. Cycles 2007, 21, 1–15. [Google Scholar] [CrossRef]
- Bernhoft, R.A. Mercury toxicity and treatment: A review of the literature. J. Environ. Public Health 2012, 2012, 460508. [Google Scholar] [CrossRef]
- Wagemann, R.; Trebacz, E.; Boila, G.; Lockhart, W.L. Mercury species in the liver of ringed seals. Sci. Total Environ. 2000, 261, 21–32. [Google Scholar] [CrossRef]
- Diéguez, M.C.; Queimaliños, C.P.; Guevara, S.R.; Marvin-DiPasquale, M.; Cárdenas, C.S.; Arribére, M.A. Influence of dissolved organic matter character on mercury incorporation by planktonic organisms: An experimental study using oligotrophic water from Patagonian lakes. J. Environ. Sci. 2013, 25, 1980–1991. [Google Scholar] [CrossRef]
- Vahter, M.; Mottet, N.K.; Friberg, L.; Lind, B.; Shen, D.D.; Burbacher, T. Speciation of mercury in the primate blood and brain following long-term exposure to methyl mercury. Toxicol. Appl. Pharmacol. 1994, 124, 221–229. [Google Scholar] [CrossRef]
- Trebucobich, M.S.; Hazelhoff, M.H.; Chevalier, A.A.; Passamonti, S.; Brandoni, A.; Torres, A.M. Protein expression of kidney and liver bilitranslocase in rats exposed to mercuric chloride—A potential tissular biomarker of toxicity. Toxicol. Lett. 2014, 225, 305–310. [Google Scholar] [CrossRef]
- Peixoto, N.C.; Pereira, M.E. Effectiveness of ZnCl2 in protecting against nephrotoxicity induced by HgCl2 in newborn rats. Ecotoxicol. Environ. Saf. 2007, 66, 441–446. [Google Scholar] [CrossRef]
- Teixeira, F.B.; de Oliveira, A.C.A.; Leao, L.K.R.; Fagundes, N.C.F.; Fernandes, R.M.; Fernandes, L.M.P.; da Silva, M.C.F.; Amado, L.L.; Sagica, F.E.S.; de Oliveira, E.H.C.; et al. Exposure to Inorganic Mercury Causes Oxidative Stress, Cell Death, and Functional Deficits in the Motor Cortex. Front. Mol. Neurosci. 2018, 11, 125. [Google Scholar] [CrossRef]
- Omanwar, S.; Saidullah, B.; Ravi, K.; Fahim, M. Vasorelaxant effects of mercury on rat thoracic aorta: The nitric oxide signaling mechanism. Hum. Exp. Toxicol 2014, 33, 904–910. [Google Scholar] [CrossRef]
- El-Desoky, G.E.; Bashandy, S.A.; Alhazza, I.M.; Al-Othman, Z.A.; Aboul-Soud, M.A.; Yusuf, K. Improvement of mercuric chloride-induced testis injuries and sperm quality deteriorations by Spirulina platensis in rats. PLoS ONE 2013, 8, e59177. [Google Scholar] [CrossRef]
- Kim, M.J.; Kim, C.-H.; An, M.-J.; Shin, G.-S.; Lee, H.-M.; Kim, J.-Y.; Hwang, J.Y.; Lee, J.-H.; Kim, J.-W. Exposure to mercury induced early apoptotic signals in human placental BeWo cells through alteration of cell cycle regulation. Mol. Cell. Toxicol. 2020, 16, 419–429. [Google Scholar] [CrossRef]
- Lim, S.; Kaldis, P. Cdks, cyclins and CKIs: Roles beyond cell cycle regulation. Development 2013, 140, 3079–3093. [Google Scholar] [CrossRef] [PubMed]
- Clarkson, T.W. The toxicology of mercury. Crit. Rev. Clin. Lab. Sci. 1997, 34, 369–403. [Google Scholar] [CrossRef] [PubMed]
- Guzzi, G.; La Porta, C.A. Molecular mechanisms triggered by mercury. Toxicology 2008, 244, 1–12. [Google Scholar] [CrossRef] [PubMed]
- Grandjean, P.; Landrigan, P.J. Developmental neurotoxicity of industrial chemicals. Lancet 2006, 368, 2167–2178. [Google Scholar] [CrossRef]
- Lyman, S.N.; Cheng, I.; Gratz, L.E.; Weiss-Penzias, P.; Zhang, L. An updated review of atmospheric mercury. Sci. Total Environ. 2020, 707, 135575. [Google Scholar] [CrossRef]
- Kim, M.J.; Kim, C.H.; Seo, Y.J.; An, M.J.; Lee, J.H.; Shin, G.S.; Hwang, J.Y.; Park, J.; Kim, J.Y.; Hwang, S.Y.; et al. Transcriptome dynamics of alternative splicing events revealed early phase of apoptosis induced by methylparaben in H1299 human lung carcinoma cells. Arch. Toxicol. 2020, 94, 127–140. [Google Scholar] [CrossRef]
- Sobecki, M.; Mrouj, K.; Camasses, A.; Parisis, N.; Nicolas, E.; Lleres, D.; Gerbe, F.; Prieto, S.; Krasinska, L.; David, A.; et al. The cell proliferation antigen Ki-67 organises heterochromatin. Elife 2016, 5, e13722. [Google Scholar] [CrossRef]
- Sobecki, M.; Mrouj, K.; Colinge, J.; Gerbe, F.; Jay, P.; Krasinska, L.; Dulic, V.; Fisher, D. Cell-Cycle Regulation Accounts for Variability in Ki-67 Expression Levels. Cancer Res. 2017, 77, 2722–2734. [Google Scholar] [CrossRef]
- Sun, X.; Kaufman, P.D. Ki-67: More than a proliferation marker. Chromosoma 2018, 127, 175–186. [Google Scholar] [CrossRef]
- Cidado, J.; Wong, H.Y.; Rosen, D.M.; Cimino-Mathews, A.; Garay, J.P.; Fessler, A.G.; Rasheed, Z.A.; Hicks, J.; Cochran, R.L.; Croessmann, S.; et al. Ki-67 is required for maintenance of cancer stem cells but not cell proliferation. Oncotarget 2016, 7, 6281–6293. [Google Scholar] [CrossRef] [PubMed]
- Van Oijen, M.G.; Medema, R.H.; Slootweg, P.J.; Rijksen, G. Positivity of the proliferation marker Ki-67 in noncycling cells. Am. J. Clin. Pathol. 1998, 110, 24–31. [Google Scholar] [CrossRef] [PubMed]
- Zhang, Q.F.; Li, Y.W.; Liu, Z.H.; Chen, Q.L. Exposure to mercuric chloride induces developmental damage, oxidative stress and immunotoxicity in zebrafish embryos-larvae. Aquat. Toxicol. 2016, 181, 76–85. [Google Scholar] [CrossRef] [PubMed]
- Lund, B.O.; Miller, D.M.; Woods, J.S. Studies on Hg(II)-induced H2O2 formation and oxidative stress in vivo and in vitro in rat kidney mitochondria. Biochem. Pharmacol. 1993, 45, 2017–2024. [Google Scholar] [CrossRef]
- Carvalho, L.V.B.; Hacon, S.S.; Vega, C.M.; Vieira, J.A.; Larentis, A.L.; Mattos, R.; Valente, D.; Costa-Amaral, I.C.; Mourao, D.S.; Silva, G.P.; et al. Oxidative Stress Levels Induced by Mercury Exposure in Amazon Juvenile Populations in Brazil. Int. J. Environ. Res. Public Health 2019, 16, 2682. [Google Scholar] [CrossRef]
- Ercal, N.; Gurer-Orhan, H.; Aykin-Burns, N. Toxic metals and oxidative stress part I: Mechanisms involved in metal-induced oxidative damage. Curr Top. Med. Chem 2001, 1, 529–539. [Google Scholar] [CrossRef]
- Leonard, S.S.; Harris, G.K.; Shi, X. Metal-induced oxidative stress and signal transduction. Free Radic. Biol. Med. 2004, 37, 1921–1942. [Google Scholar] [CrossRef]
- Venkatesan, R.S.; Sadiq, A.M. Effect of morin-5′-sulfonic acid sodium salt on the expression of apoptosis related proteins caspase 3, Bax and Bcl 2 due to the mercury induced oxidative stress in albino rats. Biomed. Pharmacother. 2017, 85, 202–208. [Google Scholar] [CrossRef]
- Fonfria, E.; Vilaro, M.T.; Babot, Z.; Rodriguez-Farre, E.; Sunol, C. Mercury compounds disrupt neuronal glutamate transport in cultured mouse cerebellar granule cells. J. Neurosci. Res. 2005, 79, 545–553. [Google Scholar] [CrossRef] [PubMed]
- Ung, C.Y.; Lam, S.H.; Hlaing, M.M.; Winata, C.L.; Korzh, S.; Mathavan, S.; Gong, Z. Mercury-induced hepatotoxicity in zebrafish: In vivo mechanistic insights from transcriptome analysis, phenotype anchoring and targeted gene expression validation. BMC Genom. 2010, 11, 212. [Google Scholar] [CrossRef] [PubMed]
- Huang, G.; Li, H.; Zhang, H. Abnormal Expression of Mitochondrial Ribosomal Proteins and Their Encoding Genes with Cell Apoptosis and Diseases. Int. J. Mol. Sci. 2020, 21, 8879. [Google Scholar] [CrossRef]
- Chen, M.; von Mikecz, A. Specific inhibition of rRNA transcription and dynamic relocation of fibrillarin induced by mercury. Exp. Cell Res. 2000, 259, 225–238. [Google Scholar] [CrossRef] [PubMed]
- Vieira, J.C.S.; de Oliveira, G.; Braga, C.P.; da Silva Fernandes, M.; de Moraes, P.M.; Buzalaf, M.A.R.; de Oliveira, L.C.S.; de Magalhaes Padilha, P. Parvalbumin and Ubiquitin as Potential Biomarkers of Mercury Contamination of Amazonian Brazilian Fish. Biol. Trace Elem. Res. 2020, 197, 667–675. [Google Scholar] [CrossRef]
- Eden, E.; Navon, R.; Steinfeld, I.; Lipson, D.; Yakhini, Z. GOrilla: A tool for discovery and visualization of enriched GO terms in ranked gene lists. BMC Bioinform. 2009, 10, 48. [Google Scholar] [CrossRef] [PubMed]
- Supek, F.; Bosnjak, M.; Skunca, N.; Smuc, T. REVIGO summarizes and visualizes long lists of gene ontology terms. PLoS ONE 2011, 6, e21800. [Google Scholar] [CrossRef]





Publisher’s Note: MDPI stays neutral with regard to jurisdictional claims in published maps and institutional affiliations. |
© 2021 by the authors. Licensee MDPI, Basel, Switzerland. This article is an open access article distributed under the terms and conditions of the Creative Commons Attribution (CC BY) license (http://creativecommons.org/licenses/by/4.0/).
Share and Cite
Kim, M.J.; Park, J.; Kim, J.; Kim, J.-Y.; An, M.-J.; Shin, G.-S.; Lee, H.-M.; Kim, C.-H.; Kim, J.-W. Transcriptome Analysis Reveals HgCl2 Induces Apoptotic Cell Death in Human Lung Carcinoma H1299 Cells through Caspase-3-Independent Pathway. Int. J. Mol. Sci. 2021, 22, 2006. https://doi.org/10.3390/ijms22042006
Kim MJ, Park J, Kim J, Kim J-Y, An M-J, Shin G-S, Lee H-M, Kim C-H, Kim J-W. Transcriptome Analysis Reveals HgCl2 Induces Apoptotic Cell Death in Human Lung Carcinoma H1299 Cells through Caspase-3-Independent Pathway. International Journal of Molecular Sciences. 2021; 22(4):2006. https://doi.org/10.3390/ijms22042006
Chicago/Turabian StyleKim, Mi Jin, Jinhong Park, Jinho Kim, Ji-Young Kim, Mi-Jin An, Geun-Seup Shin, Hyun-Min Lee, Chul-Hong Kim, and Jung-Woong Kim. 2021. "Transcriptome Analysis Reveals HgCl2 Induces Apoptotic Cell Death in Human Lung Carcinoma H1299 Cells through Caspase-3-Independent Pathway" International Journal of Molecular Sciences 22, no. 4: 2006. https://doi.org/10.3390/ijms22042006
APA StyleKim, M. J., Park, J., Kim, J., Kim, J.-Y., An, M.-J., Shin, G.-S., Lee, H.-M., Kim, C.-H., & Kim, J.-W. (2021). Transcriptome Analysis Reveals HgCl2 Induces Apoptotic Cell Death in Human Lung Carcinoma H1299 Cells through Caspase-3-Independent Pathway. International Journal of Molecular Sciences, 22(4), 2006. https://doi.org/10.3390/ijms22042006

