Recombinant Human HPS Protects Mice and Nonhuman Primates from Acute Liver Injury
Abstract
:1. Introduction
2. Results
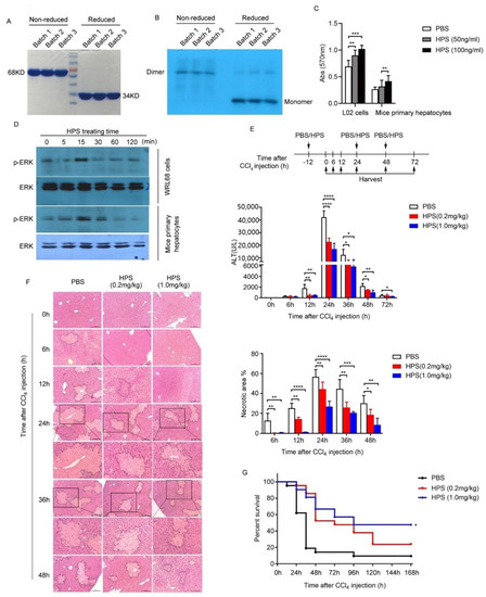
2.1. Expression and Characterization of Recombinant Human HPS Produced by CHO Cells
2.2. HPS Treatment Attenuates D-Galactosamine plus Lipopolysaccharide (D-Galn/LPS)-Induced Liver Injury in Mice
2.3. HPS Treatment Inhibits Pro-Inflammatory Cytokine Production and Hepatic Oxidative Stress in Mice after D-Galn/LPS Injection
2.4. Peripheral Delivery of Recombinant Human HPS Prevents Acute Liver Injury in Nonhuman Primates
2.5. The Pharmacokinetic Evaluation of HPS in Rats
2.6. Acute Toxicity Study
3. Discussion
4. Materials and Methods
4.1. Expression and Purification of Human HPS
4.2. Immunoblotting
4.3. In Vitro Hepatocytes Proliferation Assay
4.4. Mice and Treatment
4.5. HPS Treatment of Monkeys with Acute Liver Injury
4.6. Histological Analysis
4.7. Analysis of Mouse Tissue Samples
4.8. Analysis of Serum
4.9. RNA Isolation and Quantitative RT-PCR Analysis
4.10. Pharmacokinetic Analysis
4.11. Acute Toxicity Study
4.12. Statistical Analysis
Author Contributions
Funding
Institutional Review Board Statement
Data Availability Statement
Acknowledgments
Conflicts of Interest
References
- Sowa, J.P.; Gerken, G.; Canbay, A. Acute Liver Failure—It’s Just a Matter of Cell Death. Dig. Dis. 2016, 34, 423–428. [Google Scholar] [CrossRef]
- Dong, V.; Nanchal, R.; Karvellas, C.J. Pathophysiology of Acute Liver Failure. Nutr. Clin. Pract. Off. Publ. Am. Soc. Parenter. Enter. Nutr. 2020, 35, 24–29. [Google Scholar] [CrossRef]
- Rajaram, P.; Subramanian, R. Acute Liver Failure. Semin. Respir. Crit. Care Med. 2018, 39, 513–522. [Google Scholar] [CrossRef]
- Hara, H.; Yoshimura, H.; Uchida, S.; Toyoda, Y.; Aoki, M.; Sakai, Y.; Morimoto, S.; Shiokawa, K. Molecular cloning and functional expression analysis of a cDNA for human hepassocin, a liver-specific protein with hepatocyte mitogenic activity. Biochim. Et Biophys. Acta 2001, 1520, 45–53. [Google Scholar] [CrossRef]
- Li, C.Y.; Cao, C.Z.; Xu, W.X.; Cao, M.M.; Yang, F.; Dong, L.; Yu, M.; Zhan, Y.Q.; Gao, Y.B.; Li, W.; et al. Recombinant human hepassocin stimulates proliferation of hepatocytes in vivo and improves survival in rats with fulminant hepatic failure. Gut 2010, 59, 817–826. [Google Scholar] [CrossRef]
- Demchev, V.; Malana, G.; Vangala, D.; Stoll, J.; Desai, A.; Kang, H.W.; Li, Y.; Nayeb-Hashemi, H.; Niepel, M.; Cohen, D.E.; et al. Targeted deletion of fibrinogen like protein 1 reveals a novel role in energy substrate utilization. PLoS ONE 2013, 8, e58084. [Google Scholar] [CrossRef] [PubMed] [Green Version]
- Cheng, K.P.; Ou, H.Y.; Hung, H.C.; Li, C.H.; Fan, K.C.; Wu, J.S.; Wu, H.T.; Chang, C.J. Unsaturated Fatty Acids Increase the Expression of Hepassocin through a Signal Transducer and Activator of Transcription 3-Dependent Pathway in HepG2 Cells. Lipids 2018, 53, 863–869. [Google Scholar] [CrossRef] [PubMed]
- Han, N.K.; Jung, M.G.; Jeong, Y.J.; Son, Y.; Han, S.C.; Park, S.; Lim, Y.B.; Lee, Y.J.; Kim, S.H.; Park, S.C.; et al. Plasma Fibrinogen-Like 1 as a Potential Biomarker for Radiation-Induced Liver Injury. Cells 2019, 8, 1042. [Google Scholar] [CrossRef] [PubMed] [Green Version]
- Jung, T.W.; Chung, Y.H.; Kim, H.C.; Abd El-Aty, A.M.; Jeong, J.H. Hyperlipidemia-induced hepassocin in the liver contributes to insulin resistance in skeletal muscle. Mol. Cell. Endocrinol. 2018, 470, 26–33. [Google Scholar] [CrossRef]
- Liu, Z.; Ukomadu, C. Fibrinogen-like protein 1, a hepatocyte derived protein is an acute phase reactant. Biochem. Biophys. Res. Commun. 2008, 365, 729–734. [Google Scholar] [CrossRef] [Green Version]
- Wu, H.T.; Lu, F.H.; Ou, H.Y.; Su, Y.C.; Hung, H.C.; Wu, J.S.; Yang, Y.C.; Wu, C.L.; Chang, C.J. The role of hepassocin in the development of non-alcoholic fatty liver disease. J. Hepatol. 2013, 59, 1065–1072. [Google Scholar] [CrossRef]
- Abdelmoemen, G.; Khodeir, S.A.; Zaki, A.N.; Kassab, M.; Abou-Saif, S.; Abd-Elsalam, S. Overexpression of Hepassocin in Diabetic Patients with Nonalcoholic Fatty Liver Disease May Facilitate Increased Hepatic Lipid Accumulation. Endocr. Metab. Immune Disord. Drug Targets 2019, 19, 185–188. [Google Scholar] [CrossRef] [PubMed]
- Ou, H.Y.; Wu, H.T.; Lin, C.H.; Du, Y.F.; Hu, C.Y.; Hung, H.C.; Wu, P.; Li, H.Y.; Wang, S.H.; Chang, C.J. The Hepatic Protection Effects of Hepassocin in Hyperglycemic Crisis. J. Clin. Endocrinol. Metab. 2017, 102, 2407–2415. [Google Scholar] [CrossRef] [PubMed]
- Xagorari, A.; Siotou, E.; Yiangou, M.; Tsolaki, E.; Bougiouklis, D.; Sakkas, L.; Fassas, A.; Anagnostopoulos, A. Protective effect of mesenchymal stem cell-conditioned medium on hepatic cell apoptosis after acute liver injury. Int. J. Clin. Exp. Pathol. 2013, 6, 831–840. [Google Scholar]
- Zou, Z.; Cai, Y.; Chen, Y.; Chen, S.; Liu, L.; Shen, Z.; Zhang, S.; Xu, L.; Chen, Y. Bone marrow-derived mesenchymal stem cells attenuate acute liver injury and regulate the expression of fibrinogen-like-protein 1 and signal transducer and activator of transcription 3. Mol. Med. Rep. 2015, 12, 2089–2097. [Google Scholar] [CrossRef] [PubMed] [Green Version]
- Yan, J.; Yu, Y.; Wang, N.; Chang, Y.; Ying, H.; Liu, W.; He, J.; Li, S.; Jiang, W.; Li, Y.; et al. LFIRE-1/HFREP-1, a liver-specific gene, is frequently downregulated and has growth suppressor activity in hepatocellular carcinoma. Oncogene 2004, 23, 1939–1949. [Google Scholar] [CrossRef] [Green Version]
- Yu, H.T.; Yu, M.; Li, C.Y.; Zhan, Y.Q.; Xu, W.X.; Li, Y.H.; Li, W.; Wang, Z.D.; Ge, C.H.; Yang, X.M. Specific expression and regulation of hepassocin in the liver and down-regulation of the correlation of HNF1alpha with decreased levels of hepassocin in human hepatocellular carcinoma. J. Biol. Chem. 2009, 284, 13335–13347. [Google Scholar] [CrossRef] [Green Version]
- Nayeb-Hashemi, H.; Desai, A.; Demchev, V.; Bronson, R.T.; Hornick, J.L.; Cohen, D.E.; Ukomadu, C. Targeted disruption of fibrinogen like protein-1 accelerates hepatocellular carcinoma development. Biochem. Biophys. Res. Commun. 2015, 465, 167–173. [Google Scholar] [CrossRef] [Green Version]
- Farghali, H.; Kgalalelo Kemelo, M.; Wojnarova, L.; Kutinova Canova, N. In vitro and in vivo experimental hepatotoxic models in liver research: Applications to the assessment of potential hepatoprotective drugs. Physiol. Res. 2016, 65, S417–S425. [Google Scholar] [CrossRef]
- Zhang, Z.; Zhao, Y.C.; Cheng, Y.; Jian, G.D.; Pan, M.X.; Gao, Y. Hybrid bioartificial liver support in cynomolgus monkeys with D-galactosamine-induced acute liver failure. World J. Gastroenterol. 2014, 20, 17399–17406. [Google Scholar] [CrossRef]
- Wang, Q.; Zhao, J.; Wang, Y.; Sun, H.; Jiang, Y.; Luo, L.; Yin, Z. Functional expression of hepassocin in Escherichia coli using SUMO fusion partner and molecular chaperones. Protein Expr. Purif. 2013, 92, 135–140. [Google Scholar] [CrossRef]
- Wang, J.; Sanmamed, M.F.; Datar, I.; Su, T.T.; Ji, L.; Sun, J.; Chen, L.; Chen, Y.; Zhu, G.; Yin, W.; et al. Fibrinogen-like Protein 1 Is a Major Immune Inhibitory Ligand of LAG-3. Cell 2019, 176, 334–347.e12. [Google Scholar] [CrossRef] [PubMed] [Green Version]
- Rijken, D.C.; Dirkx, S.P.; Luider, T.M.; Leebeek, F.W. Hepatocyte-derived fibrinogen-related protein-1 is associated with the fibrin matrix of a plasma clot. Biochem. Biophys. Res. Commun. 2006, 350, 191–194. [Google Scholar] [CrossRef] [PubMed]
- Peng, W.C.; Logan, C.Y.; Fish, M.; Anbarchian, T.; Aguisanda, F.; Alvarez-Varela, A.; Wu, P.; Jin, Y.; Zhu, J.; Li, B.; et al. Inflammatory Cytokine TNFalpha Promotes the Long-Term Expansion of Primary Hepatocytes in 3D Culture. Cell 2018, 175, 1607–1619.e15. [Google Scholar] [CrossRef] [PubMed] [Green Version]
- Zhang, W.; Tao, S.S.; Wang, T.; Li, Y.T.; Chen, H.; Zhan, Y.Q.; Yu, M.; Ge, C.H.; Li, C.Y.; Ren, G.M.; et al. NLRP3 is dispensable for d-galactosamine/lipopolysaccharide-induced acute liver failure. Biochem. Biophys. Res. Commun. 2020, 533, 1184–1190. [Google Scholar] [CrossRef] [PubMed]
- Gao, M.; Zhan, Y.Q.; Yu, M.; Ge, C.H.; Li, C.Y.; Zhang, J.H.; Wang, X.H.; Ge, Z.Q.; Yang, X.M. Hepassocin activates the EGFR/ERK cascade and induces proliferation of L02 cells through the Src-dependent pathway. Cell. Signal. 2014, 26, 2161–2166. [Google Scholar] [CrossRef]
- Spandidos, A.; Wang, X.; Wang, H.; Seed, B. PrimerBank: A resource of human and mouse PCR primer pairs for gene expression detection and quantification. Nucleic Acids Res. 2010, 38, D792–D799. [Google Scholar] [CrossRef] [Green Version]
- Wang, X.; Spandidos, A.; Wang, H.; Seed, B. PrimerBank: A PCR primer database for quantitative gene expression analysis, 2012 update. Nucleic Acids Res. 2012, 40, D1144–D1149. [Google Scholar] [CrossRef] [Green Version]
- Jiang, S.; Yan, C.; Fang, Q.C.; Shao, M.L.; Zhang, Y.L.; Liu, Y.; Deng, Y.P.; Shan, B.; Liu, J.Q.; Li, H.T.; et al. Fibroblast growth factor 21 is regulated by the IRE1alpha-XBP1 branch of the unfolded protein response and counteracts endoplasmic reticulum stress-induced hepatic steatosis. J. Biol. Chem. 2014, 289, 29751–29765. [Google Scholar] [CrossRef] [Green Version]
- Kleiner, D.E.; Brunt, E.M.; Van Natta, M.; Behling, C.; Contos, M.J.; Cummings, O.W.; Ferrell, L.D.; Liu, Y.C.; Torbenson, M.S.; Unalp-Arida, A.; et al. Design and validation of a histological scoring system for nonalcoholic fatty liver disease. Hepatology 2005, 41, 1313–1321. [Google Scholar] [CrossRef]









| Test Items | Results |
|---|---|
| Purity | 95.29 ± 0.45% |
| N-terminal amino acid sequence | LED[C]AQEQMRLRAQV |
| HCP | 153 ± 8.39 ng/mg HPS protein |
| HCD | 0.8 ± 0.04 ng/mg HPS protein |
| Endotoxin | <0.2 EU/mg HPS protein |
| Intravenous | Subcutaneous | |
|---|---|---|
| Dose (mg/kg) | 3.5 | 3.5 |
| AUC (µg/h/mL) | 27.79 ± 2.66 | 28.96 ± 3.15 |
| CL (ml/h/kg) | 135.94 ± 14.70 | 127.25 ± 18.63 |
| T1/2 (h) | 1.57 | 1.51 |
| Cmax (µg/mL) | 47.78 ± 5.01 | 33.93 ± 2.06 |
| Tmax (h) | 0.0167 | 0.25 |
| %F | NA | 100 |
| Gene Name | Forward (5′-3′) | Reverse (5′-3′) |
|---|---|---|
| CAT | AGCGACCAGATGAAGCAGTG | TCCGCTCTCTGTCAAAGTGTG |
| IFNγ | ATGAACGCTACACACTGCATC | CCATCCTTTTGCCAGTTCCTC |
| IL-1β | GCAACTGTTCCTGAACTCAACT | ATCTTTTGGGGTCCGTCAACT |
| IL-6 | CTGCAAGAGACTTCCATCCAG | AGTGGTATAGACAGGTCTGTTGG |
| SOD2 | CAGACCTGCCTTACGACTATGG | CTCGGTGGCGTTGAGATTGTT |
| TBP | AGAACAATCCAGACTAGCAGCA | GGGAACTTCACATCACAGCTC |
| TNF-α | CTGAACTTCGGGGTGATCGG | GGCTTGTCACTCGAATTTTGAGA |
Publisher’s Note: MDPI stays neutral with regard to jurisdictional claims in published maps and institutional affiliations. |
© 2021 by the authors. Licensee MDPI, Basel, Switzerland. This article is an open access article distributed under the terms and conditions of the Creative Commons Attribution (CC BY) license (https://creativecommons.org/licenses/by/4.0/).
Share and Cite
Yang, Y.; Zhai, H.; Wan, Y.; Wang, X.; Chen, H.; Dong, L.; Liu, T.; Dou, G.; Wu, C.; Yu, M. Recombinant Human HPS Protects Mice and Nonhuman Primates from Acute Liver Injury. Int. J. Mol. Sci. 2021, 22, 12886. https://doi.org/10.3390/ijms222312886
Yang Y, Zhai H, Wan Y, Wang X, Chen H, Dong L, Liu T, Dou G, Wu C, Yu M. Recombinant Human HPS Protects Mice and Nonhuman Primates from Acute Liver Injury. International Journal of Molecular Sciences. 2021; 22(23):12886. https://doi.org/10.3390/ijms222312886
Chicago/Turabian StyleYang, Yang, Huali Zhai, Yue Wan, Xiaofang Wang, Hui Chen, Lihou Dong, Taoyun Liu, Guifang Dou, Chutse Wu, and Miao Yu. 2021. "Recombinant Human HPS Protects Mice and Nonhuman Primates from Acute Liver Injury" International Journal of Molecular Sciences 22, no. 23: 12886. https://doi.org/10.3390/ijms222312886
APA StyleYang, Y., Zhai, H., Wan, Y., Wang, X., Chen, H., Dong, L., Liu, T., Dou, G., Wu, C., & Yu, M. (2021). Recombinant Human HPS Protects Mice and Nonhuman Primates from Acute Liver Injury. International Journal of Molecular Sciences, 22(23), 12886. https://doi.org/10.3390/ijms222312886
