Differential Role of p53 in Oligodendrocyte Survival in Response to Various Stresses: Experimental Autoimmune Encephalomyelitis, Cuprizone Intoxication or White Matter Stroke
Abstract
1. Introduction
2. Results
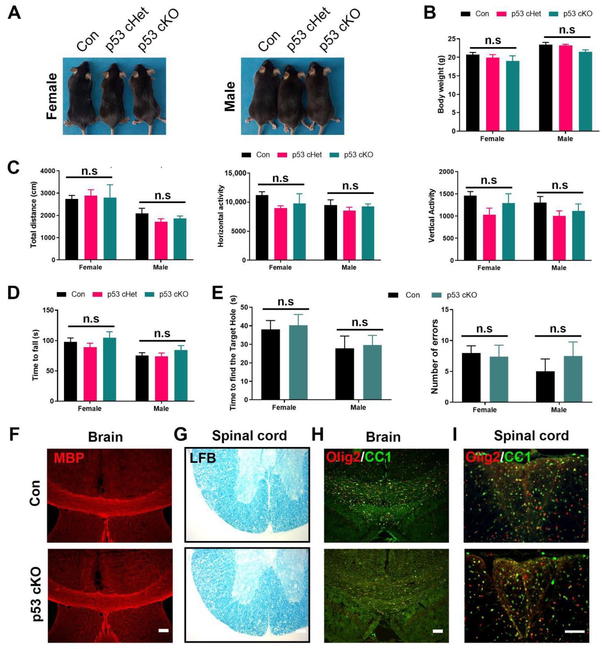
2.1. p53 Loss of Function in CNP+ Cell Lineage Does Not Affect Normal Oligodendrocyte Differentiation and Myelination
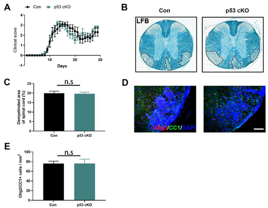
2.2. OL-Specific Loss of p53 Does Not Affect the Development of EAE
2.3. p53 Deletion Protects against Cuprizone-Induced OL Damage
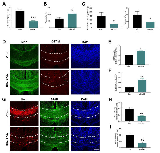
2.4. p53 Deletion Alleviates White Matter Injury in White Matter Stroke
3. Discussion
3.1. p53 Is Dispensable for Normal Oligodendrocyte Differentiation and Myelin Formation
3.2. The Important Role of p53 in the Stress-Induced OLs/Myelin Damage
4. Materials and Methods
4.1. Animal Study
4.2. Experimental Autoimmune Encephalomyelitis (EAE)
4.3. Cuprizone-Induced Demyelination Model
4.4. White Matter Stroke
4.5. Magnetic Resonance Imaging (MRI)
4.6. Behavioral Test
4.6.1. Open-Field Activity Test
4.6.2. Rotarod Test
4.6.3. Barnes Maze Test
4.6.4. Novel Object Recognition Test
4.7. Immunohistochemistry
4.8. Luxol Fast Blue (LFB) Myelin Staining and Quantification
4.9. Statistical Analysis
Author Contributions
Funding
Institutional Review Board Statement
Informed Consent Statement
Data Availability Statement
Acknowledgments
Conflicts of Interest
References
- McTigue, D.M.; Tripathi, R. The life, death, and replacement of oligodendrocytes in the adult CNS. J. Neurochem. 2008, 107, 1–19. [Google Scholar] [CrossRef]
- Way, S.W.; Podojil, J.R.; Clayton, B.; Zaremba, A.; Collins, T.L.; Kunjamma, R.B.; Robinson, A.; Brugarolas, P.; Miller, R.H.; Miller, S.D.; et al. Pharmaceutical integrated stress response enhancement protects oligodendrocytes and provides a potential multiple sclerosis therapeutic. Nat. Commun. 2015, 6, 6532. [Google Scholar] [CrossRef]
- Qi, X.; Davis, B.; Chiang, Y.H.; Filichia, E.; Barnett, A.; Greig, N.H.; Hoffer, B.; Luo, Y. Dopaminergic neuron-specific deletion of p53 gene is neuroprotective in an experimental Parkinson’s disease model. J. Neurochem. 2016, 138, 746–757. [Google Scholar] [CrossRef] [PubMed]
- Filichia, E.; Shen, H.; Zhou, X.; Qi, X.; Jin, K.; Greig, N.; Hoffer, B.; Luo, Y. Forebrain neuronal specific ablation of p53 gene provides protection in a cortical ischemic stroke model. Neuroscience 2015, 295, 1–10. [Google Scholar] [CrossRef] [PubMed]
- Eizenberg, O.; Faber-Elman, A.; Gottlieb, E.; Oren, M.; Rotter, V.; Schwartz, M. Direct involvement of p53 in programmed cell death of oligodendrocytes. EMBO J. 1995, 14, 1136–1144. [Google Scholar] [CrossRef]
- Ladiwala, U.; Li, H.; Antel, J.P.; Nalbantoglu, J. p53 induction by tumor necrosis factor-alpha and involvement of p53 in cell death of human oligoden-drocytes. J. Neurochem. 1999, 73, 605–611. [Google Scholar] [CrossRef] [PubMed]
- Ma, L.; Yu, H.J.; Gan, S.W.; Gong, R.; Mou, K.J.; Xue, J.; Sun, S.Q. p53-Mediated oligodendrocyte apoptosis initiates demyelination after compressed spinal cord injury by enhanc-ing ER-mitochondria interaction and E2F1 expression. Neurosci. Lett. 2017, 644, 55–61. [Google Scholar] [CrossRef]
- Li, J.; Ghiani, C.A.; Kim, J.Y.; Liu, A.; Sandoval, J.; DeVellis, J.; Casaccia-Bonnefil, P. Inhibition of p53 Transcriptional Activity: A Potential Target for Future Development of Therapeutic Strategies for Primary Demyelination. J. Neurosci. 2008, 28, 6118–6127. [Google Scholar] [CrossRef]
- Billon, N.; Terrinoni, A.; Jolicoeur, C.; McCarthy, A.; Richardson, W.D.; Melino, G.; Raff, M. Roles for p53 and p73 during oligodendrocyte development. Development 2004, 131, 1211–1220. [Google Scholar] [CrossRef][Green Version]
- Armstrong, J.; Kaufman, M.H.; Harrison, D.J.; Clarke, A. High-frequency developmental abnormalities in p53-deficient mice. Curr. Biol. 1995, 5, 931–936. [Google Scholar] [CrossRef]
- Sah, V.P.; Attardi, L.D.; Mulligan, G.J.; Williams, B.; Bronson, R.T.; Jacks, T. A subset of p53-deficient embryos exhibit exencephaly. Nat. Genet. 1995, 10, 175–180. [Google Scholar] [CrossRef] [PubMed]
- Yu, W.P.; Collarini, E.J.; Pringle, N.P.; Richardson, W.D. Embryonic expression of myelin genes: Evidence for a focal source of oligodendrocyte precursors in the ven-tricular zone of the neural tube. Neuron 1994, 12, 1353–1362. [Google Scholar] [CrossRef]
- Lappe-Siefke, C.; Goebbels, S.; Gravel, M.; Nicksch, E.; Lee, J.; Braun, P.E.; Griffiths, I.R.; Nave, K.-A. Disruption of Cnp1 uncouples oligodendroglial functions in axonal support and myelination. Nat. Genet. 2003, 33, 366–374. [Google Scholar] [CrossRef] [PubMed]
- Mihara, M.; Erster, S.; Zaika, A.; Petrenko, O.; Chittenden, T.; Pancoska, P.; Moll, U.M. p53 Has a Direct Apoptogenic Role at the Mitochondria. Mol. Cell 2003, 11, 577–590. [Google Scholar] [CrossRef]
- Rosenzweig, S.; Carmichael, S.T. Age-dependent exacerbation of white matter stroke outcomes: A role for oxidative damage and inflammatory mediators. Stroke 2013, 44, 2579–2586. [Google Scholar] [CrossRef]
- Blasi, F.; Wei, Y.; Balkaya, M.; Tikka, S.; Mandeville, J.B.; Waeber, C.; Ayata, C.; Moskowitz, M.A. Recognition Memory Impairments After Subcortical White Matter Stroke in Mice. Stroke 2014, 45, 1468–1473. [Google Scholar] [CrossRef]
- Amson, R.; Lassalle, J.-M.; Halley, H.; Prieur, S.; Lethrosne, F.; Roperch, J.-P.; Israeli, D.; Gendron, M.-C.; Duyckaerts, C.; Checler, F.; et al. Behavioral alterations associated with apoptosis and down-regulation of presenilin 1 in the brains of p53-deficient mice. Proc. Natl. Acad. Sci. USA 2000, 97, 5346–5350. [Google Scholar] [CrossRef]
- Baumann, N.; Pham-Dinh, D. Biology of Oligodendrocyte and Myelin in the Mammalian Central Nervous System. Physiol. Rev. 2001, 81, 871–927. [Google Scholar] [CrossRef]
- Mehta, S.; Huillard, E.; Kesari, S.; Maire, C.L.; Golebiowski, D.; Harrington, E.P.; Alberta, J.A.; Kane, M.F.; Theisen, M.; Ligon, K.L.; et al. The Central Nervous System-Restricted Transcription Factor Olig2 Opposes p53 Responses to Genotoxic Damage in Neural Progenitors and Malignant Glioma. Cancer Cell 2011, 19, 359–371. [Google Scholar] [CrossRef]
- Jebelli, J.D.; Hooper, C.; Garden, G.; Pocock, J.M. Emerging roles of p53 in glial cell function in health and disease. Glia 2011, 60, 515–525. [Google Scholar] [CrossRef] [PubMed]
- Kitamura, Y.; Ota, T.; Matsuoka, Y.; Okazaki, M.; Kakimura, J.-I.; Tooyama, I.; Kimura, H.; Shimohama, S.; Gebicke-Haerter, P.J.; Nomura, Y.; et al. Kainic acid-induced neuronal loss and glial changes in the hippocampal CA3 of p53-deficient mouse. Neurosci. Lett. 1998, 255, 57–60. [Google Scholar] [CrossRef]
- Wosik, K.; Antel, J.; Kuhlmann, T.; Brück, W.; Massie, B.; Nalbantoglu, J. Oligodendrocyte injury in multiple sclerosis: A role for p53. J. Neurochem. 2003, 85, 635–644. [Google Scholar] [CrossRef] [PubMed]
- Jayadev, S.; Yun, B.; Nguyen, H.; Yokoo, H.; Morrison, R.S.; Garden, G.A. The Glial Response to CNS HIV Infection Includes p53 Activation and Increased Expression of p53 Target Genes. J. Neuroimmune Pharmacol. 2007, 2, 359–370. [Google Scholar] [CrossRef] [PubMed]
- Okuda, Y.; Okuda, M.; Bernard, C.C.A. Regulatory role of p53 in experimental autoimmune encephalomyelitis. J. Neuroimmunol. 2003, 135, 29–37. [Google Scholar] [CrossRef]
- McCarthy, D.P.; Richards, M.H.; Miller, S.D. Mouse models of multiple sclerosis: Experimental autoimmune encephalomyeli-tis and Theiler’s virus-induced demyelinating disease. Methods Mol. Biol. 2012, 900, 381–401. [Google Scholar] [PubMed]
- Rahn, E.J.; Iannitti, T.; Donahue, R.R.; Taylor, B.K. Sex differences in a mouse model of multiple sclerosis: Neuropathic pain behavior in females but not males and protection from neurological deficits during proestrus. Biol. Sex Differ. 2014, 5, 4. [Google Scholar] [CrossRef]
- Bénardais, K.; Kotsiari, A.; Škuljec, J.; Koutsoudaki, P.N.; Gudi, V.; Singh, V.; Vulinović, F.; Skripuletz, T.; Stangel, M. Cuprizone [Bis(Cyclohexylidenehydrazide)] is Selectively Toxic for Mature Oligodendrocytes. Neurotox. Res. 2013, 24, 244–250. [Google Scholar] [CrossRef]
- Praet, J.; Guglielmetti, C.; Berneman, Z.; Van der Linden, A.; Ponsaerts, P. Cellular and molecular neuropathology of the cuprizone mouse model: Clinical relevance for multiple sclerosis. Neurosci. Biobehav. Rev. 2014, 47, 485–505. [Google Scholar] [CrossRef]
- Ahmad, A.S.; Satriotomo, I.; Fazal, J.A.; Nadeau, S.E.; Doré, S. Considerations for the Optimization of Induced White Matter Injury Preclinical Models. Front. Neurol. 2015, 6, 172. [Google Scholar] [CrossRef]
- Marques, S.; Zeisel, A.; Codeluppi, S.; van Bruggen, D.; Falcão, A.M.; Xiao, L.; Li, H.; Häring, M.; Hochgerner, H.; Romanov, R.A.; et al. Oligodendrocyte heterogeneity in the mouse juvenile and adult central nervous system. Science 2016, 352, 1326–1329. [Google Scholar] [CrossRef]
- Jäkel, S.; Agirre, E.; Falcão, A.M.; van Bruggen, D.; Lee, K.W.; Knuesel, I.; Malhotra, D.; Ffrench-Constant, C.; Williams, A.; Castelo-Branco, G. Altered human oligodendrocyte heterogeneity in multiple sclerosis. Nature 2019, 566, 543–547. [Google Scholar] [CrossRef] [PubMed]
- Jonkers, J.; Meuwissen, R.; Van Der Gulden, H.; Peterse, H.; Van Der Valk, M.; Berns, A. Synergistic tumor suppressor activity of BRCA2 and p53 in a conditional mouse model for breast cancer. Nat. Genet. 2001, 29, 418–425. [Google Scholar] [CrossRef] [PubMed]
- Duffy, S.S.; Keating, B.A.; Perera, C.J.; Lees, J.G.; Tonkin, R.S.; Makker, P.G.S.; Carrive, R.; Butovsky, O.; Moalem-Taylor, G. Regulatory T cells and their derived cytokine, interleukin-35, reduce pain in experimental autoimmune en-cephalomyelitis. J. Neurosci. 2019, 39, 2326–2346. [Google Scholar] [CrossRef] [PubMed]
- Thakker, P.; Leach, M.W.; Kuang, W.; Benoit, S.E.; Leonard, J.P.; Marusic, S. L-23 is critical in the induction but not in the effector phase of experimental autoimmune encephalomyeli-tis. J. Immunol. 2007, 178, 2589–2598. [Google Scholar] [CrossRef] [PubMed]
- Acs, P.; Selak, M.A.; Komoly, S.; Kalman, B. Distribution of oligodendrocyte loss and mitochondrial toxicity in the cuprizone-induced experimental demye-lination model. J. Neuroimmunol. 2013, 262, 128–131. [Google Scholar] [CrossRef]
- Sozmen, E.G.; Rosenzweig, S.; Llorente, I.L.; DiTullio, D.J.; Machnicki, M.; Vinters, H.V.; Havton, L.A.; Giger, R.J.; Hinman, J.D.; Carmichael, S.T. Nogo receptor blockade overcomes remyelination failure after white matter stroke and stimulates func-tional recovery in aged mice. Proc. Natl. Acad. Sci. USA 2016, 113, E8453–E8462. [Google Scholar] [CrossRef] [PubMed]
- Sozmen, E.G.; DiTullio, D.J.; Rosenzweig, S.; Hinman, J.D.; Bridges, S.P.; Marin, M.A.; Kawaguchi, R.; Coppola, G.; Carmichael, S.T. White Matter Stroke Induces a Unique Oligo-Astrocyte Niche That Inhibits Recovery. J. Neurosci. 2019, 39, 9343–9359. [Google Scholar] [CrossRef]
- Nunez, S.; Doroudchi, M.M.; Gleichman, A.J.; Ng, K.L.; Llorente, I.L.; Sozmen, E.G.; Carmichael, S.T.; Hinman, J.D. A Versatile Murine Model of Subcortical White Matter Stroke for the Study of Axonal Degeneration and White Matter Neurobiology. J. Vis. Exp. 2016, e53404. [Google Scholar] [CrossRef]




Publisher’s Note: MDPI stays neutral with regard to jurisdictional claims in published maps and institutional affiliations. |
© 2021 by the authors. Licensee MDPI, Basel, Switzerland. This article is an open access article distributed under the terms and conditions of the Creative Commons Attribution (CC BY) license (https://creativecommons.org/licenses/by/4.0/).
Share and Cite
Luo, F.; Zhang, Z.; Luo, Y. Differential Role of p53 in Oligodendrocyte Survival in Response to Various Stresses: Experimental Autoimmune Encephalomyelitis, Cuprizone Intoxication or White Matter Stroke. Int. J. Mol. Sci. 2021, 22, 12811. https://doi.org/10.3390/ijms222312811
Luo F, Zhang Z, Luo Y. Differential Role of p53 in Oligodendrocyte Survival in Response to Various Stresses: Experimental Autoimmune Encephalomyelitis, Cuprizone Intoxication or White Matter Stroke. International Journal of Molecular Sciences. 2021; 22(23):12811. https://doi.org/10.3390/ijms222312811
Chicago/Turabian StyleLuo, Fucheng, Zhen Zhang, and Yu Luo. 2021. "Differential Role of p53 in Oligodendrocyte Survival in Response to Various Stresses: Experimental Autoimmune Encephalomyelitis, Cuprizone Intoxication or White Matter Stroke" International Journal of Molecular Sciences 22, no. 23: 12811. https://doi.org/10.3390/ijms222312811
APA StyleLuo, F., Zhang, Z., & Luo, Y. (2021). Differential Role of p53 in Oligodendrocyte Survival in Response to Various Stresses: Experimental Autoimmune Encephalomyelitis, Cuprizone Intoxication or White Matter Stroke. International Journal of Molecular Sciences, 22(23), 12811. https://doi.org/10.3390/ijms222312811
