Snapin Specifically Up-Regulates Cav1.3 Ca2+ Channel Variant with a Long Carboxyl Terminus
Abstract
:1. Introduction
2. Results
2.1. Snapin2 Is an Interaction Partner of Rat Cav1.3L
2.2. Up-Regulation of Cav1.3L Channel Activity by Snapin2 in HEK-293 Cells
2.3. The Snapin2 Up-Regulation Effect on Cav1.3L Channel Was Reproduced in Xenopus Oocytes
2.4. Lack of the Snapin2 Up-Regulation Effect on Cav1.3S Variant
2.5. The Snapin2 Up-Regulation of Cav1.3L Channel Activity Was Reproduced by Snapin1
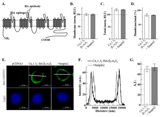
2.6. No Effect of Snapin on Membrane and Total Expression of Cav1.3L Channels
2.7. Snapin Up-Regulation of Cav1.3L Activity Comes from Enhanced Opening Probability
3. Discussion
4. Materials and Methods
4.1. Chemicals
4.2. Yeast Two-Hybrid (Y2H) Screening
4.3. Cloning of Rat Brain Snapin1
4.4. Co-Expression of Snapin2 or Snapin1 with Cav1.3 Variants in HEK-293 Cells
4.5. Co-Expression of Snapin2 with Cav1.3L in Xenopus Oocytes
4.6. Electrophysiological Recordings in HEK-293 Cells
4.7. Electrophysiological Recordings in Xenopus Oocytes
4.8. Construction and Luminometric Measurement of Cav1.3L-HA
4.9. Immunocytochemistry Analysis
4.10. Statistical Analysis
Supplementary Materials
Author Contributions
Funding
Institutional Review Board Statement
Informed Consent Statement
Data Availability Statement
Acknowledgments
Conflicts of Interest
References
- Dolphin, A.C.; Lee, A. Presynaptic calcium channels: Specialized control of synaptic neurotransmitter release. Nat. Rev. Neurosci. 2020, 21, 213–229. [Google Scholar] [CrossRef] [PubMed]
- Platzer, J.; Engel, J.; Schrott-Fischer, A.; Stephan, K.; Bova, S.; Chen, H.; Zheng, H.; Striessnig, J. Congenital deafness and sinoatrial node dysfunction in mice lacking class D L-type Ca2+ channels. Cell 2000, 102, 89–97. [Google Scholar] [CrossRef] [Green Version]
- Mangoni, M.E.; Couette, B.; Bourinet, E.; Platzer, J.; Reimer, D.; Striessnig, J.; Nargeot, J. Functional role of L-type Cav1.3 Ca2+ channels in cardiac pacemaker activity. Proc. Natl. Acad. Sci. USA 2003, 100, 5543–5548. [Google Scholar] [CrossRef] [PubMed] [Green Version]
- Bech-Hansen, N.T.; Naylor, M.J.; Maybaum, T.A.; Pearce, W.G.; Koop, B.; Fishman, G.A.; Mets, M.; Musarella, M.A.; Boycott, K.M. Loss-of-function mutations in a calcium-channel alpha1-subunit gene in Xp11.23 cause incomplete X-linked congenital stationary night blindness. Nat. Genet. 1998, 19, 264–267. [Google Scholar] [CrossRef] [PubMed]
- Namkung, Y.; Skrypnyk, N.; Jeong, M.J.; Lee, T.; Lee, M.S.; Kim, H.L.; Chin, H.; Suh, P.G.; Kim, S.S.; Shin, H.S. Requirement for the L-type Ca2+ channel alpha(1D) subunit in postnatal pancreatic beta cell generation. J. Clin. Investig. 2001, 108, 1015–1022. [Google Scholar] [CrossRef]
- Kim, S.H.; Park, Y.R.; Lee, B.; Choi, B.; Kim, H.; Kim, C.H. Reduction of Cav1.3 channels in dorsal hippocampus impairs the development of dentate gyrus newborn neurons and hippocampal-dependent memory tasks. PLoS ONE 2017, 12, e0181138. [Google Scholar]
- Azizan, E.A.B.; Poulsen, H.; Tuluc, P.; Zhou, J.; Clausen, M.V.; Lieb, A.; Maniero, C.; Garg, S.; Bochukova, E.G.; Zhao, W.; et al. Somatic mutations in ATP1A1 and CACNA1D underlie a common subtype of adrenal hypertension. Nat. Genet. 2013, 45, 1055–1060. [Google Scholar] [CrossRef]
- Pinggera, A.; Striessnig, J. Cav 1.3 (CACNA1D) L-type Ca2+ channel dysfunction in CNS disorders. J. Physiol. 2016, 594, 5839–5849. [Google Scholar] [CrossRef] [Green Version]
- Pinggera, A.; Mackenroth, L.; Rump, A.; Schallner, J.; Beleggia, F.; Wollnik, B.; Striessnig, J. New gain-of-function mutation shows CACNA1D as recurrently mutated gene in autism spectrum disorders and epilepsy. Hum. Mol. Genet. 2017, 26, 2923–2932. [Google Scholar] [CrossRef] [Green Version]
- Xu, W.; Lipscombe, D. Neuronal CaV1.3alpha1 L-type channels activate at relatively hyperpolarized membrane potentials and are incompletely inhibited by dihydropyridines. J. Neurosci. Off. J. Soc. Neurosci. 2001, 21, 5944–5951. [Google Scholar] [CrossRef] [Green Version]
- Singh, A.; Gebhart, M.; Fritsch, R.; Sinnegger-Brauns, M.J.; Poggiani, C.; Hoda, J.C.; Engel, J.; Romanin, C.; Striessnig, J.; Koschak, A. Modulation of voltage- and Ca2+-dependent gating of Cav1.3 L-type calcium channels by alternative splicing of a C-terminal regulatory domain. J. Biol. Chem. 2008, 283, 20733–20744. [Google Scholar] [CrossRef] [Green Version]
- Vandael, D.H.; Marcantoni, A.; Carbone, E. Cav1.3 Channels as Key Regulators of Neuron-Like Firings and Catecholamine Release in Chromaffin Cells. Curr. Mol. Pharmacol. 2015, 8, 149–161. [Google Scholar] [CrossRef] [Green Version]
- Toyoda, F.; Mesirca, P.; Dubel, S.; Ding, W.G.; Striessnig, J.; Mangoni, M.E.; Matsuura, H. CaV1.3 L-type Ca2+ channel contributes to the heartbeat by generating a dihydropyridine-sensitive persistent Na+ current. Sci. Rep. 2017, 7, 7869. [Google Scholar] [CrossRef] [Green Version]
- McKinney, B.C.; Sze, W.; Lee, B.; Murphy, G.G. Impaired long-term potentiation and enhanced neuronal excitability in the amygdala of CaV1.3 knockout mice. Neurobiol. Learn. Mem. 2009, 92, 519–528. [Google Scholar] [CrossRef] [Green Version]
- Vivas, O.; Moreno, C.M.; Santana, L.F.; Hille, B. Proximal clustering between BK and CaV1.3 channels promotes functional coupling and BK channel activation at low voltage. eLife 2017, 6, e28029. [Google Scholar] [CrossRef]
- Stanika, R.I.; Flucher, B.E.; Obermair, G.J. Regulation of Postsynaptic Stability by the L-type Calcium Channel CaV1.3 and its Interaction with PDZ Proteins. Curr. Mol. Pharmacol. 2015, 8, 95–101. [Google Scholar] [CrossRef] [PubMed] [Green Version]
- Ilardi, J.M.; Mochida, S.; Sheng, Z.H. Snapin: A SNARE-associated protein implicated in synaptic transmission. Nat. Neurosci. 1999, 2, 119–124. [Google Scholar] [CrossRef] [PubMed]
- Chheda, M.G.; Ashery, U.; Thakur, P.; Rettig, J.; Sheng, Z.H. Phosphorylation of Snapin by PKA modulates its interaction with the SNARE complex. Nat. Cell Biol. 2001, 3, 331–338. [Google Scholar] [CrossRef]
- Vites, O.; Rhee, J.S.; Schwarz, M.; Rosenmund, C.; Jahn, R. Reinvestigation of the role of snapin in neurotransmitter release. J. Biol. Chem. 2004, 279, 26251–26256. [Google Scholar] [CrossRef] [Green Version]
- Tian, J.H.; Wu, Z.X.; Unzicker, M.; Lu, L.; Cai, Q.; Li, C.; Schirra, C.; Matti, U.; Stevens, D.; Deng, C.; et al. The role of Snapin in neurosecretion: Snapin knock-out mice exhibit impaired calcium-dependent exocytosis of large dense-core vesicles in chromaffin cells. J. Neurosci. Off. J. Soc. Neurosci. 2005, 25, 10546–10555. [Google Scholar] [CrossRef] [PubMed] [Green Version]
- Pan, P.Y.; Tian, J.H.; Sheng, Z.H. Snapin facilitates the synchronization of synaptic vesicle fusion. Neuron 2009, 61, 412–424. [Google Scholar] [CrossRef] [PubMed] [Green Version]
- Dickman, D.K.; Tong, A.; Davis, G.W. Snapin is critical for presynaptic homeostatic plasticity. J. Neurosci. Off. J. Soc. Neurosci. 2012, 32, 8716–8724. [Google Scholar] [CrossRef] [PubMed] [Green Version]
- Buxton, P.; Zhang, X.M.; Walsh, B.; Sriratana, A.; Schenberg, I.; Manickam, E.; Rowe, T. Identification and characterization of Snapin as a ubiquitously expressed SNARE-binding protein that interacts with SNAP23 in non-neuronal cells. Biochem. J. 2003, 375, 433–440. [Google Scholar] [CrossRef] [PubMed] [Green Version]
- Cai, Q.; Lu, L.; Tian, J.H.; Zhu, Y.B.; Qiao, H.; Sheng, Z.H. Snapin-regulated late endosomal transport is critical for efficient autophagy-lysosomal function in neurons. Neuron 2010, 68, 73–86. [Google Scholar] [CrossRef] [Green Version]
- Lee, H.H.; Nemecek, D.; Schindler, C.; Smith, W.J.; Ghirlando, R.; Steven, A.C.; Bonifacino, J.S.; Hurley, J.H. Assembly and architecture of biogenesis of lysosome-related organelles complex-1 (BLOC-1). J. Biol. Chem. 2012, 287, 5882–5890. [Google Scholar] [CrossRef] [Green Version]
- Di Giovanni, J.; Sheng, Z.H. Regulation of synaptic activity by snapin-mediated endolysosomal transport and sorting. EMBO J. 2015, 34, 2059–2077. [Google Scholar] [CrossRef] [Green Version]
- Zissimopoulos, S.; West, D.J.; Williams, A.J.; Lai, F.A. Ryanodine receptor interaction with the SNARE-associated protein snapin. J. Cell Sci. 2006, 119, 2386–2397. [Google Scholar] [CrossRef] [Green Version]
- Mistry, A.C.; Mallick, R.; Klein, J.D.; Weimbs, T.; Sands, J.M.; Fröhlich, O. Syntaxin specificity of aquaporins in the inner medullary collecting duct. Am. J. Physiology. Ren. Physiol. 2009, 297, 292–300. [Google Scholar] [CrossRef] [Green Version]
- Goswami, C.; Rademacher, N.; Smalla, K.H.; Kalscheuer, V.; Ropers, H.H.; Gundelfinger, E.D.; Hucho, T. TRPV1 acts as a synaptic protein and regulates vesicle recycling. J. Cell Sci. 2010, 123, 2045–2057. [Google Scholar] [CrossRef] [Green Version]
- Sun, X.L.; Yuan, J.F.; Jin, T.; Cheng, X.Q.; Wang, Q.; Guo, J.; Zhang, W.; Zhang, Y.; Lu, L.; Zhang, Z. Physical and functional interaction of Snapin with Cav1.3 calcium channel impacts channel protein trafficking in atrial myocytes. Cell. Signal. 2017, 30, 118–129. [Google Scholar] [CrossRef]
- Kang, H.W.; Park, J.Y.; Lee, J.H. Molecular cloning and characterization of a hamster Cav1.3 Ca2+ channel variant with a long carboxyl terminus. Biochim. Biophys. Acta 2011, 1808, 1629–1638. [Google Scholar] [CrossRef] [PubMed] [Green Version]
- Bock, G.; Gebhart, M.; Scharinger, A.; Jangsangthong, W.; Busquet, P.; Poggiani, C.; Sartori, S.; Mangoni, M.E.; Sinnegger-Brauns, M.J.; Herzig, S.; et al. Functional properties of a newly identified C-terminal splice variant of Cav1.3 L-type Ca2+ channels. J. Biol. Chem. 2011, 286, 42736–42748. [Google Scholar] [CrossRef] [Green Version]
- Zhang, H.; Fu, Y.; Altier, C.; Platzer, J.; Surmeier, D.J.; Bezprozvanny, I. Ca1.2 and CaV1.3 neuronal L-type calcium channels: Differential targeting and signaling to pCREB. Eur. J. Neurosci. 2006, 23, 2297–2310. [Google Scholar] [CrossRef] [PubMed] [Green Version]
- Scharinger, A.; Eckrich, S.; Vandael, D.H.; Schönig, K.; Koschak, A.; Hecker, D.; Kaur, G.; Lee, A.; Sah, A.; Bartsch, D.; et al. Cell-type-specific tuning of Cav1.3 Ca2+-channels by a C-terminal automodulatory domain. Front. Cell. Neurosci. 2015, 9, 309. [Google Scholar] [CrossRef] [Green Version]
- Banerjee, R.; Yoder, J.B.; Yue, D.T.; Amzel, L.M.; Tomaselli, G.F.; Gabelli, S.B.; Ben-Johny, M. Bilobal architecture is a requirement for calmodulin signaling to CaV1.3 channels. Proc. Natl. Acad. Sci. USA 2018, 115, 3026–3035. [Google Scholar] [CrossRef] [Green Version]
- Xia, M.; Salata, J.J.; Figueroa, D.J.; Lawlor, A.M.; Liang, H.A.; Liu, Y.; Connolly, T.M. Functional expression of L- and T-type Ca2+ channels in murine HL-1 cells. J. Mol. Cell. Cardiol. 2004, 36, 111–119. [Google Scholar] [CrossRef] [PubMed]
- Yu, S.C.; Klosterman, S.M.; Martin, A.A.; Gracheva, E.O.; Richmond, J.E. Differential roles for snapin and synaptotagmin in the synaptic vesicle cycle. PLoS ONE 2013, 8, e57842. [Google Scholar] [CrossRef]
- Song, W.J.; Seshadri, M.; Ashraf, U.; Mdluli, T.; Mondal, P.; Keil, M.; Azevedo, M.; Kirschner, L.S.; Stratakis, C.A.; Hussain, M.A. Snapin mediates incretin action and augments glucose-dependent insulin secretion. Cell Metab. 2011, 13, 308–319. [Google Scholar] [CrossRef] [Green Version]
- Schmidt, T.; Schirra, C.; Matti, U.; Stevens, D.R.; Rettig, J. Snapin accelerates exocytosis at low intracellular calcium concentration in mouse chromaffin cells. Cell Calcium 2013, 54, 105–110. [Google Scholar] [CrossRef]
- Ma, H.; Cohen, S.; Li, B.; Tsien, R.W. Exploring the dominant role of Cav1 channels in signalling to the nucleus. Biosci. Rep. 2012, 33, 97–101. [Google Scholar] [CrossRef]
- Marschallinger, J.; Sah, A.; Schmuckermair, C.; Unger, M.; Rotheneichner, P.; Kharitonova, M.; Waclawiczek, A.; Gerner, P.; Jaksch-Bogensperger, H.; Berger, S.; et al. The L-type calcium channel Cav1.3 is required for proper hippocampal neurogenesis and cognitive functions. Cell Calcium 2015, 58, 606–616. [Google Scholar] [CrossRef] [PubMed] [Green Version]
- Shi, L.; Chang, J.Y.-A.; Yu, F.; Ko, M.L.; Ko, G.Y.P. The Contribution of L-Type Cav1.3 Channels to Retinal Light Responses. Front. Mol. Neurosci. 2017, 10, 394. [Google Scholar] [CrossRef]








| V50, act (mV) | Slope (k) | V50,inact (mV) | Slope (k) | n | Maximal Current Density (pA/pF) | System | |
|---|---|---|---|---|---|---|---|
| Cav1.3L/β3/α2δ2 | −16.0 ± 0.3 | 7.3 ± 0.3 | −39.2 ± 0.3 | −4.1 ± 0.3 | 18~21 | −63.8 ± 6.4 | HEK-293 cell |
| +Snapin 2 | −16.2 ± 0.5 | 7.1 ± 0.4 | −38.9 ± 0.5 | −4.6 ± 0.5 | 12~15 | −124.8 ± 15.9 (**) | |
| +Snapin 1 | −15.9 ± 0.3 | 7.0 ± 0.3 | −39.0 ± 0.4 | −4.0 ± 0.4 | 10 | −135.7 ± 21.2 (**) | |
| Cav1.3S/β3/α2δ2 | −14.2 ± 0.3 | 6.9 ± 0.2 | −38.3 ± 0.3 | −3.9 ± 0.3 | 8 | −92.1 ± 10.2 | |
| +Snapin 2 | −14.3 ± 0.8 | 7.0 ± 0.7 | −38.4 ± 0.4 | −3.9 ± 0.3 | 8 | −89.3 ± 11.9 | |
| Cav1.3L/β3 | −18.4 ± 0.8 | 9.8 ± 0.8 | −47.8 ± 1.5 | −5.8 ± 1.3 | 17~20 | −1271.1 ± 164.8 nA | Xenopus oocyte |
| +Snapin 2 | −19.5 ± 1.0 | 9.5 ± 0.9 | −47.2 ± 1.8 | −5.7 ± 1.6 | 17~20 | −2100.5 ± 209.7 nA (**) |
Publisher’s Note: MDPI stays neutral with regard to jurisdictional claims in published maps and institutional affiliations. |
© 2021 by the authors. Licensee MDPI, Basel, Switzerland. This article is an open access article distributed under the terms and conditions of the Creative Commons Attribution (CC BY) license (https://creativecommons.org/licenses/by/4.0/).
Share and Cite
Jeong, S.; Rhee, J.-S.; Lee, J.-H. Snapin Specifically Up-Regulates Cav1.3 Ca2+ Channel Variant with a Long Carboxyl Terminus. Int. J. Mol. Sci. 2021, 22, 11268. https://doi.org/10.3390/ijms222011268
Jeong S, Rhee J-S, Lee J-H. Snapin Specifically Up-Regulates Cav1.3 Ca2+ Channel Variant with a Long Carboxyl Terminus. International Journal of Molecular Sciences. 2021; 22(20):11268. https://doi.org/10.3390/ijms222011268
Chicago/Turabian StyleJeong, Sua, Jeong-Seop Rhee, and Jung-Ha Lee. 2021. "Snapin Specifically Up-Regulates Cav1.3 Ca2+ Channel Variant with a Long Carboxyl Terminus" International Journal of Molecular Sciences 22, no. 20: 11268. https://doi.org/10.3390/ijms222011268
APA StyleJeong, S., Rhee, J.-S., & Lee, J.-H. (2021). Snapin Specifically Up-Regulates Cav1.3 Ca2+ Channel Variant with a Long Carboxyl Terminus. International Journal of Molecular Sciences, 22(20), 11268. https://doi.org/10.3390/ijms222011268

