Mitochondrial and Plastid Genomes of the Monoraphid Diatom Schizostauron trachyderma
Abstract
1. Introduction
2. Results
2.1. Microscopy
2.2. Mitochondrial Genome
2.3. Comparative Analysis of Diatom Mitochondrial Genomes
2.4. Plastid Genome
2.5. Comparative Analyses of the Gene Content of Diatom Plastid Genomes
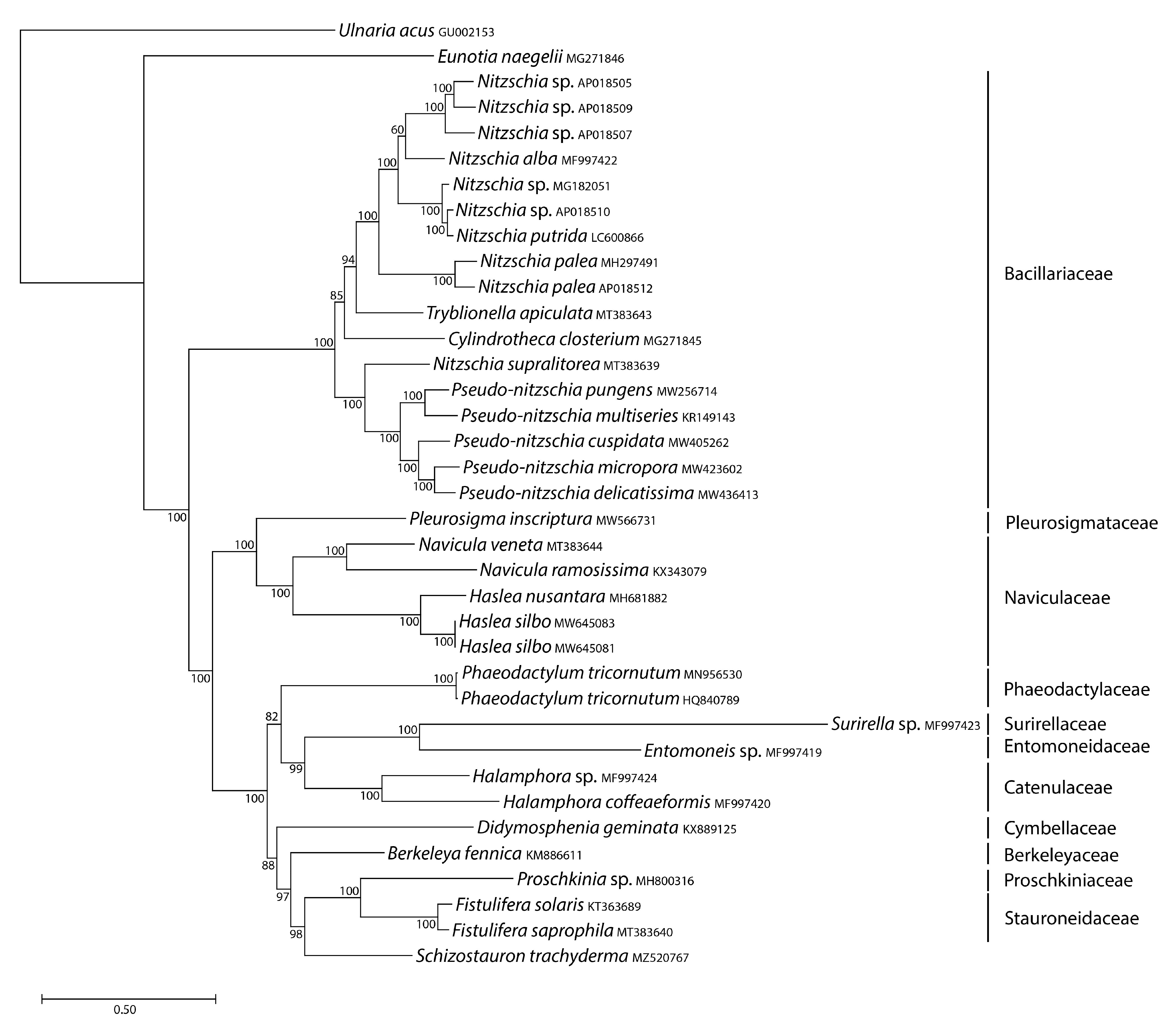
2.6. Multigene Phylogenies
3. Discussion
4. Materials and Methods
4.1. Isolation and Cultivation of the Biological Material
4.2. Light and Scanning Electron Microscopy
4.3. DNA Sequencing, Annotation, Whole Genome Alignments and Phylogeny
Author Contributions
Funding
Institutional Review Board Statement
Informed Consent Statement
Data Availability Statement
Conflicts of Interest
References
- Grunow, A. Diatomeen auf Sargassum von Honduras, gesammelt von Linding. Nova Hedwigia 1867, 6, 1–37. [Google Scholar]
- Ross, R. The diatom genus Capartogramma and the identity of Schizostauron. Bull. Br. Mus. Nat. Hist. Bot. 1963, 3, 49–92. [Google Scholar]
- Riaux-Gobin, C.; Compére, P.; Hinz, F.; Ector, L. Achnanthes citronella, A. trachyderma comb. nov. Bacillariophyta) and allied taxa pertaining to the same morphological group. Phytotaxa 2015, 227, 101–119. [Google Scholar] [CrossRef][Green Version]
- Davidovich, N.A.; Davidovich, O.I.; Witkowski, A.; Li, C.L.; Dąbek, P.; Mann, D.G.; Zgłobicka, I.; Kurzydłowski, K.J.; Gusev, E.S.; Górecka, E.; et al. Sexual reproduction in Schizostauron (Bacillariophyta) and a preliminary phylogeny of the genus. Phycologia 2017, 56, 77–93. [Google Scholar] [CrossRef]
- Górecka, E.; Ashworth, M.P.; Davidovich, N.; Davidovich, O.; Dąbek, P.; Sabir, J.S.; Witkowski, A. Multigene phylogenetic data place monoraphid diatoms Schizostauron and Astartiella along with other fistula bearing genera in the Stauroneidaceae. J. Phycol. 2021, 57, 1472–1491, online ahead of print. [Google Scholar] [CrossRef]
- Schütt, F. Bacillariales. In Die Natürlichen Pflanzenfamilien, 1(1b); Engler, A., Prantl, K., Eds.; W. Englemann: Leipzig, Germany, 1896; pp. 31–153. [Google Scholar]
- Hustedt, F. Bacillariophyta (Diatomeae). In Die Sübwasser-Flora Mitteleuropas, Zweite Auflage. Heft 10; Pascher, A., Ed.; Gustav Fischer: Jena, Germany, 1930; pp. 1–466. [Google Scholar]
- Round, F.E.; Crawford, R.M.; Mann, D.G. The Diatoms. Biology and Morphology of the Genera; Cambridge University Press: Cambridge, UK, 1990; pp. 1–747. [Google Scholar]
- Williams, D.; Kociolek, J.P. An Overview of Diatom Classification with Some Prospects for the Future. In The Diatom World; Seckbach, J., Kociolek, J.P., Eds.; Springer: Dordrecht, The Netherlands, 2011; pp. 47–91. [Google Scholar]
- Round, F.E.; Bukhtiyarova, L. Revision of Achnanthes sensu lato section Marginulatae Buht. sect. nov. of Achnanthidium Kutz. Diatom Res. 1996, 11, 1–30. [Google Scholar]
- Round, F.E.; Bukhtiyarova, L. Four new genera based on Achnanthes (Achnanthidium) together with a re-definition of Achnanthidium. Diatom Res. 1996, 11, 345–361. [Google Scholar] [CrossRef]
- Round, F.E.; Basson, P.W. A new monoraphid diatom genus (Pogoneis) from Bahrain and the transfer of previously described species A. hungarica & A. taeniata to new genera. Diatom Res. 1997, 12, 71–81. [Google Scholar]
- De Stefano, M.; Marino, D. Morphology and taxonomy of Amphicocconeis gen. nov. (Achnanthales, Bacillariophyceae, Bacillariophyta) with considerations on its relationship to other monoraphid diatom genera. Eur. J. Phycol. 2003, 38, 361–370. [Google Scholar] [CrossRef][Green Version]
- Riaux-Gobin, C.; Witkowski, A.; Ruppel, M. Scalariella a new genus of monoraphid diatom (Bacillariophyta) with a bipolar distribution. Fottea 2012, 12, 13–25. [Google Scholar] [CrossRef]
- Kulikovskiy, M.; Lange-Bertalot, H.; Witkowski, A. Gliwiczia gen. nov., a new achnanthoid diatom genus with description of four species new for science. Phytotaxa 2013, 109, 1–16. [Google Scholar] [CrossRef]
- Desrosiers, C.; Witkowski, A.; Riaux-Gobin, C.; Zglobicka, I.; Kurzydlowski, K.J.; Eulin, A.; Leflaive, J.; Ten-Hage, L. Madinithidium gen. nov. (Bacillariophyceae), a new monoraphid diatom genus from the tropical marine coastal zone. Phycologia 2014, 53, 583–592. [Google Scholar] [CrossRef]
- Kulikovskiy, M.; Maltsev, Y.; Andreeva, S.; Glushchenko, A.; Gusev, E.; Podunay, Y.; Ludwig, T.V.; Tusset, E.; Kociolek, J.P. Description of a new diatom genus Dorofeyukea gen. nov. with remarks on phylogeny of the family Stauroneidaceae. J. Phycol. 2019, 55, 173–185. [Google Scholar] [CrossRef] [PubMed]
- Witkowski, A.; Li, C.; Zgłobicka, I.; Yu, S.X.; Ashworth, M.; Dąbek, P.; Qin, S.; Tang, C.; Krzywda, M.; Ruppel, M.; et al. Multigene assessment of biodiversity of diatom (Bacillariophyceae) assemblages from the littoral zone of the Bohai and Yellow Seas in Yantai Region of Northeast China with some remarks on ubiquitous taxa. J. Coast. Res. 2016, 74, 166–195. [Google Scholar] [CrossRef][Green Version]
- Gastineau, R.; Kim, S.Y.; Lemieux, C.; Turmel, M.; Witkowski, A.; Park, J.G.; Kim, B.S.; Mann, D.G.; Theriot, E.C. Complete mitochondrial genome of a rare diatom (Bacillariophyta) Proschkinia and its phylogenetic and taxonomic implications. Mitochondrial DNA Part B Resour. 2019, 4, 25–26. [Google Scholar] [CrossRef] [PubMed]
- Majewska, R.; Bosak, S.; Frankovich, T.A.; Ashworth, M.P.; Sullivan, M.J.; Robinson, N.J.; Lazo-Wasem, E.A.; Pinou, T.; Nel, R.; Manning, S.R.; et al. Six new epibiotic Proschkinia (Bacillariophyta) species and new insights into the genus phylogeny. Eur. J. Phycol. 2019, 54, 609–631. [Google Scholar] [CrossRef]
- Kim, S.Y.; Witkowski, A.; Park, J.G.; Gastineau, R.; Ashworth, M.P.; Kim, B.S.; Mann, D.G.; Li, C.L.; Igersheim, A.; Płociński, T.; et al. The taxonomy and diversity of Proschkinia (Bacillariophyta), a common but enigmatic genus from marine coasts. J. Phycol. 2020, 56, 953–978. [Google Scholar] [CrossRef]
- Kulikovskiy, M.S.; Andreeva, S.A.; Gusev, E.S.; Kuznetsova, I.V.; Annenkova, N.V. Molecular phylogeny of monoraphid diatoms and raphe significance in evolution and taxonomy. Biol. Bull. 2016, 43, 398–407. [Google Scholar] [CrossRef]
- Ashworth, M.P.; Lobbann, C.S.; Witkowski, A.; Theriot, E.C.; Sabir, M.J.; Baeshen, M.N.; Hajarah, N.H.; Baeshen, N.A.; Sabir, J.S.; Jansen, R.K. Molecular and Morphological Investigations of the Stauros-bearing, Raphid Pennate Diatoms (Bacillariophyceae): Craspedostauros E.J. Cox, and Staurotropis T.B.B. Paddock, and their Relationship to the Rest of the Mastogloiales. Protist 2017, 168, 48–70. [Google Scholar] [CrossRef] [PubMed]
- Riaux-Gobin, C.; Saenz-Agudelo, P.; Górecka, E.; Witkowski, A.; Daniszewska-Kowalczyk, G.; Ector, L. Cocconeis vaiamanuensis sp. nov. (Bacillariophyceae) from Raivavae (South Pacific) and allied taxa: Ultrastructural specificities and remarks about the polyphyletic genus Cocconeis Ehrenberg. Mar. Biodivers. 2021, 51, 1–23. [Google Scholar] [CrossRef]
- Pogoda, C.S.; Keepers, K.G.; Hamsher, S.E.; Stepanek, J.G.; Kane, N.C.; Kociolek, J.P. Comparative analysis of the mitochondrial genomes of six newly sequenced diatoms reveals group II introns in the barcoding region of cox1. Mitochondrial DNA Part A 2018, 30, 43–51. [Google Scholar] [CrossRef]
- Gastineau, R.; Hansen, G.; Poulin, M.; Lemieux, C.; Turmel, M.; Bardeau, J.-F.; Leignel, V.; Hardivillier, Y.; Morançais, M.; Fleurence, J.; et al. Haslea silbo, A Novel Cosmopolitan Species of Blue Diatoms. Biology 2021, 10, 328. [Google Scholar] [CrossRef]
- Li, C.; Gastineau, R.; Turmel, M.; Witkowski, A.; Otis, C.; Car, A.; Lemieux, C. Complete chloroplast genome of the tiny marine diatom Nanofrustulum shiloi (Bacillariophyta) from the Adriatic Sea. Mitochondrial DNA Part B 2019, 4, 3374–3376. [Google Scholar] [CrossRef]
- Hamsher, S.E.; Keepers, K.G.; Pogoda, C.S.; Stepanek, J.G.; Kane, N.C.; Kociolek, J.P. Extensive chloroplast genome rearrangement amongst three closely related Halamphora spp. (Bacillariophyceae), and evidence for rapid evolution as compared to land plants. PLoS ONE 2019, 14, e0217824. [Google Scholar] [CrossRef]
- Lucas, P.; Otis, C.; Mercier, J.P.; Turmel, M.; Lemieux, C. Rapid evolution of the DNA-binding site in LAGLIDADG homing endonucleases. Nucleic Acids Res. 2001, 29, 960–969. [Google Scholar] [CrossRef]
- Turmel, M.; Lemieux, C. Evolution of the Plastid Genome in Green Algae. Adv. Bot. Res. 2018, 85, 157–193. [Google Scholar]
- Yu, M.; Ashworth, M.P.; Hajrah, N.H.; Khiyami, M.A.; Sabir, M.J.; Alhebshi, A.M.; Al-Malki, A.L.; Sabir, J.S.M.; Theriot, E.C.; Jansen, R.K. Evolution of the plastid genomes in diatoms. Adv. Bot. Res. 2018, 85, 129–155. [Google Scholar]
- Gastineau, R.; Davidovich, N.A.; Davidovich, O.I.; Lemieux, C.; Turmel, M.; Wróbel, R.J.; Witkowski, A. Extreme Enlargement of the Inverted Repeat Region in the Plastid Genomes of Diatoms from the Genus Climaconeis. Int. J. Mol. Sci. 2021, 22, 7155. [Google Scholar] [CrossRef] [PubMed]
- Brembu, T.; Winge, P.; Tooming-Klunderud, A.; Nederbragt, A.J.; Jakobsen, K.S.; Bones, A.M. The chloroplast genome of the diatom Seminavis robusta: New features introduced through multiple mechanisms of horizontal gene transfer. Mar. Genom. 2014, 16, 17–27. [Google Scholar] [CrossRef]
- Gastineau, R.; Hamedi, C.; Baba Hamed, M.B.; Abi-Ayad, S.-M.E.-A.; Bąk, M.; Lemieux, C.; Turmel, M.; Dobosz, S.; Wróbel, R.J.; Kierzek, A.; et al. Morphological and molecular identification reveals that waters from an isolated oasis in Tamanrasset (extreme South of Algerian Sahara) are colonized by opportunistic and pollution-tolerant diatom species. Ecol. Ind. 2021, 121, 107104. [Google Scholar] [CrossRef]
- Andersen, R.A.; Kawachi, M. Traditional microalgae isolation techniques. In Algal Culturing Techniques; Andersen, R.A., Ed.; Elsevier: London, UK, 2005; pp. 83–100. [Google Scholar]
- Guillard, R.R.L. Culture of phytoplankton for feeding marine invertebrates. In Culture of Marine Invertebrate Animals; Smith, W.L., Chanley, M.H., Eds.; Plenum Press: New York, NY, USA, 1975; pp. 29–60. [Google Scholar]
- Doyle, J.J.; Doyle, J.L. Isolation of plant DNA from fresh tissue. Focus 1990, 12, 13–15. [Google Scholar]
- Bankevich, A.; Nurk, S.; Antipov, D.; Gurevich, A.A.; Dvorkin, M.; Kulikov, A.S.; Lesin, V.M.; Nikolenko, S.I.; Pham, S.; Prjibelski, A.D.; et al. SPAdes: A new genome assembly algorithm and its applications to single-cell sequencing. J. Comput. Biol. 2012, 19, 455–477. [Google Scholar] [CrossRef] [PubMed]
- Gordon, D.; Green, P. Consed: A graphical editor for next-generation sequencing. Bioinformatics 2013, 29, 2936–2937. [Google Scholar] [CrossRef] [PubMed]
- Turmel, M.; Otis, C.; Lemieux, C. Divergent copies of the large inverted repeat in the chloroplast genomes of ulvophycean green algae. Sci. Rep. 2017, 7, 994. [Google Scholar] [CrossRef]
- Greiner, S.; Lehwark, P.; Bock, R. OrganellarGenomeDRAW (OGDRAW) version 1.3.1: Expanded toolkit for the graphical visualization of organellar genomes. Nucleic Acids Res. 2019, 47, W59–W64. [Google Scholar] [CrossRef] [PubMed]
- Darling, A.E.; Mau, B.; Perna, N.T. progressiveMauve: Multiple genome alignment with gene gain, loss and rearrangement. PLoS ONE 2010, 5, e11147. [Google Scholar] [CrossRef] [PubMed]
- Crooks, G.E.; Hon, G.; Chandonia, J.-M.; Brenner, S.E. WebLogo: A sequence logo generator. Genome Res. 2004, 14, 1188–1190. [Google Scholar] [CrossRef] [PubMed]
- Stamatakis, A. RAxML Version 8: A tool for phylogenetic analysis and post-analysis of large phylogenies. Bioinformatics 2014, 30, 1312–1313. [Google Scholar] [CrossRef]
- Katoh, K.; Standley, D.M. A simple method to control over-alignment in the MAFFT multiple sequence alignment program. Bioinformatics 2016, 32, 1933–1942. [Google Scholar] [CrossRef]
- Capella-Gutiérrez, S.; Silla-Martínez, J.M.; Gabaldón, T. trimAl: A tool for automated alignment trimming in large-scale phylogenetic analyses. Bioinformatics 2009, 25, 1972–1973. [Google Scholar] [CrossRef]
- Darriba, D.; Taboada, G.L.; Doallo, R.; Posada, D. jModelTest 2: More models, new heuristics and parallel computing. Nature Met. 2012, 9, 772. [Google Scholar] [CrossRef]








| Name | Position | Putative Conserved Domain | Best Blastp Result (E-Value, Identity) |
|---|---|---|---|
| orf143a | Plastid genome (LSC) | None | CAA45586.1 from Cylindrotheca closterium (2 × 10−58, 69.23%) |
| orf227a | Plastid genome (LSC) | Putative serine recombinase | AZJ16760.1 from Semiavis robusta (9 × 10−128, 85.31%) |
| orf166a | Plastid genome (LSC) | None | AZJ16664.1 from Seminavis robusta (2 × 10−24, 36.88%) |
| orf123b | Plastid genome (LSC) | None | WP_101018572.1 from Olleya sp. (3 × 10−6, 34.29%) |
| orf148b | Plastid genome (LSC) | None | AXF37983.1 from Seminavis robusta (6 × 10−35, 66.41%) |
| orf406a | Plastid genome (LSC) | None | CAA45586.1 from Cylindrotheca closterium (0.0, 91.75%) |
| orf152b | Plastid genome (LSC) | None | YP_009028997.1 from Cylindrotheca closterium (2 × 10−33, 44.30%) |
| orf418a | Plastid genome (LSC) | Putative integrase recombinase | YP_009686230.1 from Halamphora calidilacuna (1 × 10−39, 50.00%) |
| orf175a | Plastid genome (LSC) | None | QUW40432.1 from Haslea silbo (5 × 10−21, 33.88%) |
| orf147a | Plastid genome (LSC) | None | None significant |
| orf134a | Plastid genome (LSC) | Putative integrase recombinase (not complete, contains His-289, Arg-292, and Tyr-324) | YP_009029005.1 from Cylindrotheca closterium (5 × 10−63, 74.63%) |
| orf104a | Plastid genome (LSC) | Putative integrase recombinase (not complete) | YP_009686252.1 from Halamphora calidilacuna (2 × 10−27, 56.31%) |
| orf187b | Plastid genome (LSC) | None | HAC63963.1 from Cyanothece sp. (1 × 10−119, 94.59%) |
| orf110a | Plastid genome (LSC) | Putative serine recombinase (not complete in C terminal, lacks the DNA binding site) | QGW12742.1 from Nanofrustulum shiloi (1 × 10−47, 85.26%) |
| orf238b | Plastid genome (LSC) | None | QUS63763.1 from Haslea silbo (3 × 10−23, 35.02%) |
| orf417b | Plastid genome (LSC) | None | AXF37982.1 from Seminavis robusta (5 × 10−53, 30.82%) |
| orf224a | Plastid genome (LSC) | Putative serine recombinase | YP_009496149.1 from Plagiogrammopsis vanheurckii (6 × 10−135, 88.79%) |
| orf127a | Plastid genome (LSC) | None | None significant |
| orf103a | Plastid genome (LSC) | None | YP_009028999.1 from Cylindrotheca closterium (6 × 10−17, 45.79%) |
| orf158b | Plastid genome (LSC) | None | YP_009029000.1 from Cylindrotheca closterium (4 × 10−25, 52.94%) |
| orf299a | Plastid genome (LSC) | Putative integrase recombinase | YP_009497021.1 from Psammoneis obaidii (7 × 10−151, 76.77%) |
| orf305a | Plastid genome (LSC) | None | AZJ16668.1 from Seminavis robusta (2 × 10−154, 74.43%) |
| orf494a | Plastid genome (IR) | Putative reverse transcriptase | QGW12739.1 from Nanofrustulum shiloi (0.0, 58.17%) |
| orf119 | Plastid genome (IR) | Putative serine recombinase (not complete in N terminal, lacks most of the presynaptic site 1 dimer interface) | QGW12742.1 from Nanofrustulum shiloi (6 × 10−56, 68.03%) |
| orf139 | Plastid genome (IR) | Putative LAGLIDADG | AAL34315.1 from Pterosperma cristatum (2 × 10−66, 77.34%) |
| orf100 | Plastid genome (IR) | None | AZJ16668.1 from Seminavis robusta (5 × 10−9, 68.29%) |
| orf190a | Plastid genome (SSC) | None | YP_009308934.1 from Toxarium undulatum (2 × 10−65, 61.96%) |
| orf144a | Plastid genome (SSC) | None | None significant |
| orf132b | Plastid genome (SSC) | None | AZJ16659.1 from Seminavis robusta (2 × 10−71, 90.52%) |
| orf391a | Plastid genome (SSC) | None | CAA45582.1 from Cylindrotheca fusiformis (2 × 10−168, 73.63%) |
| orf112a | Plastid genome (SSC) | Putative integrase recombinase (not complete in C terminal, displays only the first conserved Arg-173) | YP_009028833.1 from Asterionellopsis glacialis (1 × 10−47, 90.00%) |
| orf117c | Plastid genome (SSC) | None | CAA45586.1 from Cylindrotheca closterium (2 × 10−50, 74.77%) |
| orf152a | Plastid genome (SSC) | None | HAC63961.1 from Cyanothece sp. (3 × 10−102, 97.32%) |
| orf317a | Plastid genome (SSC) | Putative integrase recombinase | NNF85095.1 from Winogradskyella sp. (4 × 10−88, 53.01%) |
| orf290b | Plastid genome (SSC) | None | YP_009028832.1 from Asterionellopsis glacialis (8 × 10−61, 51.33%) |
| orf188a | Plastid genome (SSC) | None | AZJ16664.1 from Seminavis robusta (3 × 10−93, 76.63%) |
| orf234a | Plastid genome (SSC) | Putative serine recombinase | QWM93463.1 from Tryblionella apiculata (1 × 10−140, 88.53%) |
| orf148a | Plastid genome (SSC) | None | YP_009059189.1 from Eunotia naegelii (3 × 10−15, 32.89%) |
| orf313a | Plastid genome (SSC) | None | QUS63950.1 from Haslea silbo (5 × 10−28, 51.55%) |
| orf120b | Plastid genome (SSC) | None | None significant |
| orf294a | Plastid genome (SSC) | Putative integrase recombinase | YP_009495909.1 from Plagiogramma staurophorum (6 × 10−176, 83.33%) |
| orf516a | Plastid genome (SSC) | None | CAA45586.1 from Cylindrotheca closterium (2 × 10−92, 34.58%) |
| orf645 | Mitogenome | Putative reverse transcriptase | YP_009317775.1 from Navicula ramosissima (0.0, 82.20%) |
| orf690 | Mitogenome | Putative reverse transcriptase | QUS63794.1 from Haslea silbo (0.0, 93.14%) |
Publisher’s Note: MDPI stays neutral with regard to jurisdictional claims in published maps and institutional affiliations. |
© 2021 by the authors. Licensee MDPI, Basel, Switzerland. This article is an open access article distributed under the terms and conditions of the Creative Commons Attribution (CC BY) license (https://creativecommons.org/licenses/by/4.0/).
Share and Cite
Górecka, E.; Gastineau, R.; Davidovich, N.A.; Davidovich, O.I.; Ashworth, M.P.; Sabir, J.S.M.; Lemieux, C.; Turmel, M.; Witkowski, A. Mitochondrial and Plastid Genomes of the Monoraphid Diatom Schizostauron trachyderma. Int. J. Mol. Sci. 2021, 22, 11139. https://doi.org/10.3390/ijms222011139
Górecka E, Gastineau R, Davidovich NA, Davidovich OI, Ashworth MP, Sabir JSM, Lemieux C, Turmel M, Witkowski A. Mitochondrial and Plastid Genomes of the Monoraphid Diatom Schizostauron trachyderma. International Journal of Molecular Sciences. 2021; 22(20):11139. https://doi.org/10.3390/ijms222011139
Chicago/Turabian StyleGórecka, Ewa, Romain Gastineau, Nikolai A. Davidovich, Olga I. Davidovich, Matt P. Ashworth, Jamal S. M. Sabir, Claude Lemieux, Monique Turmel, and Andrzej Witkowski. 2021. "Mitochondrial and Plastid Genomes of the Monoraphid Diatom Schizostauron trachyderma" International Journal of Molecular Sciences 22, no. 20: 11139. https://doi.org/10.3390/ijms222011139
APA StyleGórecka, E., Gastineau, R., Davidovich, N. A., Davidovich, O. I., Ashworth, M. P., Sabir, J. S. M., Lemieux, C., Turmel, M., & Witkowski, A. (2021). Mitochondrial and Plastid Genomes of the Monoraphid Diatom Schizostauron trachyderma. International Journal of Molecular Sciences, 22(20), 11139. https://doi.org/10.3390/ijms222011139

