Ezrin Is a Novel Protein Partner of Aquaporin-5 in Human Salivary Glands and Shows Altered Expression and Cellular Localization in Sjögren’s Syndrome
Abstract
1. Introduction
2. Results
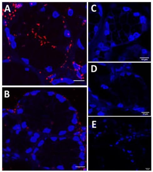
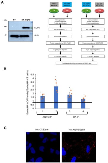
2.1. Evidencing AQP5–Ezrin Complexes
2.2. Computer Modeling of AQP5–Ezrin Interaction
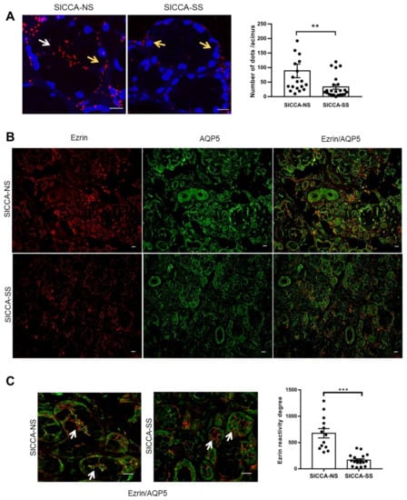
2.3. In Vivo Altered Expression and Localization of AQP5–Ezrin Complexes, AQP5, and Ezrin in SGs from SS Patients
3. Discussion
4. Materials and Methods
4.1. Cell Culture and Transfection
4.2. Plasmid Preparation
4.3. Western Blot Analysis
4.4. Stable Isotope Labeling with Amino Acids in Cell Culture (SILAC)-Immunoprecipitation
4.5. Trypsin Digestion of Immunoprecipitated Proteins
4.6. Proximity Ligation Assay
4.7. Docking Simulations
4.8. Human Minor Salivary Gland Samples
4.9. Double Immunofluorescence
4.10. Statistical Analysis
Author Contributions
Funding
Institutional Review Board Statement
Informed Consent Statement
Data Availability Statement
Acknowledgments
Conflicts of Interest
Appendix A


References
- Agre, P. Aquaporin water channels (Nobel Lecture). Angew. Chem. Int. Engl. 2004, 43, 4278–4290. [Google Scholar] [CrossRef]
- Krane, C.M.; Towne, J.E.; Menon, A.G. Cloning and characterization of murine Aqp5: Evidence for a conserved aquaporin gene cluster. Mamm. Genome 1999, 10, 498–505. [Google Scholar] [CrossRef]
- Krane, C.M.; Melvin, J.E.; Nguyen, H.-V.; Richardson, L.; Towne, J.E.; Doetschman, T.; Menon, A.G. Salivary acinar cells from aquaporin 5-deficient mice have decreased membrane water permeability and altered cell volume regulation. J. Biol. Chem. 2001, 276, 23413–23420. [Google Scholar] [CrossRef] [PubMed]
- Ma, T.; Song, Y.; Gillespie, A.; Carlson, E.J.; Epstein, C.J.; Verkman, A.S. Defective secretion of saliva in transgenic mice lacking aquaporin-5 water channels. J. Biol. Chem. 1999, 274, 20071–20074. [Google Scholar] [CrossRef] [PubMed]
- Lee, M.G.; Ohana, E.; Park, H.W.; Yang, D.; Muallem, S. Molecular mechanism of pancreatic and salivary gland fluid and HCO3 secretion. Physiol. Rev. 2012, 92, 39–74. [Google Scholar] [CrossRef] [PubMed]
- Delporte, C.; Bryla, A.; Perret, J. Aquaporins in Salivary Glands: From Basic Research to Clinical Applications. Int. J. Mol. Sci. 2016, 17, 166. [Google Scholar] [CrossRef]
- Roche, J.V.; Törnroth-Horsefield, S. Aquaporin Protein-Protein Interactions. Int. J. Mol. Sci. 2017, 18, 2255. [Google Scholar] [CrossRef]
- Ishikawa, Y.; Eguchi, T.; Skowronski, M.T.; Ishida, H. Acetylcholine acts on M3 muscarinic receptors and induces the translocation of aquaporin5 water channel via cytosolic Ca2+ elevation in rat parotid glands. Biochem. Biophys. Res. Commun. 1998, 245, 835–840. [Google Scholar] [CrossRef] [PubMed]
- Bragiel, A.M.; Wang, D.; Pieczonka, T.D.; Shono, M.; Ishikawa, Y. Mechanisms Underlying Activation of α1-Adrenergic Receptor-Induced Trafficking of AQP5 in Rat Parotid Acinar Cells under Isotonic or Hypotonic Conditions. Int. J. Mol. Sci. 2016, 17, 1022. [Google Scholar] [CrossRef] [PubMed]
- Wellner, R.B.; Redman, R.S.; Swaim, W.D.; Baum, B.J. Further evidence for AQP8 expression in the myoepithelium of rat submandibular and parotid glands. Pflugers Arch. 2006, 451, 642–645. [Google Scholar] [CrossRef]
- Ohashi, Y.; Tsuzaka, K.; Takeuchi, T.; Sasaki, Y.; Tsubota, K. Altered distribution of aquaporin 5 and its C-terminal binding protein in the lacrimal glands of a mouse model for Sjögren’s syndrome. Curr. Eye Res. 2008, 33, 621–629. [Google Scholar] [CrossRef] [PubMed]
- Chivasso, C.; Nesverova, V.; Järvå, M.; Blanchard, A.; Rose, K.L.; Öberg, F.K.; Wang, Z.; Martin, M.; Lhotellerie, F.; Zindy, E.; et al. Unraveling Human AQP5-PIP Molecular Interaction and Effect on AQP5 Salivary Glands Localization in SS Patients. Cells 2021, 10, 2108. [Google Scholar] [CrossRef]
- Liu, X.; Bandyopadhyay, B.; Nakamoto, T.; Singh, B.; Liedtke, W.; Melvin, J.E.; Ambudkar, I. A role for AQP5 in activation of TRPV4 by hypotonicity: Concerted involvement of AQP5 and TRPV4 in regulation of cell volume recovery. J. Biol. Chem. 2006, 281, 15485–15495. [Google Scholar] [CrossRef]
- Hwang, S.; Kang, J.Y.; Kim, M.J.; Shin, D.M.; Hong, J.H. Carbonic anhydrase 12 mutation modulates membrane stability and volume regulation of aquaporin 5. J. Enzym. Inhib. Med. Chem. 2018, 34, 179–188. [Google Scholar] [CrossRef] [PubMed]
- Yoshimura, S.; Nakamura, H.; Horai, Y.; Nakajima, H.; Shiraishi, H.; Hayashi, T.; Takahashi, T.; Kawakami, A. Abnormal distribution of AQP5 in labial salivary glands is associated with poor saliva secretion in patients with Sjögren’s syndrome including neuromyelitis optica complicated patients. Mod. Rheumatol. 2016, 26, 384–390. [Google Scholar] [CrossRef]
- Steinfeld, S.; Cogan, E.; King, L.S.; Agre, P.; Kiss, R.; Delporte, C. Abnormal distribution of aquaporin-5 water channel protein in salivary glands from Sjögren’s syndrome patients. Lab. Investig. 2001, 81, 143–148. [Google Scholar] [CrossRef] [PubMed]
- Konttinen, Y.T.; Tensing, E.-K.; Laine, M.; Porola, P.; Törnwall, J.; Hukkanen, M. Abnormal distribution of aquaporin-5 in salivary glands in the NOD mouse model for Sjögren’s syndrome. J. Rheumatol. 2005, 32, 1071–1075. [Google Scholar]
- Soyfoo, M.; Konno, A.; Bolaky, N.; Oak, J.; Fruman, D.; Nicaise, C.; Takiguchi, M.; Delporte, C. Link between inflammation and aquaporin-5 distribution in submandibular gland in Sjögren’s syndrome? Oral Dis. 2012, 18, 568–574. [Google Scholar] [CrossRef]
- Soyfoo, M.S.; De Vriese, C.; Debaix, H.; Martin-Martinez, M.D.; Mathieu, C.; Devuyst, O.; Steinfeld, S.D.; Delporte, C. Modified aquaporin 5 expression and distribution in submandibular glands from NOD mice displaying autoimmune exocrinopathy. Arthritis Rheum. 2007, 56, 2566–2574. [Google Scholar] [CrossRef]
- Marion, S.; Hoffmann, E.; Holzer, D.; Le Clainche, C.; Martin, M.; Sachse, M.; Ganeva, I.; Mangeat, P.; Griffiths, G. Ezrin Promotes Actin Assembly at the Phagosome Membrane and Regulates Phago-Lysosomal Fusion. Traffic 2011, 12, 421–437. [Google Scholar] [CrossRef]
- Babich, V.; Di Sole, F. The Na+/H+ Exchanger-3 (NHE3) Activity Requires Ezrin Binding to Phosphoinositide and Its Phosphorylation. PLoS ONE 2015, 10, e0129306. [Google Scholar] [CrossRef] [PubMed]
- Yu, H.; Zhou, J.; Takahashi, H.; Yao, W.; Suzuki, Y.; Yuan, X.; Yoshimura, S.H.; Zhang, Y.; Liu, Y.; Emmett, N.; et al. Spatial control of proton pump H,K-ATPase docking at the apical membrane by phosphorylation-coupled ezrin-syntaxin 3 interaction. J. Biol. Chem. 2014, 289, 33333–33342. [Google Scholar] [CrossRef] [PubMed]
- Carmosino, M.; Rizzo, F.; Procino, G.; Zolla, L.; Timperio, A.M.; Basco, D.; Barbieri, C.; Torretta, S.; Svelto, M. Identification of moesin as NKCC2-interacting protein and analysis of its functional role in the NKCC2 apical trafficking. Biol. Cell 2012, 104, 658–676. [Google Scholar] [CrossRef]
- Li, W.; Jin, W.; Tsuji, K.; Chen, Y.; Nomura, N.; Su, L.; Yui, N.; Arthur, J.; Cotecchia, S.; Păunescu, T.G.; et al. Ezrin directly interacts with AQP2 and promotes its endocytosis. J. Cell Sci. 2017, 130, 2914–2925. [Google Scholar] [CrossRef]
- Berryman, M.; Franck, Z.; Bretscher, A. Ezrin is concentrated in the apical microvilli of a wide variety of epithelial cells whereas moesin is found primarily in endothelial cells. J. Cell Sci. 1993, 105 Pt 4, 1025–1043. [Google Scholar] [CrossRef]
- Parameswaran, N.; Matsui, K.; Gupta, N. Conformational switching in ezrin regulates morphological and cytoskeletal changes required for B cell chemotaxis. J. Immunol. 2011, 186, 4088–4097. [Google Scholar] [CrossRef]
- Bretscher, A.; Edwards, K.; Fehon, R.G. ERM proteins and merlin: Integrators at the cell cortex. Nat. Rev. Mol. Cell Biol. 2002, 3, 586–599. [Google Scholar] [CrossRef]
- Michie, K.A.; Bermeister, A.; Robertson, N.O.; Goodchild, S.C.; Curmi, P.M.G. Two Sides of the Coin: Ezrin/Radixin/Moesin and Merlin Control Membrane Structure and Contact Inhibition. Int. J. Mol. Sci. 2019, 20, 1996. [Google Scholar] [CrossRef] [PubMed]
- Vaheri, A.; Carpén, O.; Heiska, L.; Helander, T.S.; Jääskeläinen, J.; Majander-Nordenswan, P.; Sainio, M.; Timonen, T.; Turunen, O. The ezrin protein family: Membrane-cytoskeleton interactions and disease associations. Curr. Opin. Cell Biol. 1997, 9, 659–666. [Google Scholar] [CrossRef]
- Terawaki, S.; Maesaki, R.; Hakoshima, T. Structural basis for NHERF recognition by ERM proteins. Structure 2006, 14, 777–789. [Google Scholar] [CrossRef]
- Li, J.-G.; Chen, C.; Liu-Chen, L.-Y. Ezrin-radixin-moesin-binding phosphoprotein-50/Na+/H+ exchanger regulatory factor (EBP50/NHERF) blocks U50,488H-induced down-regulation of the human kappa opioid receptor by enhancing its recycling rate. J. Biol. Chem. 2002, 277, 27545–27552. [Google Scholar] [CrossRef] [PubMed]
- Saotome, I.; Curto, M.; I McClatchey, A. Ezrin is essential for epithelial organization and villus morphogenesis in the developing intestine. Dev. Cell 2004, 6, 855–864. [Google Scholar] [CrossRef] [PubMed]
- Bonilha, V.L.; Rayborn, M.E.; Saotome, I.; McClatchey, A.I.; Hollyfield, J.G. Microvilli defects in retinas of ezrin knockout mice. Exp. Eye Res. 2006, 82, 720–729. [Google Scholar] [CrossRef]
- Yang, J.; Anishchenko, I.; Park, H.; Peng, Z.; Ovchinnikov, S.; Baker, D. Improved protein structure prediction using predicted interresidue orientations. Proc. Natl. Acad. Sci. USA 2020, 117, 1496–1503. [Google Scholar] [CrossRef] [PubMed]
- Horsefield, R.; Norden, K.; Fellert, M.; Backmark, A.; Tornroth-Horsefield, S.; van Scheltinga, A.C.T.; Kvassman, J.; Kjellbom, P.; Johanson, U.; Neutze, R. High-resolution x-ray structure of human aquaporin 5. Proc. Natl. Acad. Sci. USA 2008, 105, 13327–13332. [Google Scholar] [CrossRef]
- Chaudhury, S.; Lyskov, S.; Gray, J.J. PyRosetta: A script-based interface for implementing molecular modeling algorithms using Rosetta. Bioinformatics 2010, 26, 689–691. [Google Scholar] [CrossRef] [PubMed]
- Van Zundert, G.; Rodrigues, J.; Trellet, M.; Schmitz, C.; Kastritis, P.; Karaca, E.; Melquiond, A.; van Dijk, M.; de Vries, S.; Bonvin, A.M. The HADDOCK2.2 Web Server: User-Friendly Integrative Modeling of Biomolecular Complexes. J. Mol. Biol. 2015, 428, 720–725. [Google Scholar] [CrossRef] [PubMed]
- Xue, L.C.; Rodrigues, J.P.; Kastritis, P.L.; Bonvin, A.M.; Vangone, A. PRODIGY: A web server for predicting the binding affinity of protein-protein complexes. Bioinformatics 2016, 32, 3676–3678. [Google Scholar] [CrossRef] [PubMed]
- Pérez, P.; Aguilera, S.; Olea, N.; Alliende, C.; Molina, C.; Brito, M.; Barrera, M.-J.; Leyton, C.; Rowzee, A.; González, M.-J. Aberrant localization of ezrin correlates with salivary acini disorganization in Sjogren’s Syndrome. Rheumatology 2010, 49, 915–923. [Google Scholar] [CrossRef] [PubMed][Green Version]
- Tang, Y.; Sun, X.; Yu, S.; Bie, X.; Wang, J.; Ren, L. Inhibition of Ezrin suppresses cell migration and invasion in human nasopharyngeal carcinoma. Oncol. Lett. 2019, 18, 553–560. [Google Scholar] [CrossRef]
- Pore, D.; Parameswaran, N.; Matsui, K.; Stone, M.B.; Saotome, I.; McClatchey, A.I.; Veatch, S.L.; Gupta, N. Ezrin tunes the magnitude of humoral immunity. J. Immunol. 2013, 191, 4048–4058. [Google Scholar] [CrossRef]
- Wang, Z.; Schey, K.L. Aquaporin-0 interacts with the FERM domain of ezrin/radixin/moesin proteins in the ocular lens. Investig. Opthalmol. Vis. Sci. 2011, 52, 5079–5087. [Google Scholar] [CrossRef]
- Azuma, M.; Tamatani, T.; Kasai, Y.; Sato, M. Immortalization of normal human salivary gland cells with duct-, myoepithelial-, acinar-, or squamous phenotype by transfection with SV40 ori- mutant deoxyribonucleic acid. Lab. Investig. 1993, 69, 24–42. [Google Scholar]
- MacLean, B.; Tomazela, D.M.; Shulman, N.; Chambers, M.; Finney, G.L.; Frewen, B.; Kern, R.; Tabb, D.; Liebler, D.; MacCoss, M.J. Skyline: An open source document editor for creating and analyzing targeted proteomics experiments. Bioinformatics 2010, 26, 966–968. [Google Scholar] [CrossRef]
- Vangone, A.; Bonvin, A.M. Contacts-based prediction of binding affinity in protein-protein complexes. eLife 2015, 4, e07454. [Google Scholar] [CrossRef]
- Zhang, F.; Liu, B.; Gao, Y.; Long, J.; Zhou, H. The crystal structure of the FERM and C-terminal domain complex of Drosophila Merlin. Biochem. Biophys. Res. Commun. 2021, 553, 92–98. [Google Scholar] [CrossRef]
- Finnerty, C.M.; Chambers, D.; Ingraffea, J.; Faber, H.R.; Karplus, P.A.; Bretscher, A. The EBP50-moesin interaction involves a binding site regulated by direct masking on the FERM domain. J. Cell Sci. 2004, 117, 1547–1552. [Google Scholar] [CrossRef] [PubMed][Green Version]
- Sievers, F.; Wilm, A.; Dineen, D.; Gibson, T.J.; Karplus, K.; Li, W.; López, R.; McWilliam, H.; Remmert, M.; Söding, J.; et al. Fast, scalable generation of high-quality protein multiple sequence alignments using Clustal Omega. Mol. Syst. Biol. 2011, 7, 539. [Google Scholar] [CrossRef] [PubMed]
- Shiboski, C.H.; Shiboski, S.C.; Seror, R.; Criswell, L.A.; Labetoulle, M.; Lietman, T.M.; Rasmussen, A.; Scofield, H.; Vitali, C.; Bowman, S.J.; et al. 2016 American College of Rheumatology/European League Against Rheumatism Classification Criteria for Primary Sjögren’s Syndrome: A Consensus and Data-Driven Methodology Involving Three International Patient Cohorts. Arthritis Rheumatol. 2017, 69, 35–45. [Google Scholar] [CrossRef] [PubMed]




| CM Cluster 1 | ± | CM Cluster 4 | ± | CM Cluster 2 | ± | CM Cluster 1 | ± | |
|---|---|---|---|---|---|---|---|---|
| HADDOCK score | −94.5 | 5.8 | −91.9 | 8.3 | −91.2 | 5.1 | −89.8 | 4.7 |
| Cluster size | 46 | 13 | 22 | 25 | ||||
| RMSD (Å) | 16.0 | 0.5 | 21.4 | 0.6 | 18.3 | 0.5 | 17.9 | 0.3 |
| Van der Waals energy | −16.9 | 5.3 | −7.8 | 5.9 | −13.1 | 2.2 | −9.4 | 6.0 |
| Electrostatic energy | −488.1 | 26.9 | −537.4 | 34.6 | −373.6 | 34.7 | −531.0 | 20.9 |
| Desolvation energy | 17.8 | 1.8 | 22.4 | 1.7 | −4.9 | 1.9 | 19.8 | 2.1 |
| Restraints violation energy | 21.6 | 19.4 | 11.3 | 17.7 | 15.3 | 17.6 | 59.8 | 36.9 |
| Buried surfaces (Å2) | 1287.3 | 39.4 | 1178.9 | 55.2 | 1181.3 | 36.7 | 1201.4 | 56.9 |
| Z-score | −1.5 | −1.4 | −1.0 | −0.9 |
| C1_1 | C1_2 | C1_3 | C1_4 | C2_1 | C2_2 | C2_3 | C2_4 | 2D11 | 2D10 | 7EDR | 4ZRJ | 1SGH | |
|---|---|---|---|---|---|---|---|---|---|---|---|---|---|
| ΔG (kcal mol−1) | −6.6 | 6.9 | −6.4 | 6.2 | −6.7 | −6.5 | −6.4 | −6.1 | −8.2 | −8.2 | −9.8 | −6.5 | −4.8 |
| ICs charged-charged: | 15 | 15 | 15 | 15 | 12 | 10 | 11 | 11 | 5 | 2 | 4 | 5 | 0 |
| ICs charged-polar: | 9 | 9 | 6 | 6 | 3 | 2 | 4 | 3 | 4 | 5 | 11 | 5 | 3 |
| ICs charged-apolar: | 10 | 11 | 11 | 8 | 21 | 20 | 19 | 16 | 25 | 21 | 10 | 13 | 2 |
| ICs polar-polar: | 0 | 0 | 0 | 1 | 0 | 0 | 0 | 0 | 2 | 2 | 0 | 0 | 2 |
| ICs polar-apolar: | 3 | 4 | 2 | 3 | 0 | 0 | 0 | 0 | 6 | 8 | 12 | 3 | 4 |
| ICs apolar-apolar: | 3 | 3 | 3 | 4 | 4 | 4 | 6 | 3 | 27 | 26 | 13 | 22 | 5 |
| NIS charged: | 26.21% | 26.26% | 26.02% | 26.44% | 25.33% | 25.67% | 25.45% | 25.50% | 38.11% | 37.70% | 32.35% | 38.68% | 34.50% |
| NIS apolar: | 47.36% | 47.26% | 47.96% | 46.90% | 48% | 47.54% | 47.99% | 47.89% | 34.43% | 33.61% | 30.88% | 34.98% | 27.98% |
Publisher’s Note: MDPI stays neutral with regard to jurisdictional claims in published maps and institutional affiliations. |
© 2021 by the authors. Licensee MDPI, Basel, Switzerland. This article is an open access article distributed under the terms and conditions of the Creative Commons Attribution (CC BY) license (https://creativecommons.org/licenses/by/4.0/).
Share and Cite
Chivasso, C.; Hagströmer, C.J.; Rose, K.L.; Lhotellerie, F.; Leblanc, L.; Wang, Z.; Moscato, S.; Chevalier, C.; Zindy, E.; Martin, M.; et al. Ezrin Is a Novel Protein Partner of Aquaporin-5 in Human Salivary Glands and Shows Altered Expression and Cellular Localization in Sjögren’s Syndrome. Int. J. Mol. Sci. 2021, 22, 9213. https://doi.org/10.3390/ijms22179213
Chivasso C, Hagströmer CJ, Rose KL, Lhotellerie F, Leblanc L, Wang Z, Moscato S, Chevalier C, Zindy E, Martin M, et al. Ezrin Is a Novel Protein Partner of Aquaporin-5 in Human Salivary Glands and Shows Altered Expression and Cellular Localization in Sjögren’s Syndrome. International Journal of Molecular Sciences. 2021; 22(17):9213. https://doi.org/10.3390/ijms22179213
Chicago/Turabian StyleChivasso, Clara, Carl Johan Hagströmer, Kristie L. Rose, Florent Lhotellerie, Lionel Leblanc, Zhen Wang, Stefania Moscato, Clément Chevalier, Egor Zindy, Maud Martin, and et al. 2021. "Ezrin Is a Novel Protein Partner of Aquaporin-5 in Human Salivary Glands and Shows Altered Expression and Cellular Localization in Sjögren’s Syndrome" International Journal of Molecular Sciences 22, no. 17: 9213. https://doi.org/10.3390/ijms22179213
APA StyleChivasso, C., Hagströmer, C. J., Rose, K. L., Lhotellerie, F., Leblanc, L., Wang, Z., Moscato, S., Chevalier, C., Zindy, E., Martin, M., Vanhollebeke, B., Gregoire, F., Bolaky, N., Perret, J., Baldini, C., Soyfoo, M. S., Mattii, L., Schey, K. L., Törnroth-Horsefield, S., & Delporte, C. (2021). Ezrin Is a Novel Protein Partner of Aquaporin-5 in Human Salivary Glands and Shows Altered Expression and Cellular Localization in Sjögren’s Syndrome. International Journal of Molecular Sciences, 22(17), 9213. https://doi.org/10.3390/ijms22179213

