Inhibition of BET Proteins during Adolescence Affects Prefrontal Cortical Development: Relevance to Schizophrenia
Abstract
:1. Introduction
2. Results
2.1. Behavioural Response
2.1.1. Recognition Memory in Males
2.1.2. Recognition Memory in Females
2.1.3. Sensorimotor Gating in Males
2.1.4. Sensorimotor Gating in Females
2.2. Electrophysiological Recordings in the Adult Medial Prefrontal Cortex
2.2.1. LTP in Males
2.2.2. LTP in Females
2.3. Molecular Studies in the Adult Medial Prefrontal Cortex
2.3.1. BET Family Genes
- BRD2 expression
- BRD3 expression
- BRD4 expression
2.3.2. Immediate Early Genes
- c-Fos expression
- Npas4 expression
- Arc expression
2.3.3. GABAergic Markers
- GAD67 expression
- PV expression
2.3.4. Correlation Analysis of Gene Expression and Behavioural Response
2.4. Proteomic Analysis of the Adult Medial Prefrontal Cortex
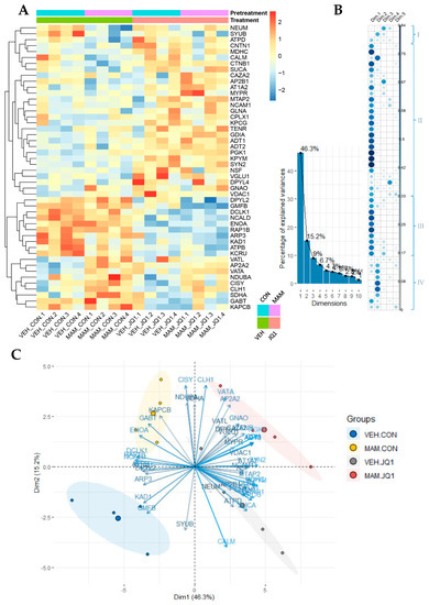
2.4.1. Proteomic Analysis of Protein Expression in Males
- Principal component analysis (PCA)
2.4.2. Proteomic Analysis of Protein Expression in Females
- Principal component analysis (PCA)
3. Discussion
3.1. Behavioural Response
3.2. LTP in the Adult mPFC
3.3. Molecular Changes in the Adult mPFC
3.4. Proteomic Alterations in the Adult mPFC
4. Materials and Methods
4.1. Animals and Treatment
4.2. Behavioural Study
4.2.1. Novel Object Recognition Test
4.2.2. Acoustic Startle Response Test
4.3. Electrophysiological Study
4.4. Biochemical Study
4.4.1. Tissue Preparation
4.4.2. qRT-PCR Study
4.4.3. Proteomic Analysis
- Protein Extraction
- Stable isotope labelling
- Strong cation-exchange fractionation
- Chromatographic separation and spotting
- LC-MALDI-TOF/TOF analysis
- Protein interaction network analysis
- Database searching
- Proteomic data depository
4.5. Statistical Analysis
5. Conclusions
Author Contributions
Funding
Institutional Review Board Statement
Informed Consent Statement
Data Availability Statement
Acknowledgments
Conflicts of Interest
References
- McCutcheon, R.A.; Marques, T.R.; Howes, O.D. Schizophrenia—An Overview. JAMA Psychiatry 2020, 77, 201–210. [Google Scholar] [CrossRef]
- Selemon, L.D.; Zecevic, N. Schizophrenia: A tale of two critical periods for prefrontal cortical development. Transl. Psychiatry 2015, 5, e623. [Google Scholar] [CrossRef] [PubMed]
- Millan, M.J.; Andrieux, A.; Bartzokis, G.; Cadenhead, K.; Dazzan, P.; Fusar-Poli, P.; Gallinat, J.; Giedd, J.; Grayson, D.R.; Heinrichs, M.; et al. Altering the course of schizophrenia: Progress and perspectives. Nat. Rev. Drug Discov. 2016, 15, 485–515. [Google Scholar] [CrossRef] [Green Version]
- Sommer, I.E.; Bearden, C.E.; van Dellen, E.; Breetvelt, E.J.; Duijff, S.N.; Maijer, K.; van Amelsvoort, T.; de Haan, L.; Gur, R.E.; Arango, C.; et al. Early interventions in risk groups for schizophrenia: What are we waiting for? NPJ Schizophr. 2016, 2, 16003. [Google Scholar] [CrossRef] [PubMed]
- Millan, M.J. An epigenetic framework for neurodevelopmental disorders: From pathogenesis to potential therapy. Neuropharmacology 2013, 68, 2–82. [Google Scholar] [CrossRef] [PubMed]
- Morrison, K.E.; Rodgers, A.B.; Morgan, C.P.; Bale, T.L. Epigenetic mechanisms in pubertal brain maturation. Neuroscience 2014, 264, 17–24. [Google Scholar] [CrossRef] [Green Version]
- Bator, E.; Latusz, J.; Radaszkiewicz, A.; Wedzony, K.; Mackowiak, M. Valproic acid (VPA) reduces sensorimotor gating deficits and HDAC2 overexpression in the MAM animal model of schizophrenia. Pharmacol. Rep. 2015, 67, 1124–1129. [Google Scholar] [CrossRef]
- Koseki, T.; Mouri, A.; Mamiya, T.; Aoyama, Y.; Toriumi, K.; Suzuki, S.; Nakajima, A.; Yamada, T.; Nagai, T.; Nabeshima, T. Exposure to enriched environments during adolescence prevents abnormal behaviours associated with histone deacetylation in phencyclidine-treated mice. Int. J. Neuropsychopharmacol. 2012, 15, 1489–1501. [Google Scholar] [CrossRef] [PubMed] [Green Version]
- Prinjha, R.K.; Witherington, J.; Lee, K. Place your BETs: The therapeutic potential of bromodomains. Trends Pharmacol. Sci. 2012, 33, 146–153. [Google Scholar] [CrossRef]
- Filippakopoulos, P.; Knapp, S. Targeting bromodomains: Epigenetic readers of lysine acetylation. Nat. Rev. Drug Discov. 2014, 13, 337–356. [Google Scholar] [CrossRef] [PubMed]
- Singh, M.B.; Sartor, G.C. BET bromodomains as novel epigenetic targets for brain health and disease. Neuropharmacology 2020, 181, 108306. [Google Scholar] [CrossRef] [PubMed]
- Korb, E.; Herre, M.; Zucker-Scharff, I.; Darnell, R.B.; Allis, C.D. BET protein Brd4 activates transcription in neurons and BET inhibitor Jq1 blocks memory in mice. Nat. Neurosci. 2015, 18, 1464–1473. [Google Scholar] [CrossRef]
- Korb, E.; Herre, M.; Zucker-Scharff, I.; Gresack, J.; Allis, C.D.; Darnell, R.B. Excess Translation of Epigenetic Regulators Contributes to Fragile X Syndrome and Is Alleviated by Brd4 Inhibition. Cell 2017, 170, 1209–1223.e1220. [Google Scholar] [CrossRef] [PubMed] [Green Version]
- Li, J.; Zhao, G.; Gao, X. Development of neurodevelopmental disorders: A regulatory mechanism involving bromodomain-containing proteins. J. Neurodev. Disord. 2013, 5, 4. [Google Scholar] [CrossRef] [Green Version]
- Sullivan, J.M.; Badimon, A.; Schaefer, U.; Ayata, P.; Gray, J.; Chung, C.W.; von Schimmelmann, M.; Zhang, F.; Garton, N.; Smithers, N.; et al. Autism-like syndrome is induced by pharmacological suppression of BET proteins in young mice. J. Exp. Med. 2015, 212, 1771–1781. [Google Scholar] [CrossRef] [Green Version]
- Modinos, G.; Allen, P.; Grace, A.A.; McGuire, P. Translating the MAM model of psychosis to humans. Trends Neurosci. 2015, 38, 129–138. [Google Scholar] [CrossRef] [PubMed] [Green Version]
- Bator, E.; Latusz, J.; Wedzony, K.; Mackowiak, M. Adolescent environmental enrichment prevents the emergence of schizophrenia-like abnormalities in a neurodevelopmental model of schizophrenia. Eur. Neuropsychopharmacol. 2018, 28, 97–108. [Google Scholar] [CrossRef]
- Mackowiak, M.; Bator, E.; Latusz, J.; Mordalska, P.; Wedzony, K. Prenatal MAM administration affects histone H3 methylation in postnatal life in the rat medial prefrontal cortex. Eur. Neuropsychopharmacol. 2014, 24, 271–289. [Google Scholar] [CrossRef]
- Geyer, M.A. The family of sensorimotor gating disorders: Comorbidities or diagnostic overlaps? Neurotox. Res. 2006, 10, 211–220. [Google Scholar] [CrossRef]
- Swerdlow, N.R.; Weber, M.; Qu, Y.; Light, G.A.; Braff, D.L. Realistic expectations of prepulse inhibition in translational models for schizophrenia research. Psychopharmacology 2008, 199, 331–388. [Google Scholar] [CrossRef] [Green Version]
- Lyon, L.; Saksida, L.M.; Bussey, T.J. Spontaneous object recognition and its relevance to schizophrenia: A review of findings from pharmacological, genetic, lesion and developmental rodent models. Psychopharmacology 2012, 220, 647–672. [Google Scholar] [CrossRef] [PubMed]
- Rajagopal, L.; Massey, B.W.; Huang, M.; Oyamada, Y.; Meltzer, H.Y. The novel object recognition test in rodents in relation to cognitive impairment in schizophrenia. Curr. Pharm. Des. 2014, 20, 5104–5114. [Google Scholar] [CrossRef]
- Gallo, F.T.; Katche, C.; Morici, J.F.; Medina, J.H.; Weisstaub, N.V.; Morici, J.F. Immediate Early Genes, Memory and Psychiatric Disorders: Focus on c-Fos, Egr1 and Arc. Front. Behav. Neurosci. 2018, 12, 79. [Google Scholar] [CrossRef]
- Schmidt, M.J.; Mirnics, K. Neurodevelopment, GABA system dysfunction, and schizophrenia. Neuropsychopharmacology 2015, 40, 190–206. [Google Scholar] [CrossRef] [Green Version]
- Mackowiak, M.; Latusz, J.; Glowacka, U.; Bator, E.; Bilecki, W. Adolescent social isolation affects parvalbumin expression in the medial prefrontal cortex in the MAM-E17 model of schizophrenia. Metab. Brain Dis. 2019, 34, 341–352. [Google Scholar] [CrossRef]
- Canuso, C.M.; Pandina, G. Gender and schizophrenia. Psychopharmacol. Bull. 2007, 40, 178–190. [Google Scholar]
- Chalkiadaki, K.; Velli, A.; Kyriazidis, E.; Stavroulaki, V.; Vouvoutsis, V.; Chatzaki, E.; Aivaliotis, M.; Sidiropoulou, K. Development of the MAM model of schizophrenia in mice: Sex similarities and differences of hippocampal and prefrontal cortical function. Neuropharmacology 2019, 144, 193–207. [Google Scholar] [CrossRef]
- Huo, C.; Liu, X.; Zhao, J.; Zhao, T.; Huang, H.; Ye, H. Abnormalities in behaviour, histology and prefrontal cortical gene expression profiles relevant to schizophrenia in embryonic day 17 MAM-Exposed C57BL/6 mice. Neuropharmacology 2018, 140, 287–301. [Google Scholar] [CrossRef] [PubMed]
- Potasiewicz, A.; Holuj, M.; Litwa, E.; Gzielo, K.; Socha, L.; Popik, P.; Nikiforuk, A. Social dysfunction in the neurodevelopmental model of schizophrenia in male and female rats: Behavioural and biochemical studies. Neuropharmacology 2020, 170, 108040. [Google Scholar] [CrossRef]
- Flagstad, P.; Glenthoj, B.Y.; Didriksen, M. Cognitive deficits caused by late gestational disruption of neurogenesis in rats: A preclinical model of schizophrenia. Neuropsychopharmacology 2005, 30, 250–260. [Google Scholar] [CrossRef] [PubMed] [Green Version]
- Flagstad, P.; Mork, A.; Glenthoj, B.Y.; van Beek, J.; Michael-Titus, A.T.; Didriksen, M. Disruption of neurogenesis on gestational day 17 in the rat causes behavioral changes relevant to positive and negative schizophrenia symptoms and alters amphetamine-induced dopamine release in nucleus accumbens. Neuropsychopharmacology 2004, 29, 2052–2064. [Google Scholar] [CrossRef]
- Le Pen, G.; Gourevitch, R.; Hazane, F.; Hoareau, C.; Jay, T.M.; Krebs, M.O. Peri-pubertal maturation after developmental disturbance: A model for psychosis onset in the rat. Neuroscience 2006, 143, 395–405. [Google Scholar] [CrossRef]
- Moore, H.; Jentsch, J.D.; Ghajarnia, M.; Geyer, M.A.; Grace, A.A. A neurobehavioral systems analysis of adult rats exposed to methylazoxymethanol acetate on E17: Implications for the neuropathology of schizophrenia. Biol. Psychiatry 2006, 60, 253–264. [Google Scholar] [CrossRef] [Green Version]
- Millan, M.J.; Agid, Y.; Brune, M.; Bullmore, E.T.; Carter, C.S.; Clayton, N.S.; Connor, R.; Davis, S.; Deakin, B.; DeRubeis, R.J.; et al. Cognitive dysfunction in psychiatric disorders: Characteristics, causes and the quest for improved therapy. Nat. Rev. Drug Discov. 2012, 11, 141–168. [Google Scholar] [CrossRef]
- Bator, E.; Latusz, J.; Glowacka, U.; Radaszkiewicz, A.; Mudlaff, K.; Mackowiak, M. Adolescent Social Isolation Affects Schizophrenia-Like Behavior in the MAM-E17 Model of Schizophrenia. Neurotox. Res. 2018, 34, 305–323. [Google Scholar] [CrossRef] [PubMed]
- Perez, S.M.; Donegan, J.J.; Lodge, D.J. Effect of estrous cycle on schizophrenia-like behaviors in MAM exposed rats. Behav. Brain Res. 2019, 362, 258–265. [Google Scholar] [CrossRef]
- Kumari, V.; Aasen, I.; Sharma, T. Sex differences in prepulse inhibition deficits in chronic schizophrenia. Schizophr. Res. 2004, 69, 219–235. [Google Scholar] [CrossRef]
- Rahman, Q.; Kumari, V.; Wilson, G.D. Sexual orientation-related differences in prepulse inhibition of the human startle response. Behav. Neurosci. 2003, 117, 1096–1102. [Google Scholar] [CrossRef] [PubMed]
- Braff, D.L.; Light, G.A.; Ellwanger, J.; Sprock, J.; Swerdlow, N.R. Female schizophrenia patients have prepulse inhibition deficits. Biol. Psychiatry 2005, 57, 817–820. [Google Scholar] [CrossRef] [PubMed]
- Sartor, G.C.; Malvezzi, A.M.; Kumar, A.; Andrade, N.S.; Wiedner, H.J.; Vilca, S.J.; Janczura, K.J.; Bagheri, A.; Al-Ali, H.; Powell, S.K.; et al. Enhancement of BDNF Expression and Memory by HDAC Inhibition Requires BET Bromodomain Reader Proteins. J. Neurosci. 2019, 39, 612–626. [Google Scholar] [CrossRef]
- Shaw, G.A.; Dupree, J.L.; Neigh, G.N. Adolescent maturation of the prefrontal cortex: Role of stress and sex in shaping adult risk for compromise. Genes Brain Behav. 2020, 19, e12626. [Google Scholar] [CrossRef] [PubMed]
- Benito, E.; Ramachandran, B.; Schroeder, H.; Schmidt, G.; Urbanke, H.; Burkhardt, S.; Capece, V.; Dean, C.; Fischer, A. The BET/BRD inhibitor JQ1 improves brain plasticity in WT and APP mice. Transl. Psychiatry 2017, 7, e1239. [Google Scholar] [CrossRef]
- Sun, X.; Lin, Y. Npas4: Linking Neuronal Activity to Memory. Trends Neurosci. 2016, 39, 264–275. [Google Scholar] [CrossRef] [Green Version]
- Shepard, R.; Heslin, K.; Coutellier, L. The transcription factor Npas4 contributes to adolescent development of prefrontal inhibitory circuits, and to cognitive and emotional functions: Implications for neuropsychiatric disorders. Neurobiol. Dis. 2017, 99, 36–46. [Google Scholar] [CrossRef]
- Spiegel, I.; Mardinly, A.R.; Gabel, H.W.; Bazinet, J.E.; Couch, C.H.; Tzeng, C.P.; Harmin, D.A.; Greenberg, M.E. Npas4 regulates excitatory-inhibitory balance within neural circuits through cell-type-specific gene programs. Cell 2014, 157, 1216–1229. [Google Scholar] [CrossRef] [PubMed] [Green Version]
- Coutellier, L.; Beraki, S.; Ardestani, P.M.; Saw, N.L.; Shamloo, M. Npas4: A neuronal transcription factor with a key role in social and cognitive functions relevant to developmental disorders. PLoS ONE 2012, 7, e46604. [Google Scholar] [CrossRef] [Green Version]
- Bilecki, W.; Latusz, J.; Gawlinska, K.; Chmelova, M.; Mackowiak, M. Prenatal MAM treatment altered fear conditioning following social isolation: Relevance to schizophrenia. Behav. Brain Res. 2021, 406, 113231. [Google Scholar] [CrossRef]
- Martins-de-Souza, D.; Gattaz, W.F.; Schmitt, A.; Maccarrone, G.; Hunyadi-Gulyas, E.; Eberlin, M.N.; Souza, G.H.; Marangoni, S.; Novello, J.C.; Turck, C.W.; et al. Proteomic analysis of dorsolateral prefrontal cortex indicates the involvement of cytoskeleton, oligodendrocyte, energy metabolism and new potential markers in schizophrenia. J. Psychiatr. Res. 2009, 43, 978–986. [Google Scholar] [CrossRef]
- Solarz, A.; Majcher-Maslanka, I.; Kryst, J.; Chocyk, A. A Search for Biomarkers of Early-life Stress-related Psychopathology: Focus on 70-kDa Heat Shock Proteins. Neuroscience 2021, 463, 238–253. [Google Scholar] [CrossRef]
- Jimenez, I.; Baruchel, A.; Doz, F.; Schulte, J. Bromodomain and extraterminal protein inhibitors in pediatrics: A review of the literature. Pediatr. Blood Cancer 2017, 64, e26334. [Google Scholar] [CrossRef] [PubMed]











| Accession | Gene | Protein | MW.kDa | Scores | Peptides |
|---|---|---|---|---|---|
| ADT1 | Slc25a4 | ADP/ATP translocase 1 | 33 | 139.5 | 5 |
| ADT2 | Slc25a5 | ADP/ATP translocase 2 | 32.9 | 96.9 | 4 |
| AP2A2 | Ap2a2 | AP-2 complex subunit alpha-2 | 104 | 293.2 | 4 |
| AP2B1 | Ap2b1 | AP-2 complex subunit beta | 104.5 | 109.5 | 3 |
| ARP3 | Actr3 | Actin-related protein 3 | 47.3 | 46.6 | 1 |
| AT1A2 | Atp1a2 | Sodium/potassium-transporting ATPase subunit alpha-2 | 112.1 | 220.5 | 3 |
| ATPB | Atp5f1b | ATP synthase subunit beta, mitochondrial | 56.3 | 748.1 | 12 |
| ATPD | Atp5d | ATP synthase subunit delta | 17.6 | 54.6 | 2 |
| CALM | Calm1 | Calmodulin | 16.8 | 98.8 | 2 |
| CAZA2 | Capza2 | F-actin-capping protein subunit alpha-2 | 32.9 | 68.5 | 1 |
| CISY | Cs | Citrate synthase | 23.9 | 59.6 | 1 |
| CLH1 | Cltc | Clathrin heavy chain 1 | 191.4 | 671 | 13 |
| CNTN1 | Cntn1 | Contactin-1 | 113.4 | 158.2 | 4 |
| CPLX1 | Cplx1 | Complexin-1 | 15.1 | 41.4 | 1 |
| CTNB1 | Ctnnb1 | Catenin beta-1 | 85.4 | 75.3 | 1 |
| DCLK1 | Dclk1 | Serine/threonine-protein kinase DCLK1 | 84.1 | 51.8 | 1 |
| DPYL2 | Dpysl2 | Dihydropyrimidinase-related protein 2 | 62.2 | 618.8 | 8 |
| DPYL4 | Dpysl4 | Dihydropyrimidinase-related protein 4 | 61 | 62.6 | 2 |
| ENOA | Eno1 | Alpha-enolase | 23.8 | 123.7 | 2 |
| GABT | Abat | 4-aminobutyrate aminotransferase | 56.4 | 80.5 | 2 |
| GDIA | Gdi1 | Rab GDP dissociation inhibitor alpha | 50.5 | 164 | 3 |
| GLNA | Glul | Glutamine synthetase | 42.1 | 148.5 | 2 |
| GMFB | Gmfb | Glia maturation factor beta | 16.7 | 73.1 | 1 |
| GNAO | Gnao1 | Guanine nucleotide-binding protein G(o) subunit alpha | 40 | 198 | 3 |
| KAD1 | Ak1 | Adenylate kinase isoenzyme 1 | 21.6 | 75.5 | 1 |
| KAPCB | Prkacb | cAMP-dependent protein kinase catalytic subunit beta | 40.7 | 39.5 | 1 |
| KCRU | Ckmt1 | Creatine kinase U-type, mitochondrial | 47 | 112.7 | 2 |
| KPCG | Prkcg | Protein kinase C gamma | 78.3 | 40.8 | 1 |
| KPYM | Pkm | Pyruvate kinase PKM | 57.8 | 440.6 | 9 |
| MDHC | Mdh1 | Malate dehydrogenase | 36.5 | 48.5 | 2 |
| MTAP2 | Map2 | Microtubule-associated protein 2 | 199 | 112.8 | 1 |
| MYPR | Plp1 | Myelin proteolipid protein | 30.1 | 54.7 | 1 |
| NCALD | Ncald | Neurocalcin-delta | 22.2 | 46.4 | 1 |
| NCAM1 | Ncam1 | Neural cell adhesion molecule 1 | 94.6 | 79.6 | 2 |
| NDUBA | Ndufb10 | NADH dehydrogenase [ubiquinone] 1 beta subcomplex subunit 10 | 21 | 45.9 | 1 |
| NEUM | Gap43 | Neuromodulin | 23.6 | 132.3 | 4 |
| NSF | Nsf | Vesicle-fusing ATPase | 82.5 | 144.4 | 5 |
| PGK1 | Pgk1 | Phosphoglycerate kinase 1 | 44.5 | 187 | 4 |
| RAP1B | Rap1b | Ras-related protein Rap-1b | 20.8 | 73.2 | 1 |
| SDHA | Sdha | Succinate dehydrogenase [ubiquinone] flavoprotein subunit, mitochondrial | 60 | 68.5 | 1 |
| SUCA | Suclg1 | Succinyl-CoA ligase [ADP/GDP-forming] subunit alpha, mitochondrial | 36.1 | 74.3 | 1 |
| SYN2 | Syn2 | Synapsin-2 | 63.3 | 114.9 | 3 |
| SYUB | Sncb | Beta-synuclein | 14 | 47.4 | 1 |
| TENR | Tnr | Tenascin-R | 149.5 | 124.8 | 2 |
| VATA | Atp6v1a | V-type proton ATPase catalytic subunit A | 68.3 | 357.9 | 4 |
| VATL | Atp6v0c | V-type proton ATPase 16 kDa proteolipid subunit | 15.8 | 40.9 | 1 |
| VDAC1 | Vdac1 | Voltage-dependent anion-selective channel protein 1 | 32.3 | 504.4 | 7 |
| VGLU1 | Slc17a7 | Vesicular glutamate transporter 1 | 61.6 | 127.5 | 2 |
| Accession | Gene | Protein | MW.kDa | Scores | Peptides |
|---|---|---|---|---|---|
| AT1A1 | Atp1a1 | Sodium/potassium-transporting ATPase subunit alpha-1 | 112.9 | 439.5 | 6 |
| CAND1 | Cand1 | Cullin-associated NEDD8-dissociated protein 1 | 136.2 | 176 | 3 |
| CLH1 | Cltc | Clathrin heavy chain 1 | 191.4 | 703.3 | 12 |
| CNTN1 | Cntn1 | Contactin-1 | 113.4 | 88.6 | 2 |
| COX5B | Cox5b | Cytochrome c oxidase subunit 5B, mitochondrial | 13.9 | 51.7 | 2 |
| DCLK1 | Dclk1 | Serine/threonine-protein kinase DCLK1 | 84.1 | 61.3 | 1 |
| DPYL4 | Dpysl4 | Dihydropyrimidinase-related protein 4 | 61 | 111.7 | 2 |
| EAA1 | Slc1a3 | Excitatory amino acid transporter 1 | 59.6 | 69 | 1 |
| EF1A2 | Eef1a2 | Elongation factor 1-alpha 2 | 50.4 | 153.5 | 4 |
| EFTU | Tufm | Elongation factor Tu, mitochondrial | 18.8 | 54.4 | 1 |
| ENOG | Eno2 | Gamma-enolase | 47.1 | 263 | 5 |
| FKB1A | Fkbp1a | Peptidyl-prolyl cis-trans isomerase FKBP1A | 11.9 | 38.8 | 1 |
| HINT1 | Hint1 | Histidine triad nucleotide-binding protein 1 | 13.8 | 79.1 | 1 |
| KPYM | Pkm | Pyruvate kinase PKM | 57.8 | 467.5 | 10 |
| LDHC | Ldhc | L-lactate dehydrogenase C chain | 35.7 | 53 | 1 |
| NDUV2 | Ndufv2 | NADH dehydrogenase [ubiquinone] flavoprotein 2, mitochondria | 27.4 | 69.4 | 1 |
| PGK1 | Pgk1 | Phosphoglycerate kinase 1 | 44.5 | 213.2 | 4 |
| SPTN1 | Sptan1 | Spectrin alpha chain, non-erythrocytic 1 | 284.5 | 951.5 | 18 |
| SPTN2 | Sptbn2 | Spectrin beta chain, non-erythrocytic 2 | 270.9 | 100.4 | 2 |
| SYN1 | Syn1 | Synapsin-1 | 73.9 | 284.5 | 6 |
| SYUB | Sncb | Beta-synuclein | 14 | 65.4 | 2 |
| TBB4A | Tubb4a | Tubulin beta-4A chain | 49.6 | 930.5 | 20 |
| TCPB | Cct2 | T-complex protein 1 subunit beta (Fragments) | 15.9 | 70.5 | 1 |
| TENR | Tnr | Tenascin-R | 149.5 | 137.3 | 2 |
| VATG2 | Atp6v1g2 | V-type proton ATPase subunit G 2 | 13.6 | 36.6 | 1 |
| VDAC1 | Vdac1 | Voltage-dependent anion-selective channel protein 1 | 30.7 | 546.4 | 7 |
| Assay ID | Gene Symbol | Gene Name |
|---|---|---|
| Rn99999916_s1 | GAPDH | glyceraldehyde-3-phosphate dehydrogenase |
| Rn01435739_m1 | BRD3 | bromodomain containing 3 |
| Rn01428703_m1 | BRD2 | bromodomain containing 2 |
| Rn01535560_m1 | BRD4 | bromodomain containing 4 |
| Rn00574541_m1 | Pvalb | parvalbumin |
| Rn00566593_m1 | Gad1 | glutamate decarboxylase 1 |
| Rn02396759_m1 | Fos | FBJosteosarcoma oncogene |
| Rn01454622_g1 | Npas4 | neuronal PASdomain protein 4 |
| Rn00571208_g1 | Arc | Activity-regulated cytoskeletal |
Publisher’s Note: MDPI stays neutral with regard to jurisdictional claims in published maps and institutional affiliations. |
© 2021 by the authors. Licensee MDPI, Basel, Switzerland. This article is an open access article distributed under the terms and conditions of the Creative Commons Attribution (CC BY) license (https://creativecommons.org/licenses/by/4.0/).
Share and Cite
Bilecki, W.; Wawrzczak-Bargieła, A.; Majcher-Maślanka, I.; Chmelova, M.; Maćkowiak, M. Inhibition of BET Proteins during Adolescence Affects Prefrontal Cortical Development: Relevance to Schizophrenia. Int. J. Mol. Sci. 2021, 22, 8710. https://doi.org/10.3390/ijms22168710
Bilecki W, Wawrzczak-Bargieła A, Majcher-Maślanka I, Chmelova M, Maćkowiak M. Inhibition of BET Proteins during Adolescence Affects Prefrontal Cortical Development: Relevance to Schizophrenia. International Journal of Molecular Sciences. 2021; 22(16):8710. https://doi.org/10.3390/ijms22168710
Chicago/Turabian StyleBilecki, Wiktor, Agnieszka Wawrzczak-Bargieła, Iwona Majcher-Maślanka, Magdalena Chmelova, and Marzena Maćkowiak. 2021. "Inhibition of BET Proteins during Adolescence Affects Prefrontal Cortical Development: Relevance to Schizophrenia" International Journal of Molecular Sciences 22, no. 16: 8710. https://doi.org/10.3390/ijms22168710
APA StyleBilecki, W., Wawrzczak-Bargieła, A., Majcher-Maślanka, I., Chmelova, M., & Maćkowiak, M. (2021). Inhibition of BET Proteins during Adolescence Affects Prefrontal Cortical Development: Relevance to Schizophrenia. International Journal of Molecular Sciences, 22(16), 8710. https://doi.org/10.3390/ijms22168710

