miR-129a-3p Inhibits PEDV Replication by Targeting the EDA-Mediated NF-κB Pathway in IPEC-J2 Cells
Abstract
:1. Introduction
2. Results
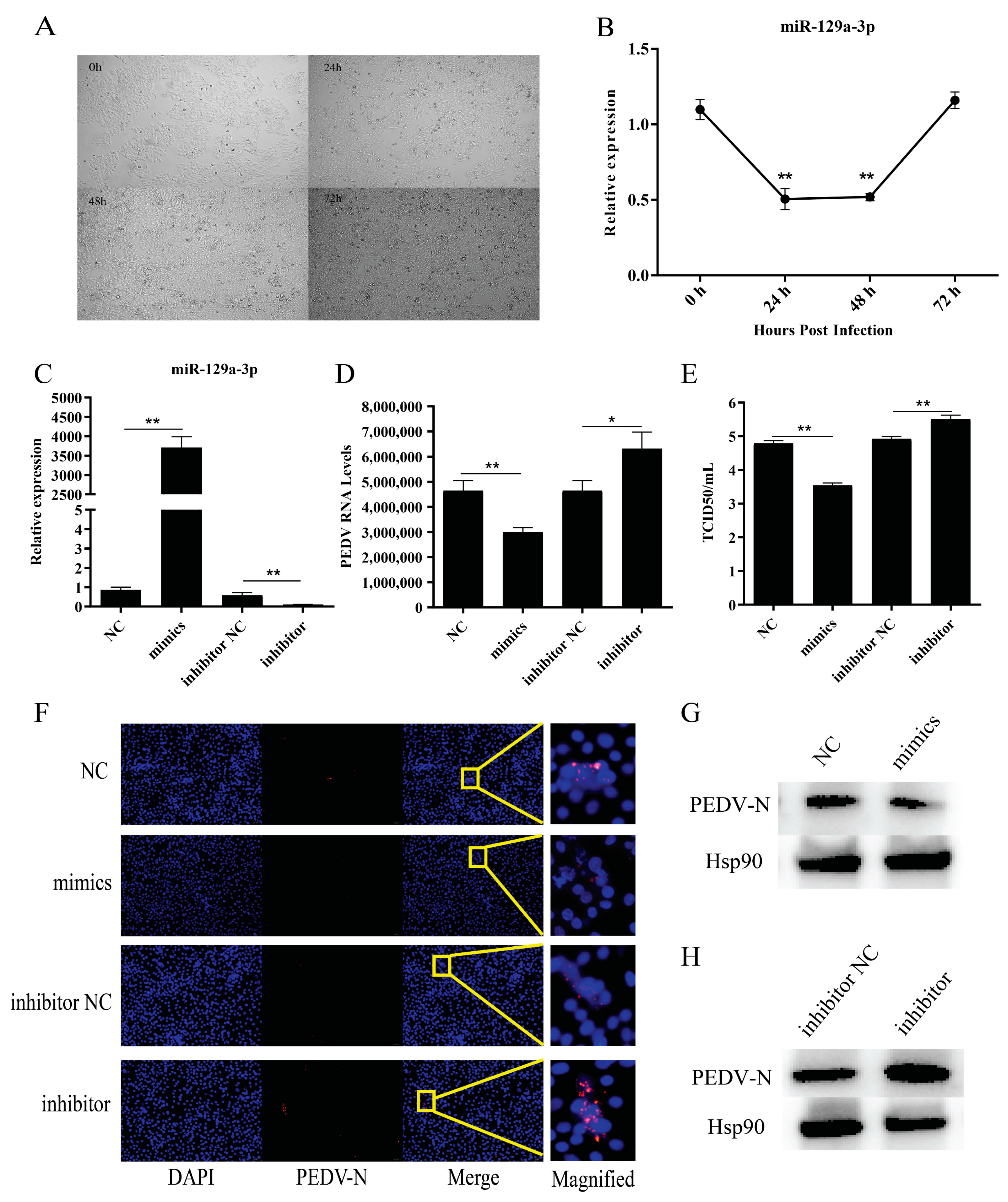
2.1. Effect of miR-129a-3p on PEDV Viral Replication
2.2. miR-129a-3p Targets EDA
2.3. Effect of the EDA Gene on PEDV Viral Replication
2.4. Mechanism of Downstream Regulation of the EDA Gene
2.5. miR-129a-3p Activates the EDA-Mediated NF-κB Pathway
3. Discussion
4. Materials and Methods
4.1. Cell Culture and PEDV Infection
4.2. Plasmid Transfection
4.3. Dual Luciferase-Reporter Assays
4.4. TCID50 Analysis
4.5. Immunofluorescence Assays
4.6. EDA Overexpression Cell Lines
4.7. RT-qPCR Analysis
4.8. Western Blot Analysis
4.9. RNA-seq and Computational Analysis
4.10. Statistical Analysis
Supplementary Materials
Author Contributions
Funding
Institutional Review Board Statement
Informed Consent Statement
Data Availability Statement
Conflicts of Interest
References
- Sun, R.Q.; Cai, R.J.; Chen, Y.Q.; Liang, P.S.; Chen, D.K.; Song, C.X. Outbreak of Porcine Epidemic Diarrhea in Suckling Piglets. Emerg. Infect. Dis. 2012, 18, 161. [Google Scholar] [CrossRef]
- Li, W.; Li, H.; Liu, Y.; Pan, Y.; Deng, F.; Song, Y.; He, Q. New Variants of Porcine Epidemic Diarrhea Virus. Emerg. Infect. Dis. 2012, 18, 1350–1353. [Google Scholar] [CrossRef] [PubMed]
- Sato, T.; Takeyama, N.; Katsumata, A.; Tuchiya, K.; Kodama, T.; Kusanagi, K.I. Mutations in the Spike Gene of Porcine Epidemic Diarrhea Virus Associated with Growth Adaptation In Vitro and Attenuation of Virulence In Vivo. Virus Genes 2011, 43, 72–78. [Google Scholar] [CrossRef]
- Park, S.J.; Kim, H.K.; Song, D.S.; An, D.J.; Park, B.K. Complete Genome Sequences of a Korean Virulent Porcine Epidemic Diarrhea Virus and Its Attenuated Counterpart. J. Virol. 2012, 86. [Google Scholar] [CrossRef] [Green Version]
- Jung, K.; Saif, L.J. Porcine Epidemic Diarrhea Virus Infection: Etiology, Epidemiology, Pathogenesis and Immunoprophylaxis. Vet. J. 2015, 204, 134–143. [Google Scholar] [CrossRef] [PubMed]
- Lee, C. Porcine Epidemic Diarrhea Virus: An Emerging and Re-Emerging Epizootic Swine Virus. Virol. J. 2015, 12, 1–16. [Google Scholar] [CrossRef] [PubMed] [Green Version]
- Winter, J.; Jung, S.; Keller, S.; Gregory, R.I.; Diederichs, S. Many Roads to Maturity: microRNA Biogenesis Pathways and Their Regulation. Nat. Cell Biol. 2009, 11, 228–234. [Google Scholar] [CrossRef]
- Ardekani, A.M.; Naeini, M.M. The Role of microRNAs in Human Diseases. Avicenna J. Med. Biotechnol. 2010, 2, 161. [Google Scholar] [CrossRef]
- Mattick, J.S.; Makunin, I.V. Small Regulatory RNAs in Mammals. Hum. Mol. Genet. 2005, 14, R121–R132. [Google Scholar] [CrossRef] [Green Version]
- Berezikov, E.; Plasterk, R.H. Camels and Zebrafish, Viruses and Cancer: A microRNA Update. Hum. Mol. Genet. 2005, 14, R183–R190. [Google Scholar] [CrossRef] [Green Version]
- Bartel, B. MicroRNAs Directing siRNA Biogenesis. Nat. Struct. Mol. Biol. 2005, 12, 569–571. [Google Scholar] [CrossRef]
- Zamore, P.D.; Haley, B. Ribo-Gnome: The Big World of Small RNAs. Science 2005, 309, 1519–1524. [Google Scholar] [CrossRef] [Green Version]
- Croce, C.M.; Calin, G.A. miRNAs, Cancer and Stem Cell Division. Cell 2005, 122, 6–7. [Google Scholar] [CrossRef] [Green Version]
- Kincaid, R.P.; Sullivan, C.S. Virus-Encoded microRNAs: An Overview and a Look to the Future. PLoS Pathog. 2012, 8, e1003018. [Google Scholar] [CrossRef] [Green Version]
- Głobińska, A.; Pawełczyk, M.; Kowalski, M.L. MicroRNAs and the Immune Response to Respiratory Virus Infections. Expert Rev. Clin. Immunol. 2014, 10, 963–971. [Google Scholar] [CrossRef] [PubMed]
- Li, G.; Li, Y.; Li, X.; Ning, X.; Li, M.; Yang, G. MicroRNA Identity and Abundance in Developing Swine Adipose Tissue As Determined by Solexa Sequencing. J. Cell. Biochem. 2011, 112, 1318–1328. [Google Scholar] [CrossRef] [PubMed]
- Chen, T.; Xi, Q.Y.; Ye, R.S.; Cheng, X.; Qi, Q.E.; Wang, S.B.; Zhang, Y.L. Exploration of microRNAs in Porcine Milk Exosomes. BMC Genom. 2014, 15, 1–19. [Google Scholar] [CrossRef] [PubMed] [Green Version]
- Núñez-Hernández, F.; Pérez, L.J.; Muñoz, M.; Vera, G.; Tomás, A.; Egea, R.; Núñez, J.I. Identification of microRNAs in PCV2 Subclinically Infected Pigs by High Throughput Sequencing. Vet. Res. 2015, 46, 1–7. [Google Scholar] [CrossRef] [Green Version]
- Friedman, R.C.; Farh, K.K.H.; Burge, C.B.; Bartel, D.P. Most Mammalian mRNAs Are Conserved Targets of microRNAs. Genome Res. 2009, 19, 92–105. [Google Scholar] [CrossRef] [PubMed] [Green Version]
- Yarbrough, M.L.; Zhang, K.; Sakthivel, R.; Forst, C.V.; Posner, B.A.; Barber, G.N.; Fontoura, B.M. Primate-Specific miR-576-3p Sets Host Defense Signalling Threshold. Nat. Commun. 2014, 5, 1–10. [Google Scholar] [CrossRef]
- Kumar, A.; Kumar, A.; Ingle, H.; Kumar, S.; Mishra, R.; Verma, M.K.; Kumar, H. MicroRNA Hsa-miR-324-5p Suppresses H5N1 Virus Replication by Targeting the Viral PB1 and Host CUEDC2. J. Virol. 2018, 92. [Google Scholar] [CrossRef] [Green Version]
- Machitani, M.; Sakurai, F.; Wakabayashi, K.; Nakatani, K.; Tachibana, M.; Mizuguchi, H. MicroRNA miR-27 Inhibits Adenovirus Infection by Suppressing the Expression of SNAP25 and TXN2. J. Virol. 2017, 91. [Google Scholar] [CrossRef] [Green Version]
- Xiao, S.; Du, T.; Wang, X.; Ni, H.; Yan, Y.; Li, N.; Zhou, E.M. MiR-22 Promotes Porcine Reproductive and Respiratory Syndrome Virus Replication by Targeting the Host Factor HO-1. Vet. Microbiol. 2016, 192, 226–230. [Google Scholar] [CrossRef]
- LaBarre, D.D.; Lowy, R.J. Improvements in Methods for Calculating Virus Titer Estimates From TCID50 and Plaque Assays. J. Virol. Methods 2001, 96, 107–126. [Google Scholar] [CrossRef]
- Wisniewski, S.A.; Kobielak, A.; Trzeciak, W.H.; Kobielak, K. Recent Advances in Understanding of the Molecular Basis of Anhidrotic Ectodermal Dysplasia: Discovery of a Ligand, Ecto-Dysplasin A and Its Two Receptors. J. Appl. Genet. 2002, 43, 97–108. [Google Scholar]
- Na, G.Y.; Kim, D.W.; Lee, S.J.; Chung, S.L.; Park, D.J.; Kim, J.C.; Kim, M.K. Mutation in the ED1 Gene, Ala349Thr, in a Korean Patient With X-Linked Hypohidrotic Ectodermal Dysplasia Developing De Novo. Pediatric Dermatol. 2004, 21, 568–572. [Google Scholar] [CrossRef] [PubMed]
- Wickramasinghe, S.; Cánovas, A.; Rincón, G.; Medrano, J.F. RNA-Sequencing: A Tool To Explore New Frontiers in Animal Genetics. Livest. Sci. 2014, 166, 206–216. [Google Scholar] [CrossRef]
- Meininger, I.; Krappmann, D. Lymphocyte Signaling and Activation by the CARMA1-BCL10-MALT1 Signalosome. Biol. Chem. 2016, 397, 1315–1333. [Google Scholar] [CrossRef]
- David, L.; Li, Y.; Ma, J.; Garner, E.; Zhang, X.; Wu, H. Assembly Mechanism of the CARMA1–BCL10–MALT1–TRAF6 Signalosome. Proc. Natl. Acad. Sci. USA 2018, 115, 1499–1504. [Google Scholar] [CrossRef] [PubMed] [Green Version]
- Qiao, Q.; Yang, C.; Zheng, C.; Fontán, L.; David, L.; Yu, X.; Wu, H. Structural Architecture of the CARMA1/Bcl10/MALT1 Signalosome: Nucleation-Induced Filamentous Assembly. Mol. Cell 2013, 51, 766–779. [Google Scholar] [CrossRef] [PubMed] [Green Version]
- Hanna, V.S.; Hafez, E.A. Synopsis of Arachidonic Acid Metabolism: A Review. J. Adv. Res. 2018, 11, 23–32. [Google Scholar] [CrossRef]
- Chebath, J.; Benech, P.; Revel, M.; Vigneron, M. Constitutive Expression of (2′–5′) Oligo a Synthetase Confers Resistance to Picornavirus Infection. Nature 1987, 330, 587–588. [Google Scholar] [CrossRef]
- Ogawa, T.; Hori, T.; Ishida, I. Virus-Induced Cell Death in Plants Expressing the Mammalian 2′, 5′ Oligoadenylate System. Nat. Biotechnol. 1996, 14, 1566–1569. [Google Scholar] [CrossRef]
- Justesen, J.; Hartmann, R.; Kjeldgaard, N.O. Gene Structure and Function of the 2′–5′-Oligoadenylate Synthetase Family. Cell. Mol. Life Sci. 2000, 57, 1593–1612. [Google Scholar] [CrossRef] [PubMed]
- Jana, B.; Kozłowska, A.; Koszykowska, M.; Majewski, M. Expression of Cyclooxygenase-2 in the Inflammatory Changed Porcine Uterus. Pol. J. Vet. Sci. 2009, 12, 1–8. [Google Scholar] [CrossRef] [PubMed]
- Williams, G.P.; Nightingale, P.; Southworth, S.; Denniston, A.K.; Tomlins, P.J.; Turner, S.; Rauz, S. Conjunctival Neutrophils Predict Progressive Scarring in Ocular Mucous Membrane Pemphigoid. Investig. Ophthalmol. Vis. Sci. 2016, 57, 5457–5469. [Google Scholar] [CrossRef] [Green Version]
- Center, D.M.; Cruikshank, W. Modulation of Lymphocyte Migration by Human Lymphokines. I. Identification and Characterization of Chemoattractant AC-Tivity for Lymphocytes from Mitogen-Stimulated Mononuclear Cells. J. Immunol. 1982, 128, 2563–2568. [Google Scholar] [PubMed]
- Cruikshank, W.W.; Berman, J.S.; Theodore, A.C.; Bernardo, J.; Center, D.M. Lymphokine Activation of T4+ T Lymphocytes and Monocytes. J. Immunol. 1987, 138, 3817–3823. [Google Scholar]
- Jain, S.; Gabunia, K.; Kelemen, S.E.; Panetti, T.S.; Autieri, M.V. The Anti-Inflammatory Cytokine Interleukin 19 Is Expressed by and Angiogenic for Human Endothelial Cells. Arterioscler. Thromb. Vasc. Biol. 2011, 31, 167–175. [Google Scholar] [CrossRef] [Green Version]
- Sziksz, E.; Pap, D.; Lippai, R.; Béres, N.J.; Fekete, A.; Szabó, A.J.; Vannay, Á. Fibrosis Related Inflammatory Mediators: Role of the IL-10 Cytokine Family. Mediat. Inflamm. 2015, 2015. [Google Scholar] [CrossRef]
- Zheng, H.; Xu, L.; Liu, Y.; Li, C.; Zhang, L.; Wang, T.; Zhang, Y. MicroRNA-221-5p Inhibits Porcine Epidemic Diarrhea Virus Replication by Targeting Genomic Viral RNA and Activating the NF-κB Pathway. Int. J. Mol. Sci. 2018, 19, 3381. [Google Scholar] [CrossRef] [PubMed] [Green Version]
- Wu, D.M.; Han, X.R.; Wen, X.; Wang, S.; Wang, Y.J.; Shen, M.; Zheng, Y.L. Long Non-Coding RNA LINC01260 Inhibits the Proliferation, Migration and Invasion of Spinal Cord Glioma Cells by Target-ing CARD11 via the NF-κB Signaling Pathway. Cell. Physiol. Biochem. 2018, 48, 1563–1578. [Google Scholar] [CrossRef]
- Pomerantz, J.L.; Denny, E.M.; Baltimore, D. CARD11 Mediates Factor-Specific Activation of NF-κB by the T Cell Receptor Complex. EMBO J. 2002, 21, 5184–5194. [Google Scholar] [CrossRef] [Green Version]
- Zhang, Q.; Lenardo, M.J.; Baltimore, D. 30 Years of NF-κB: A Blossoming of Relevance to Human Pathobiology. Cell 2017, 168, 37–57. [Google Scholar] [CrossRef] [PubMed] [Green Version]
- Xia, J.; Xin, L.; Zhu, W.; Li, L.; Li, C.; Wang, Y.; Mu, Y.; Yang, S.; Li, K. Characterization of Long Non-Coding RNA Transcriptome in High-Energy Diet Induced Nonalcoholic Steatohepatitis Mini-Pigs. Sci. Rep. 2016, 6, 30709. [Google Scholar] [CrossRef]
- Livak, K.J.; Schmittgen, T.D. Analysis of Relative Gene Expression Data Using Real-Time Quantitative PCR and the 2−ΔΔCT Method. Methods 2001, 25, 402–408. [Google Scholar] [CrossRef] [PubMed]






Publisher’s Note: MDPI stays neutral with regard to jurisdictional claims in published maps and institutional affiliations. |
© 2021 by the authors. Licensee MDPI, Basel, Switzerland. This article is an open access article distributed under the terms and conditions of the Creative Commons Attribution (CC BY) license (https://creativecommons.org/licenses/by/4.0/).
Share and Cite
Qi, X.; Cao, Y.; Wu, S.; Wu, Z.; Bao, W. miR-129a-3p Inhibits PEDV Replication by Targeting the EDA-Mediated NF-κB Pathway in IPEC-J2 Cells. Int. J. Mol. Sci. 2021, 22, 8133. https://doi.org/10.3390/ijms22158133
Qi X, Cao Y, Wu S, Wu Z, Bao W. miR-129a-3p Inhibits PEDV Replication by Targeting the EDA-Mediated NF-κB Pathway in IPEC-J2 Cells. International Journal of Molecular Sciences. 2021; 22(15):8133. https://doi.org/10.3390/ijms22158133
Chicago/Turabian StyleQi, Xiaoyi, Yue Cao, Shenglong Wu, Zhengchang Wu, and Wenbin Bao. 2021. "miR-129a-3p Inhibits PEDV Replication by Targeting the EDA-Mediated NF-κB Pathway in IPEC-J2 Cells" International Journal of Molecular Sciences 22, no. 15: 8133. https://doi.org/10.3390/ijms22158133
APA StyleQi, X., Cao, Y., Wu, S., Wu, Z., & Bao, W. (2021). miR-129a-3p Inhibits PEDV Replication by Targeting the EDA-Mediated NF-κB Pathway in IPEC-J2 Cells. International Journal of Molecular Sciences, 22(15), 8133. https://doi.org/10.3390/ijms22158133

