Decellularised Human Umbilical Artery as a Vascular Graft Elicits Minimal Pro-Inflammatory Host Response Ex Vivo and In Vivo
Abstract
:1. Introduction
2. Results
2.1. Decellularised Umbilical Artery Does Not Elicit Any Major Systemic Inflammatory Responses upon Subcutaneous Implantation in Mice
2.2. Human dUA Was Recellularised In Vivo Predominantly by Host Macrophages of the M2 Remodelling Phenotype
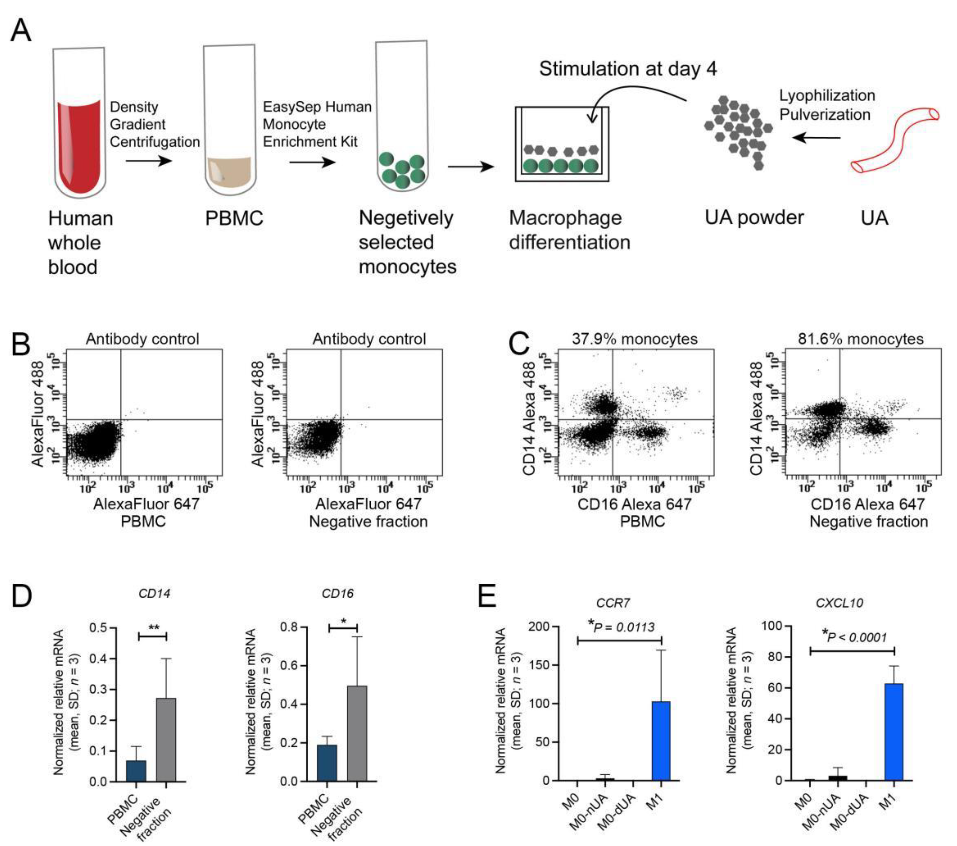
2.3. Human Macrophage Polarization Assay Revealed Absence of Pro-Inflammatory Response on Lyophilised and Pulverised dUA during Ex Vivo Scaffold Challenge
3. Discussion
4. Materials and Methods
4.1. Approval
4.2. Decellularised Human Umbilical Artery Scaffolds
4.3. Animals
4.4. Subcutaneous Implantation of dUA into Mouse
4.5. Blood Collection
4.6. Chemiluminescence Analysis
4.7. Explantation
4.8. Histology, Immunohistochemistry, and Image Analysis
4.9. Decellularised UA Lyophilization and Pulverization
4.10. Macrophage Polarization Assay
4.11. Relative Quantitative Real-Time PCR (qRT-PCR)
4.12. Statistical Analysis
Supplementary Materials
Author Contributions
Funding
Institutional Review Board Statement
Informed Consent Statement
Data Availability Statement
Acknowledgments
Conflicts of Interest
References
- Cardiovascular Diseases (CVDs). Available online: https://www.who.int/news-room/fact-sheets/detail/cardiovascular-diseases-(cvds) (accessed on 26 October 2020).
- Luke Brewster, E.M.B.; Greisler, H.P. Blood Vessels; Elsevier: Amsterdam, The Netherlands, 2007. [Google Scholar]
- Robert Langer, J.P.V. Tissue Engineering. Science 1993, 260, 920–926. [Google Scholar] [CrossRef] [Green Version]
- Crouzier, T.; McClendon, T.; Tosun, Z.; McFetridge, P.S. Inverted human umbilical arteries with tunable wall thicknesses for nerve regeneration. J. Biomed. Mater. Res. A 2009, 89, 818–828. [Google Scholar] [CrossRef]
- Fang, S.; Riber, S.S.; Hussein, K.; Ahlmann, A.H.; Harvald, E.B.; Khan, F.; Beck, H.C.; Weile, L.K.K.; Sorensen, J.A.; Sheikh, S.P.; et al. Decellularized human umbilical artery: Biocompatibility and in vivo functionality in sheep carotid bypass model. Mater. Sci. Eng. C Mater. Biol. Appl. 2020, 112, 110955. [Google Scholar] [CrossRef]
- Di Naro, E.; Ghezzi, F.; Raio, L.; Franchi, M.; D’Addario, V. Umbilical cord morphology and pregnancy outcome. Eur. J. Obstet. Gynecol. Reprod. Biol. 2001, 96, 150–157. [Google Scholar] [CrossRef]
- Galjaard, S.; Pasman, S.A.; Ameye, L.; Timmerman, D.; Devlieger, R. Intima-media thickness measurements in the fetus and mother during pregnancy: A feasibility study. Ultrasound Med. Biol. 2014, 40, 1949–1957. [Google Scholar] [CrossRef] [PubMed]
- Ramaswamy, A.K.; Vorp, D.A.; Weinbaum, J.S. Functional Vascular Tissue Engineering Inspired by Matricellular Proteins. Front. Cardiovasc. Med. 2019, 6, 74. [Google Scholar] [CrossRef] [Green Version]
- Gattazzo, F.; Urciuolo, A.; Bonaldo, P. Extracellular matrix: A dynamic microenvironment for stem cell niche. Biochim. Biophys. Acta Gen. Subj. 2014, 1840, 2506–2519. [Google Scholar] [CrossRef] [PubMed]
- Hynes, R.O. The Extracellular Matrix: Not Just Pretty Fibrils. Science 2009, 326, 3. [Google Scholar] [CrossRef] [PubMed] [Green Version]
- Badylak, S.F. Decellularized allogeneic and xenogeneic tissue as a bioscaffold for regenerative medicine: Factors that influence the host response. Ann. Biomed. Eng. 2014, 42, 1517–1527. [Google Scholar] [CrossRef] [PubMed]
- Aamodt, J.M.; Grainger, D.W. Extracellular matrix-based biomaterial scaffolds and the host response. Biomaterials 2016, 86, 68–82. [Google Scholar] [CrossRef] [Green Version]
- Committee on Social Security Cardiovascular Disability Criteria; National Academies Press. Cardiovascular Disability: Updating the Social Security Listings; National Academies Press: Washington, DC, USA, 2010. [Google Scholar]
- Ariganello, M.B.; Labow, R.S.; Lee, J.M. In vitro response of monocyte-derived macrophages to a decellularized pericardial biomaterial. J. Biomed. Mater. Res. A 2010, 93, 280–288. [Google Scholar]
- Cronce, M.J.; Faulknor, R.A.; Pomerantseva, I.; Liu, X.H.; Goldman, S.M.; Ekwueme, E.C.; Mwizerwa, O.; Neville, C.M.; Sundback, C.A. In vivo response to decellularized mesothelium scaffolds. J. Biomed. Mater. Res. B Appl. Biomater. 2018, 106, 716–725. [Google Scholar] [CrossRef]
- Gabrusiewicz, K.; Rodriguez, B.; Wei, J.; Hashimoto, Y.; Healy, L.M.; Maiti, S.N.; Thomas, G.; Zhou, S.; Wang, Q.; Elakkad, A.; et al. Glioblastoma-infiltrated innate immune cells resemble M0 macrophage phenotype. JCI Insight 2016, 1, e85841. [Google Scholar] [CrossRef]
- Dong, C.; Zhao, G.; Zhong, M.; Yue, Y.; Wu, L.; Xiong, S. RNA sequencing and transcriptomal analysis of human monocyte to macrophage differentiation. Gene 2013, 519, 279–287. [Google Scholar] [CrossRef] [Green Version]
- Martinez, F.O.; Gordon, S.; Locati, M.; Mantovani, A. Transcriptional profiling of the human monocyte-to-macrophage differentiation and polarization: New molecules and patterns of gene expression. J. Immunol. 2006, 177, 7303–7311. [Google Scholar] [CrossRef] [Green Version]
- Martinez, F.O.; Gordon, S. The M1 and M2 paradigm of macrophage activation: Time for reassessment. F1000 Prime Rep. 2014, 6, 13. [Google Scholar] [CrossRef] [Green Version]
- Brown, B.N.; Ratner, B.D.; Goodman, S.B.; Amar, S.; Badylak, S.F. Macrophage polarization: An opportunity for improved outcomes in biomaterials and regenerative medicine. Biomaterials 2012, 33, 3792–3802. [Google Scholar] [CrossRef] [Green Version]
- Kono, K.; Sekikawa, T.; Matsumoto, Y. Influence of surgical stress on monocytes and complications of infection in patients with esophageal cancer--monocyte HLA-DR antigen expression and respiratory burst capacity. J. Surg. Res. 1995, 58, 275–280. [Google Scholar] [CrossRef]
- Oladimeji, M.; Grimshaw, A.D.; Baum, M.; Patterson, K.G.; Goldstone, A.H. Effect of surgery on monocyte function. Br. J. Surg. 1982, 69, 145–146. [Google Scholar] [CrossRef]
- Spiller, K.L.; Freytes, D.O.; Vunjak-Novakovic, G. Macrophages modulate engineered human tissues for enhanced vascularization and healing. Ann. Biomed. Eng. 2015, 43, 616–627. [Google Scholar] [CrossRef] [Green Version]
- Mallis, P.; Katsimpoulas, M.; Kostakis, A.; Dipresa, D.; Korossis, S.; Papapanagiotou, A.; Kassi, E.; Stavropoulos-Giokas, C.; Michalopoulos, E. Vitrified Human Umbilical Arteries as Potential Grafts for Vascular Tissue Engineering. Tissue Eng. Regen. Med. 2020, 17, 285–299. [Google Scholar] [CrossRef]
- Gui, L.; Muto, A.; Chan, S.A.; Breuer, C.K.; Niklason, L.E. Development of decellularized human umbilical arteries as small-diameter vascular grafts. Tissue Eng. Part A 2009, 15, 2665–2676. [Google Scholar] [CrossRef]
- Savitri, C.; Ha, S.S.; Liao, E.; Du, P.; Park, K. Extracellular matrices derived from different cell sources and their effect on macrophage behavior and wound healing. J. Mater. Chem. B 2020, 8, 9744–9755. [Google Scholar] [CrossRef]
- Yu, Y.; Cui, H.; Zhang, C.; Zhang, D.; Yin, J.; Wen, G.; Chai, Y. Human nail bed extracellular matrix facilitates bone regeneration via macrophage polarization mediated by the JAK2/STAT3 pathway. J. Mater. Chem. B 2020, 8, 4067–4079. [Google Scholar] [CrossRef]
- Keane, T.J.; Londono, R.; Turner, N.J.; Badylak, S.F. Consequences of ineffective decellularization of biologic scaffolds on the host response. Biomaterials 2012, 33, 1771–1781. [Google Scholar] [CrossRef]
- Johnson, D.E.; Gao, S.Z.; Schroeder, J.S.; DeCampli, W.M.; Billingham, M.E. The spectrum of coronary artery pathologic findings in human cardiac allografts. J. Heart Transpl. 1989, 8, 349–359. [Google Scholar]
- Mallis, P.; Michalopoulos, E.; Dinou, A.; Vlachou, M.S.; Panagouli, E.; Papapanagiotou, A.; Kassi, E.; Giokas, C.S. Development of HLA-matched vascular grafts utilizing decellularized human umbilical artery. Hum. Immunol. 2018, 79, 855–860. [Google Scholar] [CrossRef]
- Scharn, D.M.; Dirven, M.; Barendregt, W.B.; Boll, A.P.; Roelofs, D.; van der Vliet, J.A. Human umbilical vein versus heparin-bonded polyester for femoro-popliteal bypass: 5-year results of a prospective randomized multicentre trial. Eur. J. Vasc. Endovasc. Surg. 2008, 35, 61–67. [Google Scholar] [CrossRef] [Green Version]
- Dardik, H.; Wengerter, K.; Qin, F.; Pangilinan, A.; Silvestri, F.; Wolodiger, F.; Kahn, M.; Sussman, B.; Ibrahim, I.M. Comparative decades of experience with glutaraldehyde-tanned human umbilical cord vein graft for lower limb revascularization: An analysis of 1275 cases. J. Vasc. Surg. 2002, 35, 64–71. [Google Scholar]
- Johnson, W.C.; Lee, K.K. A comparative evaluation of polytetrafluoroethylene, umbilical vein, and saphenous vein bypass grafts for femoral-popliteal above-knee revascularization: A prospective randomized Department of Veterans Affairs cooperative study. J. Vasc. Surg. 2000, 32, 268–277. [Google Scholar] [CrossRef] [Green Version]
- Chakraborty, J.; Roy, S.; Ghosh, S. Regulation of decellularized matrix mediated immune response. Biomater. Sci. 2020, 8, 1194–1215. [Google Scholar] [CrossRef] [PubMed]
- Scarritt, M.E.; Londono, R.; Badylak, S.F. Host Response to Implanted Materials and Devices: An Overview; Springer International Publishing: Cham, Switzerland, 2016; pp. 1–14. [Google Scholar]







Publisher’s Note: MDPI stays neutral with regard to jurisdictional claims in published maps and institutional affiliations. |
© 2021 by the authors. Licensee MDPI, Basel, Switzerland. This article is an open access article distributed under the terms and conditions of the Creative Commons Attribution (CC BY) license (https://creativecommons.org/licenses/by/4.0/).
Share and Cite
Ahlmann, A.H.; Fang, S.; Mortensen, S.B.; Andersen, L.W.; Pedersen, P.G.; Callesen, J.J.; Bak, S.T.; Lambertsen, K.L.; Andersen, D.C. Decellularised Human Umbilical Artery as a Vascular Graft Elicits Minimal Pro-Inflammatory Host Response Ex Vivo and In Vivo. Int. J. Mol. Sci. 2021, 22, 7981. https://doi.org/10.3390/ijms22157981
Ahlmann AH, Fang S, Mortensen SB, Andersen LW, Pedersen PG, Callesen JJ, Bak ST, Lambertsen KL, Andersen DC. Decellularised Human Umbilical Artery as a Vascular Graft Elicits Minimal Pro-Inflammatory Host Response Ex Vivo and In Vivo. International Journal of Molecular Sciences. 2021; 22(15):7981. https://doi.org/10.3390/ijms22157981
Chicago/Turabian StyleAhlmann, Alexander Høgsted, Shu Fang, Sussi Bagge Mortensen, Line Weis Andersen, Pernille Gejl Pedersen, Johanne Juel Callesen, Sara Thornby Bak, Kate Lykke Lambertsen, and Ditte Caroline Andersen. 2021. "Decellularised Human Umbilical Artery as a Vascular Graft Elicits Minimal Pro-Inflammatory Host Response Ex Vivo and In Vivo" International Journal of Molecular Sciences 22, no. 15: 7981. https://doi.org/10.3390/ijms22157981
APA StyleAhlmann, A. H., Fang, S., Mortensen, S. B., Andersen, L. W., Pedersen, P. G., Callesen, J. J., Bak, S. T., Lambertsen, K. L., & Andersen, D. C. (2021). Decellularised Human Umbilical Artery as a Vascular Graft Elicits Minimal Pro-Inflammatory Host Response Ex Vivo and In Vivo. International Journal of Molecular Sciences, 22(15), 7981. https://doi.org/10.3390/ijms22157981

