The Sequencing-Based Mapping Method for Effectively Cloning Plant Mutated Genes
Abstract
1. Introduction
2. Results
2.1. Cloning Procedure of Mutant Genes by Using SBM
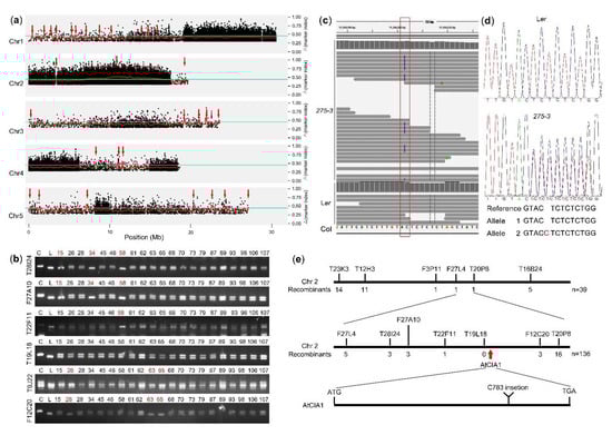
2.2. Cloning Process of Arabidopsis Heterozygous Mutant 275-3
2.3. Cloning Process of Rice Mutant ygs
2.4. Cloning Process of Rice Mutant abs
3. Discussion
4. Materials and Methods
4.1. Plant Materials
4.2. Ovule Clearing
4.3. Observation of Endosperm Phenotype
4.4. DNA Extraction
4.5. Whole-Genome Sequencing and Data Analysis
4.6. Identification and Analysis of Mapping Markers
4.7. Plasmids Construction and Genetic Transformation
4.8. Primers
Supplementary Materials
Author Contributions
Funding
Institutional Review Board Statement
Informed Consent Statement
Data Availability Statement
Acknowledgments
Conflicts of Interest
References
- Liu, Y.G.; Whittier, R.F. Thermal asymmetric interlaced PCR: Automatable amplification and sequencing of insert end frag-ments from P1 and YAC clones for chromosome walking. Genomics 1995, 25, 674–681. [Google Scholar] [CrossRef]
- McCallum, C.M.; Comai, L.; Greene, E.A.; Henikoff, S. Targeting Induced LocalLesions IN Genomes (TILLING) for Plant Functional Genomics. Plant Physiol. 2000, 123, 439–442. [Google Scholar] [CrossRef]
- O’Malley, R.C.; Alonso, J.M.; Kim, C.J.; Leisse, T.J.; Ecker, J.R. An adapter ligation-mediated PCR method for high-throughput mapping of T-DNA inserts in the Arabidopsis genome. Nat. Protoc. 2007, 2, 2910–2917. [Google Scholar] [CrossRef] [PubMed]
- Coulson, A.; Sulston, J.; Brenner, S.; Karn, J. Toward a physical map of the genome of the nematode Caenorhabditis elegans. Proc. Natl. Acad. Sci. USA 1986, 83, 7821–7825. [Google Scholar] [CrossRef] [PubMed]
- Schneeberger, K.; Ossowski, S.; Lanz, C.; Juul, T.; Petersen, A.H.; Nielsen, K.L.; Jørgensen, J.-E.; Weigel, D.; Andersen, S.U. SHOREmap: Simultaneous mapping and mutation identification by deep sequencing. Nat. Methods 2009, 6, 550–551. [Google Scholar] [CrossRef] [PubMed]
- Austin, R.S.; Vidaurre, D.; Stamatiou, G.; Breit, R.; Provart, N.J.; Bonetta, D.; Zhang, J.; Fung, P.; Gong, Y.; Wang, P.W.; et al. Next-generation mapping of Arabidopsis genes. Plant J. 2011, 67, 715–725. [Google Scholar] [CrossRef]
- Abe, A.; Kosugi, S.; Yoshida, K.; Natsume, S.; Takagi, H.; Kanzaki, H.; Matsumura, H.; Yoshida, K.; Mitsuoka, C.; Tamiru, M.; et al. Genome sequencing reveals agronomically important loci in rice using MutMap. Nat. Biotechnol. 2012, 30, 174–178. [Google Scholar] [CrossRef]
- Jander, G.; Norris, S.R.; Rounsley, S.D.; Bush, D.F.; Levin, I.M.; Last, R.L. Arabidopsis Map-Based Cloning in the Post-Genome Era. Plant Physiol. 2002, 129, 440–450. [Google Scholar] [CrossRef]
- Thangavelu, M.; James, A.B.; Bankier, A.; Bryan, G.J.; Dear, P.H.; Waugh, R. HAPPY mapping in a plant genome: Recon-struction and analysis of a high-resolution physical map of a 1.9 Mbp region of Arabidopsis thaliana chromosome. Plant Biotechnol. J. 2003, 1, 23–31. [Google Scholar] [CrossRef]
- Li, N.; Zhang, D.-S.; Liu, H.-S.; Yin, C.-S.; Li, X.-X.; Liang, W.-Q.; Yuan, Z.; Xu, B.; Chu, H.-W.; Wang, J.; et al. The Rice Tapetum Degeneration Retardation Gene Is Required for Tapetum Degradation and Anther Development. Plant Cell 2006, 18, 2999–3014. [Google Scholar] [CrossRef]
- Dong, X.; Wang, X.; Zhang, L.; Yang, Z.; Xin, X.; Wu, S.; Sun, C.; Liu, J.; Yang, J.; Luo, X. Identification and characterization ofOsEBS, a gene involved in enhanced plant biomass and spikelet number in rice. Plant Biotechnol. J. 2013, 11, 1044–1057. [Google Scholar] [CrossRef]
- Perrotte, J.; Gaston, A.; Potier, A.; Petit, A.; Rothan, C.; Denoyes, B. Narrowing down the single homoeologous FaPFRU locus controlling flowering in cultivated octoploid strawberry using a selective mapping strategy. Plant Biotechnol. J. 2016, 14, 2176–2189. [Google Scholar] [CrossRef]
- Paux, E.; Faure, S.; Choulet, F.; Roger, D.; Gauthier, V.; Martinant, J.P.; Sourdille, P.; Balfourier, F.; Le Paslier, M.C.; Chauveau, A.; et al. Insertion site-based polymorphism markers open new perspectives for genome sat-uration and marker assisted selection in wheat. Plant Biotechnol. J. 2010, 8, 196–210. [Google Scholar] [CrossRef]
- King, A.; Montes, L.R.; Clarke, J.G.; Affleck, J.; Li, Y.; Witsenboer, H.; Van Der Vossen, E.; van der Linde, P.; Tripathi, Y.; Tavares, E.; et al. Linkage mapping in the oilseed crop J atropha curcas L. reveals a locus controlling the biosynthesis of phorbol esters which cause seed toxicity. Plant Biotechnol. J. 2013, 11, 986–996. [Google Scholar] [CrossRef]
- Suzaki, T.; Sato, M.; Ashikari, M.; Miyoshi, M.; Nagato, Y.; Hirano, H.-Y. The gene FLORAL ORGAN NUMBER1 regulates floral meristem size in rice and encodes a leucine-rich repeat receptor kinase orthologous to Arabidopsis CLAVATA. Development 2004, 131, 5649–5657. [Google Scholar] [CrossRef]
- Luan, W.; Liu, Y.; Zhang, F.; Song, Y.; Wang, Z.; Peng, Y.; Sun, Z. OsCD1 encodes a putative member of the cellulose synthase-like D sub-family and is essential for rice plant architecture and growth. Plant Biotechnol. J. 2010, 9, 513–524. [Google Scholar] [CrossRef]
- Zhu, S.; Wang, C.; Zheng, T.; Zhao, Z.; Ikehashi, H.; Wan, J. A new gene located on chromosome 2 causing hybrid sterility in a remote cross of rice. Plant Breed. 2005, 124, 440–445. [Google Scholar] [CrossRef]
- Chen, J.; Ding, J.; Ouyang, Y.; Du, H.; Yang, J.; Cheng, K.; Zhao, J.; Qiu, S.; Zhang, X.; Yao, J.; et al. A triallelic system of S5 is a major regulator of the reproductive barrier and compatibility of indica-japonica hybrids in rice. Proc. Natl. Acad. Sci. USA 2008, 105, 11436–11441. [Google Scholar] [CrossRef]
- Kubo, T.; Takashi, T.; Ashikari, M.; Yoshimura, A.; Kurata, N. Two Tightly Linked Genes at the hsa1 Locus Cause Both F 1 and F 2 Hybrid Sterility in Rice. Mol. Plant 2016, 9, 221–232. [Google Scholar] [CrossRef]
- Takagi, H.; Uemura, A.; Yaegashi, H.; Tamiru, M.; Abe, A.; Mitsuoka, C. Mutmap-gap: Whole-genome resequencing of mutant F2 progeny bulk combined with de novo assembly of gap regions identifies the rice blast resistance gene pii. New Phytol. 2013, 200, 276–283. [Google Scholar] [CrossRef]
- Mo, Y.; Howell, T.; Vasquez-Gross, H.; De Haro, L.A.; Dubcovsky, J.; Pearce, S. Mapping causal mutations by exome se-quencing in a wheat tilling population: A tall mutant case study. Mol. Genet. Genom. 2018, 293, 463–477. [Google Scholar] [CrossRef]
- Zegeye, W.A.; Zhang, Y.; Cao, L.; Cheng, S. Whole Genome Resequencing from Bulked Populations as a Rapid QTL and Gene Identification Method in Rice. Int. J. Mol. Sci. 2018, 19, 4000. [Google Scholar] [CrossRef] [PubMed]
- Dampanaboina, L.; Jiao, Y.; Chen, J.; Gladman, N.; Chopra, R.; Burow, G.; Hayes, C.; Christensen, S.A.; Burke, J.; Ware, D.; et al. Sorghum MSD3 Encodes an ω-3 Fatty Acid Desaturase that Increases Grain Number by Reducing Jasmonic Acid Levels. Int. J. Mol. Sci. 2019, 20, 5359. [Google Scholar] [CrossRef] [PubMed]
- Luo, D.; Bernard, D.G.; Balk, J.; Hai, H.; Cui, X. The DUF59 Family Gene AE7 Acts in the Cytosolic Iron-Sulfur Cluster Assembly Pathway to Maintain Nuclear Genome Integrity in Arabidopsis. Plant Cell 2012, 24, 4135–4148. [Google Scholar] [CrossRef]
- Mao, D.; Yu, H.; Liu, T.; Yang, G.; Xing, Y. Two complementary recessive genes in duplicated segments control etiolation in rice. Theor. Appl. Genet. 2010, 122, 373–383. [Google Scholar] [CrossRef] [PubMed]
- Al Amin, G.M.; Kong, K.; Sharmin, R.A.; Kong, J.; Bhat, J.A.; Zhao, T. Characterization and rapid gene-mapping of leaf lesion mimic phenotype of spl-1 mutant in Soybean (Glycine max (L.) Merr.). Int. J. Mol. Sci. 2019, 20, 2193. [Google Scholar] [CrossRef] [PubMed]
- Deokar, A.; Sagi, M.; Daba, K.; Tar’an, B. QTL sequencing strategy to map genomic regions associated with resistance to as-cochyta blight in chickpea. Plant Biotechnol. J. 2019, 17, 275–288. [Google Scholar] [CrossRef]
- Ma, G.; Song, Q.; Li, X.; Qi, L. High-Density mapping and candidate gene analysis of Pl18 and Pl20 in sunflower by whole-genome resequencing. Int. J. Mol. Sci. 2020, 21, 9571. [Google Scholar] [CrossRef]
- Wu, Y.; Zhang, S.; Zhang, H.; Li, F.; Li, G.; Fan, C.; Sun, R.; Zhang, S. QTL mapping and candidate gene identification of swollen root formation in Turnip. Int. J. Mol. Sci. 2021, 22, 653. [Google Scholar] [CrossRef]
- Wang, Y.; Liu, F.; Ren, Y.; Wang, Y.; Liu, X.; Long, W.; Wang, D.; Zhu, J.; Zhu, X.; Jing, R.; et al. GOLGI TRANSPORT 1B Regulates Protein Export from the Endoplasmic Reticulum in Rice Endosperm Cells. Plant Cell 2016, 28, 2850–2865. [Google Scholar] [CrossRef]
- Yano, K.; Morinaka, Y.; Wang, F.; Huang, P.; Takehara, S.; Hirai, T.; Ito, A.; Koketsu, E.; Kawamura, M.; Kotake, K.; et al. GWAS with principal component analysis identifies a gene comprehensively controlling rice architecture. Proc. Natl. Acad. Sci. USA 2019, 116, 21262–21267. [Google Scholar] [CrossRef]
- Chen, H.; Zou, W.; Zhao, J. Ribonuclease J is required for chloroplast and embryo development in Arabidopsis. J. Exp. Bot. 2015, 66, 2079–2091. [Google Scholar] [CrossRef]
- Li, G.; Zou, W.; Jian, L.; Qian, J.; Deng, Y.; Zhao, J. Non-SMC elements 1 and 3 are required for early embryo and seedling development in Arabidopsis. J. Exp. Bot. 2017, 68, 1039–1054. [Google Scholar] [CrossRef]
- Magwene, P.M.; Willis, J.H.; Kelly, J.K. The statistics of bulk segregant analysis using next generation sequencing. PLoS Comput. Biol. 2011, 7, e1002255. [Google Scholar] [CrossRef]
- Zhao, H.; Ma, T.; Wang, X.; Deng, Y.; Ma, H.; Zhang, R.; Zhao, J. OsAUX1 controls lateral root initiation in rice (Oryza sativa L.). Plant Cell Environ. 2015, 38, 2208–2222. [Google Scholar] [CrossRef]







| Plants | Number of the Abortive Ovules | Number of the Normal Ovules | Number of the Total Ovules | Abortion Rate (%) |
|---|---|---|---|---|
| 275-3 | 209 | 580 | 789 | 26.49 |
| BC1F1 | 275 | 1331 | 1173 | 20.66 |
| BC2F1 | 235 | 799 | 1034 | 22.73 |
| Col-0 | 8 | 1199 | 1207 | 0.66 |
| Ler | 2 | 1116 | 1118 | 0.18 |
| Methods | Mutation Types | Time a | Number of Population Plants | Planting Room | Number of Pools b | Cloning Efficiency c |
|---|---|---|---|---|---|---|
| Conserved map-based cloning | All | 3–5 years | >600 | large | 0 | ++ |
| Sequencing-based mapping (SBM) | All | 1–2 years | 30–200 | small | 2 | +++ |
| Whole-genome sequencing | Homologous SNP and InDel | 170–390 days | 20–200 | small | 2 | + |
| GWAS | All | >170 days | >200 | large | >10 | +++ |
Publisher’s Note: MDPI stays neutral with regard to jurisdictional claims in published maps and institutional affiliations. |
© 2021 by the authors. Licensee MDPI, Basel, Switzerland. This article is an open access article distributed under the terms and conditions of the Creative Commons Attribution (CC BY) license (https://creativecommons.org/licenses/by/4.0/).
Share and Cite
Yu, L.; Nie, Y.; Jiao, J.; Jian, L.; Zhao, J. The Sequencing-Based Mapping Method for Effectively Cloning Plant Mutated Genes. Int. J. Mol. Sci. 2021, 22, 6224. https://doi.org/10.3390/ijms22126224
Yu L, Nie Y, Jiao J, Jian L, Zhao J. The Sequencing-Based Mapping Method for Effectively Cloning Plant Mutated Genes. International Journal of Molecular Sciences. 2021; 22(12):6224. https://doi.org/10.3390/ijms22126224
Chicago/Turabian StyleYu, Li, Yanshen Nie, Jinxia Jiao, Liufang Jian, and Jie Zhao. 2021. "The Sequencing-Based Mapping Method for Effectively Cloning Plant Mutated Genes" International Journal of Molecular Sciences 22, no. 12: 6224. https://doi.org/10.3390/ijms22126224
APA StyleYu, L., Nie, Y., Jiao, J., Jian, L., & Zhao, J. (2021). The Sequencing-Based Mapping Method for Effectively Cloning Plant Mutated Genes. International Journal of Molecular Sciences, 22(12), 6224. https://doi.org/10.3390/ijms22126224

