Antxr1, Which is a Target of Runx2, Regulates Chondrocyte Proliferation and Apoptosis
Abstract
1. Introduction
2. Results
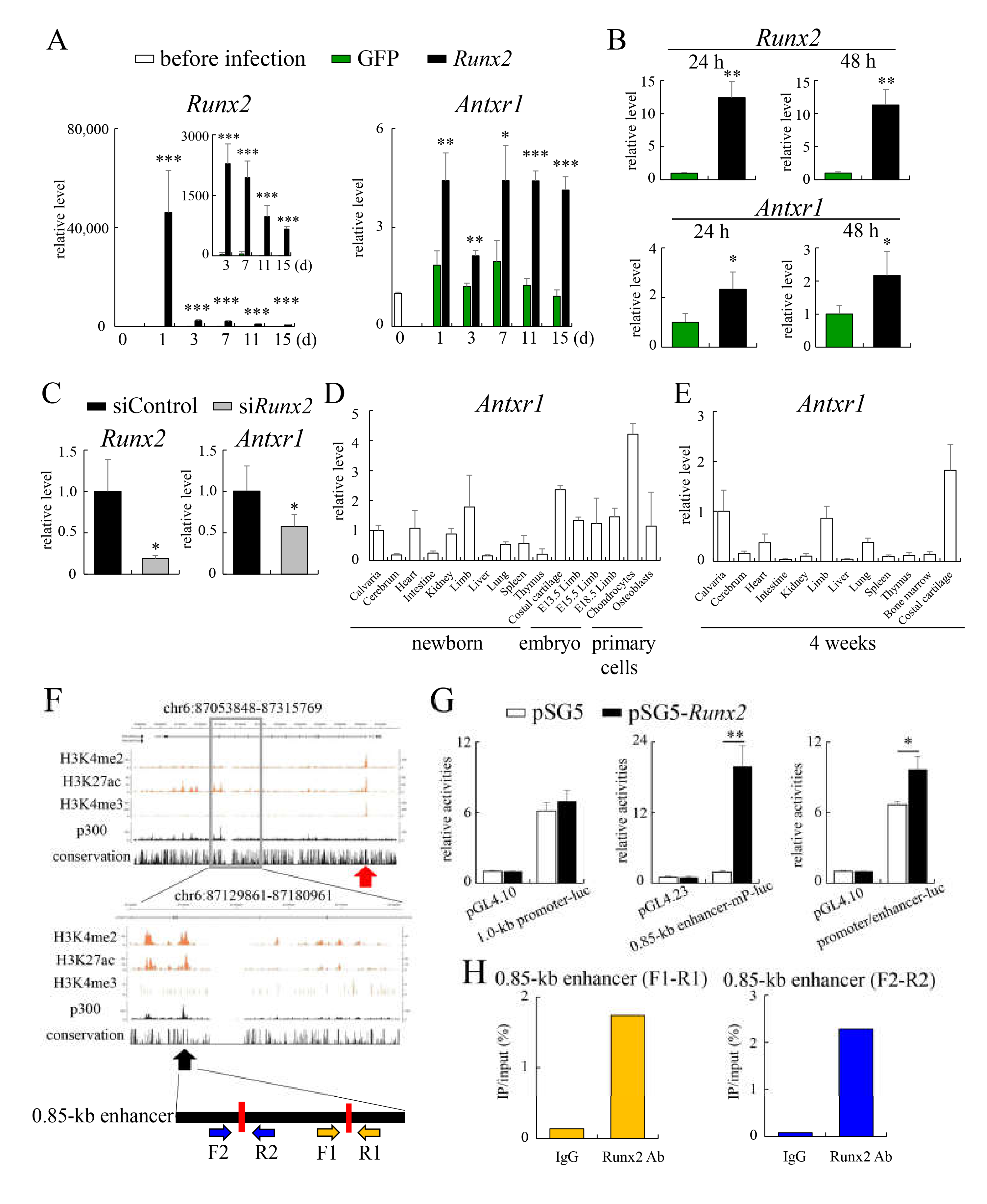
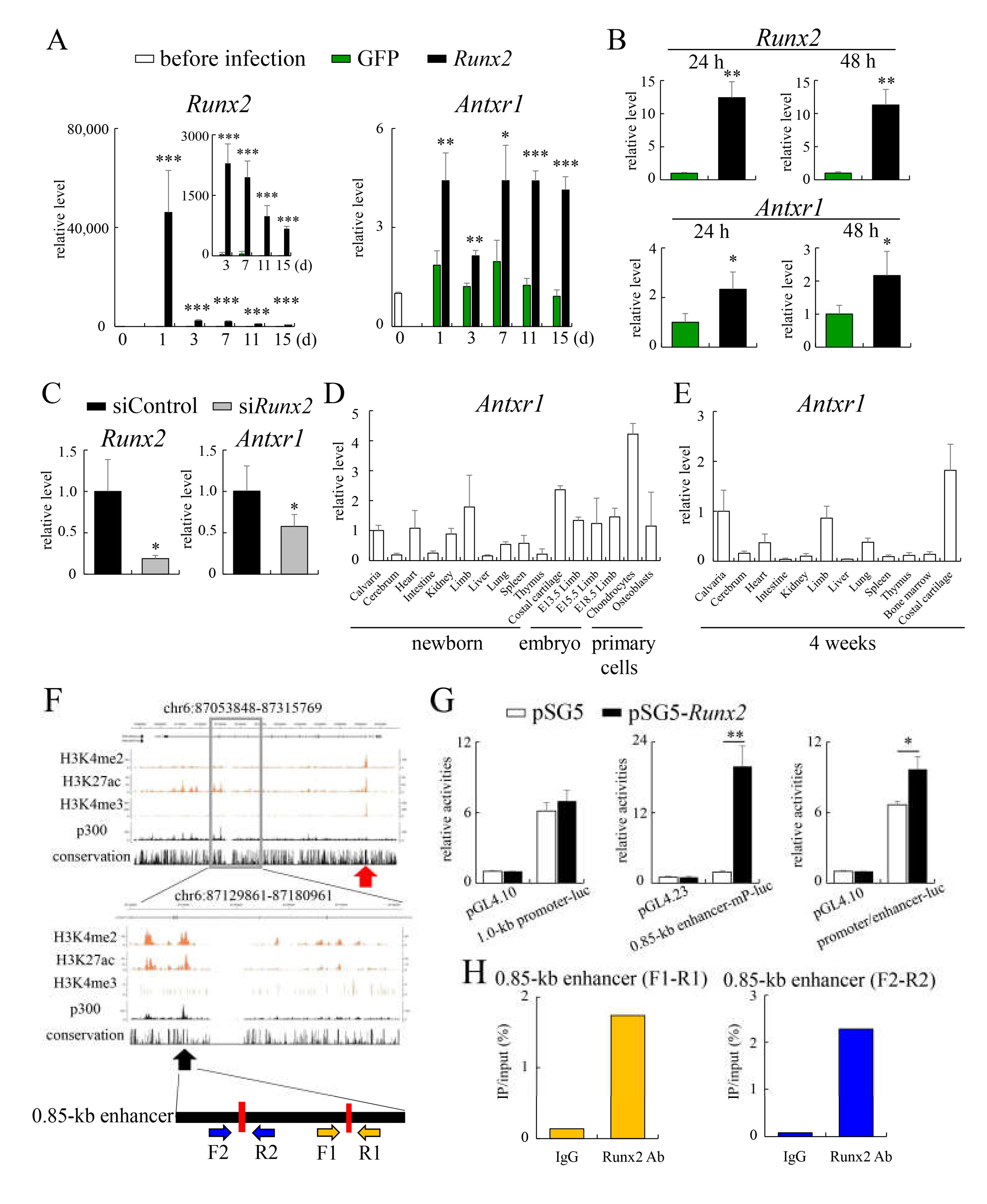
2.1. Antxr1 Expression Is Directly Regulated by Runx2
2.2. The Process of Endochondral Ossification Proceeded Normally in Antxr1–/– Mice, but Their Femurs and Tibiae Were Shorter than Those of Wild-Type Mice due to Reduced Chondrocyte Proliferation
2.3. The Process of Endochondral Ossification Proceeded Normally, but Ectopic Mineralization Was Observed in Chondrocyte-Specific Antxr1 Transgenic (tg) Mice
2.4. Ectopic Mineralization Was Caused by Apoptosis Without Chondrocyte Maturation
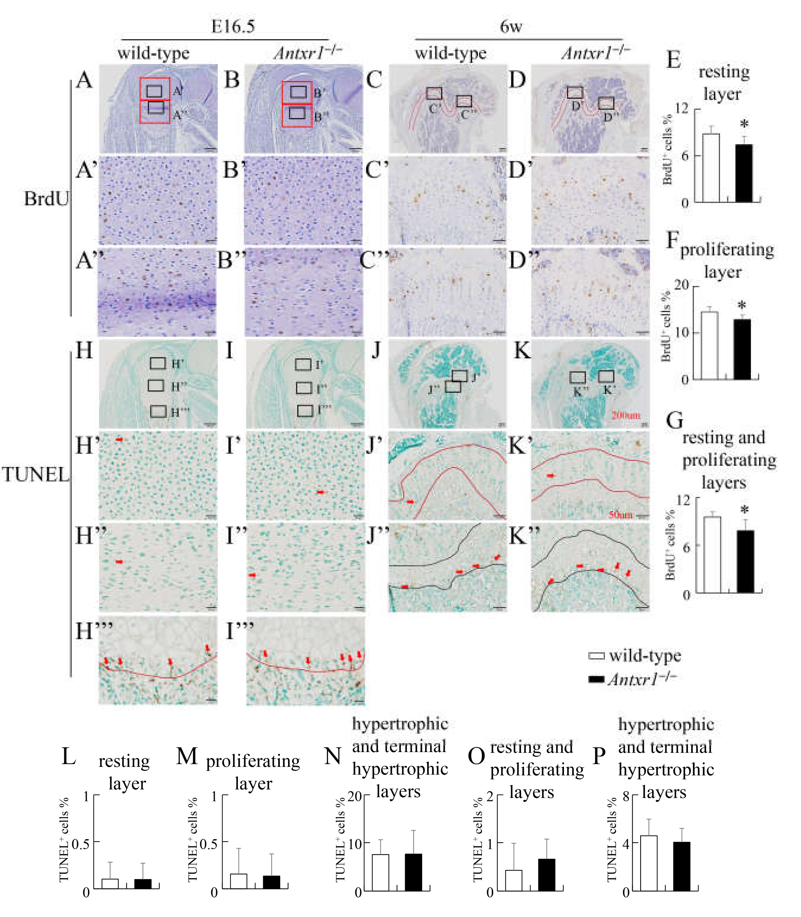
2.5. BrdU Uptake Was Increased in Both Resting and Proliferating Layers, and TUNEL-Positive Cells Were Markedly Increased in Both Layers but More Prominently in the Resting Layer in Antxr1 tg Mice
3. Discussion
4. Materials and Methods
4.1. Cell Culture, Adenoviral Transfer, Transfection of siRNA, and Real-Time RT-PCR Analysis
4.2. Screening for Enhancers around the Antxr1 Region
4.3. Reporter and ChIP Assays
4.4. Generation of Antxr1–/– Mice and Antxr1 tg Mice
4.5. Skeletal, Histological, and Micro-CT Analyses
4.6. Statistical Analysis
Supplementary Materials
Author Contributions
Funding
Acknowledgments
Conflicts of Interest
References
- Croix, B.S.; Bourne, J. Genes Expressed in Human Tumor Endothelium. Science 2000, 289, 1197–1202. [Google Scholar] [CrossRef] [PubMed]
 - Bradley, K.A.; Mogridge, J.; Mourez, M.; Collier, R.J.; Young, J.A.T. Identification of the cellular receptor for anthrax toxin. Nature 2001, 414, 225–229. [Google Scholar] [CrossRef] [PubMed]
 - Stranecky, V.; Hoischen, A.; Hartmannova, H.; Zaki, M.; Chaudhary, A.; Zudaire, E.; Noskova, L.; Baresova, V.; Pristoupilova, A.; Hodaňová, K.; et al. Mutations in ANTXR1 Cause GAPO Syndrome. Am. J. Hum. Genet. 2013, 92, 792–799. [Google Scholar] [CrossRef] [PubMed]
 - Wajntal, A.; Koiffmann, C.P.; Mendonca, B.; Sotto, M.N.; Rati, P.B.M.; Opitz, J.M.; Epps-Quaglia, D. GAPO syndrome (McKusick 23074)—A connective tissue disorder: Report on two affected sibs and on the pathologic findings in the older. Am. J. Med Genet. 1990, 37, 213–223. [Google Scholar] [CrossRef]
 - Nanda, A.; Carson-Walter, E.B.; Seaman, S.; Barber, T.D.; Stampfl, J.; Singh, S.; Vogelstein, B.; Kinzler, K.W.; Croix, B.S. TEM8 Interacts with the Cleaved C5 Domain of Collagen α3(VI). Cancer Res. 2004, 64, 817–820. [Google Scholar] [CrossRef]
 - Werner, E.; Kowalczyk, A.P.; Faundez, V. Anthrax toxin receptor 1/tumor endothelium marker 8 mediates cell spreading by coupling extracellular ligands to the actin cytoskeleton. J. Biol. Chem. 2006, 281, 23227–23236. [Google Scholar] [CrossRef]
 - Cullen, M.; Seaman, S.; Chaudhary, A.; Yang, M.Y.; Hilton, M.B.; Logsdon, D.; Haines, D.C.; Tessarollo, L.; Croix, B.S. Host-derived tumor endothelial marker 8 promotes the growth of melanoma. Cancer Res. 2009, 69, 6021–6026. [Google Scholar] [CrossRef]
 - Besschetnova, T.Y.; Ichimura, T.; Katebi, N.; Croix, B.S.; Bonventre, J.V.; Olsen, B.R. Regulatory mechanisms of anthrax toxin receptor 1-dependent vascular and connective tissue homeostasis. Matrix Boil. 2015, 42, 56–73. [Google Scholar] [CrossRef]
 - Komori, T. Molecular Mechanism of Runx2-Dependent Bone Development. Mol Cells 2020, 43, 168–175. [Google Scholar]
 - Kawane, T.; Qin, X.; Jiang, Q.; Miyazaki, T.; Komori, H.; Yoshida, C.A.; Matsuura-Kawata, V.K.D.S.; Sakane, C.; Matsuo, Y.; Nagai, K.; et al. Runx2 is required for the proliferation of osteoblast progenitors and induces proliferation by regulating Fgfr2 and Fgfr3. Sci. Rep. 2018, 8, 13551. [Google Scholar] [CrossRef]
 - Qin, X.; Jiang, Q.; Miyazaki, T.; Komori, T. Runx2 regulates cranial suture closure by inducing hedgehog, Fgf, Wnt and Pthlh signaling pathway gene expressions in suture mesenchymal cells. Hum. Mol. Genet. 2018, 28, 896–911. [Google Scholar] [CrossRef]
 - Nakashima, K.; Zhou, X.; Kunkel, G.R.; Zhang, Z.; Deng, J.M.; Behringer, R.R.; De Crombrugghe, B. The novel zinc finger-containing transcription factor osterix is required for osteoblast differentiation and bone formation. Cell 2002, 108, 17–29. [Google Scholar] [CrossRef]
 - Yoshida, C.A.; Komori, H.; Maruyama, Z.; Miyazaki, T.; Kawasaki, K.; Furuichi, T.; Fukuyama, R.; Mori, M.; Yamana, K.; Nakamura, K.; et al. SP7 Inhibits Osteoblast Differentiation at a Late Stage in Mice. PLOS ONE 2012, 7, e32364. [Google Scholar] [CrossRef] [PubMed]
 - Nakatomi, C.; Nakatomi, M.; Matsubara, T.; Komori, T.; Doi-Inoue, T.; Ishimaru, N.; Weih, F.; Iwamoto, T.; Matsuda, M.; Kokabu, S.; et al. Constitutive activation of the alternative NF-kappaB pathway disturbs endochondral ossification. Bone 2019, 121, 29–41. [Google Scholar] [CrossRef] [PubMed]
 - Moriishi, T.; Ozasa, R.; Ishimoto, T.; Nakano, T.; Hasegawa, T.; Miyazaki, T.; Liu, W.; Fukuyama, R.; Wang, Y.; Komori, H.; et al. Osteocalcin is necessary for the alignment of apatite crystallites, but not glucose metabolism, testosterone synthesis, or muscle mass. PLoS Genet. 2020, in press. [Google Scholar]
 - Inada, M.; Yasui, T.; Nomura, S.; Miyake, S.; Deguchi, K.; Himeno, M.; Sato, M.; Yamagiwa, H.; Kimura, T.; Yasui, N.; et al. Maturational disturbance of chondrocytes inCbfa1-deficient mice. Dev. Dyn. 1999, 214, 279–290. [Google Scholar] [CrossRef]
 - Kim, I.S.; Otto, F.; Zabel, B.; Mundlos, S. Regulation of chondrocyte differentiation by Cbfa1. Mech. Dev. 1999, 80, 159–170. [Google Scholar] [CrossRef]
 - Ueta, C.; Iwamoto, M.; Kanatani, N.; Yoshida, C.; Liu, Y.; Enomoto-Iwamoto, M.; Ohmori, T.; Enomoto, H.; Nakata, K.; Takada, K.; et al. Skeletal Malformations Caused by Overexpression of Cbfa1 or Its Dominant Negative Form in Chondrocytes. J. Cell Boil. 2001, 153, 87–100. [Google Scholar] [CrossRef]
 - Takeda, S.; Bonnamy, J.-P.; Owen, M.J.; Ducy, P.; Karsenty, G. Continuous expression of Cbfa1 in nonhypertrophic chondrocytes uncovers its ability to induce hypertrophic chondrocyte differentiation and partially rescues Cbfa1-deficient mice. Genome Res. 2001, 15, 467–481. [Google Scholar] [CrossRef]
 - Enomoto, H.; Enomoto-Iwamoto, M.; Iwamoto, M.; Nomura, S.; Himeno, M.; Kitamura, Y.; Kishimoto, T.; Komori, T. Cbfa1 Is a Positive Regulatory Factor in Chondrocyte Maturation. J. Boil. Chem. 2000, 275, 8695–8702. [Google Scholar] [CrossRef]
 - Yoshida, C.A.; Yamamoto, H.; Fujita, T.; Furuichi, T.; Ito, K.; Inoue, K.-I.; Yamana, K.; Zanma, A.; Takada, K.; Ito, Y.; et al. Runx2 and Runx3 are essential for chondrocyte maturation, and Runx2 regulates limb growth through induction of Indian hedgehog. Genome Res. 2004, 18, 952–963. [Google Scholar] [CrossRef] [PubMed]
 - St-Jacques, B.; Hammerschmidt, M.; McMahon, A.P. Indian hedgehog signaling regulates proliferation and differentiation of chondrocytes and is essential for bone formation. Genome Res. 1999, 13, 2072–2086. [Google Scholar] [CrossRef] [PubMed]
 - Vortkamp, A.; Lee, K.; Lanske, B.; Segre, G.V.; Kronenberg, H.M.; Tabin, C.J. Regulation of Rate of Cartilage Differentiation by Indian Hedgehog and PTH-Related Protein. Sci. 1996, 273, 613–622. [Google Scholar] [CrossRef] [PubMed]
 - Iwamoto, M.; Kitagaki, J.; Tamamura, Y.; Gentili, C.; Koyama, E.; Enomoto, H.; Komori, T.; Pacifici, M.; Enomoto-Iwamoto, M. Runx2 expression and action in chondrocytes are regulated by retinoid signaling and parathyroid hormone-related peptide (PTHrP). Osteoarthr. Cartil. 2003, 11, 6–15. [Google Scholar] [CrossRef]
 - Ohba, S.; He, X.; Hojo, H.; McMahon, A.P. Distinct Transcriptional Programs Underlie Sox9 Regulation of the Mammalian Chondrocyte. Cell Rep. 2015, 12, 229–243. [Google Scholar] [CrossRef]
 - Wu, L.N.Y.; Ishikawa, Y.; Sauer, G.R.; Genge, B.R.; Mwale, F.; Mishima, H.; Wuthier, R.E. Morphological and biochemical characterization of mineralizing primary cultures of avian growth plate chondrocytes: Evidence for cellular processing of Ca2+ and Pi prior to matrix mineralization. J. Cell. Biochem. 1995, 57, 218–237. [Google Scholar] [CrossRef]
 - Mansfield, K.; Teixeira, C.; Adams, C.S.; Shapiro, I. Phosphate ions mediate chondrocyte apoptosis through a plasma membrane transporter mechanism. Bone 2001, 28, 1–8. [Google Scholar] [CrossRef]
 - Magne, D.; Bluteau, G.; Faucheux, C.; Palmer, G.; Vignes-Colombeix, C.; Pilet, P.; Rouillon, T.; Caverzasio, J.; Weiss, P.; Daculsi, G.; et al. Phosphate is a specific signal for ATDC5 chondrocyte maturation and apoptosis-associated mineralization: possible implication of apoptosis in the regulation of endochondral ossification. J. Bone Miner. Res. 2003, 18, 1430–1442. [Google Scholar] [CrossRef]
 - Olsen, B.R.; Berendsen, A.D.; Besschetnova, T.Y.; Duan, X.; Hu, K. Regulatory mechanisms of skeletal and connective tissue development and homeostasis – lessons from studies of human disorders. Int. J. Exp. Pathol. 2016, 97, 296–302. [Google Scholar] [CrossRef]
 - Chaudhary, A.; Hilton, M.B.; Seaman, S.; Haines, D.C.; Stevenson, S.; Lemotte, P.K.; Tschantz, W.R.; Zhang, X.M.; Saha, S.; Fleming, T.; et al. TEM8/ANTXR1 blockade inhibits pathological angiogenesis and potentiates tumoricidal responses against multiple cancer types. Cancer Cell 2012, 21, 212–226. [Google Scholar] [CrossRef]
 - Gong, Q.; Liu, C.; Wang, C.; Zhuang, L.; Zhang, L.; Wang, X. Effect of silencing TEM8 gene on proliferation, apoptosis, migration and invasion of XWLC-05 lung cancer cells. Mol. Med. Rep. 2017, 17, 911–917. [Google Scholar] [CrossRef] [PubMed]
 - Cao, C.; Wang, Z.; Huang, L.; Bai, L.; Wang, Y.; Liang, Y.; Dou, C.; Wang, L. Down-regulation of tumor endothelial marker 8 suppresses cell proliferation mediated by ERK1/2 activity. Sci. Rep. 2016, 6, 23419. [Google Scholar] [CrossRef] [PubMed]
 - Wang, D.; Canaff, L.; Davidson, D.; Corluka, A.; Liu, H.; Hendy, G.; Henderson, J.E. Alterations in the Sensing and Transport of Phosphate and Calcium by Differentiating Chondrocytes. J. Boil. Chem. 2001, 276, 33995–34005. [Google Scholar] [CrossRef] [PubMed]
 - Kakuta, S.; Golub, E.E.; Shapiro, I.M. Morphochemical analysis of phosphorus pools in calcifying cartilage. Calcif. Tissue Int. 1985, 37, 293–299. [Google Scholar] [CrossRef]
 - Mwale, F.; Chetina, E.V.; Wu, C.W.; Poole, A.R. The Assembly and Remodeling of the Extracellular Matrix in the Growth Plate in Relationship to Mineral Deposition and Cellular Hypertrophy: An In Situ Study of Collagens II and IX and Proteoglycan. J. Bone Miner. Res. 2002, 17, 275–283. [Google Scholar] [CrossRef]
 - Komori, T. Cell Death in Chondrocytes, Osteoblasts, and Osteocytes. Int. J. Mol. Sci. 2016, 17, 2045. [Google Scholar] [CrossRef]
 - O’Regan, A.; Berman, J.S. Osteopontin: a key cytokine in cell-mediated and granulomatous inflammation. Int. J. Exp. Pathol. 2000, 81, 373–390. [Google Scholar] [CrossRef]
 - Ito, K.; Maruyama, Z.; Sakai, A.; Izumi, S.; Moriishi, T.; A Yoshida, C.; Miyazaki, T.; Komori, H.; Takada, K.; Kawaguchi, H.; et al. Overexpression of Cdk6 and Ccnd1 in chondrocytes inhibited chondrocyte maturation and caused p53-dependent apoptosis without enhancing proliferation. Oncogene 2013, 33, 1862–1871. [Google Scholar] [CrossRef]
 - Komori, T. Regulation of Rb family proteins by Cdk6/Ccnd1 in growth plates. Cell Cycle 2013, 12, 2161–2162. [Google Scholar] [CrossRef]
 - Kamekura, S.; Kawasaki, Y.; Hoshi, K.; Shimoaka, T.; Chikuda, H.; Maruyama, Z.; Komori, T.; Sato, S.; Takeda, S.; Karsenty, G.; et al. Contribution of runt-related transcription factor 2 to the pathogenesis of osteoarthritis in mice after induction of knee joint instability. Arthritis Rheum. 2006, 54, 2462–2470. [Google Scholar] [CrossRef]
 - Liao, L.; Zhang, S.; Gu, J.; Takarada, T.; Yoneda, Y.; Huang, J.; Zhao, L.; Oh, C.; Li, J.; Wang, B.; et al. Deletion of Runx2 in Articular Chondrocytes Decelerates the Progression of DMM-Induced Osteoarthritis in Adult Mice. Sci. Rep. 2017, 7, 2371. [Google Scholar] [CrossRef] [PubMed]
 - Catheline, S.; Hoak, D.; Chang, M.; Ketz, J.P.; Hilton, M.J.; Zuscik, M.J.; Jonason, J.H. Chondrocyte-Specific RUNX2 Overexpression Accelerates Post-traumatic Osteoarthritis Progression in Adult Mice. J. Bone Miner. Res. 2019, 34, 1676–1689. [Google Scholar] [CrossRef] [PubMed]
 - Ji, H.; Jiang, H.; Ma, W.; Johnson, D.S.; Myers, R.M.; Wong, W. An integrated software system for analyzing ChIP-chip and ChIP-seq data. Nat. Biotechnol. 2008, 26, 1293–1300. [Google Scholar] [CrossRef] [PubMed]
 - Odom, D.T.; Zizlsperger, N.; Gordon, D.B.; Bell, G.W.; Rinaldi, N.; Murray, H.L.; Volkert, T.L.; Schreiber, J.; Rolfe, P.A.; Gifford, D.K.; et al. Control of Pancreas and Liver Gene Expression by HNF Transcription Factors. Sci. 2004, 303, 1378–1381. [Google Scholar] [CrossRef] [PubMed]
 - Vokes, S.A.; Ji, H.; McCuine, S.; Tenzen, T.; Giles, S.; Zhong, S.; Longabaugh, W.J.; Davidson, E.H.; Wong, W.; McMahon, A.P. Genomic characterization of Gli-activator targets in sonic hedgehog-mediated neural patterning. Dev. 2007, 134, 1977–1989. [Google Scholar] [CrossRef] [PubMed]
 










© 2020 by the authors. Licensee MDPI, Basel, Switzerland. This article is an open access article distributed under the terms and conditions of the Creative Commons Attribution (CC BY) license (http://creativecommons.org/licenses/by/4.0/).
Share and Cite
Jiang, Q.; Qin, X.; Yoshida, C.A.; Komori, H.; Yamana, K.; Ohba, S.; Hojo, H.; Croix, B.S.; Kawata-Matsuura, V.K.S.; Komori, T. Antxr1, Which is a Target of Runx2, Regulates Chondrocyte Proliferation and Apoptosis. Int. J. Mol. Sci. 2020, 21, 2425. https://doi.org/10.3390/ijms21072425
Jiang Q, Qin X, Yoshida CA, Komori H, Yamana K, Ohba S, Hojo H, Croix BS, Kawata-Matsuura VKS, Komori T. Antxr1, Which is a Target of Runx2, Regulates Chondrocyte Proliferation and Apoptosis. International Journal of Molecular Sciences. 2020; 21(7):2425. https://doi.org/10.3390/ijms21072425
Chicago/Turabian StyleJiang, Qing, Xin Qin, Carolina Andrea Yoshida, Hisato Komori, Kei Yamana, Shinsuke Ohba, Hironori Hojo, Brad St. Croix, Viviane K. S. Kawata-Matsuura, and Toshihisa Komori. 2020. "Antxr1, Which is a Target of Runx2, Regulates Chondrocyte Proliferation and Apoptosis" International Journal of Molecular Sciences 21, no. 7: 2425. https://doi.org/10.3390/ijms21072425
APA StyleJiang, Q., Qin, X., Yoshida, C. A., Komori, H., Yamana, K., Ohba, S., Hojo, H., Croix, B. S., Kawata-Matsuura, V. K. S., & Komori, T. (2020). Antxr1, Which is a Target of Runx2, Regulates Chondrocyte Proliferation and Apoptosis. International Journal of Molecular Sciences, 21(7), 2425. https://doi.org/10.3390/ijms21072425
        
