Regulative Loop between β-catenin and Protein Tyrosine Receptor Type γ in Chronic Myeloid Leukemia
Abstract
1. Introduction
2. Results
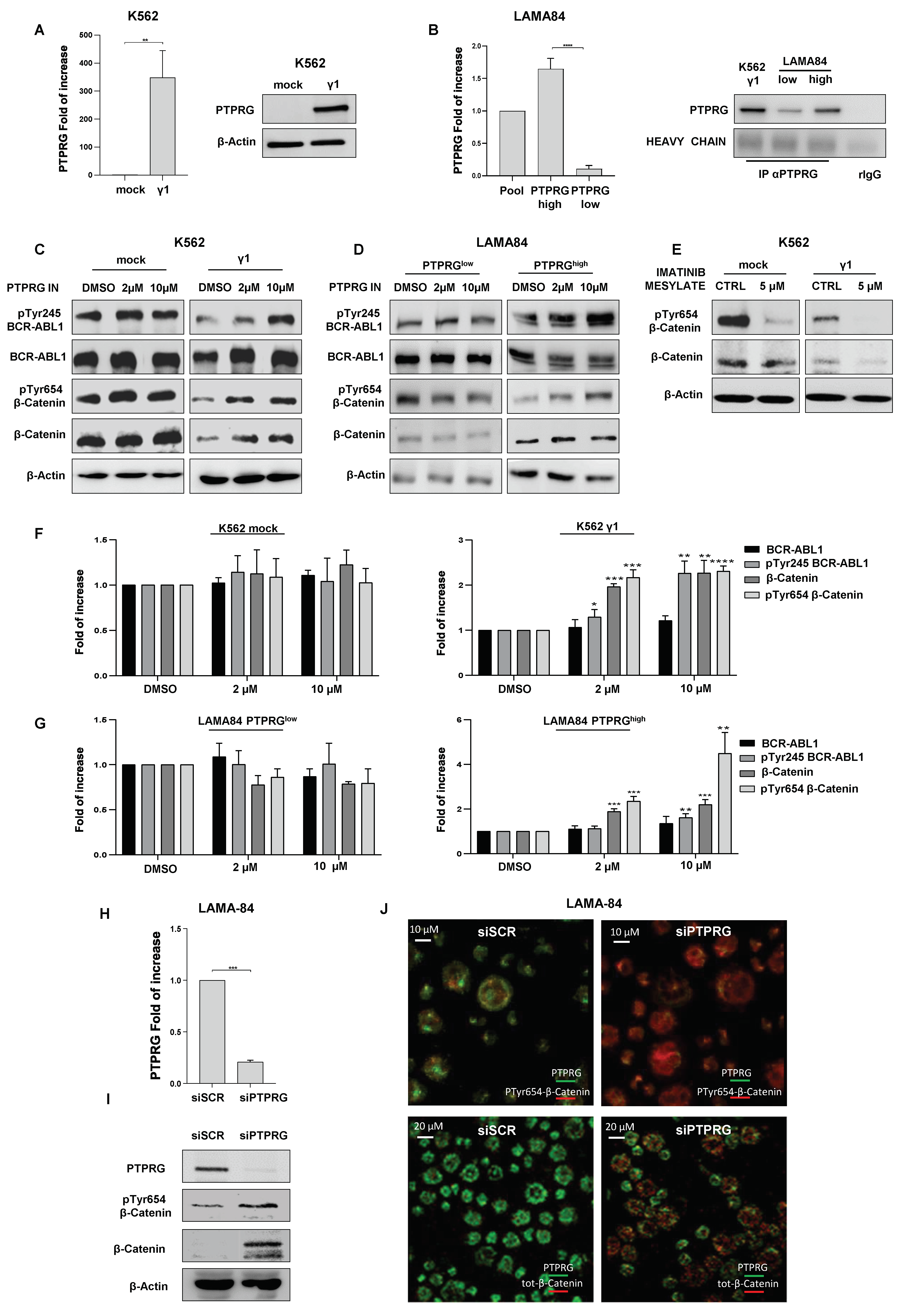
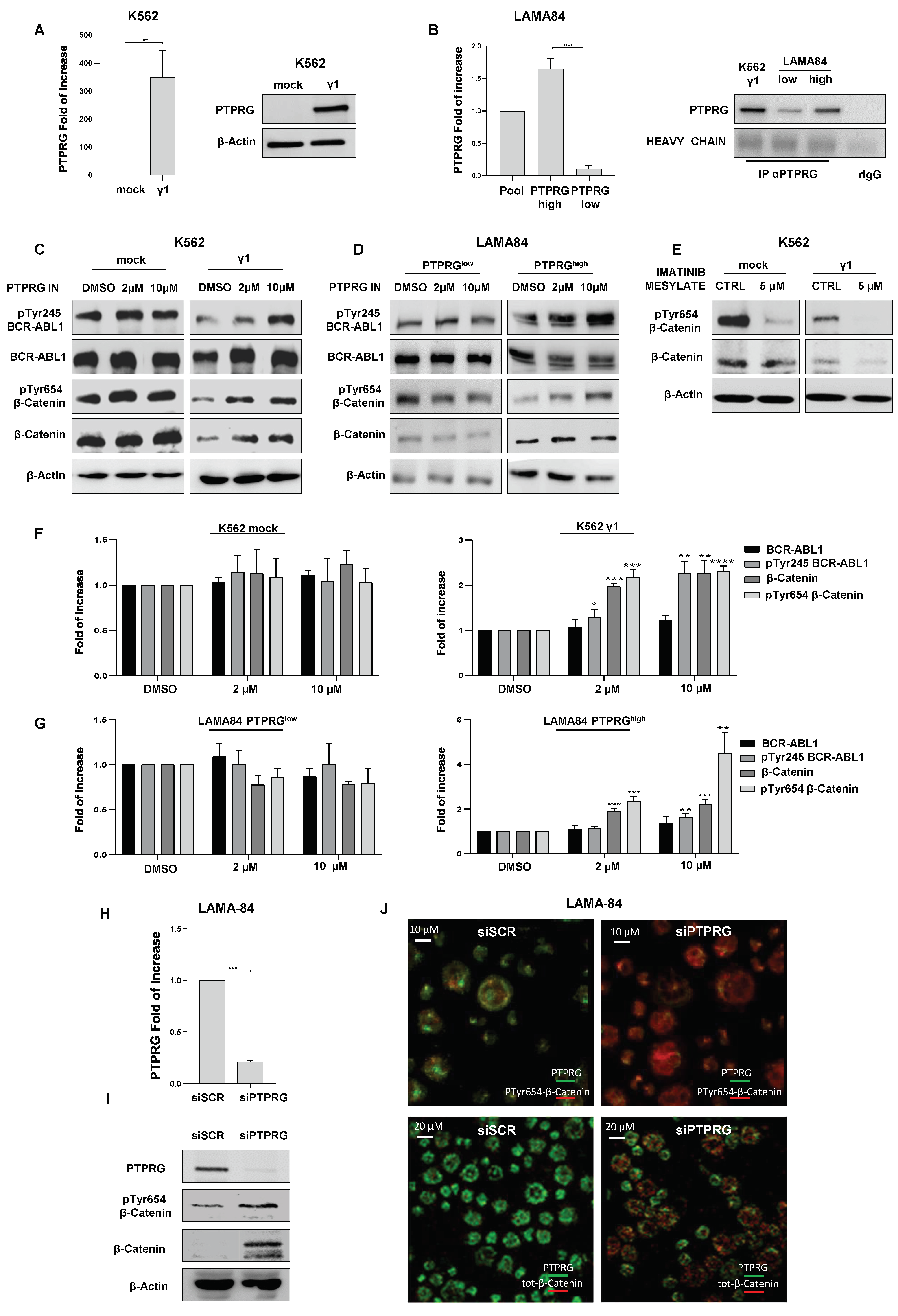
2.1. PTPRG Regulates the Expression of β-catenin through Its Tyrosine Dephosphorylation
2.2. β-catenin and PTPRG Belong to the Same Protein Complex
2.3. PTPRG Expression Increases β-catenin Affinity Binding to Its Degradation Complex
2.4. PTPRG Down-Regulates β-catenin and Affects the Expression of Its Transcriptional Targets
2.5. β-catenin Transcriptional Activity Correlates with DNMT1 Expression
2.6. DNMT1 Binds PTPRG Promoter Region and Regulates PTPRG Expression
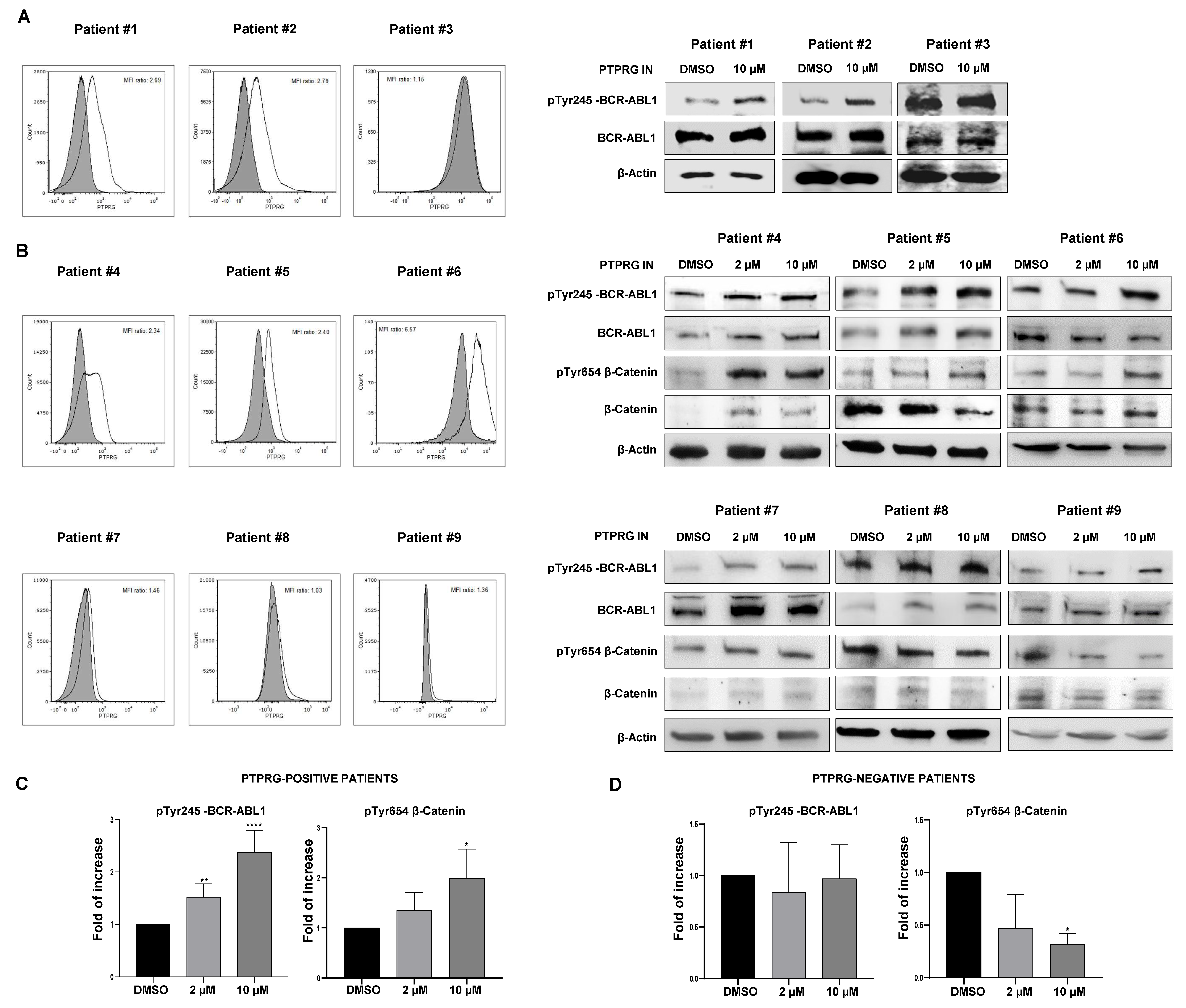
2.7. PTPRG Dephosphorylates BCR-ABL1 and β-catenin in CML Primary Cells
3. Discussion
4. Materials and Methods
4.1. Cell Lines and Transfection
4.2. Inhibitors
4.3. CML Patients
4.4. Clonogenic Assay
4.5. Small Interfering RNA (siRNA) Transfection
4.6. RNA Isolation, Reverse Transcription, qRT–PCR
4.7. Immunoprecipitation
4.8. Immunofluorescence
4.9. Pull-Down Assay
4.10. Methylation Analysis
4.11. Western Blotting
4.12. Statistical Analysis
Supplementary Materials
Author Contributions
Funding
Acknowledgments
Conflicts of Interest
References
- Hanfstein, B.; Müller, M.C.; Hochhaus, A. Response-related predictors of survival in CML. Ann. Hematol. 2015, 94, 227–239. [Google Scholar] [CrossRef] [PubMed]
- Julien, S.G.; Dubé, N.; Hardy, S.; Tremblay, M.L. Inside the human cancer tyrosine phosphatome. Nat. Rev. Cancer 2011, 11, 35–49. [Google Scholar] [CrossRef] [PubMed]
- Chereda, B.; Melo, J.V. Natural course and biology of CML. Ann. Hematol. 2015, 94, 107–121. [Google Scholar] [CrossRef]
- Lecca, P.; Sorio, C. Accurate prediction of the age incidence of chronic myeloid leukemia with an improved two-mutation mathematical model. Integr. Biol. 2016, 8, 1261–1275. [Google Scholar] [CrossRef]
- Barnea, G.; Silvennoinen, O.; Shaanan, B.; Honegger, A.M.; Canoll, P.D.; D’Eustachio, P.; Morse, B.; Levy, J.B.; Laforgia, S.; Huebner, K. Identification of a carbonic anhydrase-like domain in the extracellular region of RPTP gamma defines a new subfamily of receptor tyrosine phosphatases. Mol. Cell. Biol. 1993, 13, 1497–1506. [Google Scholar] [CrossRef][Green Version]
- Vezzalini, M.; Mombello, A.; Menestrina, F.; Mafficini, A.; Della Peruta, M.; van Niekerk, C.; Barbareschi, M.; Scarpa, A.; Sorio, C. Expression of transmembrane protein tyrosine phosphatase gamma (PTP?) in normal and neoplastic human tissues. Histopathology 2007, 50, 615–628. [Google Scholar]
- Wang, Z. Mutational Analysis of the Tyrosine Phosphatome in Colorectal Cancers. Science 2004, 304, 1164–1166. [Google Scholar] [CrossRef]
- Sorio, C.; Melotti, P.; D’Arcangelo, D.; Mendrola, J.; Calabretta, B.; Croce, C.M.; Huebner, K. Receptor protein tyrosine phosphatase gamma, Ptp gamma, regulates hematopoietic differentiation. Blood 1997, 90, 49–57. [Google Scholar] [CrossRef]
- Kastury, K.; Ohta, M.; Lasota, J.; Moir, D.; Dorman, T.; LaForgia, S.; Druck, T.; Huebner, K. Structure of the Human Receptor Tyrosine Phosphatase Gamma Gene (PTPRG) and Relation to the Familial RCC t(3;8) Chromosome Translocation. Genomics 1996, 32, 225–235. [Google Scholar] [CrossRef]
- Van Niekerk, C.C.; Poels, L.G. Reduced expression of protein tyrosine phosphatase gamma in lung and ovarian tumors. Cancer Lett. 1999, 137, 61–73. [Google Scholar] [CrossRef]
- Galvan, A.; Colombo, F.; Frullanti, E.; Dassano, A.; Noci, S.; Wang, Y.; Eisen, T.; Matakidou, A.; Tomasello, L.; Vezzalini, M.; et al. Germline polymorphisms and survival of lung adenocarcinoma patients: A genome-wide study in two European patient series: SNPs and Lung Adenocarcinoma Survival. Int. J. Cancer 2015, 136, E262–E271. [Google Scholar] [CrossRef] [PubMed]
- Della Peruta, M.; Martinelli, G.; Moratti, E.; Pintani, D.; Vezzalini, M.; Mafficini, A.; Grafone, T.; Iacobucci, I.; Soverini, S.; Murineddu, M.; et al. Protein Tyrosine Phosphatase Receptor Type Is a Functional Tumor Suppressor Gene Specifically Downregulated in Chronic Myeloid Leukemia. Cancer Res. 2010, 70, 8896–8906. [Google Scholar] [CrossRef]
- Harris, T.J.C.; Peifer, M. Decisions, decisions: β-catenin chooses between adhesion and transcription. Trends Cell Biol. 2005, 15, 234–237. [Google Scholar] [CrossRef] [PubMed]
- Valenta, T.; Hausmann, G.; Basler, K. The many faces and functions of β-catenin: β-Catenin: a life by, beyond, and against the Wnt canon. EMBO J. 2012, 31, 2714–2736. [Google Scholar] [CrossRef]
- Stamos, J.L.; Weis, W.I. The -Catenin Destruction Complex. Cold Spring Harb. Perspect. Biol. 2013, 5, a007898. [Google Scholar] [CrossRef]
- MacDonald, B.T.; Tamai, K.; He, X. Wnt/β-catenin Signaling: Components, Mechanisms, and Diseases. Dev. Cell 2009, 17, 9–26. [Google Scholar] [CrossRef]
- Campbell, P.M. Human DNA methyltransferase gene DNMT1 is regulated by the APC pathway. Carcinogenesis 2003, 24, 17–24. [Google Scholar] [CrossRef]
- Coluccia, A.M.L.; Vacca, A.; Duñach, M.; Mologni, L.; Redaelli, S.; Bustos, V.H.; Benati, D.; Pinna, L.A.; Gambacorti-Passerini, C. Bcr-Abl stabilizes β-catenin in chronic myeloid leukemia through its tyrosine phosphorylation. EMBO J. 2007, 26, 1456–1466. [Google Scholar] [CrossRef]
- Sheriff, S.; Beno, B.R.; Zhai, W.; Kostich, W.A.; McDonnell, P.A.; Kish, K.; Goldfarb, V.; Gao, M.; Kiefer, S.E.; Yanchunas, J.; et al. Small Molecule Receptor Protein Tyrosine Phosphatase γ (RPTPγ) Ligands That Inhibit Phosphatase Activity via Perturbation of the Tryptophan–Proline–Aspartate (WPD) Loop. J. Med. Chem. 2011, 54, 6548–6562. [Google Scholar] [CrossRef]
- Blanchetot, C.; Chagnon, M.; Dube, N.; Halle, M.; Tremblay, M. Substrate-trapping techniques in the identification of cellular PTP targets. Methods 2005, 35, 44–53. [Google Scholar] [CrossRef]
- Zucman-Rossi, J.; Benhamouche, S.; Godard, C.; Boyault, S.; Grimber, G.; Balabaud, C.; Cunha, A.S.; Bioulac-Sage, P.; Perret, C. Differential effects of inactivated Axin1 and activated β-catenin mutations in human hepatocellular carcinomas. Oncogene 2007, 26, 774–780. [Google Scholar] [CrossRef]
- Daugherty, R.L.; Gottardi, C.J. Phospho-regulation of β-catenin Adhesion and Signaling Functions. Physiology 2007, 22, 303–309. [Google Scholar] [CrossRef] [PubMed]
- Kamei, J.; Toyofuku, T.; Hori, M. Negative regulation of p21 by β-catenin/TCF signaling: a novel mechanism by which cell adhesion molecules regulate cell proliferation. Biochem. Biophys. Res. Commun. 2003, 312, 380–387. [Google Scholar] [CrossRef] [PubMed]
- Ashihara, E.; Takada, T.; Maekawa, T. Targeting the canonical Wnt/β-catenin pathway in hematological malignancies. Cancer Sci. 2015, 106, 665–671. [Google Scholar] [CrossRef] [PubMed]
- Bandapalli, O.R.; Dihlmann, S.; Helwa, R.; Macher‐ Goeppinger, S.; Weitz, J.; Schirmacher, P.; Brand, K. Transcriptional activation of the β‐ catenin gene at the invasion front of colorectal liver metastases. J. Pathol. 2009, 218, 370–379. [Google Scholar] [PubMed]
- Zhang, W.; Xu, J. DNA methyltransferases and their roles in tumorigenesis. Biomark. Res. 2017, 5, 1. [Google Scholar] [CrossRef]
- Yang, L.; Rau, R.; Goodell, M.A. DNMT3A in haematological malignancies. Nat. Rev. Cancer 2015, 15, 152–165. [Google Scholar] [CrossRef]
- Jeltsch, A.; Jurkowska, R.Z. Allosteric control of mammalian DNA methyltransferases – a new regulatory paradigm. Nucleic Acids Res. 2016, 44, 8556–8575. [Google Scholar] [CrossRef]
- Song, J.; Teplova, M.; Ishibe-Murakami, S.; Patel, D.J. Structure-Based Mechanistic Insights into DNMT1-Mediated Maintenance DNA Methylation. Science 2012, 335, 709–712. [Google Scholar] [CrossRef]
- Mirenda, M.; Toffali, L.; Montresor, A.; Scardoni, G.; Sorio, C.; Laudanna, C. Protein Tyrosine Phosphatase Receptor Type γ Is a JAK Phosphatase and Negatively Regulates Leukocyte Integrin Activation. J. Immunol. 2015, 194, 2168–2179. [Google Scholar] [CrossRef]
- Gallipoli, P.; Cook, A.; Rhodes, S.; Hopcroft, L.; Wheadon, H.; Whetton, A.D.; Jørgensen, H.G.; Bhatia, R.; Holyoake, T.L. JAK2/STAT5 inhibition by nilotinib with ruxolitinib contributes to the elimination of CML CD34+ cells in vitro and in vivo. Blood 2014, 124, 1492–1501. [Google Scholar] [CrossRef] [PubMed]
- Hantschel, O.; Superti-Furga, G. Regulation of the c-Abl and Bcr–Abl tyrosine kinases. Nat. Rev. Mol. Cell Biol. 2004, 5, 33–44. [Google Scholar] [CrossRef] [PubMed]
- Gao, M.; Huang, Z.-L.; Tao, K.; Xiao, Q.; Wang, X.; Cao, W.-X.; Xu, M.; Hu, J.; Feng, W.-L. Depression of oncogenecity by dephosphorylating and degrading BCR-ABL. Oncotarget 2017, 8. [Google Scholar] [CrossRef]
- Zhou, H.; Xu, R. Leukemia stem cells: the root of chronic myeloid leukemia. Protein Cell 2015, 6, 403–412. [Google Scholar] [CrossRef] [PubMed]
- Zhang, B.; Li, M.; McDonald, T.; Holyoake, T.L.; Moon, R.T.; Campana, D.; Shultz, L.; Bhatia, R. Microenvironmental protection of CML stem and progenitor cells from tyrosine kinase inhibitors through N-cadherin and Wnt–β-catenin signaling. Blood 2013, 121, 1824–1838. [Google Scholar] [CrossRef]
- Zhao, C.; Blum, J.; Chen, A.; Kwon, H.Y.; Jung, S.H.; Cook, J.M.; Lagoo, A.; Reya, T. Loss of β-catenin Impairs the Renewal of Normal and CML Stem Cells In Vivo. Cancer Cell 2007, 12, 528–541. [Google Scholar] [CrossRef]
- Sharma, N.; Magistroni, V.; Piazza, R.; Citterio, S.; Mezzatesta, C.; Khandelwal, P.; Pirola, A.; Gambacorti-Passerini, C. BCR/ABL1 and BCR are under the transcriptional control of the MYC oncogene. Mol. Cancer 2015, 14, 132. [Google Scholar] [CrossRef]
- Guo, G.; Kang, Q.; Zhu, X.; Chen, Q.; Wang, X.; Chen, Y.; Ouyang, J.; Zhang, L.; Tan, H.; Chen, R.; et al. A long noncoding RNA critically regulates Bcr-Abl-mediated cellular transformation by acting as a competitive endogenous RNA. Oncogene 2015, 34, 1768–1779. [Google Scholar] [CrossRef]
- Eiring, A.M.; Khorashad, J.S.; Anderson, D.J.; Yu, F.; Redwine, H.M.; Mason, C.C.; Reynolds, K.R.; Clair, P.M.; Gantz, K.C.; Zhang, T.Y.; et al. β-catenin is required for intrinsic but not extrinsic BCR-ABL1 kinase-independent resistance to tyrosine kinase inhibitors in chronic myeloid leukemia. Leukemia 2015, 29, 2328–2337. [Google Scholar] [CrossRef]
- Carothers, A.M.; Melstrom, K.A.; Mueller, J.D.; Weyant, M.J.; Bertagnolli, M.M. Progressive Changes in Adherens Junction Structure during Intestinal Adenoma Formation in Apc Mutant Mice. J. Biol. Chem. 2001, 276, 39094–39102. [Google Scholar] [CrossRef]
- Herman, J.G.; Baylin, S.B. Gene Silencing in Cancer in Association with Promoter Hypermethylation. N. Engl. J. Med. 2003, 349, 2042–2054. [Google Scholar] [CrossRef] [PubMed]
- Rhee, I.; Bachman, K.E.; Park, B.H.; Jair, K.-W.; Yen, R.-W.C.; Schuebel, K.E.; Cui, H.; Feinberg, A.P.; Lengauer, C.; Kinzler, K.W.; et al. DNMT1 and DNMT3b cooperate to silence genes in human cancer cells. Nature 2002, 416, 552–556. [Google Scholar] [CrossRef] [PubMed]
- Sorio, C.; Mendrola, J.; Lou, Z.; LaForgia, S.; Croce, C.M.; Huebner, K. Characterization of the receptor protein tyrosine phosphatase gene product PTP gamma: binding and activation by triphosphorylated nucleosides. Cancer Res. 1995, 55, 4855–4864. [Google Scholar] [PubMed]
- Vezzalini, M.; Mafficini, A.; Tomasello, L.; Lorenzetto, E.; Moratti, E.; Fiorini, Z.; Holyoake, T.L.; Pellicano, F.; Krampera, M.; Tecchio, C.; et al. A new monoclonal antibody detects downregulation of protein tyrosine phosphatase receptor type γ in chronic myeloid leukemia patients. J. Hematol. Oncol. 2017, 10, 129. [Google Scholar] [CrossRef]






| Pat.# | Age | M/F | PTPRG Expression (MFI Ratio) | Hb (g/dL) | WBC (109/L) | Cytogenetics | PB Blasts (%) | BM Blasts (%) | BCR-ABL1 | SOKAL Risk |
|---|---|---|---|---|---|---|---|---|---|---|
| 1 | 32 | M | 2.69 | 10.4 | 360.5 | 46,XY,t(9;22)(q34;q11) | 0.61 | 4 | b2a2 | High |
| 2 | 75 | F | 2.79 | 10.5 | 186.4 | 46,XX,t(9;20;22)(q34;q13.1;q11) | 5.32 | 4.9 | b3a2 | High |
| 3 | 37 | M | 1.15 | 13.3 | 69.6 | 46,XY,t(9;22)(q34;q11) | 0.97 | 1 | b3a2 | Interm |
| 4 | 39 | M | 2.34 | 14.8 | 42.35 | 46,XY,t(2;9:22)(p15;q11) | 0.22 | 0.41 | b3a2 | Low |
| 5 | 45 | F | 2.50 | 12.2 | 16.21 | 46,XX,t(9;22)(q34;q11) | 0.15 | 0.11 | b3a2 | Low |
| 6 | 65 | M | 6.57 | 15.8 | 33.07 | 46,XX,t(9;22)(q34;q11) | 0.2 | 0.28 | b2a2 | Low |
| 7 | 74 | M | 1.46 | 12.7 | 23.13 | 46,XX,t(9;22)(q34;q11) | 0.09 | 0.43 | b2a2 | Interm |
| 8 | 64 | M | 1.03 | 10.2 | 28.36 | 46,XX,t(9;22)(q34;q11) | 0.03 | no BM | b2a2 | Low |
| 9 | 71 | F | 1.36 | 11.4 | 19.88 | 46,XX,t(9;22)(q34;q11) | 0.25 | 0.94 | b3a2 | Interm |
© 2020 by the authors. Licensee MDPI, Basel, Switzerland. This article is an open access article distributed under the terms and conditions of the Creative Commons Attribution (CC BY) license (http://creativecommons.org/licenses/by/4.0/).
Share and Cite
Tomasello, L.; Vezzalini, M.; Boni, C.; Bonifacio, M.; Scaffidi, L.; Yassin, M.; Al-Dewik, N.; Takam Kamga, P.; Krampera, M.; Sorio, C. Regulative Loop between β-catenin and Protein Tyrosine Receptor Type γ in Chronic Myeloid Leukemia. Int. J. Mol. Sci. 2020, 21, 2298. https://doi.org/10.3390/ijms21072298
Tomasello L, Vezzalini M, Boni C, Bonifacio M, Scaffidi L, Yassin M, Al-Dewik N, Takam Kamga P, Krampera M, Sorio C. Regulative Loop between β-catenin and Protein Tyrosine Receptor Type γ in Chronic Myeloid Leukemia. International Journal of Molecular Sciences. 2020; 21(7):2298. https://doi.org/10.3390/ijms21072298
Chicago/Turabian StyleTomasello, Luisa, Marzia Vezzalini, Christian Boni, Massimiliano Bonifacio, Luigi Scaffidi, Mohamed Yassin, Nader Al-Dewik, Paul Takam Kamga, Mauro Krampera, and Claudio Sorio. 2020. "Regulative Loop between β-catenin and Protein Tyrosine Receptor Type γ in Chronic Myeloid Leukemia" International Journal of Molecular Sciences 21, no. 7: 2298. https://doi.org/10.3390/ijms21072298
APA StyleTomasello, L., Vezzalini, M., Boni, C., Bonifacio, M., Scaffidi, L., Yassin, M., Al-Dewik, N., Takam Kamga, P., Krampera, M., & Sorio, C. (2020). Regulative Loop between β-catenin and Protein Tyrosine Receptor Type γ in Chronic Myeloid Leukemia. International Journal of Molecular Sciences, 21(7), 2298. https://doi.org/10.3390/ijms21072298

