Abstract
The essential SUP35 gene encodes yeast translation termination factor eRF3. Previously, we isolated nonsense mutations sup35-n and proposed that the viability of such mutants can be explained by readthrough of the premature stop codon. Such mutations, as well as the prion [PSI+], can appear in natural yeast populations, and their combinations may have different effects on the cells. Here, we analyze the effects of the compatibility of sup35-n mutations with the [PSI+] prion in haploid and diploid cells. We demonstrated that sup35-n mutations are incompatible with the [PSI+] prion, leading to lethality of sup35-n [PSI+] haploid cells. In diploid cells the compatibility of [PSI+] with sup35-n depends on how the corresponding diploid was obtained. Nonsense mutations sup35-21, sup35-74, and sup35-218 are compatible with the [PSI+] prion in diploid strains, but affect [PSI+] properties and lead to the formation of new prion variant. The only mutation that could replace the SUP35 wild-type allele in both haploid and diploid [PSI+] strains, sup35-240, led to the prion loss. Possibly, short Sup351–55 protein, produced from the sup35-240 allele, is included in Sup35 aggregates and destabilize them. Alternatively, single molecules of Sup351–55 can stick to aggregate ends, and thus interrupt the fibril growth. Thus, we can conclude that sup35-240 mutation prevents [PSI+] propagation and can be considered as a new pnm mutation.
1. Introduction
SUP35 gene in Saccharomyces cerevisiae yeast encodes translation termination factor eRF3, and thus it is an essential gene. During translation termination eRF3 interacts with a product of another essential gene, SUP45, which encodes a translation termination factor eRF1. The essential nature of both genes implies that nonsense mutations in each of them should be lethal. However, previously we isolated such mutations, designated them as sup35-n or sup45-n (n – from nonsense) and proposed that the viability of such mutants can be explained by readthrough of the premature stop codon (PTC) because of the decreased amount of one translation termination factor [1,2]. In support of this assumption, we showed that all sup35-n and sup45-n mutants contain a decreased amount of full-length eRF3 or eRF1, respectively, together with short fragments synthesized in the case of translation termination on PTC [1,2]. Similar mutations have also been isolated in other laboratories (reviewed in [3]). The amount of full-length eRF3 in sup35-n mutants was very low, for example sup35-240 and sup35-218 mutants contained 6% and 8% of full-length eRF3, respectively, compared to the wild-type cells [2]. This was also the case for full-length eRF1 in the sup45-n mutants [1]. However, a more than ten-fold decrease in eRF3 or eRF1 did not affect the viability of the cells significantly, suggesting that a very low level of either translation termination factor (eRF1 or eRF3) is sufficient for cell viability [2]. However, it remains unclear how yeast cells can survive in the absence of the normal quantities of essential protein. Interestingly, that depletion of eRF3 in sup35-n mutants was not accompanied by a reduction in the eRF1 level, and vice versa—nonsense mutations in SUP45 did not lead to reduced levels of eRF3 [2]. Such observations are unexpected, as previously it was shown that repression of SUP35C or SUP45 genes expression resulted in decreases in the levels of both eRF1 and eRF3, accompanied by reductions in yeast cell viability [4]. The disparity between spontaneous nonsense mutants and an artificially constructed system may be caused by differences in the approaches that have been used [2].
The matter becomes more complicated if we take into account the fact that Sup35 is able to form a self-perpetuating amyloid-like aggregates, giving rise to the [PSI+] prion. Yeast Sup35 consists of three domains (N, M, and C) whose boundaries were assigned to the second and the third methionine residues, respectively. The N- and M-domains of eRF3 are not essential for viability and translation termination, in contrast to the essential C-proximal region [5]. The N-domain of Sup35 (Sup35N) is responsible for generation and propagation of the [PSI+] prion. Aggregation of Sup35 in the [PSI+] cells results in defective translation termination that leads to omnipotent nonsense suppression (reviewed in [6]). [PSI+] prion exists in different variants (“strains”) [7,8].
Previously we have shown that the combination of strong [PSI+] with sup45-n mutations leads to the synthetic lethality that was detected even in the heterozygous state. This lethal effect was explained by a too high readthrough level in the cells combining a decreased amount of Sup45 with a decreased amount of functional Sup35 [9].
In current study we have analyzed the interplay between two nonsense suppressors: sup35 nonsense mutations and the [PSI+] factor. This problem is very complex because of several reasons. First, both factors have common phenotypic manifestation. Second, low level of the Sup35 protein caused by sup35-n can affect cell viability itself and can be modified by the prion. Third, truncated fragments of Sup35 are present in sup35-n cells together with the full-length Sup35 protein. Despite all these difficulties, we tried to investigate this complex issue, since it may be relevant for the natural yeast populations. The sequence of SUP35 (especially its part encoding the N-domain of the protein) is enriched by potential nonsense mutation sites (reviewed in [3]) that can lead to increased frequencies of sup35-n mutations. Indeed, among 48 spontaneous sup35 mutations one-third was characterized by a decrease in the amount of Sup35 [2]. Based on these data, it can be assumed that sup35-n mutations can often be present in natural yeast populations. The [PSI+] prion was also found in natural populations of yeasts [10]. Thus, in wild yeast strains the prion can be easily combined with sup35-n by chance, but the fate of such cells is unknown.
Here, we demonstrate that, unlike sup45-n, sup35 nonsense mutations do not lead to synthetic lethality (or incompatibility) when plasmid with wild-type SUP35 gene is present. However, loss of this plasmid, leads to lethality of sup35-n [PSI+] haploid cells. In diploid cells the compatibility of [PSI+] with sup35-n depends on how the corresponding diploid was obtained, suggesting that during the cultivation of [psi−] sup35-n haploids, additional mutations may be selected. We also describe a new pnm mutation that induces [PSI+] loss in both haploid and diploid cells.
2. Results
2.1. Characterization of Nonsense Mutations sup35-n
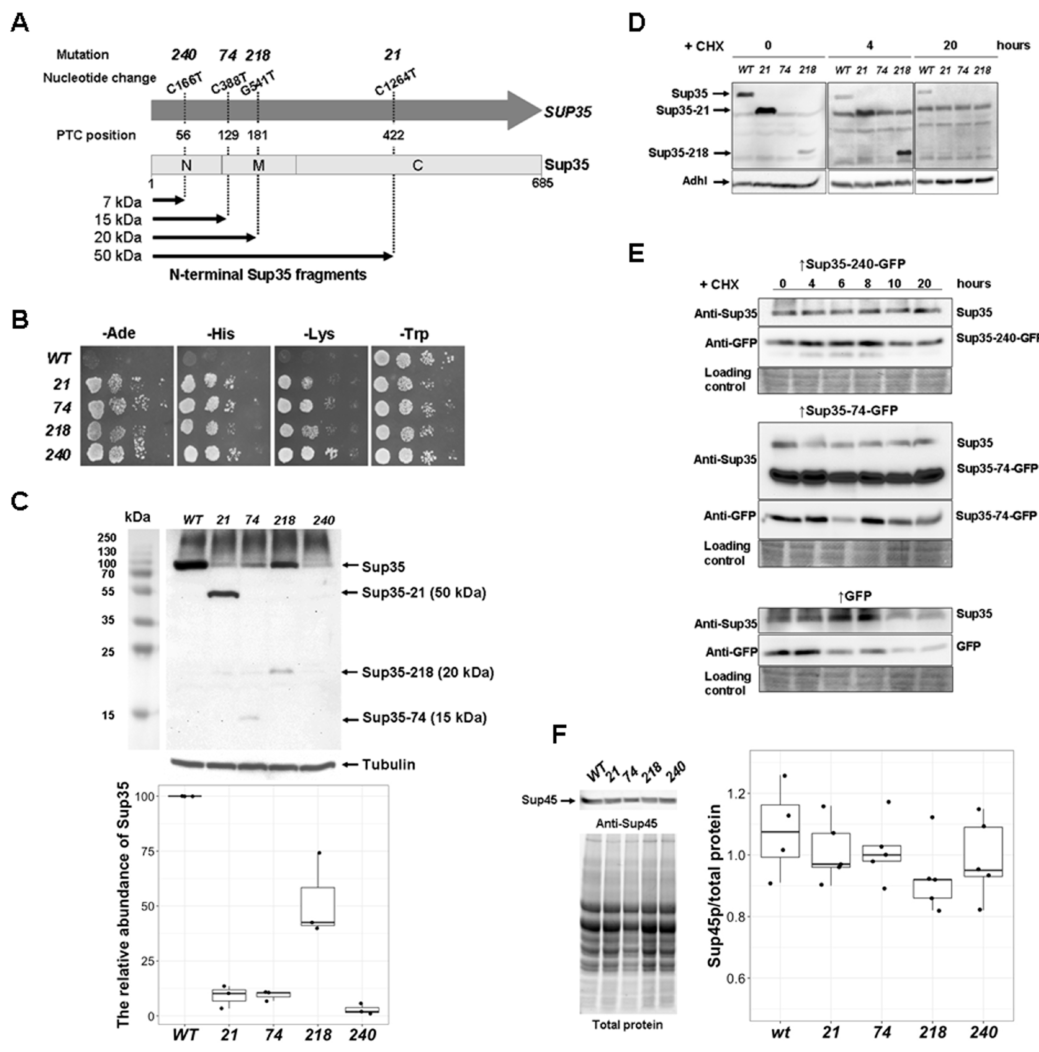
In this study we selected four mutant alleles of the SUP35 gene among sup35-n mutations described earlier [2]. The main criterion for selection was their localization in different parts of SUP35, and thus the appearance of Sup35 N-terminal fragments of different sizes (Figure 1A and Supporting Information Table S1). The shortest fragment (near 7 kDa) should be produced in the presence of the sup35-240 mutation which is localized in the first third of the SUP35 gene. The fragment of 15 kDa is expected in cells with sup35-74: it contains the entire N-domain of Sup35 with an additional six amino acid residues. Cells bearing the sup35-218 mutation should contain 20 kDa fragment combining the N-terminal domain with half of the Sup35 M-domain. Finally, cells with sup35-21 are expected to contain the longest Sup35 fragment with molecular weight near 50 kDa (Figure 1A).
Figure 1.
Nonsense mutations in the SUP35 gene lead to an omnipotent nonsense suppression and a decrease in the amount of full-length Sup35. (A) Localization of nonsense mutations in SUP35. PTC—premature termination codon. N, M, and C—Sup35 domains. (B) All sup35-n mutations lead to strong omnipotent suppression. Growth of haploid [psi−] cells with different sup35-n mutations on media for the detection of nonsense suppression after 5 days of incubation at 30 °C. Growth on media without tryptophan (-Trp) was used as a control. Ten-fold serial dilutions are shown. Numbers on the left correspond to sup35-n mutations. (C) Lysates of the strains shown on the Panel B were analyzed by Western blotting with anti-Sup35 and anti-Tubulin antibodies. The numbers above the lanes indicate the sup35 mutation. kDa—protein molecular weight marker. Fragments corresponding to the full-length and truncated Sup35 are marked by the arrows. Tubulin was used as a loading control. The plot below shows the amount of Sup35 in sup35-n mutants relative to the wild type strain. Dots correspond to the independent replicates. Amount of Sup35 in the wild-type (WT) is taken as 100%. (D) Steady-state level of Sup35 in yeast cells containing wild-type copy of SUP35 (WT) or nonsense mutations. Sup35 was estimated in 7A-D832 strain bearing pRSU1 plasmid with either WT SUP35 or one of the mutant sup35-n alleles after incubation in YPD medium containing 100 µg mL−1 cycloheximide (CHX) during 0, 4, or 20 h. The same strains as on the Panel B were used, in the case of sup35-74 truncated Sup35 fragment was not detected. Adh1 was used as a loading control. (E) Steady-state level of Sup35-240-GFP and Sup35-74-GFP in yeast cells containing wild-type copy of SUP35. For the CUP1 promoter induction cells were grown in selective medium containing 50 µM CuSO4 during 2 h. The amount of Sup35 or its fragments fused with GFP was estimated in 7A-D832 strain bearing pRSU1 plasmid with wild-type SUP35 in combination of pRS316-pCUP-SUP35-240-GFP (Sup35-240-GFP) or pRS316-pCUP-SUP35-74-GFP (Sup35-74-GFP) after incubation in SC-Leu-Ura medium containing 100 µg mL−1 cycloheximide (CHX) during 0 ‒ 20 h. pRS316-pCUP-GFP (GFP) was used as a control. Coomassie staining of the same gel was used as a loading control. (F) Strains with sup35-n mutations have the same Sup45 level. Sup45 quantity was normalized to the total protein in the same gels using gel documentation system (ChemiDoc XRS+ System, Bio-Rad, Hercules, CA, USA). The difference between amount of Sup45 for WT and sup35-n mutants in Wilcoxon rank-sum test was not found. Dots correspond to the independent replicates.
In the first stage of the work we obtained [psi−] strains bearing mutant sup35-n alleles. For this purpose, the a8-7A-D832 strain (Table S2) was transformed by pRSU1 plasmids bearing sup35-n. Transformants were replica plated to 5-FOA medium to select against the plasmid bearing SUP35 wild-type allele. Yeast cells containing only one plasmid with sup35-n exhibited the ability to suppress ade1-14, his7-1, and lys2-739 nonsense mutations (Figure 1B).
We then used SDS-PAGE to estimate the amount of full-length Sup35 and its fragments in yeast haploid cells bearing mutant alleles of SUP35. A decreased amount of full-length Sup35 was demonstrated for all mutations (Figure 1C). The lowest amount of Sup35 was detected for sup35-240 mutant that corresponds to our previous data [2]. This amount of the protein was supposed to be insufficient for cell viability. One possible explanation for this paradox is that amino acid, incorporated by readthrough of UAA stop codon in sup35-240 mutant, ameliorates properties of Sup35. To address this question experimentally we have analyzed effects of lysine and tyrosine substitutions of 56th glutamine on Sup35 stability and functionality, since it was found that glutamine (Q), tyrosine (Y), and lysine (K) are inserted in UAA codon in yeast [11]. 7A-D832 cells contained plasmids bearing sup35 mutations, leading to the Q56K or Q56Y substitutions were grown to logarithmic phase and cycloheximide was added up to 100 µg mL−1. Sup35 level was estimated after 0, 4, and 20 h of incubation, and Adh1 was used as the internal control. It was shown that Sup35 is a stable protein with an approximate half-life more than 2 h [12] or even near 33 h [13], for this reason we used prolonged (20 h) incubation with cycloheximide. The degradation rate of Sup35-Q56Y protein was equal to that of wild-type Sup35, whereas Sup35-Q56K protein was more stable (Figure S1A). We also tested the effect of mutated Sup35 on cells’ sensitivity to paromomycin, an antibiotic that influences the translation fidelity and phenotypically suppresses nonsense mutations in yeast. One of the pleiotropic effects of sup35 mutations is a decreased growth on media with this antibiotic (reviewed in [14]). Both wild-type and Sup35-Q56Y strains were able to grow on media with 0.25 mg mL−1 of paromomycin. However, Sup35-Q56K was able to tolerate significantly higher concentrations of paromomycin (up to 1 mg mL−1) (Figure S1B). Thus full-length Sup35 synthesized in the case of PTC readthrough can function better than the native Sup35. This may account for all other full-length Sup35 proteins synthesized in sup35-n mutants. It should be also noted that both the Q56K and Q56Y substitutions did not possess any suppressor phenotype (Figure S1B).
In the case of cells containing sup35-21, sup35-74, or sup35-218 mutations, short N-terminal fragments of Sup35 were detected, and the size of the fragments corresponded to what was expected (50, 15, and 20 kDa, respectively). For the sup35-240 mutation, the 7 kDa fragment was never detected. This can be explained by the fact that the antibodies used to detect Sup35 do not recognize the epitope located in the N-terminal fragment of the Sup35. Alternatively, Sup35-240 can degrade rapidly, and it was shown that the NM-domain of Sup35 is a substrate for proteasome [12]. Nevertheless, we supposed that Sup35-240 is presented in corresponding cells, because both sup35-240 mutation or overproduction of Sup35-240 fused to GFP lead to the prion elimination (see below).
For further investigation of the effects of discussed N-terminal Sup35 fragments on [PSI+] we needed to estimate their stability after blocking protein synthesis through cycloheximide treatment. 7A-D832 transformants expressing either SUP35 or sup35-n mutant alleles were grown to logarithmic phase and cycloheximide was added up to 100 µg mL−1. Sup35 level was estimated after 0, 4, and 20 h of incubation. According our data Sup35-21 and Sup35-218 fragments are stable, they are still detectable after 4 h incubation with cycloheximide (Sup35-21) and even after 20 h (Sup35-218) (Figure 1D), but we could not detect Sup35-74 fragment in this experiment. For this reason and in order to test a stability of Sup35-240, we repeated cycloheximide chase assay using a chimeric construction in which short Sup35 fragments produced from the sup35-240 and sup35-74 alleles were fused with GFP. Sup35-240-GFP which we could detect only with anti-GFP antibody has shown the same stability as wild-type Sup35 (Figure 1E, upper panel). Sup35-74-GFP was recognized by both anti-Sup35 and anti-GFP antibodies and was stable after 20 h incubation with cycloheximide (Figure 1E, middle panel). The stability of chimeric Sup35-240-GFP and Sup35-74-GFP proteins could not be explained by a stabilization effect of fused GFP, because GFP alone is less stable than both chimera (Figure 1E, lower panel). Our data are consistent with the previous estimation of an approximate half-life 7 h for wild-type GFP in yeast [15]. It should be also mentioned that the amount of Sup45 in sup35-n mutants was similar to the wild-type cells (Figure 1F), that is in agreement with our previous data [2].
To characterize effect of sup35-n mutations in diploids, derivatives of a8-7A-D832 [psi−] strain, containing sup35-n, were mated with an isogenic 7A-D832 [psi−] strain, bearing SUP35. Resulting diploids retained an omnipotent nonsense suppressor phenotype (Figure S1C), did not significantly differ by Sup35 amount and were characterized by equal amount of Sup45 (Figure S1D). To test whether these [psi−] diploids bearing two plasmids contain also short N-terminal Sup35 fragments their lysates were analyzed by Western blotting. No such fragments were detected while in strains with only one mutant plasmid they were visible in case of sup35-21 or sup35-218 and poor detected for sup35-74 (Figure S1E).
2.2. Combination of sup35-n Mutations with the [PSI+] Prion in Haploid and Diploid Strains
Previously we showed that nonsense alleles of SUP45 exhibit synthetic lethality with the [PSI+] prion [9]. The purpose of the current study was to evaluate the effect of the sup35-n mutant alleles on the viability of yeast cells bearing the [PSI+] prion. We took advantage of a yeast experimental system which allows us to utilize both haploid and diploid strains to identify mechanisms of synthetic lethality which are impossible to detect at a haploid level (see below). Two experimental approaches to combine sup35-n mutations with the [PSI+] prion were used: (i) plasmid shuffle (Figure 2A) and (ii) mating (Figure 2B). In the first approach SUP35 plasmid was shuffled by sup35-n plasmid; these experiments were carried out both on haploid and diploid strains (Figure 2A). In the second approach a haploid [PSI+] SUP35 strain was mated to a haploid [psi−] sup35-n strain whereupon the plasmid with SUP35 was lost (Figure 2B). In all the experiments, a comparison with isogenic [psi−] strains was made. The [PSI+] strain 10-7A-D832 used in this work contains a “strong” variant of [PSI+] as implied by phenotype comparison with well-characterized OT56 or OT55 strains carrying “strong” and “weak” variants of [PSI+] respectively ([16] and references therein) (Figure S2).
Figure 2.
Experimental approaches used to combine sup35-n mutations with the [PSI+] prion. (A) Haploid [PSI+] strain containing wild-type SUP35 gene on the plasmid, was transformed with sup35-n bearing plasmid; resulting transformants were replica plated on 5-FOA medium to select against the [URA3 SUP35] plasmid (upper panel). The same procedure was used for diploid [PSI+] strains (lower panel). (B) Haploid [PSI+] strain, containing wild-type SUP35 gene on the plasmid, was mated to derivatives of a [psi−] strain bearing sup35-n plasmid; resulting diploids were replica plated to 5-FOA medium to select against the [URA3 SUP35] plasmid. In all cases isogenic [psi−] strains were used as a control. SUP35 wild-type allele (WT) is marked in green, while the mutant sup35-n allele (m) is marked in red. A red triangle indicates non-functional SUP35 gene on the chromosome.
2.3. Prion [PSI+] Persists in Strains with sup35-n Mutations and Wild-Type Allele of SUP35
In order to investigate the effect of sup35-n mutations on their ability to coexist with the [PSI+] prion, isogenic haploid strains 7A-D832 [psi−] and 10-7A-D832 [PSI+] were transformed by plasmids carrying the sup35-n mutant alleles. It should be noted that the transformation of the [PSI+] strain was characterized by less efficiency and transformants had slower growth compared to the [psi−] strain (Figure S3). Growth inhibition in the case of a wild-type strain (WT/WT in Figure S3) can be explained by the prion toxicity induced by an increased amount of Sup35 and sequestration of soluble Sup35 in [PSI+] aggregates (reviewed in [6]). However, the transformation with plasmids containing sup35-n mutations will not significantly increase the overall amount of Sup35. Interestingly, transformants containing sup35-240 were characterized by increased growth compared to wild-type and other mutations (compare WT/sup35-240 with other transformants in Figure S3).
We demonstrated that sup35-n alleles are dominant mutations that lead to the suppression of all nonsense mutations studied (Figure S1C), in particular ade1-14. This mutation is often used to determine the presence of the [PSI+] prion by growth on a selective medium without adenine or colony color (reviewed in [6]). In our case it was impossible because of the identical suppressor phenotype of sup35-n mutations and the [PSI+] prion. Therefore, SDD-AGE was used to determine the presence of aggregated Sup35 in haploid cells containing the plasmid with the SUP35 gene in combination with the mutant plasmid. The presence of Sup35 aggregates was confirmed in all the [PSI+] cells and no such aggregates could be detected in the [psi−] cells (Figure 3A). Thus, in the presence of the SUP35 gene, sup35-n mutations do not affect [PSI+] maintenance in haploid cells.
Figure 3.
Nonsense mutations in the SUP35 gene do not affect [PSI+] maintenance in the presence of wild-type SUP35. (A) Yeast cell lysates from transformants containing the plasmid with the SUP35 gene in combination with the plasmid carrying the indicated mutant allele were characterized by SDD-AGE followed by Western blotting with anti-Sup35 antibodies. (B) Mating of [psi−] or [PSI+] haploid cells bearing plasmid with wild-type SUP35 (vertical lines) with [psi−] cells containing mutant plasmids (horizontal lines) leads to the formation of viable [psi−] and [PSI+] diploids after 5 days of incubation at 30 °C. (C) SUP35/sup35-n [PSI+] diploids are able to grow on media selective for nonsense suppression after 5 days of incubation at 30 °C. Media without leucine (-Leu) or uracil (-Ura) were used to control the presence of both plasmids. Ten independent transformants were tested in each case, representative results are shown. (D) Diploid [PSI+] strains containing two plasmids have the equal Sup45 amount. The same transformants as on the Panel C were tested by Western blotting. Coomassie staining of the same gel was used as a loading control. (E) Yeast cell lysates from diploids shown on the Panel B were characterized by SDD-AGE with immunoblotting for Sup35.
Next, we tested the possibility of the formation of viable diploids by mating sup35-n mutants with the [PSI+] SUP35 strain. Derivatives of the [psi−] a8-7A-D832 strain bearing sup35-n plasmid were mated with 10-7A-D832 [PSI+] strain containing the SUP35 gene on the plasmid. In all cases viable diploids were formed (Figure 3B). Obtained [PSI+] diploids were able to grow on selective media for nonsense suppression (Figure 3C), they did not differ in the amount of Sup45 (Figure 3D). SDD-AGE was used to determine the [PSI+] status of the obtained diploids. All diploid cells containing the plasmid with the SUP35 gene in combination with the mutant plasmid were characterized by the presence of Sup35 aggregates in the case of [PSI+] cells and the absence of such aggregates in the case of [psi−] cells (Figure 3E). Therefore, in diploid strains sup35-n mutations in the combination with SUP35 are compatible with the [PSI+] prion, in contrast to sup45-n mutations.
2.4. Nonsense Mutations in SUP35 Lead to Either Lethality or Prion Loss in the [PSI+] Haploid Strains
Haploid transformants containing two plasmids, one with the SUP35 allele and another with the sup35-n mutation, described in the previous section (Figure 3A), were replica plated on a medium containing 5-FOA (see Figure 2A). Only in the case of the sup35-240 mutation the substitution of the SUP35 allele in the [PSI+] strain was observed (Figure 4A). In the isogenic [psi−] strain, all transformants were able to grow on the 5-FOA containing medium, albeit with different efficiency (Figure 4A).
Figure 4.
Nonsense mutations in SUP35 lead to the lethality or the prion loss in the [PSI+] haploids. (A) Combination of the [PSI+] prion with sup35-21, sup35-74 or sup35-218 mutations is lethal. Strains 7A-D832 [psi−] and 10-7A-D832 [PSI+] containing two plasmids: one, with wild-type SUP35, and the second, with sup35-n, were replica plated on 5-FOA media to select against SUP35 plasmid. Only [PSI+] cells bearing sup35-240 were able to grow after 5 days of incubation at 30 °C. (B) Yeast cells selected as shown on the Panel A, were plated on media lacking adenine (-Ade), histidine (-His), or lysine (-Lys) to test nonsense suppression, as well on media lacking leucine (-Leu) or uracil (-Ura) to confirm the presence [LEU2] and absence of [URA3] plasmid, respectively. Growth after 5 days of incubation at 30 °C is shown. (C,D) Yeast cell lysates from transformants shown on the Panel B were characterized by SDS-PAGE (Panel C) or by SDD-AGE (Panel D) with immunoblotting for Sup35. Full-length Sup35 and tubulin are shown by arrows. (E) [PSI+] cells shown on the Panel B were transformed by SUP35 plasmid, whereupon spontaneous loss of [sup35-n LEU2] or [SUP35 URA3] plasmids was performed. Growth of cells bearing only one plasmid on 1/4 YPD or adenine-lacking medium after 5 days of incubation at 30 °C is shown.
Cells grown on media with 5-FOA and containing presumably [sup35-240 LEU2] plasmid were subcloned and tested for phenotype. Selected cells were able to suppress ade1-14, his7-1, and lys2-739 nonsense mutations both in [psi−] and [PSI+] strains (Figure 4B), indicating the presence of sup35-240 mutation after loss of the plasmid with SUP35. This was also confirmed by the SDS-PAGE data (Figure 4C), showing that the [psi−] and [PSI+] transformants containing the sup35-240 plasmid are characterized by a reduced amount of full-length Sup35, unlike the wild-type cells. In order to evaluate the presence of [PSI+] aggregates in these transformants, SDD-AGE was used. This method showed a complete absence of Sup35 aggregates in the sup35-240 transformants selected in both [psi−] and [PSI+] cells (Figure 4D). Thus, the growth of these transformants in a medium without adenine could not be explained by the presence of the prion, but instead, it is caused by the strong suppressor phenotype of the sup35-240 mutation.
To further confirm the presence of the sup35-240 mutation and the [PSI+] prion absence, cells bearing [sup35-240 LEU2] plasmid were used for re-transformation with [SUP35 URA3] plasmid (Figure 4E). After this procedure, one of the plasmids was lost spontaneously. Cells bearing SUP35 were red on 1/4 YPD medium and Ade−, while cells with sup35-240 were white and Ade+ (Figure 4E).
Thus, in [PSI+] haploid cells plasmids bearing sup35-21, sup35-74, and sup35-218 mutations are unable to substitute plasmid with the SUP35 gene, leading to lethality of yeast cells in the 5-FOA media. In [PSI+] cells with sup35-240 plasmid, only cells that had lost the prion were selected.
2.5. Incompatibility of sup35-n with the [PSI+] Prion in Diploids Depends on the Technique Used to Obtain Such Diploids
[PSI+] and [psi−] diploids containing two plasmids: one with SUP35 and another with sup35-n mutation, were obtained either by transformation of diploid strains (see Figure 2A) or by mating of corresponding haploid strains (see Figure 2B). In both cases, to lose SUP35 plasmid and to keep only the plasmid with mutant sup35-n, the plasmid shuffle on the 5-FOA medium was used.
In the first case, diploid [PSI+] or [psi−] strains bearing a single copy of SUP35 on the pRSU2 plasmid were transformed by pRSU1 plasmids with sup35-n mutations. The phenotype of transformants obtained was characterized and the [PSI+] prion presence in corresponding strains was proved with SDD-AGE and Western blotting (data not shown). Diploid transformants containing two plasmids were replica plated on a medium containing 5-FOA (see Figure 2A). Substitution of the wild-type SUP35 gene in the [PSI+] strain was only detected in the case of the sup35-240 mutation. In the isogenic [psi−] strain, all transformants were able to grow on the 5-FOA medium (Figure 5A). It should be mentioned that the efficiency of plasmid shuffle was decreased in [psi−] cells with sup35-21 and sup35-74 mutations, which is similar to the data obtained in haploids (compare Figure 4A and Figure 5A).
Figure 5.
Lethality of the [PSI+] diploids depends on the technique used to obtain SUP35/sup35-n cells. (A) Cells bearing sup35-n mutations are lethal in combination with the [PSI+] prion in diploid cells obtained by transformation. [PSI+] or [psi−] diploids containing plasmid with wild-type SUP35 were transformed with sup35-n mutant plasmids; growth of transformants was tested on the medium selective for both plasmids (left panel), then transformants were replica plated on 5-FOA media to select against SUP35 plasmid (right panel). Growth of eight independent transformants is shown after 7 days of incubation at 30 °C. (B) Cells bearing sup35-n mutations are viable in combination with the prion [PSI+] in diploid cells obtained by the mating of [PSI+] [SUP35] strain with [psi−] [sup35-n] strains. Left panel represents the growth of diploids on the medium selective for both plasmids, right panel shows that all cells are able to lose SUP35 plasmid on 5-FOA media after 7 days of incubation at 30 °C. Eight independent transformants were tested in each case, representative results are shown. (C) The presence of sup35-n mutations leads to modification of [PSI+] aggregates properties in diploid strains. Left, cells selected on the Panel B contain only plasmid with mutation. Middle, these cells were transformed by SUP35 plasmid. Right, spontaneous loss of [sup35-n LEU2] plasmid was performed. Lysates of cells bearing different plasmids were subjected to SDD-AGE followed by immunoblotting for Sup35. The right panel represents the growth of transformants bearing only SUP35 plasmid after loss of mutant plasmid on 1/4 YPD medium after 5 days of incubation at 30 °C. Numbers correspond to the lanes of the last SDD-AGE gel. (D) Infectivity of whole cell lysates of diploid strains D1691 [psi−], D1692 [PSI+] bearing SUP35 or sup35-n mutant plasmid (selected as shown on the Panel B), was determined by transformation into 1-OT56 [psi−] [PIN+]. Control transformation was performed with either vector pRS316 alone, or with fibrils of Sup35NM. Transformants were selected on SC-Ura media, and then patched on 1/4 YPD. In each case, growth of 104 independent transformants after 5 days of incubation at 30 °C is shown. The number of white (w) or pink (p) clones is shown below. (E) White clones indicated by numbers on the Panel D were subcloned on 1/4 YPD followed by growth on GuHCl media and additional subcloning on 1/4 YPD.
In the second case, we used diploids obtained by mating of sup35-n mutants with the [PSI+] SUP35 strain, described in the previous section (Figure 3C), that contained Sup35 aggregates (Figure 3D). All these strains were able to grow on a 5-FOA medium (Figure 5B), and demonstrated that in these [PSI+] cells efficient shuffling of SUP35 on corresponding mutant allele is possible. Cells grown on a medium with 5-FOA and containing presumably [sup35-n LEU2] plasmid were subcloned and tested for phenotype. Cells bearing sup35-n mutations were able to suppress ade1-14 and his7-1 nonsense mutations in [PSI+] strains (Figure S4), indicating the presence of these mutations after loss of the plasmid with SUP35.
SDD-AGE showed a practically complete absence of aggregates in most of the transformants studied (Figure 5C, left). However, some transformants with sup35-21, sup35-74, or sup35-218 plasmids still keep a decreased amount of the prion aggregates together with their increased size (Figure S5A). To prove either the prion loss or its maintenance in diploid cells shown in Figure 5C (left) we repeated a plasmid shuffle assay, but in this case, we replaced a mutant plasmid by the wild-type. Diploid cells, bearing plasmids with sup35-n, were transformed by the plasmid with SUP35, cells containing two plasmids were selected and then tested by SDD-AGE. A small amount of aggregates with increased size compared to wild-type aggregates was found only in the case of sup35-74 (Figure 5C, middle). Clones that have spontaneously lost [sup35-n LEU2] plasmid were selected and once more tested for the presence of Sup35 aggregates. All of them except one were characterized by the complete loss of aggregates and had a red color on 1/4 YPD (Figure 5C, right). The clone 3 derived from sup35-74 has a pink color on 1/4 YPD that corresponds to traces of aggregates on SDD-AGE (Figure 5C).
Changes of the Sup35 aggregate size (Figure 5C, left) and the lack of the [PSI+] suppressor phenotype after presence of sup35-n (Figure 5C, right) allowed us to suppose that mutations altered the prion variant. To check this, we transformed [psi−] cells (the 1-OT56 and 2-OT56 strains were used instead of 7A-D832 because the extremely low transformation efficiency of the last one) with whole cell lysates of strains, presented on Figure 5C (left part). The Sup35NM fibrils obtained in vitro were used as the positive control. As a negative control vector pRS316 alone or lysate of D1691 [psi−] strain were used. The transformants were selected on the SC-Ura. Their nonsense suppressor phenotype was analyzed on the 1/4 YPD (Figure 5D and Figure S5C). All white and pink clones were curable with GuHCl (Figure 5E and data not shown), indicating that they were [PSI+]. Also, we found that phenotype of cells transformed with lysates of strains, bearing sup35-n, differed from the control (lysate of [PSI+] strain with SUP35) by color (Figure 5D,E and Figure S5B). This observation was in agreement with our initial assumption that investigated mutations alter the prion variants. Surprisingly high heterogeneity of control transformant phenotypes might reveal that the [PSI+] D1692 strain contains a “cloud of the prion variants” [8]. From this point of view, we can assume that presence of sup35-n does not directly alter the [PSI+] variant, but leads to the selection of specific variants from the existing cloud. Nonetheless this mechanism also may be considered as the change of the prion variant.
Thus, diploid cells obtained by the mating of [PSI+] strains with [psi−] strains and containing only plasmid with sup35-21, sup35-74, or sup35-218 mutations are able to maintain the [PSI+] prion. However, [PSI+] undergoes changes in its properties, and likely the prion variants, that are manifested by an increase in aggregate size and their loss after changing the mutant allele to the wild-type. Diploid cells containing sup35-240 mutation lost the [PSI+] prion.
2.6. The sup35-240 Mutation Prevents [PSI+] Propagation
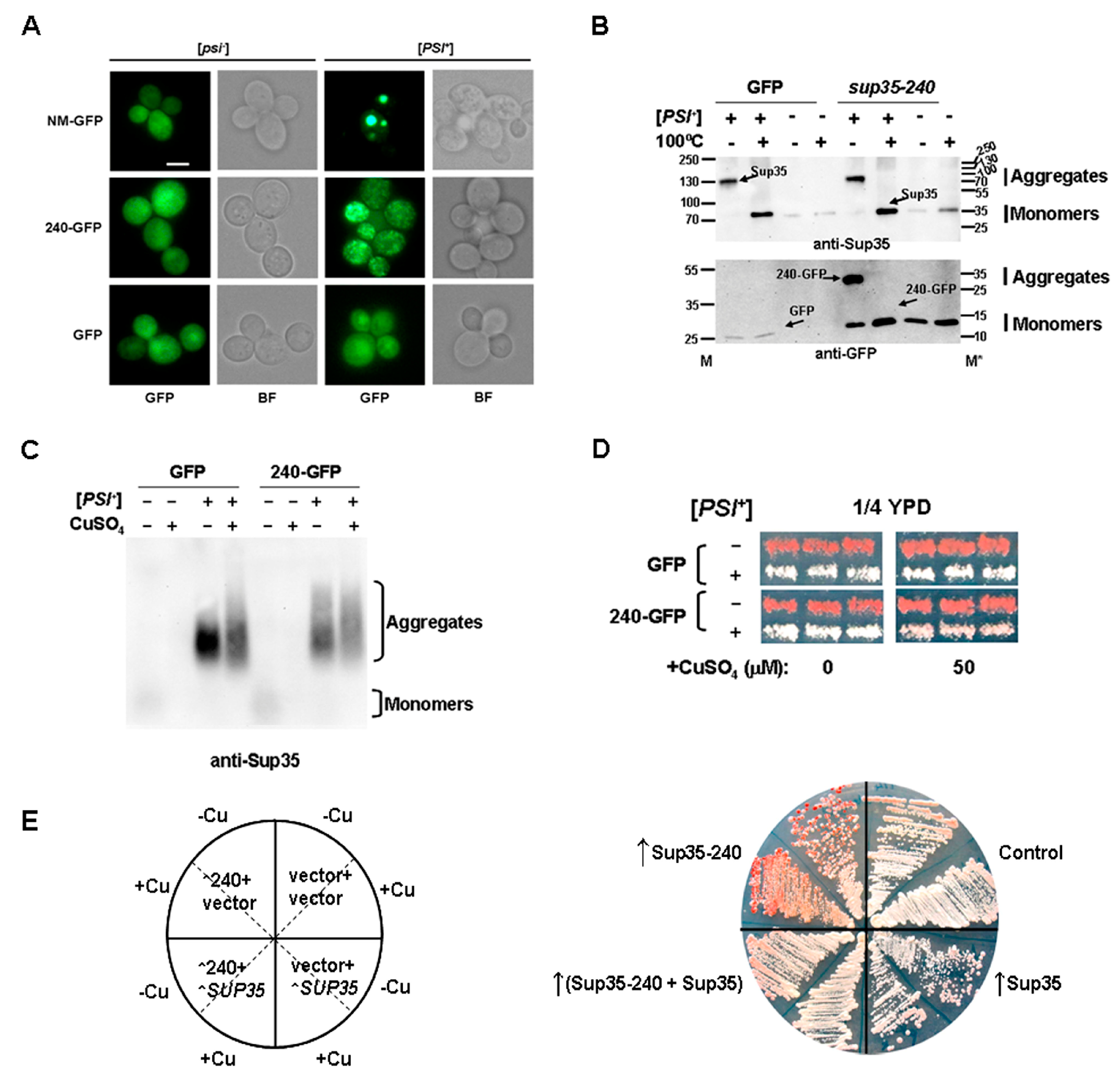
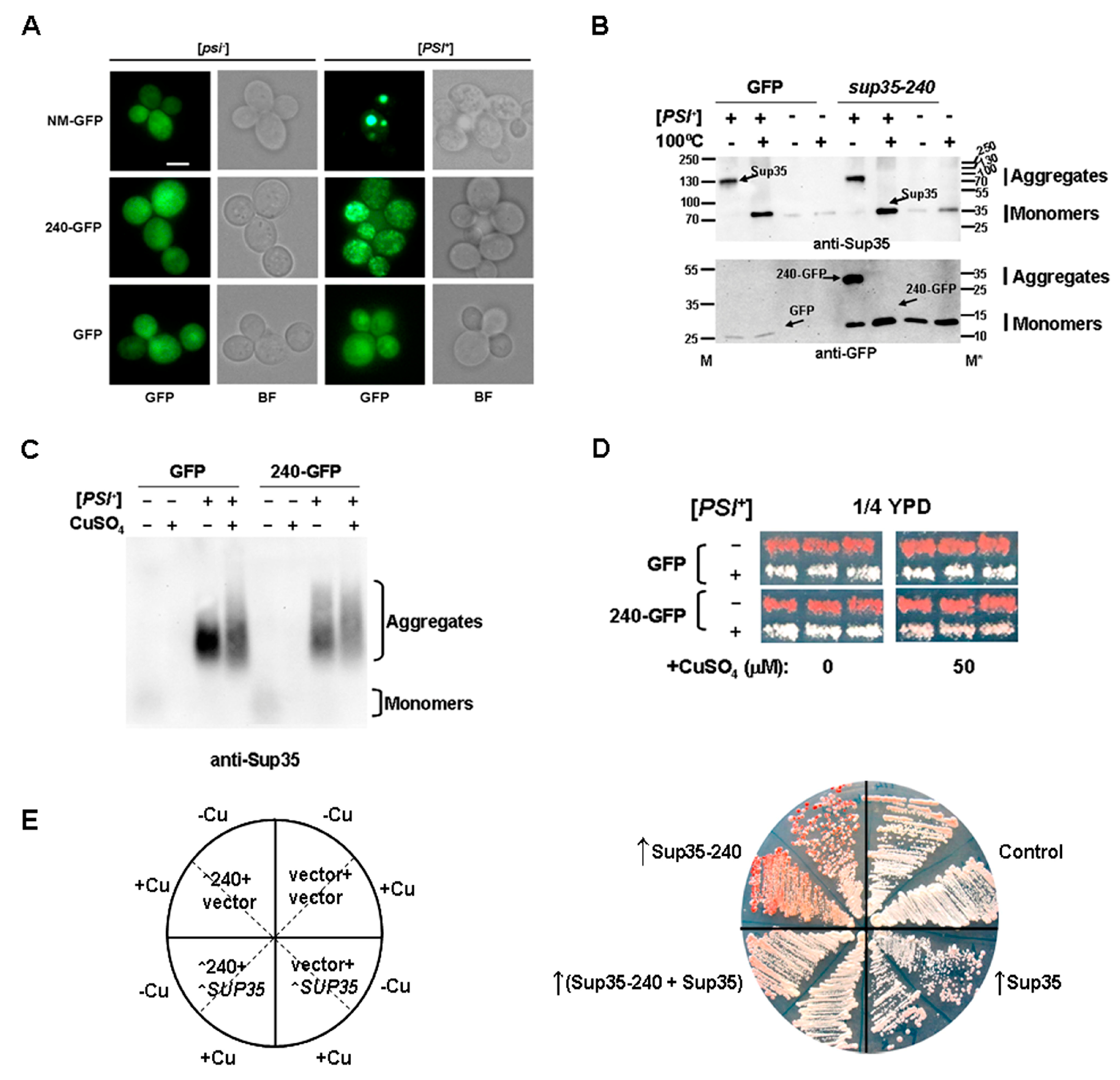
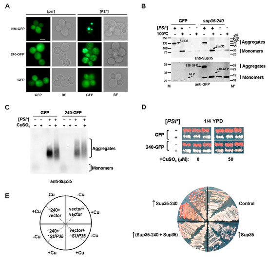
To find out the reason for the prion loss in the presence of sup35-240 mutation we used a chimeric protein in which short Sup351–55 produced from the sup35-240 allele was fused with GFP. First, we studied whether such a truncated protein is able to form aggregates in [PSI+] cells. We used the Sup35NM-GFP fusion protein and GFP as controls. 7A-D832 [psi−] or 10-7A-D832 [PSI+] strains were transformed by pRS316 plasmid bearing GFP-fusions under the control of the inducible CUP1 promoter. We found that overproduced Sup35-240-GFP can decorate pre-existing [PSI+] aggregates (Figure 6A). However, the [PSI+] aggregates decorated by Sup35NM-GFP and Sup35-240-GFP were different. Cells containing Sup35-NM-GFP were characterized by the presence of large aggregates, while in cells with Sup35-240-GFP only multiple small foci were detected.
Figure 6.
Sup35-240 is included in prion aggregates and leads to destabilization of the [PSI+] prion. (A) 10-7A-D832 [PSI+] and 7A-D832 [psi−] strains were transformed with pRS316-pCUP-GFP, pRS316-pCUP-SUP35NM-GFP, or pRS316-pCUP-sup35-240-GFP plasmids. Logarithmic yeast cultures were incubated in the presence of 50 μM CuSO4 for two hours. Cells were visualized using fluorescent microscopy. Representative groups of cells are shown. Scale bar corresponds to 5 μm. BF—bright field. (B) Lysates of [PSI+] and [psi−] yeast cells shown at (A) were subjected to SDS-PAGE with additional boiling followed by immunoblotting with anti-Sup35 (upper panel) or anti-GFP (lower panel) antibodies. M—molecular weight marker (kDa) loaded at the beginning of electrophoresis (M) and after the gel boiling (M*). (C) The same [PSI+] and [psi−] transformants as in (A) were subjected to SDD-AGE followed by immunoblotting with anti-Sup35 antibodies. (D) Transformants shown at (A) were grown on 50 µM CuSO4 plates for 3 days, then transferred onto 1/4 YPD media to demonstrate the efficiency of suppression. Six independent transformants were tested in each case. Representative results after 5 days of incubation at 30 °C are shown. (E) OT56 ([PSI+]) strain was transformed with combination of following plasmids: pRS316-pCUP-GFP and pRS315 (vector + vector); pRS316-pCUP-GFP and pRSU1 (vector + SUP35); pRS316-pCUP-sup35-240-GFP and pRS315 (240 + vector); pRS316-pCUP-sup35-240-GFP and pRSU1 (240 + SUP35). Transformants were grown during 6 days on selective media under non-induced (−Cu) or induced (+Cu) conditions (50 µM CuSO4 was used), then transferred onto 1/4 YPD media for 5 days of incubation at 30 °C.
Next, we studied whether Sup35-240-GFP is able not only to co-localize but also to co-aggregate with full-length Sup35 in [PSI+] strain. For this purpose SDS-PAGE with additional boiling was used [17]. Both in the presence of the control vector with GFP as well as with Sup35-240-GFP [PSI+] cells containing mostly aggregated Sup35 (Figure 6B, upper panel). Unfortunately, Sup35 antibodies do not recognize the N-terminal fragment of the Sup35, but by using anti-GFP antibodies we have shown that in [PSI+] cells Sup35-240-GFP is mostly present in the aggregated form (Figure 6B, lower panel). Sup351–55 is possibly included in [PSI+] aggregates formed by full-length Sup35, followed by a cessation of fibril growth. In this case Sup35-240 can work as an anti-prion agent which will induce the loss of [PSI+] aggregates.
SDD-AGE of the same transformants revealed differences in the amount of Sup35 aggregates in the presence of vector-GFP or Sup35-240-GFP (Figure 6C). It seems that short two-hour induction of the CUP1 promoter resulted in a decrease in the amount of prion aggregates. To confirm the prion loss in the case of sup35-240 overexpression we compared phenotypic characteristics of cells overproducing Sup35-240-GFP or GFP.
Transformants of [PSI+] or [psi−] cells were grown in the presence of 50 µM CuSO4 for three days and then replica plated on 1/4 YPD to check the [PSI+] status. [PSI+] cells bearing overexpressed Sup35-240-GFP were characterized by weakened nonsense suppression manifested a dark pink color on 1/4 YPD medium compared to the control [PSI+] cells (Figure 6D). From this experiment we can conclude that the presence of short Sup35-240 fragment destabilizes the prion.
However previously we did not observe any changes in [PSI+] manifestation in diploid cells bearing SUP35 and sup35-240. To analyze this disparity, we transformed [PSI+] strain (OT56) with the plasmid for Sup35-240-GFP overproduction in combination with either vector pRS315, or centromeric plasmid encoding Sup35 (pRSU1). As negative control combination of empty vectors was used (pRS316-pCUP1-GFP and pRS315) as positive control – pRSU1 plasmid in combination with pRS316-pCUP1-GFP (Figure 6E and Figure S6A). It should be noted that, because of the presence of traces of copper in the medium, the studied effects were almost identical. In this experiment we showed that the additional copy of SUP35 protect the prion of destabilization caused by transient production of Sup35-240-GFP (Figure 6E and Figure S6A). This observation demonstrated that the effect of sup35-240 depends on the ratio of full-length and truncated protein and explained the unchanged prion propagation in the diploids. It has been previously shown that overexpression of SUP35 in [PSI+] cells leads to the toxic phenotype [18]. Interestingly, this effect is obvious even in the presence of additional copy of the SUP35 gene on centromeric plasmid. In the presence of Sup35-240 this toxic phenotype completely disappeared (Figure 6E and Figure S6A). When [PSI+] strain containing vector pRS316 was transformed by multicopy plasmid bearing SUP35, transformants were not selected, possibly because of prion toxicity. However, in the presence of pRS316-pCUP1-Sup35-240-GFP few transformants were obtained (Figure S6B). Thus, Sup35-240 fragment destabilize the [PSI+] prion even in the presence of full-length protein in different strains, but this effect depends of the amount of wild-type Sup35.
3. Discussion
3.1. [PSI+] State and sup35 Mutations
[PSI+] is a prion that represents an aggregated form of the translation termination factor Sup35 (or eRF3) (reviewed in [6]). The N-terminal domain of Sup35 is responsible for [PSI+] induction, which is more efficient in the case of artificial introduction in yeast cells of short N-terminal fragments of Sup35 [7,19,20,21]. A generation of N-terminal fragments of yeast Sup35 is possible in vivo in the case of nonsense mutations in the SUP35 gene. Such mutations lead to the formation of the Sup35 N-terminal fragments (the size of which depends on the position of the premature stop codon (PTC)) together with full-length Sup35 which is synthesized because of readthrough of PTC in the sup35 nonsense mutant. In the present study we have analyzed the effects of the combination of sup35-n mutations with the [PSI+] prion in haploid and diploid cells. We have found that such effects depend on the presence of wild-type copy of SUP35, type of selection as well as the position of nonsense mutation.
We have demonstrated that unlike sup45-n, sup35 nonsense mutations do not lead to the synthetic lethality of [PSI+] cells bearing SUP35 allele. In our experiments, all diploids SUP35/sup35-n were viable in the presence of strong [PSI+] prion and the properties of [PSI+] were unchanged (at least, those detected by SDD-AGE, Figure 3D). Haploid cells containing two plasmids, one with SUP35 and another with sup35-n, were also viable, retained the [PSI+] prion and were characterized by unchanged Sup35 aggregates (Figure 3A). Thus, the combination of the wild-type allele of SUP35 with mutant sup35-n does not lead to changes in [PSI+] properties or its stability.
Previously we have shown that the main reason for the lethality of sup45-n mutants in combination with a strong variant of the [PSI+] prion is the depletion of Sup45 protein [9]. This is not the case for sup35-n mutants that have the same amount of Sup45 as wild-type cells ([2] and this study, Figure 1C).
The new observation in this work is that the synthetic lethality of [PSI+] combined with sup35-n depends on the genetic method used for the creation of such a combination. The transformation of [PSI+] SUP35 haploid or diploid cells with sup35-n bearing plasmid followed by loss of the SUP35 plasmid leads to the cell death (except for sup35-240 that causes the prion elimination and will be discussed below). Thus, we can conclude that in the absence of wild-type copy of SUP35 nonsense mutations are incompatible with the [PSI+] prion both in haploid and diploid cells obtained by transformation (Figure 4A and Figure 5A). Nevertheless, the diploid strains with identical combination of sup35-n and the prion, obtained by mating, are able to lose the wild-type SUP35, retaining only the mutant allele.
The cell death in the combination of sup35-n and [PSI+] is not surprising, considering that the decrease in the amount of essential Sup35 will be unfavorable for yeast cells. Some of the sup35 nonsense mutants contain a very low amount of the full-length Sup35 compared to the wild-type: 3% for sup35-21 and 10% for the sup35-74 (Figure 1C). In [PSI+] cells most of the Sup35 is present in an aggregated form, while in [psi−] cells it is soluble [22,23]. According to the estimation by different authors, [PSI+] cells contain 0.5-2% of soluble Sup35 compared to [psi−] cells [24,25]. Such an amount of soluble Sup35 is comparable to those in sup35-n mutants. However, cells bearing sup35-n mutations are not the same as [PSI+] cells, because they have a low amount of full-length Sup35, together with its short fragments, the role of which is unclear. Furthermore, it was shown that aggregated Sup35 may retain some functional translation termination activity [26]. Thus, one possible reason for the sup35-n [PSI+] cells lethality is the depletion of functional Sup35 protein. Another reason may be connected with an inclusion of short N-terminal Sup35 fragments in aggregates and a subsequent increase in the amount of Sup35 aggregates. Previously it was shown that nonsense mutation sup35-2 causes lethality in combination with [ETA+] (a weak variant of [PSI+]) or [PSI+] prions [24,27]. Mutation sup35-2 leads to substitution of TTG for the TAG stop codon, followed by termination of translation and synthesis of 109 amino acid truncated fragments of Sup35 (together with a decreased amount of full-length Sup35) [24]. The lethality could not be overcome by the overexpression of SUP45 [24,27]. In these experiments lethality was tested in meiotic progeny from crosses of the [ETA+] strain and the sup35-2 strain. From these data one can conclude that all [ETA+] SUP35/sup35-2 diploids were viable. The lethality of sup35-2 mutation in combination with [ETA+] prion was explained by the ease of conformational adaptation by Sup351–109 compared to the full-length Sup35 and subsequent cell death in the condition of deficit of full-length Sup35 [24]. Possibly, Sup35-74, Sup35-218, and Sup35-21 fragments formed from corresponding alleles can be included in the [PSI+] aggregates that lead to cell death.
All the diploids bearing only sup35-n that were obtained by the mating of [PSI+] SUP35 cells with [psi−] sup35-n mutants followed by the loss of SUP35 plasmid were viable. Probably, during the growth of the [psi−] sup35-n cells, additional mutations in other loci were selected. Indeed, previously we have shown that the viability of cells bearing sup45-n or sup35-n mutations increased after the growth in the absence of the wild-type allele [1,28]. The experiments for identification of such mutations are now in progress.
3.2. Nonsense Mutations in the SUP35 Gene Can Change [PSI+] Properties and Variant
All sup35-n diploids (except sup35-240) retained the [PSI+] prion after loss of the SUP35 gene, however, some prion characteristics were changed (Figure 5C,D and Figure S5). At least two molecular mechanisms may be proposed for the explanation of this phenomenon.
The first, short fragments of Sup35 may be incorporated into prion aggregates with very high efficiency. This, in turn, can lead to the enlargement of Sup35 aggregates. Indeed, it was previously shown that different N-terminal Sup35 fragments (Sup351–133, Sup351–154, and Sup351–240) are able to form [PSI+]-specific Sup35 aggregates composed solely of the N- or NM-fragments [19]. Nevertheless, from those data it is not clear whether N-terminal Sup35 fragments can be included in the [PSI+] aggregates formed by the full-length Sup35 or form independent aggregates. From the data of seeding activity of Sup351–240, which was able to convert full-length soluble Sup35 from [psi−] lysate to its aggregated form [19] one can suggest that this fragment is included in the aggregates. It was shown that truncated N-domains are able to decorate pre-existing Sup35 aggregates in [PSI+] strains [20]. However, in these experiments Sup35 N-domain fragments were fused with M-GFP, thus their interaction with Sup35 can be different for such of N-domains only.
The second mechanism assumes that the incorporation of short Sup35 fragments into aggregates affects their fragmentation by cellular chaperones. Thus, the sup35-n mutation may lead to an increase in the size of aggregates and a decrease in the propagon number. In turn, daughter cells will receive a lower number of the prion seeds and the [PSI+] will be weakened. In the case of sup35-74 (which produces the fragment 1-129 aa) the second mechanism is in good agreement with the identification of the Hsp104 binding site in the Sup35. The Sup35 fragment from 129 to 148 aa is essential for the interaction of these two proteins and [PSI+] elimination by Hsp104 overproduction. However, Sup35 lacking fragment 129-148 aa is still capable of maintaining the prion [29]. The analogous results obtained for sup35-218 (fragment 1-180 aa) allow us to suggest that the unknown site for chaperones is located in the missed part of the M-domain (182-256 aa) of the C-domain of Sup35, because the sup35-21 have no effect on the prion). Additional experiments are needed to discriminate between the above two mechanisms. Therefore, for the first time we have demonstrated that sup35 nonsense mutations may affect [PSI+] properties that in turn can lead to the formation of the new prion variant. Protein transformation revealed that the [PSI+] variants maintained in diploid cells with sup35-n differ from the strain with SUP35 (Figure 5D). The detailed molecular mechanisms of this event need to be investigated.
Interestingly, cells bearing SUP35/sup35-n plasmids do not contain a detectable amount of truncated Sup35 (Figure S1D). One possible explanation originates from known data that for efficient termination of translation both eRF1 and eRF3 are required [30], and in cells bearing WT/sup35-n plasmids together with two genomic copies of SUP45 the amount of Sup35 is not sufficient to generate anti-suppression. In this case, the truncated Sup35 will not be generated (or its amount will be low and will not be detected in Western blots). However, the situation may be more complicated. Previously in the laboratory of Ian Stansfield it was shown that transcriptional up-regulation of the nonsense allele sup45-18 leads to increased expression of full-length Sup45, even in the context of the negative feedback loop [31]. Authors could not prove this hypothesis by Western blotting because their antibodies did not recognize the N-terminal part of Sup45, but their data indicate that the presence of the sup45-n allele can affect the amount of full-length Sup45. We can assume the existence of a similar mechanism in the case of sup35-n mutations.
3.3. Possible Influence of Sup35 Interacting Proteins on Viability of sup35-n Mutants in [PSI+] Background
Quite a long time ago it was shown that Sup35 interacts not only with Sup45 but also with proteins, participating in translation termination (e.g., PABP, Upf1-3 proteins (components of the nonsense-mediated mRNA decay complex), as well as with some other proteins associated with this process (Mtt1, Itt1, elongation factor EF-2 and Sla1 (reviewed in [14])). During past years, several Sup35 interacting proteins were identified including Dbp5 [32], ABCE1/Rli1 [33], eIF2 and Hcr1 [34], tubulin and Pub1 [35]. The role of some of these proteins in Sup35 prionization was studied. It was shown that PAB1 overexpression has an anti-suppressor effect on [PSI+]-mediated suppression and does not influence [PSI+] stability [36]. During a screen for antiprion factors against [PSI+] without the overproduction of Upf1 protein was identified, and it was proposed that inhibition of the prion propagation by Upf proteins is explained by their direct interaction with Sup35, either in soluble or aggregated form [37]. The participation of Upf1 together with Pub1 in a [PSI+] detoxication system was also shown [38].
It is possible that some of the proteins interacting with Sup35 can influence also the viability of strains bearing sup35 nonsense mutations in the presence of [PSI+]. For example, anti-suppressor effect of overexpressed PAB1 in the [psi−] strain bearing the sup35-21 mutation (the same mutation that was used in the current work) was demonstrated [36], the same effect was never studied in [PSI+] background. Previously we have shown that inactivation of either UPF1 or UPF2 gene increases viability of sup35 nonsense mutants in the [psi−] background [39]. Recent data [37] allow us to propose that this effect is absent in [PSI+] strain. Nonsense mutation sup35-21 was employed also in several works studied effects of Dbp5 or Rli1 [32,33] on translation termination, however, [PSI+] status of the strains remains unknown.
3.4. Nonsense Mutation in the SUP35 Gene as a New pnm Mutation
Mutation sup35-240 is of the greatest interest because its presence in all studied cases led to prion loss. This is the only mutation that could replace the SUP35 wild-type allele in both haploid and diploid [PSI+] strains; however, only [psi−] cells emerged after such a shuffle. The minimal Sup35 fragment that can be incorporated into existing prion aggregates comprises the first 49 residues, its small extension up to the 57th residue increases the efficiency of this process [20]. In our work, using the same approach, we have demonstrated that the short Sup351–55 protein produced from the sup35-240 allele may be able to decorate the Sup35 aggregates (Figure 6A). Thus, we can suggest that the inclusion of Sup35-240 into prion aggregates can destabilize these aggregates or lead to the formation of non-heritable aggregates. Alternatively, single molecules of Sup351–55 can stick to aggregate ends, and thus interrupt fibril growth. Such a mechanism was proposed to explain the interspecies barrier for prion transmission [40]. We find the first hypothesis more suitable, because the corresponding fragment is incorporated into aggregates with high efficiency (Figure 6A,B). Previously we suggested that in the prion variant studied (yeast strain 10-7A-D832), the first 63-69 residues are included into super-pleated β-structure [41]. This means that Sup351-55 is efficiently incorporated into existing aggregates but cannot template their structure properly, which may lead to the prion destabilization. Unfortunately, we could not detect the untagged Sup35-240 in cells bearing the nonsense mutation (Figure 1C) with available antibodies. Nevertheless, we suppose that the truncated fragment is presented in the cells, because the effects of sup35-240 and construction sup35-240-GFP for the corresponding protein are clearly detected and are the same (Figure 6).
Thus we can conclude that sup35-240 mutation prevents [PSI+] propagation and can be considered as a new pnm (from “[PSI+] no more” [42,43]) mutation. The majority of Pnm proteins showed diminished ability to be recruited into the [PSI+] aggregates in vivo; also, the presence of some mutant proteins led to solubilization of Sup35 aggregates [44].
Previously chimeric Sup351-61-GFP protein was used for visualization of pre-existing [PSI+] prion aggregates [45,46], as well as for prion strains typing [47]. It was shown that prolonged overproduction of the Sup351-61-GFP did not cure [VH-1] or [VK-1], however slight [PSI+] curing was observed in cells harboring [VL-1] [45,46]. Interestingly, it was also demonstrated that overproduction of Ure2p fragments as well its fusions with GFP cures the [URE3] prion [48,49]. Conversion of the protease-sensitive prion protein (PrP) to its abnormal protease-resistant isoform was inhibited by a peptide containing a conserved PrP sequence both in cell-free system [50] and in tissue culture cells [51].
3.5. Possible Applications and Implications
The part of the gene SUP35 encoding the NM-domains is enriched by potential stop codons (48% compared to 34% for the entire yeast genome) [3]. Therefore, the probability of spontaneous nonsense mutations within the corresponding region is high. Thus, we can propose that sup35-n mutations can be found in wild yeast strains. Apparently, combinations of sup35-n mutations with [PSI+] prion are also possible, e.g., by mating of corresponding haploids, or by appearance of spontaneous mutation in diploid strains. However, in most cases [PSI+] will be quickly eliminated from population. This elimination is explained either by lethality of sup35-n combination with [PSI+] (e.g., sup35-21, sup35-74 and sup35-218) or by pnm-effect of sup35-n itself (e.g., sup35-240). In the case if [PSI+] will be not eliminated by above reasons, it will be weakened and finally disappeared from population.
At least five spontaneous PrP mutations leading to the appearance of a stop codon instead of a sense codon were described (reviewed in [52]). All these mutations lead to synthesis of the C-terminal truncated PrP that lacks the cell surface-linking GPI-anchor. Development of animal models to study the effects of PrP stop mutations has not yet been reported. Possibly, yeast can serve as a model for studying the effects of truncated prion sequences in vivo as well as to propose a potential strategy for the treatment of human and animal prion diseases.
4. Materials and Methods
4.1. Yeast Strains
Yeast strains used in this study are listed in Supporting Information Table S2. The 7A-D832 [psi] strain and its isogenic derivatives, 10-7A-D832 [PSI+] and a8-7A-D832 [psi−], with mating type switched to MATa were a gift from A. Borchsenius (Department of Genetics and Biotechnology, St. Petersburg State University, St. Petersburg, Russia). Strains contain the sup35::TRP1 knock-out on the chromosome, compensated by plasmids bearing the SUP35 gene. OT56 and OT55 isogenic strains [16,53] were used as the [PSI+]W and [PSI+]S controls respectively; their isogenic derivate, 1-OT56, was used as [psi−] control [54]. The diploid strains, D1691 and D1692, SUP35/sup35-n or SUP35/SUP35 were obtained by mating 7A-D832 or 10-7A-D832 with derivatives of a8-7A-D832, bearing plasmids with sup35-n.
4.2. Plasmids
Plasmids used in this work are listed in Supporting Information Table S3. Positions of sup35 mutations and resulted substitutions in case of them are shown in Supporting Information Table S1. Plasmid pRS316-pCUP-sup35-240-GFP was constructed by addition of new site for SacII (NEB, Ipswich, MA, USA) into pRS316-pCUP-SUP35NM-GFP after the 166 nucleotide position of SUP35NM. The mutations were introduced by site-directed mutagenesis with primers 240_SacII-F and 240_SacII-R (Supporting Information Table S4). This new plasmid was digested by SacII (new site within SUP35NM and old one between SUP35NM and GFP) and self-ligated. Plasmids bearing sup35 mutations, leading to the Q56K and Q56Y substitutions, were constructed by site-directed mutagenesis. We amplified pRSU1 [55] using highly processive DNA polymerase (AccuPrime Pfx, Invitrogen, Thermo Fisher Scientific, Waltham, MA, USA) with complementary primers, bearing required mutations (Q56Y-f and Q56Y-r or Q56K-f and Q56K-r, Supporting Information Table S4). The following PCR program was used: 95 °C 30 s/55 °C 30 s/68 °C 24 min for 18 cycles. Next, the PCR mixture was treated with DpnI (Thermo Fisher Scientific, Waltham, MA, USA) to remove the template DNA. Then, this solution was used for transformation of E. coli DH5α competent cells. All mutations were verified by sequencing in Resource Center “Development of Molecular and Cell Technologies” of St. Petersburg State University, using primers Sup35-BamHI, 112, 113, 116 and sup3 (Supporting Information Table S4).
4.3. Growth Conditions and Phenotypic Assays
Standard methods of cultivation and manipulation of yeast and bacteria were used in this work [56,57]. Escherichia coli strain DH5α (supE44 ΔlacU169 (φ80 glacZΔM15) hsdR17 recA1 endA1 gyrA96 thi-1 relA1) was used for plasmid amplification. Bacterial culture was grown in LB medium with ampicillin (50 µg mL−1) at 37 °C. LB medium contained 10 g L−1 tryptone, 10 g L−1 sodium chloride, 5 g L−1 yeast extract (all reagents from VWR Life Science AMRESCO, Radnor, PA, USA). Yeast strains were cultivated at 30 °C in standard solid and liquid media (YPD (rich media), SC (synthetic media), and SC without particular components of SC (selective media). SC media contained 6.7 g L−1 yeast nitrogen base w/o a/a (Sigma-Aldrich, St. Louis, MI, USA), 20 g L−1 dextrose (VWR Life Science AMRESCO, Radnor, PA, USA), and required amino acids (Sigma-Aldrich, St. Louis, MI, USA). YPD contained 10 g L−1 yeast extract, 20 g L−1 peptone, 20 g L−1 dextrose, and 20 g L−1 agar (all reagents from VWR Life Science AMRESCO, Radnor, PA, USA), 1/4 YPD contained 2,5 g L−1 yeast extract (or 1/4 of standard YPD medium), 20 g L−1 peptone, 40 g L−1 dextrose and 20 g L−1 agar. 5-FOA media containing 1 mg mL−1 5-fluoroorotic acid (Thermo Fisher Scientific, Waltham, MA, USA) was used for counter-selection of URA3 plasmids [57]; 1⁄4 YPD medium [58] was used for monitoring the red color phenotype. For the CUP1 promoter induction CuSO4 (Sigma-Aldrich, St. Louis, MI, USA) was added to a final concentration of 50 or 100 µM. Yeast transformation was performed as described [59].
4.4. Protein Analysis
Cells for protein extraction were grown in liquid media at 30 °C with shaking at 200 rpm until reaching OD600 = 0.6-0.8. Yeast cells for analysis of amyloid aggregates were lysed in non-denaturing conditions with glass beads (Sigma-Aldrich, St. Louis, MI, USA) [17]. The modified alkaline lysis method [60,61] was employed for analysis of proteins amount with SDS-PAGE. Briefly, cells were pelleted and washed twice in water. Cell pellets were incubated for 5 min with 2 M lithium acetate (LiAc, Sigma-Aldrich, St. Louis, MI, USA) in ice. LiAc-treated cells were then centrifuged, the supernatant was aspirated, and the cells were resuspended in 0.4 M NaOH and placed on ice for 5 min. After centrifugation pellets were resuspended in Laemmli buffer (60 mM Tris-Cl pH 6.8, 2% SDS, 10% glycerol, 5% β-mercaptoethanol, 0.01% bromophenol blue) (all reagents are from Sigma-Aldrich, St. Louis, MI, USA), boiled for 5 min, and cleared by centrifugation before separation by PAGE. After electrophoresis proteins were eluted onto PVDF membrane (GE Healthcare Life Sciences, Pittsburgh, PA, USA) by semidry transfer and visualized with Western blot hybridization [56]. GeneGnome hardware and software (Syngene, Bangalore, Karnataka, India) was used for imaging; ECL Select Western Blotting Detection Reagent (GE Healthcare Life Sciences, Pittsburgh, PA, USA) was used for chemiluminescent detection of proteins on PVDF membrane. SDD-PAGE with additional boiling [17] was performed to detect Sup35 in the aggregated and soluble fractions. In this case cell lysates obtained by glass beads were loaded on a 10% SDS-PAGE gel and run until the dye front migrated halfway through the resolving gel. The current was stopped and the gel and glass plates were sealed in plastic sheets prior to boiling upright for 10 minutes in a 100 °C water bath. The gels were removed from the plastic sheets and reinserted into the PAGE apparatus, where voltage was re-applied until the dye front migrated to the bottom of the gel. Molecular weight marker was loaded twice: before gel boiling and after it. Upon boiling aggregated material that is too large to enter the resolving gel breaks down and enters the resolving gel. Following Western blot, two bands are visible per lane: a lower band of soluble material, and a higher band of insoluble material that was delayed in entering the gel.
Semi-denaturing detergent-agarose gel electrophoresis (SDD-AGE) was used for the analysis of Sup35 amyloid aggregates, followed by capillary transfer onto PVDF membrane [62,63] and Western blot hybridization [56]. The mix (1:1) of rabbit polyclonal anti-Sup35 (SE4290) and anti-Sup35N (SE4291) [2] antibodies was used to detect Sup35. The anti-Sup45 (SE-45-2) [64], anti-α-tubulin (Sigma-Aldrich, St. Louis, MI, USA) and Anti-Tag(CGY)FP (Evrogen, Moscow, Russia) antibodies were used for hybridization with corresponding proteins. ECL Prime Blocking Reagent (GE Healthcare Life Sciences, Pittsburgh, PA, USA) or defatted powdered milk in Tween Tris-buffered saline (TTBS) was used for PVDF membrane blocking (1% w/v and 5% w/v, respectively). The same reagents (0.1% w/v and 5% w/v, respectively) were used as diluent buffer for antibodies. For quantification of Sup45 amount Criterion Stain Free gels (Bio-Rad, Hercules, CA, USA) or Coomassie R250 (Sigma-Aldrich, St. Louis, MI, USA) staining of membranes were used. To test a protein stability cells were grown to logarithmic phase, then the cycloheximide (Sigma-Aldrich, St. Louis, MI, USA) was added into the media to the final concentration 100 µg mL−1. Cycloheximide-treated cells were harvested at different time points (0, 4, 6, 8, 10 and 20 hrs) and processed for immunoblotting with anti-Sup35 or anti-GFP antibodies.
Usually 30-50 µg of total protein per lane was loaded depending on the experiment. To determine the protein concentration in the lysates we performed Bradford assay using Quick Start™ Bradford 1x Dye Reagent (Bio-Rad, Hercules, CA, USA) according to the manufacturer recommendations. The standard protocol for 250 µl microplate assay was used.
4.5. Protein Transformation
Protein transformation was performed based on previously published protocol [65,66] with subsequent modifications [67]. To prepare spheroplasts for transformation, yeast cells were grown in YPD media to OD600 = 0.3 and successively washed with sterile H2O, buffer (1 M sorbitol, 25 mM EDTA, 50 mM dithiothreitol), 1 M sorbitol, and SCE buffer (1 M sorbitol, 1 mM EDTA, 10 mM sodium citrate, pH 5.8) (all reagents are from Sigma-Aldrich, St. Louis, MI, USA). Cells were spheroplasted with 50 µl of zymolyase (120 U mL−1) (Sigma-Aldrich, St. Louis, MI, USA) in SCE buffer at 30 °C for 30 min. Spheroplasts were successively washed with 1 M sorbitol and STC buffer (1 M sorbitol, 10 mM CaCl2, 10 mM Tris, pH 7.5) (all reagents are from Sigma-Aldrich, St. Louis, MI, USA). Pelleted cells were resuspended in 1 mL of STC buffer. A 100 µl portion of the spheroplast suspension was mixed with 2 µl of salmon sperm DNA (5 mg mL−1) (Sigma-Aldrich, St. Louis, MI, USA), 500 ng of selectable plasmid (pRS316) and 5 µl solution containing prion particles, either from cell extracts or in vitro-formed Sup35NM filaments. The mixture was incubated during 30 min at room temperature. Fusion was induced by addition of 900 µl of PEG buffer (20% (w/v) PEG 8000, 10 mM CaCl2, 10 mM Tris, pH 7.5) for 30 min (all reagents are from Sigma-Aldrich, St. Louis, MI, USA). Cells were centrifuged, resuspended in 150 µl of SOS buffer (1 M sorbitol, 7 mM CaCl2, 0.25% yeast extract (Difco BD, New York, NY, USA), 0.5% bacto-peptone (Difco BD, New York, NY, USA)), incubated at 30 °C for 30 min and plated on synthetic media (SC-Ura, 1 M sorbitol, 2% agar) overlaid with top agar (SC-Ura, 1 M sorbitol, 3% agar (Difco BD, New York, NY, USA)). For preparation of yeast lysates standard glass beads method was used [17]. Concentration of total protein in the yeast extracts was measured by Bradford assay. For transformations involving extracts, the final concentration of total protein of the crude yeast extract was 25 µg mL−1. Sup35NM fibrils in concentration 0.5 µg mL−1 were provided by E. Maksiutenko (Department of Genetics and Biotechnology, St. Petersburg State University, Russia).
4.6. Fluorescence Microscopy
Cultures for fluorescence microscopy were grown on selective media at 30 °C with shaking at 200 rpm until reaching OD600 = 0.2-0.4, then CuSO4 was added to final concentration of 50 µM. Thereafter cells were incubated for 2 h and then gently pelleted (400 rcf). Cells were rinsed with water and then resuspended in 25% v/v glycerol. Fluorescent imaging was performed using Zeiss Axioscope A1-wide field fluorescent microscope. Images were obtained using the QIClick-F-CLR-12 (QImaging, Surrey, BC, Canada) camera and QCapture Pro 7 software (QImaging, Surrey, BC, Canada).
4.7. Statistical Analyses
All experiments were done at least at three biological replicates. The quantification of Western blotting was performed with ImageJ software [68]. To evaluate the differences, Wilcoxon rank-sum test was performed in R for statistical analysis [69]. Differences were considered statistically significant at p < 0.05 levels.
Supplementary Materials
Supplementary materials can be found at https://www.mdpi.com/1422-0067/21/5/1648/s1.
Author Contributions
Conceptualization: G.A.Z.; investigation: N.P.T., S.A.B., and O.M.Z.; data analysis: N.P.T., O.M.Z., S.A.B., and G.A.Z.; funding acquisition: G.A.Z.; writing—original draft: G.A.Z.; writing—review and editing: N.P.T., O.M.Z., S.A.B., and G.A.Z. All authors have read and agreed to the published version of the manuscript.
Funding
This work was supported by grants from Russian Science Foundation [grant 18-14-00050] (plasmid construction, fluorescence microscopy, mutation analysis in haploids) and Russian Foundation for Basic Research [grant 17-54-150002] (individual mutation analysis in diploids). Technical help was provided by Resource Center “Development of Molecular and Cell Technologies” of St. Petersburg State University. Authors declare no conflict of interest.
Acknowledgments
We thank Andrew Matveenko, Yury Barbitoff, and Svetlana Moskalenko for critical reading of the manuscript and Evgenia Maksiutenko for providing of amyloid fibrils of Sup35NM. We are grateful to Rachel Fell for proofreading this paper.
Conflicts of Interest
The authors declare no conflict of interest.
References
- Moskalenko, S.E.; Chabelskaya, S.V.; Inge-Vechtomov, S.G.; Philippe, M.; Zhouravleva, G.A. Viable nonsense mutants for the essential gene SUP45 of Saccharomyces cerevisiae. BMC Mol. Biol. 2003, 4, 2. [Google Scholar] [CrossRef]
- Chabelskaya, S.; Kiktev, D.; Inge-Vechtomov, S.; Philippe, M.; Zhouravleva, G. Nonsense mutations in the essential gene SUP35 of Saccharomyces cerevisiae are non-lethal. Mol. Genet. Genomics 2004, 272, 297–307. [Google Scholar] [CrossRef]
- Trubitsina, N.; Zemlyanko, O.; Moskalenko, S.; Zhouravleva, G. From past to future: Suppressor mutations in yeast genes encoding translation termination factors. Biol. Commun. 2019, 64, 89–109. [Google Scholar] [CrossRef]
- Valouev, I.A.; Kushnirov, V.V.; Ter-Avanesyan, M.D. Yeast polypeptide chain release factors eRF1 and eRF3 are involved in cytoskeleton organization and cell cycle regulation. Cell Motil. Cytoskelet. 2002, 52, 161–173. [Google Scholar] [CrossRef] [PubMed]
- Ter-Avanesyan, M.D.; Kushnirov, V.V.; Dagkesamanskaya, A.R.; Didichenko, S.A.; Chernoff, Y.O.; Inge-Vechtomov, S.G.; Smirnov, V.N. Deletion analysis of the SUP35 gene of the yeast Saccharomyces cerevisiae reveals two non-overlapping functional regions in the encoded protein. Mol. Microbiol. 1993, 7, 683–692. [Google Scholar] [CrossRef] [PubMed]
- Liebman, S.W.; Chernoff, Y.O. Prions in yeast. Genetics 2012, 191, 1041–1072. [Google Scholar] [CrossRef] [PubMed]
- Derkatch, I.L.; Chernoff, Y.O.; Kushnirov, V.V.; Inge-Vechtomov, S.G.; Liebman, S.W. Genesis and variability of [PSI] prion factors in Saccharomyces cerevisiae. Genetics 1996, 144, 1375–1386. [Google Scholar]
- Bateman, D.A.; Wickner, R.B. The [PSI+] prion exists as a dynamic cloud of variants. PLoS Genet. 2013, 9, e1003257. [Google Scholar] [CrossRef]
- Kiktev, D.; Inge-Vechtomov, S.; Zhouravleva, G. Prion-dependent lethality of sup45 mutants in Saccharomyces cerevisiae. Prion 2007, 1, 136–143. [Google Scholar] [CrossRef]
- Halfmann, R.; Jarosz, D.F.; Jones, S.K.; Chang, A.; Lancaster, A.K.; Lindquist, S. Prions are a common mechanism for phenotypic inheritance in wild yeasts. Nature 2012, 482, 363–368. [Google Scholar] [CrossRef]
- Blanchet, S.; Cornu, D.; Argentini, M.; Namy, O. New insights into the incorporation of natural suppressor tRNAs at stop codons in Saccharomyces cerevisiae. Nucleic Acids Res. 2014, 42, 10061–10072. [Google Scholar] [CrossRef] [PubMed]
- Kabani, M.; Redeker, V.; Melki, R. A role for the proteasome in the turnover of Sup35p and in [PSI+] prion propagation. Mol. Microbiol. 2014, 92, 507–528. [Google Scholar] [CrossRef] [PubMed]
- Christiano, R.; Nagaraj, N.; Fröhlich, F.; Walther, T.C. Global proteome turnover analyses of the yeasts S. cerevisiae and S. pombe. Cell Rep. 2014, 9, 1959–1965. [Google Scholar] [CrossRef] [PubMed]
- Inge-Vechtomov, S.; Zhouravleva, G.; Philippe, M. Eukaryotic release factors (eRFs) history. Biol. Cell 2003, 95, 195–209. [Google Scholar] [CrossRef]
- Natarajan, A.; Subramanian, S.; Srienc, F. Comparison of mutant forms of the green fluorescent protein as expression markers in Chinese hamster ovary (CHO) and Saccharomyces cerevisiae cells. J. Biotechnol. 1998, 62, 29–45. [Google Scholar] [CrossRef]
- Newnam, G.P.; Wegrzyn, R.D.; Lindquist, S.L.; Chernoff, Y.O. Antagonistic Interactions between yeast chaperones Hsp104 and Hsp70 in prion curing. Mol. Cell. Biol. 1999, 19, 1325–1333. [Google Scholar] [CrossRef]
- Kushnirov, V.V.; Alexandrov, I.M.; Mitkevich, O.V.; Shkundina, I.S.; Ter-Avanesyan, M.D. Purification and analysis of prion and amyloid aggregates. Methods 2006, 39, 50–55. [Google Scholar] [CrossRef]
- Chernoff, Y.O.; Inge-Vechtomov, S.G.; Derkatch, I.L.; Ptyushkina, M.V.; Tarunina, O.V.; Dagkesamanskaya, A.R.; Ter-Avanesyan, M.D. Dosage-dependent translational suppression in yeast Saccharomyces cerevisiae. Yeast 1992, 8, 489–499. [Google Scholar] [CrossRef]
- Paushkin, S.V.; Kushnirov, V.V.; Smirnov, V.N.; Ter-Avanesyan, M.D. In vitro propagation of the prion-like state of yeast Sup35 protein. Science 1997, 277, 381–383. [Google Scholar] [CrossRef]
- Osherovich, L.Z.; Cox, B.S.; Tuite, M.F.; Weissman, J.S. Dissection and design of yeast prions. PLoS Biol. 2004, 2, 0442–0451. [Google Scholar] [CrossRef]
- Bradley, M.E.; Liebman, S.W. The Sup35 domains required for maintenance of weak, strong or undifferentiated yeast [PSI+] prions. Mol. Microbiol. 2004, 51, 1649–1659. [Google Scholar] [CrossRef] [PubMed]
- Patino, M.M.; Liu, J.-J.; Glover, J.R.; Lindquist, S. Support for the prion hypothesis for inheritance of a phenotypic trait in yeast. Science 1996, 273, 622–626. [Google Scholar] [CrossRef] [PubMed]
- Paushkin, S.V.; Kushnirov, V.V.; Smirnov, V.N.; Ter-Avanesyan, M.D. Propagation of the yeast prion-like [psi+] determinant is mediated by oligomerization of the SUP35-encoded polypeptide chain release factor. EMBO J. 1996, 15, 3127–3134. [Google Scholar] [CrossRef] [PubMed]
- Zhou, P.; Derkatch, I.L.; Uptain, S.M.; Patino, M.M.; Lindquist, S.; Liebman, S.W. The yeast non-Mendelian factor [ETA+] is a variant of [PSI+], a prion-like form of release factor eRF3. EMBO J. 1999, 18, 1182–1191. [Google Scholar] [CrossRef]
- Ness, F.; Cox, B.; Wongwigkarn, J.; Naeimi, W.R.; Tuite, M.F. Over-expression of the molecular chaperone Hsp104 in Saccharomyces cerevisiae results in the malpartition of [PSI+] propagons. Mol. Microbiol. 2017, 104, 125–143. [Google Scholar] [CrossRef] [PubMed]
- Pezza, J.A.; Villali, J.; Sindi, S.S.; Serio, T.R. Amyloid-associated activity contributes to the severity and toxicity of a prion phenotype. Nat. Commun. 2014, 5, 4384. [Google Scholar] [CrossRef]
- Liebman, S.W.; All-Robyn, J.A. A non-Mendelian factor, [eta+], causes lethality of yeast omnipotent-suppressor strains. Curr. Genet. 1984, 8, 567–573. [Google Scholar] [CrossRef]
- Zhouravleva, G.A.; Moskalenko, S.E.; Chabelskaya, S.V.; Philippe, M.; Inge-Vechtomov, S.G. Increased tRNA level in yeast cells with mutant translation termination factors eRF1 and eRF3. Mol. Biol. 2006, 40, 647–653. [Google Scholar]
- Helsen, C.W.; Glover, J.R. Insight into molecular basis of curing of [PSI+] prion by overexpression of 104-kDa heat shock protein (Hsp104). J. Biol. Chem. 2012, 287, 542–556. [Google Scholar] [CrossRef]
- Stansfield, I.; Jones, K.M.; Kushnirov, V.V.; Dagkesamanskaya, A.R.; Poznyakovski, A.I.; Paushkin, S.V.; Nierras, C.R.; Cox, B.; Ter-Avanesyan, M.D.; Tuite, M.F. The products of the SUP45 (eRF1) and SUP35 genes interact to mediate translation termination in Saccharomyces cerevisiae. EMBO J. 1995, 14, 4365–4373. [Google Scholar] [CrossRef]
- Betney, R.; De Silva, E.; Mertens, C.; Knox, Y.; Krishnan, J. Regulation of release factor expression using a translational negative feedback loop : A systems analysis. RNA 2012, 18, 2320–2334. [Google Scholar] [CrossRef] [PubMed]
- Gross, T.; Siepmann, A.; Sturm, D.; Windgassen, M.; Scarcelli, J.J.; Seedorf, M.; Cole, C.N.; Krebber, H. The DEAD-box RNA helicase Dbp5 functions in translation termination. Science 2007, 646, 646–649. [Google Scholar] [CrossRef] [PubMed]
- Khoshnevis, S.; Gross, T.; Rotte, C.; Baierlein, C.; Ficner, R.; Krebber, H. The iron-sulphur protein RNase L inhibitor functions in translation termination. EMBO Rep. 2010, 11, 214–219. [Google Scholar] [CrossRef] [PubMed]
- Beznosková, P.; Cuchalová, L.; Wagner, S.; Shoemaker, C.J.; Gunišová, S.; von der Haar, T.; Valášek, L.S.V. Translation initiation factors eIF3 and HCR1 control translation termination and stop codon read-through in yeast cells. PLoS Genet. 2013, 9, e1003962. [Google Scholar] [CrossRef]
- Li, X.; Rayman, J.B.; Kandel, E.R.; Derkatch, I.L. Functional role of Tia1/Pub1 and Sup35 prion domains: Directing protein synthesis machinery to the tubulin cytoskeleton. Mol. Cell 2014, 55, 305–318. [Google Scholar] [CrossRef]
- Cosson, B.; Couturier, A.; Chabelskaya, S.; Kiktev, D.; Inge-Vechtomov, S.; Philippe, M.; Zhouravleva, G. Poly (A)-binding protein acts in translation termination via eukaryotic release factor 3 interaction and does not influence [PSI+] propagation. Mol. Cell. Biol. 2002, 22, 3301–3315. [Google Scholar] [CrossRef]
- Son, M.; Wickner, R.B. Nonsense-mediated mRNA decay factors cure most [PSI+] prion variants. Proc. Natl. Acad. Sci. USA 2018, 115, E1184–E1193. [Google Scholar] [CrossRef]
- Urakov, V.N.; Mitkevich, O.V.; Dergalev, A.A.; Ter-Avanesyan, M.D. The Pub1 and Upf1 proteins act in concert to protect yeast from toxicity of the [PSI+] prion. Int. J. Mol. Sci. 2018, 19, 3663. [Google Scholar] [CrossRef]
- Shabel’skaia, S.V.; Zhuravleva, G.A. Mutations in the Sup35 gene impairs degradation of mRNA containing premature stop codons. Mol. Biol. 2010, 44, 51–59. [Google Scholar]
- Afanasieva, E.G.; Kushnirov, V.V.; Tuite, M.F.; Ter-Avanesyan, M.D. Molecular basis for transmission barrier and interference between closely related prion proteins in yeast. J. Biol. Chem. 2011, 286, 15773–15780. [Google Scholar] [CrossRef]
- Bondarev, S.A.; Shchepachev, V.V.; Kajava, A.V.; Zhouravleva, G.A. Effect of charged residues in the N-domain of Sup35 protein on prion [PSI+] stability and propagation. J. Biol. Chem. 2013, 288, 28503–28513. [Google Scholar] [CrossRef] [PubMed]
- Cox, B.; Tuite, M.F.; McLaughlin, C.S. The ψ factor of yeast: A problem in inheritance. Yeast 1988, 4, 159–178. [Google Scholar] [CrossRef] [PubMed]
- Cox, B.S.; Tuite, M.F.; Mundy, C. Reversion from suppression to nonsuppression in SUQ5 [psi+] strains of yeast: The classificaion of mutations. Genetics 1980, 95, 589–609. [Google Scholar] [PubMed]
- DePace, A.H.; Santoso, A.; Hillner, P.; Weissman, J.S. A critical role for amino-terminal glutamine/asparagine repeats in the formation and propagation of a yeast prion. Cell 1998, 93, 1241–1252. [Google Scholar] [CrossRef]
- King, C.-Y. Supporting the structural basis of prion strains: Induction and identification of [PSI] variants. J. Mol. Biol. 2001, 307, 1247–1260. [Google Scholar] [CrossRef]
- King, C.-Y.; Diaz-Avalos, R. Protein-only transmission of three yeast prion strains. Nature 2004, 428, 319–323. [Google Scholar] [CrossRef]
- Lin, J.-Y.; Liao, T.-Y.; Lee, H.-C.; King, C.-Y. Inter-allelic prion propagation reveals conformational relationships among a multitude of [PSI] strains. PLoS Genet. 2011, 7, e1002297. [Google Scholar] [CrossRef]
- Edskes, H.K.; Gray, V.T.; Wickner, R.B. The [URE3] prion is an aggregated form of Ure2p that can be cured by overexpression of Ure2p fragments. Proc. Natl. Acad. Sci. USA 1999, 96, 1498–1503. [Google Scholar] [CrossRef]
- Edskes, H.K.; Wickner, R.B. Conservation of a portion of the S. cerevisiae Ure2p prion domain that interacts with the full-length protein. Proc. Natl. Acad. Sci. USA 2002, 10, 16384–16391. [Google Scholar] [CrossRef]
- Chabry, J.; Caughey, B.; Chesebro, B. Specific inhibition of in vitro formation of protease-resistant prion protein by synthetic peptides. J. Biol. Chem. 1998, 273, 13203–13207. [Google Scholar] [CrossRef]
- Chabry, J.; Priola, S.A.; Wehrly, K.; Nishio, J.; Hope, J.; Chesebro, B. Species-independent inhibition of abnormal prion protein (PrP) formation by a peptide containing a conserved PrP sequence. J. Virol. 1999, 73, 6245–6250. [Google Scholar] [CrossRef] [PubMed]
- Bagyinszky, E.; Van Giau, V.; Youn, Y.C.; An, S.S.A.; Kim, S. Characterization of mutations in PRNP (prion) gene and their possible roles in neurodegenerative diseases. Neuropsychiatr. Dis. Treat. 2018, 14, 2067–2085. [Google Scholar] [CrossRef] [PubMed]
- Derkatch, I.L.; Bradley, M.E.; Liebman, S.W. Overexpression of the SUP45 gene encoding a Sup35p-binding protein inhibits the induction of the de novo appearance of the [PSI+] prion. Proc. Natl. Acad. Sci. USA 1998, 95, 2400–2405. [Google Scholar] [CrossRef]
- Matveenko, A.G.; Drozdova, P.B.; Belousov, M.V.; Moskalenko, S.E.; Bondarev, S.A.; Barbitoff, Y.A.; Nizhnikov, A.A.; Zhouravleva, G.A. SFP1-mediated prion-dependent lethality is caused by increased Sup35 aggregation and alleviated by Sis1. Genes Cells 2016, 21, 1290–1308. [Google Scholar] [CrossRef] [PubMed]
- Volkov, K.V.; Aksenova, A.Y.; Soom, M.J.; Osipov, K.V.; Svitin, A.V.; Kurischko, C.; Shkundina, I.S.; Ter-Avanesyan, M.D.; Inge-Vechtomov, S.G.; Mironova, L.N. Novel non-mendelian determinant involved in the control of translation accuracy in Saccharomyces cerevisiae. Genetics 2002, 160, 25–36. [Google Scholar] [PubMed]
- Sambrook, J.; Fritsch, E.F.; Maniatis, T. Molecular Cloning: A Laboratory Manual; Cold Spring Harbor Laboratory Press: New York, NY, USA, 1989. [Google Scholar]
- Kaiser, C.; Michaelis, S.; Mitchell, A. Methods in Yeast Genetics; Cold Spring Harbor Laboratory Press: New York, NY, USA, 1994. [Google Scholar]
- Eaglestone, S.S.; Ruddock, L.W.; Cox, B.; Tuite, M.F. Guanidine hydrochloride blocks a critical step in the propagation of the prion-like determinant [PSI+] of Saccharomyces cerevisiae. Proc. Natl. Acad. Sci. USA 2000, 97, 240–244. [Google Scholar] [CrossRef] [PubMed]
- Gietz, R.D.; Woods, R.A. Yeast transformation by the LiAc/SS carrier DNA/PEG method. Methods Mol. Biol. 2006, 313, 107–120. [Google Scholar]
- Kushnirov, V.V. Rapid and reliable protein extraction from yeast. Yeast 2000, 16, 857–860. [Google Scholar] [CrossRef]
- Zhang, T.; Lei, J.; Yang, H.; Xu, K.; Wang, R.; Zhang, Z. An improved method for whole protein extraction from yeast Saccharomyces cerevisiae. Yeast 2011, 28, 795–798. [Google Scholar] [CrossRef]
- Kryndushkin, D.S.; Alexandrov, I.M.; Ter-Avanesyan, M.D.; Kushnirov, V.V. Yeast [PSI+] prion aggregates are formed by small Sup35 polymers fragmented by Hsp104. J. Biol. Chem. 2003, 278, 49636–49643. [Google Scholar] [CrossRef]
- Halfmann, R.; Lindquist, S. Screening for amyloid aggregation by Semi-Denaturing Detergent-Agarose Gel Electrophoresis. J. Vis. Exp. 2008, 17, e838. [Google Scholar] [CrossRef] [PubMed]
- Kiktev, D.; Moskalenko, S.; Murina, O.; Baudin-Baillieu, A.; Rousset, J.-P.; Zhouravleva, G. The paradox of viable sup45 STOP mutations: A necessary equilibrium between translational readthrough, activity and stability of the protein. Mol. Genet. Genomics 2009, 282, 83–96. [Google Scholar] [CrossRef]
- Tanaka, M.; Chien, P.; Naber, N.; Cooke, R. Conformational variations in an infectious protein determine prion strain differences. Nature 2004, 428, 323–328. [Google Scholar] [CrossRef]
- Tanaka, M. A Protein transformation protocol for introducing yeast prion particles into yeast. Methods Enzymol. 2010, 470, 681–693. [Google Scholar] [PubMed]
- Wickner, R.B.; Kryndushkin, D.; Shewmaker, F.; Mcglinchey, R.; Edskes, H.K. Study of amyloids using yeast. Methods Mol. Biol. 2018, 1779, 313–339. [Google Scholar] [PubMed]
- Schneider, C.A.; Rasband, W.S.; Eliceiri, K.W. NIH Image to ImageJ: 25 years of image analysis HHS public access. Nat. Methods 2012, 9, 671–675. [Google Scholar] [CrossRef]
- R Core Development Team. R: A Language and Environment for Statistical Computing; R Foundation for Statistical Computing: Vienna, Austria, 2019; Available online: http://www.R-project.org/ (accessed on 26 February 2020).
© 2020 by the authors. Licensee MDPI, Basel, Switzerland. This article is an open access article distributed under the terms and conditions of the Creative Commons Attribution (CC BY) license (http://creativecommons.org/licenses/by/4.0/).





