Compact Bidirectional Promoters for Dual-Gene Expression in a Sleeping Beauty Transposon
Abstract
1. Introduction
2. Results
2.1. Selection of Promoters with Predicted Bidirectional Activity
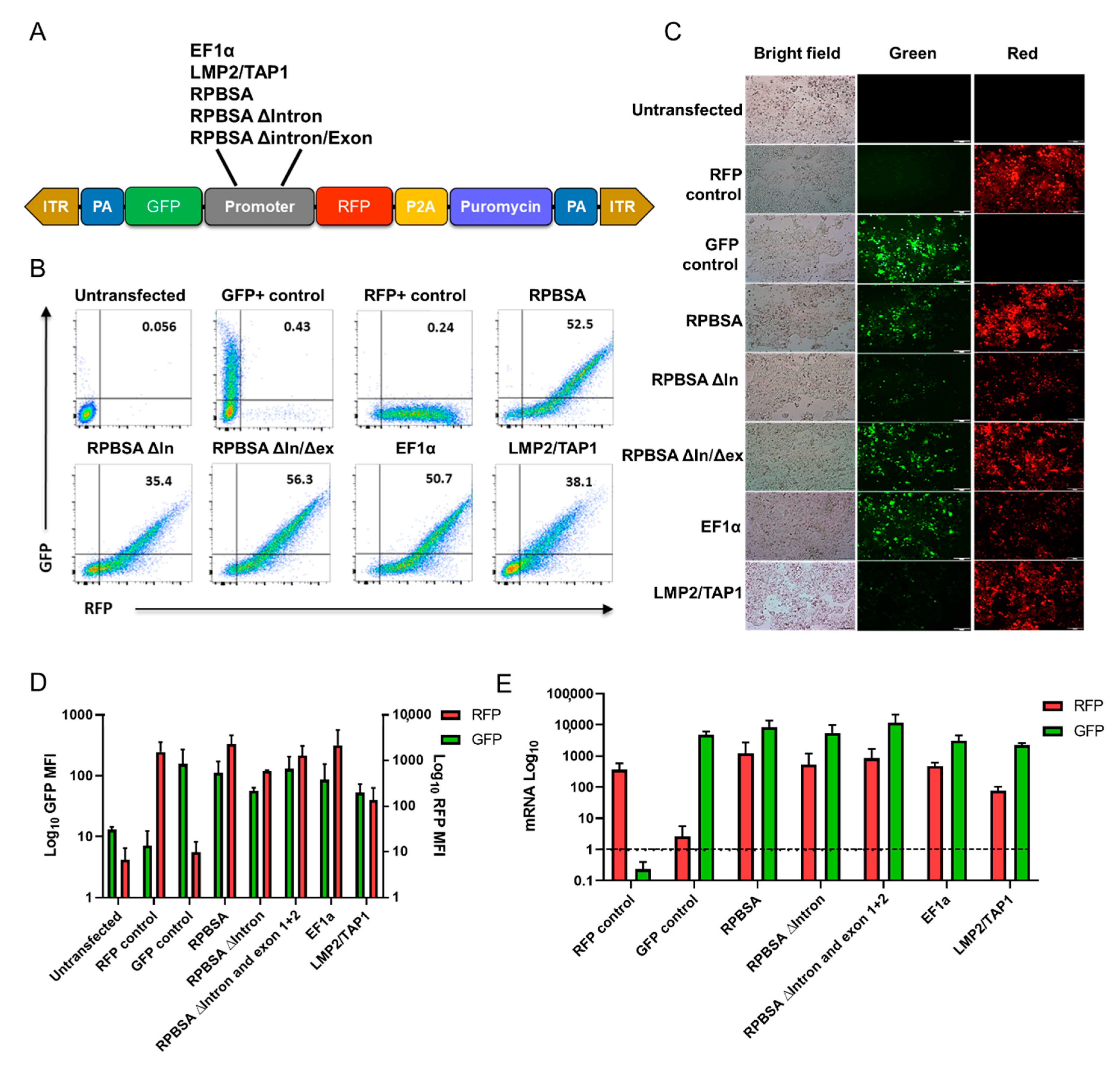
2.2. Long-Term Activity of Bidirectional Promoters In Vitro
3. Discussion
4. Materials and Methods
4.1. Promoters and Vector Construction
4.2. Cell Line Transfection and Primary Cell Transduction with Lentiviral Vectors
4.3. Fluorescence Microscopy, Flow Cytometry and qPCR
5. Conclusions
Supplementary Materials
Author Contributions
Funding
Acknowledgments
Conflicts of Interest
Abbreviations
| EF1α | Eukaryotic translation elongation factor 1 alpha |
| ITR | Inverted terminal repeats |
| LMP2 | Low molecular mass polypeptide 2 |
| RFP | Red fluorescent protein |
| RPL13a | Ribosomal protein L13a |
| RPL41 | Ribosomal protein L41 |
| SB | Sleeping Beauty |
| TAP | Transporter associated with Antigen Processing |
References
- Orekhova, A.S.; Rubtsov, P.M. Bidirectional promoters in the transcription of mammalian genomes. Biochemistry 2013, 78, 335–341. [Google Scholar] [CrossRef]
- Collins, P.J.; Kobayashi, Y.; Nguyen, L.; Trinklein, N.D.; Myers, R.M. The ets-related transcription factor GABP directs bidirectional transcription. PLoS Genet. 2007, 3, 2247–2255. [Google Scholar] [CrossRef] [PubMed]
- Trinklein, N.D.; Aldred, S.F.; Hartman, S.J.; Schroeder, D.I.; Otillar, R.P.; Myers, R.M. An abundance of bidirectional promoters in the human genome. Genome Res. 2004, 14, 62–66. [Google Scholar] [CrossRef] [PubMed]
- Anno, Y.N.; Myslinski, E.; Ngondo-Mbongo, R.P.; Krol, A.; Poch, O.; Lecompte, O.; Carbon, P. Genome-wide evidence for an essential role of the human Staf/ZNF143 transcription factor in bidirectional transcription. Nucleic Acids Res. 2011, 39, 3116–3127. [Google Scholar] [CrossRef] [PubMed]
- Vogl, T.; Kickenweiz, T.; Pitzer, J.; Sturmberger, L.; Weninger, A.; Biggs, B.W.; Köhler, E.M.; Baumschlager, A.; Fischer, J.E.; Hyden, P.; et al. Engineered bidirectional promoters enable rapid multi-gene co-expression optimization. Nat. Commun. 2018, 9, 3589. [Google Scholar] [CrossRef]
- Uesaka, M.; Nishimura, O.; Go, Y.; Nakashima, K.; Agata, K. Bidirectional promoters are the major source of gene activation-associated non-coding RNAs in mammals. BMC Genom. 2014, 15, 35. [Google Scholar] [CrossRef] [PubMed]
- Rad, S.M.A.H.; Tan, G.M.Y.; Poudel, A.; He, K.; McLellan, A.D. Regulation of Human Mcl-1 by a Divergently-Expressed Antisense Transcript. Gene 2020, 762, 145016. [Google Scholar] [CrossRef]
- Jangid, R.K.; Kelkar, A.; Muley, V.Y.; Galande, S. Bidirectional promoters exhibit characteristic chromatin modification signature associated with transcription elongation in both sense and antisense directions. BMC Genom. 2018, 19, 313. [Google Scholar] [CrossRef]
- Kowarz, E.; Löscher, D.; Marschalek, R. Optimized Sleeping Beauty transposons rapidly generate stable transgenic cell lines. Biotechnol. J. 2015, 10, 647–653. [Google Scholar] [CrossRef]
- Zong, S.; Mi, T.; Flores, L.G.; Alpert, A.; Olivares, S.; Patel, K.; Maiti, S.; McNamara, G.; Cooper, L.J.N.; Torikai, H. Very rapid cloning, expression and identifying specificity of T-cell receptors for T-cell engineering. PLoS ONE 2020, 15, e0228112. [Google Scholar] [CrossRef]
- Amendola, M.; Venneri, M.A.; Biffi, A.; Vigna, E.; Naldini, L. Coordinate dual-gene transgenesis by lentiviral vectors carrying synthetic bidirectional promoters. Nat. Biotechnol. 2005, 23, 108–116. [Google Scholar] [CrossRef] [PubMed]
- Rad, S.M.A.H.; Poudel, A.; Tan, G.M.Y.; McLellan, A.D. Optimisation of Tet-On inducible systems for Sleeping Beauty-based chimeric antigen receptor (CAR) applications. Sci. Rep. 2020, 10, 13125. [Google Scholar] [CrossRef]
- Rad, S.M.A.H.; Poudel, A.; Tan, G.M.Y.; McLellan, A.D. Promoter choice: Who should drive the CAR in T cells? PLoS ONE 2020, 15, e0232915. [Google Scholar] [CrossRef]
- Wang, X.; Xu, Z.; Tian, Z.; Zhang, X.; Xu, D.; Li, Q. The EF-1 a promoter maintains high-level transgene expression from episomal vectors in transfected CHO-K1 cells. J. Cell. Mol. Med. 2017, 21, 3044–3054. [Google Scholar] [CrossRef] [PubMed]
- Chakravarti, D.; Caraballo, L.D.; Weinberg, B.H.; Wong, W.W. Inducible Gene Switches with Memory in Human T Cells for Cellular Immunotherapy. ACS Synth. Biol. 2019, 8, 1744–1754. [Google Scholar] [CrossRef] [PubMed]
- Wright, K.L.; White, L.C.; Kelly, A.; Beck, S.; Trowsdale, J.; Ting, J.P.Y. Coordinate regulation of the human TAP1 and LMP2 genes from a shared bidirectional promoter. J. Exp. Med. 1995, 181, 1459–1471. [Google Scholar] [CrossRef]
- Shah, N.N.; Maatman, T.; Hari, P.; Johnson, B. Multi targeted CAR-T cell therapies for B-cell malignancies. Front. Oncol. 2019, 9, 146. [Google Scholar] [CrossRef]
- Vyas, M.; Müller, R.; von Strandmann, E.P. Antigen loss variants: Catching hold of escaping foes. Front. Immunol. 2017, 8, 175. [Google Scholar] [CrossRef]
- Motosugi, R.; Murata, S. Dynamic regulation of proteasome expression. Front. Mol. Biosci. 2019, 6, 4–11. [Google Scholar] [CrossRef]
- Dwivedia, A.; Karulkar, A.; Ghosh, S.; Rafiq, A.; Purwar, R. Lymphocytes in Cellular Therapy: Functional Regulation of CAR T Cells. Front. Immunol. 2018, 9, 3180. [Google Scholar] [CrossRef]
- Corradi, V.; Singh, G.; Tieleman, D.P. The human transporter associated with antigen processing: Molecular models to describe peptide binding competent states. J. Biol. Chem. 2012, 287, 28099–28111. [Google Scholar] [CrossRef] [PubMed]
- Ruella, M.; Barrett, D.M.; Kenderian, S.S.; Shestova, O.; Hofmann, T.J.; Perazzelli, J.; Klichinsky, M.; Aikawa, V.; Nazimuddin, F.; Kozlowski, M.; et al. Dual CD19 and CD123 targeting prevents antigen-loss relapses after CD19-directed immunotherapies. J. Clin. Investig. 2016, 126, 3814–3826. [Google Scholar] [CrossRef] [PubMed]
- Tomuleasa, C.; Fuji, S.; Berce, C.; Onaciu, A.; Chira, S.; Petrushev, B.; Micu, W.-T.; Moisoiu, V.; Osan, C.; Constantinescu, C.; et al. Chimeric Antigen Receptor T-Cells for the Treatment of B-Cell Acute Lymphoblastic Leukemia. Front. Immunol. 2018, 9, 239. [Google Scholar] [CrossRef]
- Curtin, J.A.; Dane, A.P.; Swanson, A.; Alexander, I.E.; Ginn, S.L. Bidirectional promoter interference between two widely used internal heterologous promoters in a late-generation lentiviral construct. Gene Ther. 2008, 15, 384–390. [Google Scholar] [CrossRef] [PubMed]
- Canté-Barrett, K.; Mendes, R.D.; Smits, W.K.; Van Helsdingen-Van Wijk, Y.M.; Pieters, R.; Meijerink, J.P.P. Lentiviral gene transfer into human and murine hematopoietic stem cells: Size matters. BMC Res. Notes 2016, 9, 312. [Google Scholar] [CrossRef] [PubMed]
- An, W.; Telesnitsky, A. Frequency of direct repeat deletion in a human immunodeficiency virus type 1 vector during reverse transcription in human cells. Virology 2001, 286, 475–482. [Google Scholar] [CrossRef]
- Mock, U.; Riecken, K.; Berdien, B.; Qasim, W.; Chan, E.; Cathomen, T.; Fehse, B. Novel lentiviral vectors with mutated reverse transcriptase for mRNA delivery of TALE nucleases. Sci. Rep. 2014, 4, 6409. [Google Scholar] [CrossRef]
- Maetzig, T.; Galla, M.; Brugman, M.H.; Loew, R.; Baum, C.; Schambach, A. Mechanisms controlling titer and expression of bidirectional lentiviral and gammaretroviral vectors. Gene Ther. 2010, 17, 400–411. [Google Scholar] [CrossRef]
- Hegde, M.; Corder, A.; Chow, K.K.; Mukherjee, M.; Ashoori, A.; Kew, Y.; Zhang, Y.J.; Baskin, D.S.; Merchant, F.A.; Brawley, V.S.; et al. Combinational Targeting offsets antigen escape and enhances effector functions of adoptively transferred T cells in glioblastoma. Mol. Ther. 2013, 21, 2087–2101. [Google Scholar] [CrossRef]



Publisher’s Note: MDPI stays neutral with regard to jurisdictional claims in published maps and institutional affiliations. |
© 2020 by the authors. Licensee MDPI, Basel, Switzerland. This article is an open access article distributed under the terms and conditions of the Creative Commons Attribution (CC BY) license (http://creativecommons.org/licenses/by/4.0/).
Share and Cite
He, K.; Rad, S.M.A.H.; Poudel, A.; McLellan, A.D. Compact Bidirectional Promoters for Dual-Gene Expression in a Sleeping Beauty Transposon. Int. J. Mol. Sci. 2020, 21, 9256. https://doi.org/10.3390/ijms21239256
He K, Rad SMAH, Poudel A, McLellan AD. Compact Bidirectional Promoters for Dual-Gene Expression in a Sleeping Beauty Transposon. International Journal of Molecular Sciences. 2020; 21(23):9256. https://doi.org/10.3390/ijms21239256
Chicago/Turabian StyleHe, Kevin, S. M. Ali Hosseini Rad, Aarati Poudel, and Alexander Donald McLellan. 2020. "Compact Bidirectional Promoters for Dual-Gene Expression in a Sleeping Beauty Transposon" International Journal of Molecular Sciences 21, no. 23: 9256. https://doi.org/10.3390/ijms21239256
APA StyleHe, K., Rad, S. M. A. H., Poudel, A., & McLellan, A. D. (2020). Compact Bidirectional Promoters for Dual-Gene Expression in a Sleeping Beauty Transposon. International Journal of Molecular Sciences, 21(23), 9256. https://doi.org/10.3390/ijms21239256
