Lung Regulatory T Cells Express Adiponectin Receptor 1: Modulation by Obesity and Airway Allergic Inflammation
Abstract
1. Introduction
2. Results
2.1. Obesity Reduces Airway Eosinophils
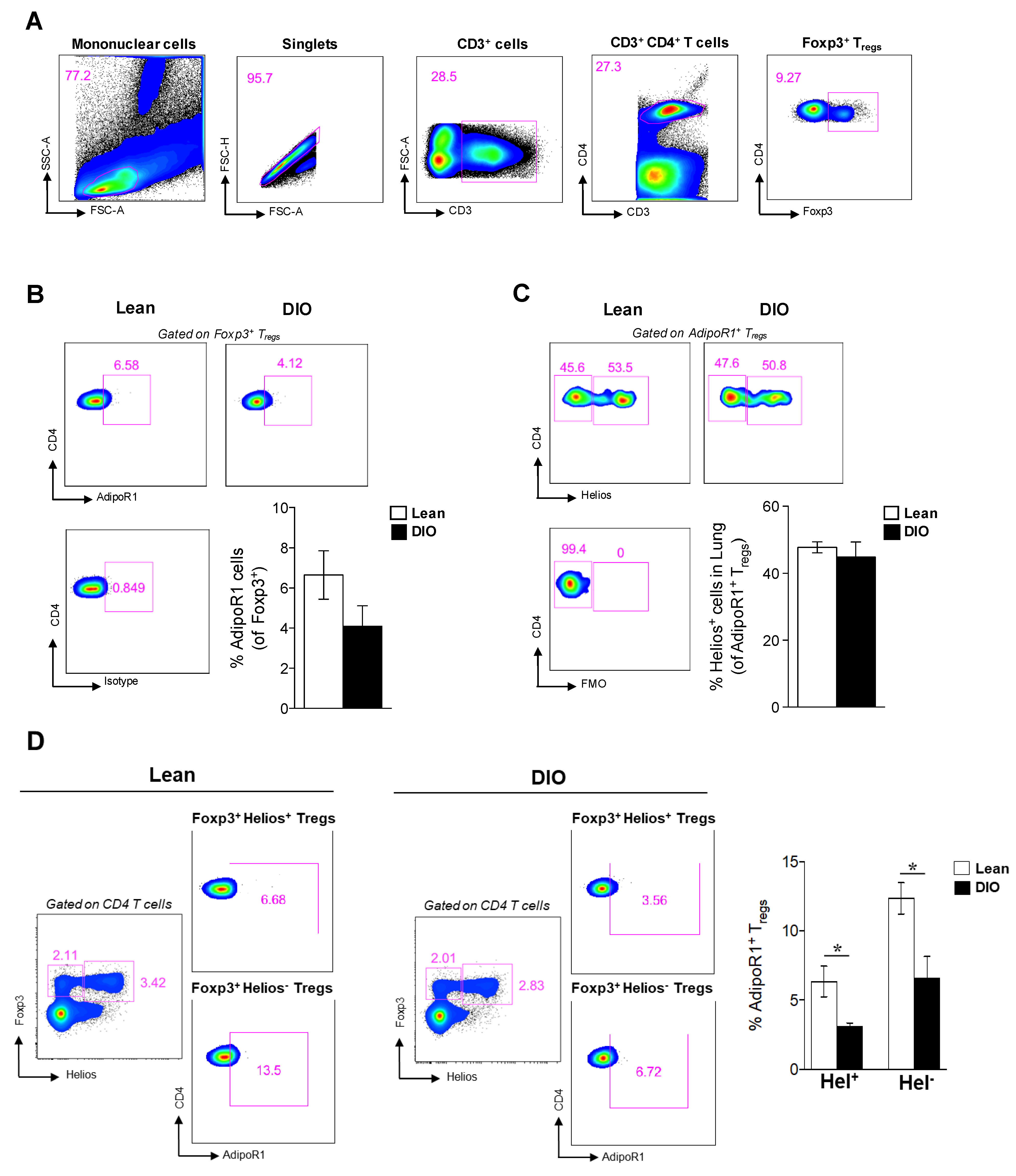
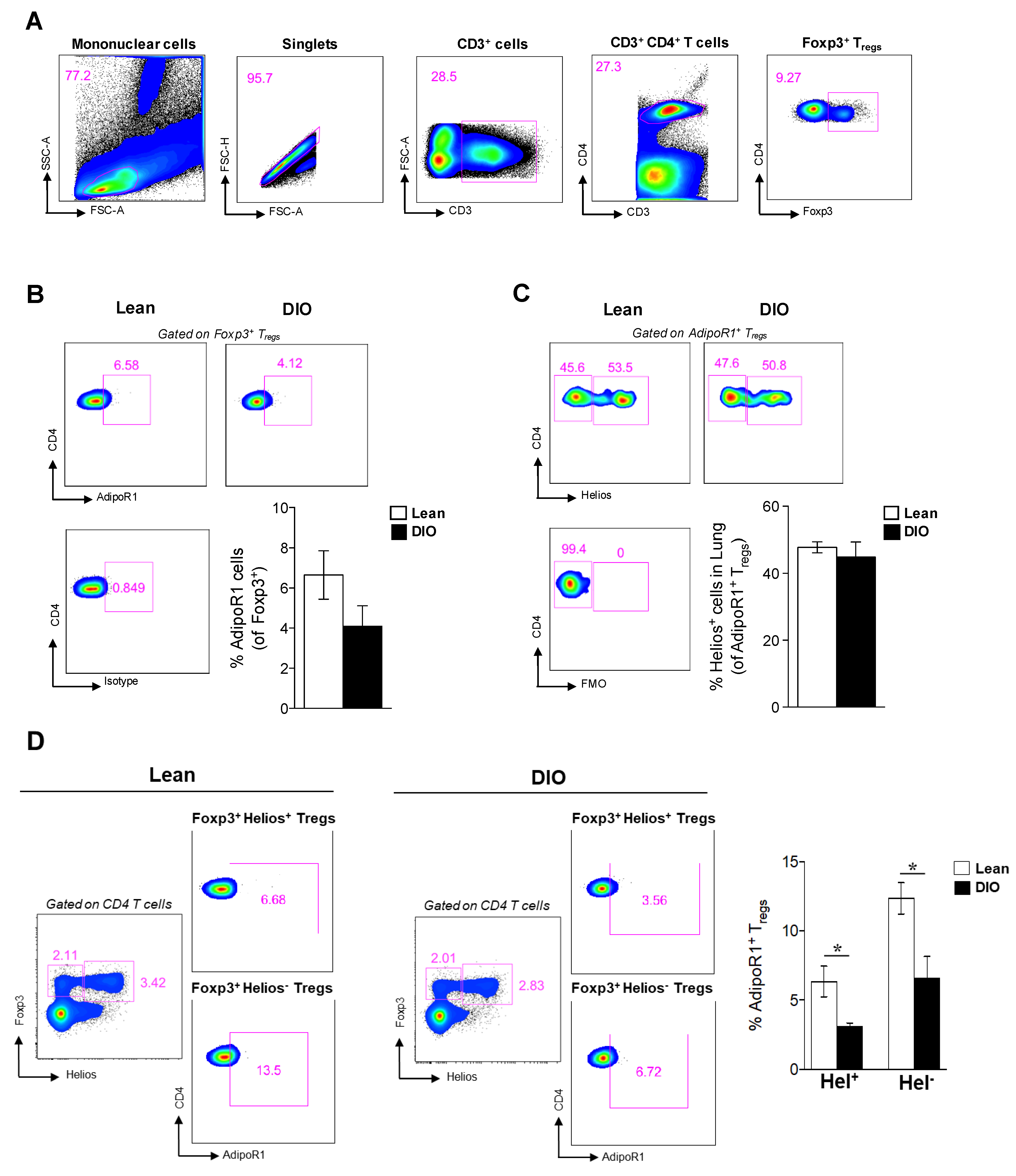
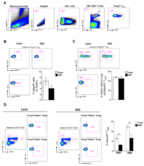
2.2. AdipoR1-Expressing Tregs Exist in the Lung and Are Reduced in Obese Mice
2.3. Allergic Inflammation Reduces the AdipoR1 Expression in Lung Tregs
2.4. Obesity Increases Lung Eosinophilia during Allergic Inflammation
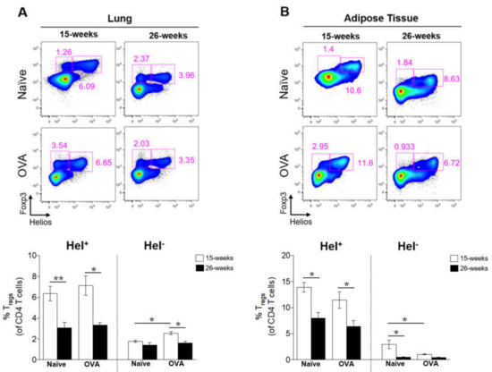
2.5. Severe Obesity Decreased Lung and Adipose Tissue Helios+ Tregs
2.6. Lung and Adipose Tissue adipoR1+ Tregs Are Differentially Regulated by Obesity
2.7. AdipoR1 Expression in Lung Tregs Is Associated with Body Weight
3. Discussion
4. Materials and Methods
4.1. Mice
4.2. Diet-Induced Obesity (DIO) Models
4.3. Induction of Allergic Airway Inflammation in DIO Mice
4.4. Tissue Collection and Preparation of Single-Cell Suspensions
4.5. Cytospins
4.6. Flow Cytometry
4.7. Statistical Analysis
Author Contributions
Funding
Conflicts of Interest
Abbreviations
| AdipoR1 | Adiponectin receptor 1 |
| BALF | Bronchoalveolar lavage fluid |
| BMI | Body mass index |
| DIO | Diet-induced obesity |
| Foxp3 | Forkhead box P3 |
| Hel | Helios |
| HFD | High-fat diet |
| OVA | Ovalbumin |
| PBS | Phosphate buffer saline |
| WAT | White adipose tissue |
References
- WHO. Obesity and Overweight. Available online: https://www.who.int/en/news-room/fact-sheets/detail/obesity-and-overweight (accessed on 20 October 2020).
- Chooi, Y.C.; Ding, C.; Magkos, F. The epidemiology of obesity. Metab. Clin. Exp. 2019, 92, 6–10. [Google Scholar] [CrossRef]
- Peters, U.; Dixon, A.E.; Forno, E. Obesity and asthma. J. Allergy Clin. Immunol. 2018, 141, 1169–1179. [Google Scholar] [CrossRef]
- Gomez-Llorente, M.A.; Romero, R.; Chueca, N.; Martinez-Canavate, A.; Gomez-Llorente, C. Obesity and Asthma: A Missing Link. Int. J. Mol. Sci. 2017, 18, 1490. [Google Scholar] [CrossRef]
- Ouchi, N.; Parker, J.L.; Lugus, J.J.; Walsh, K. Adipokines in inflammation and metabolic disease. Nat. Rev. Immunol. 2011, 11, 85–97. [Google Scholar] [CrossRef] [PubMed]
- Cildir, G.; Akincilar, S.C.; Tergaonkar, V. Chronic adipose tissue inflammation: All immune cells on the stage. Trends Mol. Med. 2013, 19, 487–500. [Google Scholar] [CrossRef]
- Elliot, J.G.; Donovan, G.M.; Wang, K.C.W.; Green, F.H.Y.; James, A.L.; Noble, P.B. Fatty Airways: Implications for Obstructive Disease. Eur. Respir. J. 2019. [Google Scholar] [CrossRef] [PubMed]
- Panduro, M.; Benoist, C.; Mathis, D. Tissue Tregs. Annu. Rev. Immunol. 2016, 34, 609–633. [Google Scholar] [CrossRef]
- Feuerer, M.; Herrero, L.; Cipolletta, D.; Naaz, A.; Wong, J.; Nayer, A.; Lee, J.; Goldfine, A.B.; Benoist, C.; Shoelson, S.; et al. Lean, but not obese, fat is enriched for a unique population of regulatory T cells that affect metabolic parameters. Nat. Med. 2009, 15, 930–939. [Google Scholar] [CrossRef] [PubMed]
- Ramos-Ramirez, P.; Malmhall, C.; Johansson, K.; Lotvall, J.; Bossios, A. Weight Gain Alters Adiponectin Receptor 1 Expression on Adipose Tissue-Resident Helios+ Regulatory T Cells. Scand. J. Immunol. 2016, 83, 244–254. [Google Scholar] [CrossRef][Green Version]
- Zhang, L.; Yin, Y.; Zhang, H.; Zhong, W.; Zhang, J. Association of asthma diagnosis with leptin and adiponectin: A systematic review and meta-analysis. J. Investig. Med. 2017, 65, 57–64. [Google Scholar] [CrossRef]
- Ray, A.; Khare, A.; Krishnamoorthy, N.; Qi, Z.; Ray, P. Regulatory T cells in many flavors control asthma. Mucosal Immunol. 2010, 3, 216–229. [Google Scholar] [CrossRef] [PubMed]
- Thornton, A.M.; Shevach, E.M. Helios: Still behind the clouds. Immunology 2019, 158, 161–170. [Google Scholar] [CrossRef] [PubMed]
- Hjellvik, V.; Tverdal, A.; Furu, K. Body mass index as predictor for asthma: A cohort study of 118,723 males and females. Eur. Respir. J. Off. J. Eur. Soc. Clin. Respir. Physiol. 2010, 35, 1235–1242. [Google Scholar] [CrossRef] [PubMed]
- Pavord, I.D.; Beasley, R.; Agusti, A.; Anderson, G.P.; Bel, E.; Brusselle, G.; Cullinan, P.; Custovic, A.; Ducharme, F.M.; Fahy, J.V.; et al. After asthma: Redefining airways diseases. Lancet 2018, 391, 350–400. [Google Scholar] [CrossRef]
- Cipolletta, D. Adipose tissue-resident regulatory T cells: Phenotypic specialization, functions and therapeutic potential. Immunology 2014, 142, 517–525. [Google Scholar] [CrossRef] [PubMed]
- Francisco, V.; Pino, J.; Gonzalez-Gay, M.A.; Mera, A.; Lago, F.; Gómez, R.; Mobasheri, A.; Gualillo, O. Adipokines and inflammation: Is it a question of weight? Br. J. Pharmacol. 2018, 175, 1569–1579. [Google Scholar] [CrossRef]
- Newson, R.B.; Jones, M.; Forsberg, B.; Janson, C.; Bossios, A.; Dahlen, S.E.; Toskala, E.M.; Al-Kalemji, A.; Kowalski, M.L.; Rymarczyk, B.; et al. The association of asthma, nasal allergies, and positive skin prick tests with obesity, leptin, and adiponectin. Clin. Exp. Allergy 2014, 44, 250–260. [Google Scholar] [CrossRef]
- Zhang, Q.; Wang, L.; Jiang, J.; Lin, S.; Luo, A.; Zhao, P.; Tan, W.; Zhang, M. Critical Role of AdipoR1 in Regulating Th17 Cell Differentiation through Modulation of HIF-1α-Dependent Glycolysis. Front. Immunol. 2020, 11. [Google Scholar] [CrossRef]
- Sun, X.; Feng, X.; Tan, W.; Lin, N.; Hua, M.; Wei, Y.; Wang, F.; Li, N.; Zhang, M. Adiponectin exacerbates collagen-induced arthritis via enhancing Th17 response and prompting RANKL expression. Sci. Rep. 2015, 5, 11296. [Google Scholar] [CrossRef]
- Malmhall, C.; Bossios, A.; Radinger, M.; Sjostrand, M.; Lu, Y.; Lundback, B.; Lotvall, J. Immunophenotyping of Circulating T Helper Cells Argues for Multiple Functions and Plasticity of T Cells in Vivo in Humans—Possible Role in Asthma. PLoS ONE 2012, 7, e40012. [Google Scholar] [CrossRef]
- Hynes, G.M.; Hinks, T.S.C. The role of interleukin-17 in asthma: A protective response? ERJ Open Res. 2020, 6, 00364–02019. [Google Scholar] [CrossRef] [PubMed]
- Liu, M.; Liu, F. Regulation of adiponectin multimerization, signaling and function. Best Pr. Res. Clin. Endocrinol. Metab. 2014, 28, 25–31. [Google Scholar] [CrossRef] [PubMed]
- Shore, S.A.; Terry, R.D.; Flynt, L.; Xu, A.; Hug, C. Adiponectin attenuates allergen-induced airway inflammation and hyperresponsiveness in mice. J. Allergy Clin. Immunol. 2006, 118, 389–395. [Google Scholar] [CrossRef] [PubMed]
- Darrigues, J.; van Meerwijk, J.P.M.; Romagnoli, P. Age-Dependent Changes in Regulatory T Lymphocyte Development and Function: A Mini-Review. Gerontology 2018, 64, 28–35. [Google Scholar] [CrossRef] [PubMed]
- Cipolletta, D.; Kolodin, D.; Benoist, C.; Mathis, D. Tissular T(regs): A unique population of adipose-tissue-resident Foxp3+CD4+ T cells that impacts organismal metabolism. Semin. Immunol. 2011, 23, 431–437. [Google Scholar] [CrossRef] [PubMed]
- Lu, Y.; Sjöstrand, M.; Malmhäll, C.; Rådinger, M.; Jeurink, P.; Lötvall, J.; Bossios, A. New production of eosinophils and the corresponding TH1/TH2 balance in the lungs after allergen exposure in BALB/c and C57BL/6 mice. Scand. J. Immunol. 2010, 71, 176–185. [Google Scholar] [CrossRef]
- Telenga, E.D.; Tideman, S.W.; Kerstjens, H.A.; Hacken, N.H.; Timens, W.; Postma, D.S.; van den Berge, M. Obesity in asthma: More neutrophilic inflammation as a possible explanation for a reduced treatment response. Allergy 2012, 67, 1060–1068. [Google Scholar] [CrossRef]
- Desai, D.; Newby, C.; Symon, F.A.; Haldar, P.; Shah, S.; Gupta, S.; Bafadhel, M.; Singapuri, A.; Siddiqui, S.; Woods, J.; et al. Elevated sputum interleukin-5 and submucosal eosinophilia in obese individuals with severe asthma. Am. J. Respir. Crit. Care Med. 2013, 188, 657–663. [Google Scholar] [CrossRef]
- van der Wiel, E.; Ten Hacken, N.H.; van den Berge, M.; Timens, W.; Reddel, H.K.; Postma, D.S. Eosinophilic inflammation in subjects with mild-to-moderate asthma with and without obesity: Disparity between sputum and biopsies. Am. J. Respir. Crit. Care Med. 2014, 189, 1281–1284. [Google Scholar] [CrossRef]
- Orihara, K.; Haraguchi, A.; Shibata, S. Crosstalk among Circadian Rhythm, Obesity and Allergy. Int. J. Mol. Sci. 2020, 21, 1884. [Google Scholar] [CrossRef]
- Zhou, J.; Luo, F.; Han, Y.; Lou, H.; Tang, X.; Zhang, L. Obesity/overweight and risk of allergic rhinitis: A meta-analysis of observational studies. Allergy 2020, 75, 1272–1275. [Google Scholar] [CrossRef] [PubMed]
- Lloyd, C.M.; Saglani, S. Eosinophils in the spotlight: Finding the link between obesity and asthma. Nat. Med. 2013, 19, 976–977. [Google Scholar] [CrossRef] [PubMed]
- Calixto, M.C.; Lintomen, L.; Schenka, A.; Saad, M.J.; Zanesco, A.; Antunes, E. Obesity enhances eosinophilic inflammation in a murine model of allergic asthma. Br. J. Pharmacol. 2010, 159, 617–625. [Google Scholar] [CrossRef] [PubMed]
- Kim, D.I.; Song, M.K.; Lee, K. Comparison of asthma phenotypes in OVA-induced mice challenged via inhaled and intranasal routes. BMC Pulm. Med. 2019, 19, 241. [Google Scholar] [CrossRef] [PubMed]








| Lung | Adipose | Tissue | ||
|---|---|---|---|---|
| Overweight model | Morbid obesity model | Overweight model | Morbid obesity model | |
| 15 weeks | 26 weeks | 15 weeks | 26 weeks | |
| (% of Foxp3+ cells) | (% of Foxp3+ cells) | (% of Foxp3+ cells) | (% of Foxp3+ cells) | |
| Naive | 66.87 ± 0.15 | 65.89 ± 1.187 | 84.17 ± 3.209 | 91.98 ± 0.981 |
| OVA | 72.96 ± 1.831 | 65.07 ± 0.484 | 83.18 ± 2.498 | 92.25 ± 1.418 |
Publisher’s Note: MDPI stays neutral with regard to jurisdictional claims in published maps and institutional affiliations. |
© 2020 by the authors. Licensee MDPI, Basel, Switzerland. This article is an open access article distributed under the terms and conditions of the Creative Commons Attribution (CC BY) license (http://creativecommons.org/licenses/by/4.0/).
Share and Cite
Ramos-Ramírez, P.; Malmhäll, C.; Johansson, K.; Adner, M.; Lötvall, J.; Bossios, A. Lung Regulatory T Cells Express Adiponectin Receptor 1: Modulation by Obesity and Airway Allergic Inflammation. Int. J. Mol. Sci. 2020, 21, 8990. https://doi.org/10.3390/ijms21238990
Ramos-Ramírez P, Malmhäll C, Johansson K, Adner M, Lötvall J, Bossios A. Lung Regulatory T Cells Express Adiponectin Receptor 1: Modulation by Obesity and Airway Allergic Inflammation. International Journal of Molecular Sciences. 2020; 21(23):8990. https://doi.org/10.3390/ijms21238990
Chicago/Turabian StyleRamos-Ramírez, Patricia, Carina Malmhäll, Kristina Johansson, Mikael Adner, Jan Lötvall, and Apostolos Bossios. 2020. "Lung Regulatory T Cells Express Adiponectin Receptor 1: Modulation by Obesity and Airway Allergic Inflammation" International Journal of Molecular Sciences 21, no. 23: 8990. https://doi.org/10.3390/ijms21238990
APA StyleRamos-Ramírez, P., Malmhäll, C., Johansson, K., Adner, M., Lötvall, J., & Bossios, A. (2020). Lung Regulatory T Cells Express Adiponectin Receptor 1: Modulation by Obesity and Airway Allergic Inflammation. International Journal of Molecular Sciences, 21(23), 8990. https://doi.org/10.3390/ijms21238990

