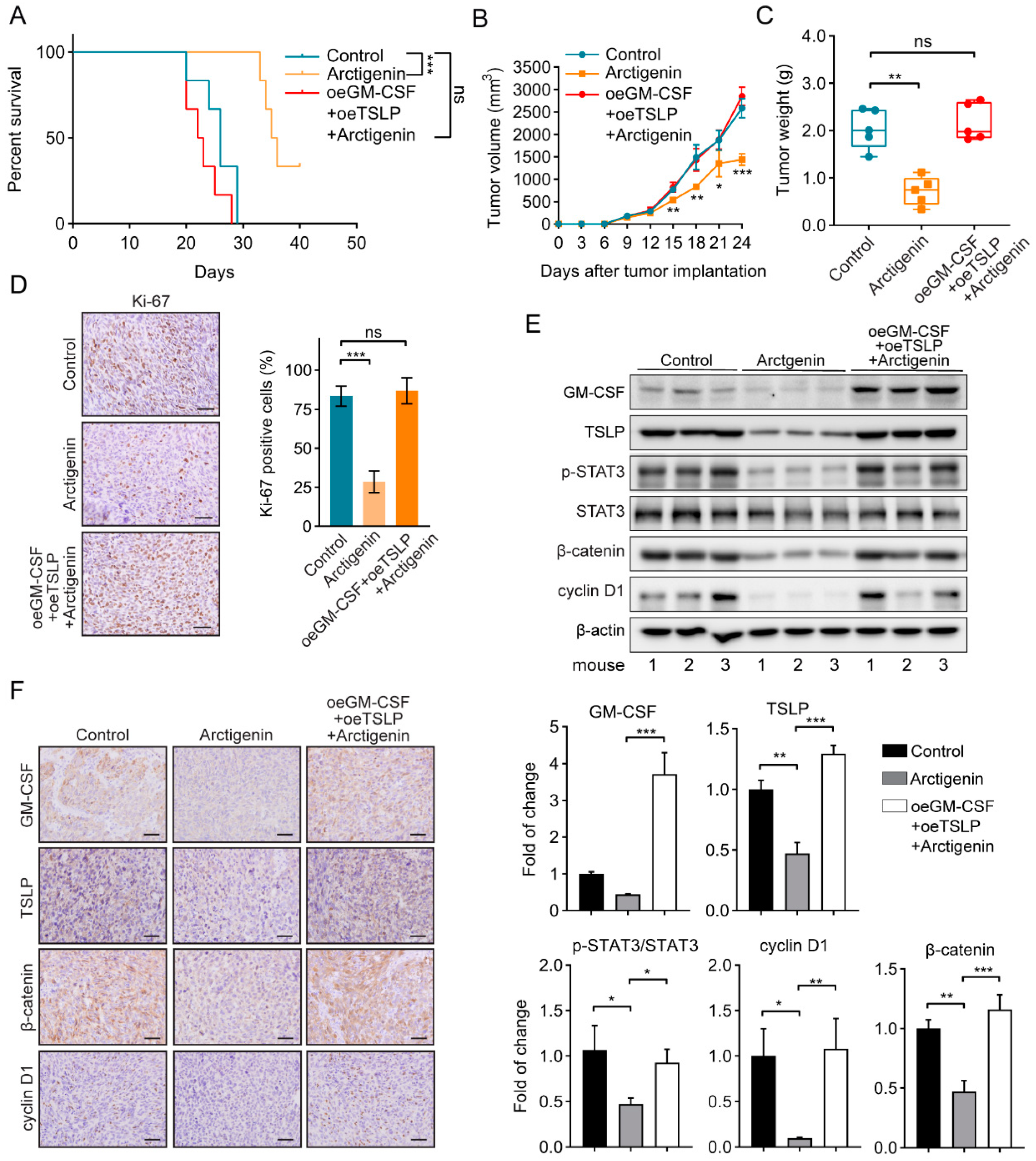
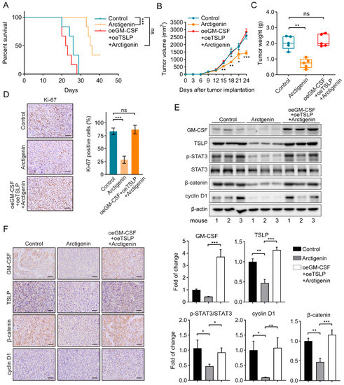
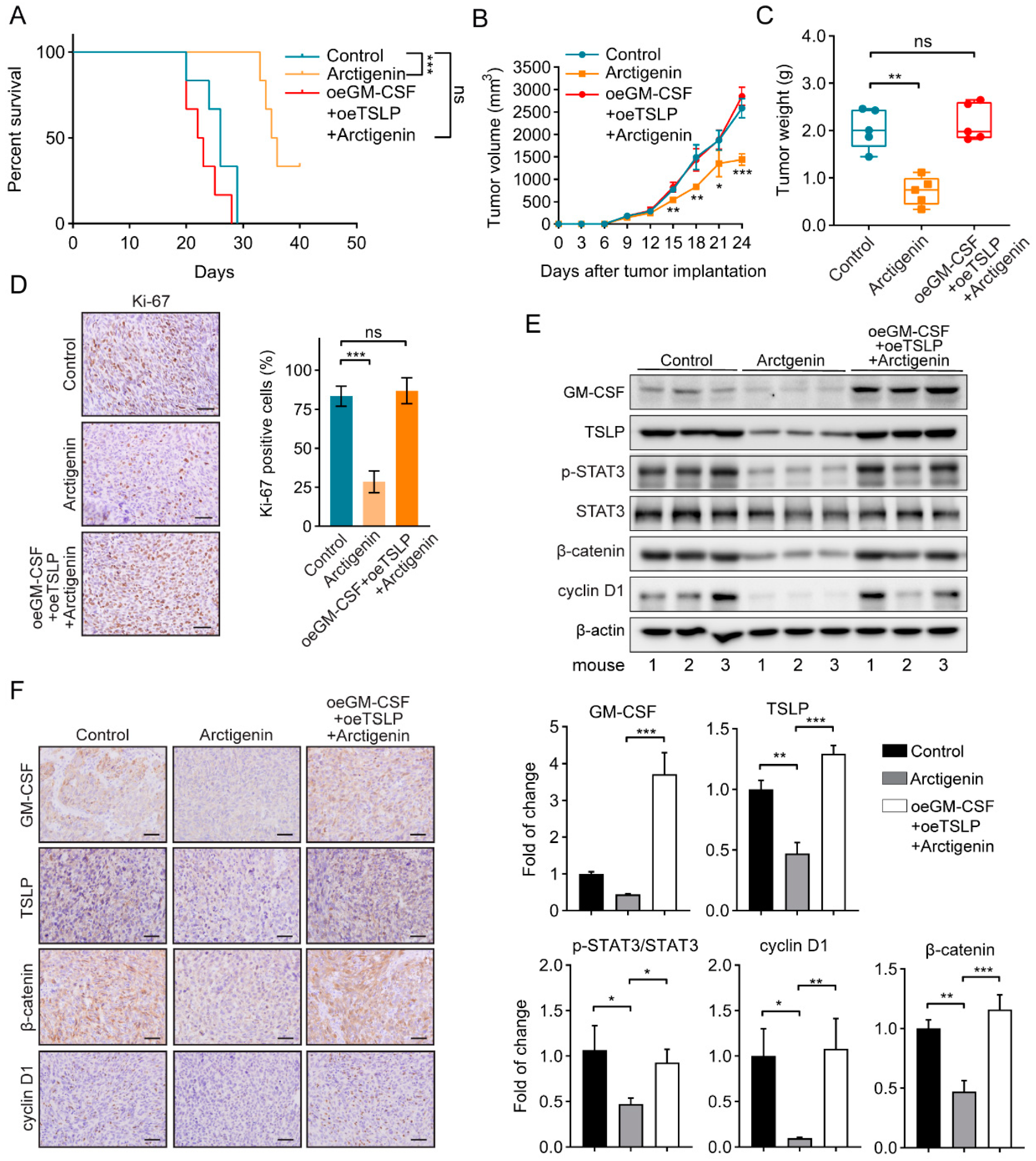
Correction: Shi, H., et al. Arctigenin Attenuates Breast Cancer Progression through Decreasing GM-CSF/TSLP/STAT3/β-Catenin Signaling. Int. J. Mol. Sci. 2020, 21, 6357
Conflicts of Interest
Reference
- Shi, H.; Zhao, L.; Guo, X.; Fang, R.; Zhang, H.; Dong, G.; Fu, J.; Yan, F.; Zhang, J.; Ning, Z.; et al. Arctigenin Attenuates Breast Cancer Progression through Decreasing GM-CSF/TSLP/STAT3/beta-Catenin Signaling. Int. J. Mol. Sci. 2020, 21, 6357. [Google Scholar] [CrossRef]

Publisher’s Note: MDPI stays neutral with regard to jurisdictional claims in published maps and institutional affiliations. |
© 2020 by the authors. Licensee MDPI, Basel, Switzerland. This article is an open access article distributed under the terms and conditions of the Creative Commons Attribution (CC BY) license (http://creativecommons.org/licenses/by/4.0/).
Share and Cite
Shi, H.; Zhao, L.; Guo, X.; Fang, R.; Zhang, H.; Dong, G.; Fu, J.; Yan, F.; Zhang, J.; Ning, Z.; et al. Correction: Shi, H., et al. Arctigenin Attenuates Breast Cancer Progression through Decreasing GM-CSF/TSLP/STAT3/β-Catenin Signaling. Int. J. Mol. Sci. 2020, 21, 6357. Int. J. Mol. Sci. 2020, 21, 8850. https://doi.org/10.3390/ijms21228850
Shi H, Zhao L, Guo X, Fang R, Zhang H, Dong G, Fu J, Yan F, Zhang J, Ning Z, et al. Correction: Shi, H., et al. Arctigenin Attenuates Breast Cancer Progression through Decreasing GM-CSF/TSLP/STAT3/β-Catenin Signaling. Int. J. Mol. Sci. 2020, 21, 6357. International Journal of Molecular Sciences. 2020; 21(22):8850. https://doi.org/10.3390/ijms21228850
Chicago/Turabian StyleShi, Hui, Luping Zhao, Xinlin Guo, Runping Fang, Hui Zhang, Guanjun Dong, Jia Fu, Fenglian Yan, Junfeng Zhang, Zhaochen Ning, and et al. 2020. "Correction: Shi, H., et al. Arctigenin Attenuates Breast Cancer Progression through Decreasing GM-CSF/TSLP/STAT3/β-Catenin Signaling. Int. J. Mol. Sci. 2020, 21, 6357" International Journal of Molecular Sciences 21, no. 22: 8850. https://doi.org/10.3390/ijms21228850
APA StyleShi, H., Zhao, L., Guo, X., Fang, R., Zhang, H., Dong, G., Fu, J., Yan, F., Zhang, J., Ning, Z., Ma, Q., Li, Z., Li, C., Dai, J., Si, C., & Xiong, H. (2020). Correction: Shi, H., et al. Arctigenin Attenuates Breast Cancer Progression through Decreasing GM-CSF/TSLP/STAT3/β-Catenin Signaling. Int. J. Mol. Sci. 2020, 21, 6357. International Journal of Molecular Sciences, 21(22), 8850. https://doi.org/10.3390/ijms21228850
