Calmodulin-Like (CML) Gene Family in Medicago truncatula: Genome-Wide Identification, Characterization and Expression Analysis
Abstract
1. Introduction
2. Results
2.1. Identification of CML Members in M. truncatula
2.2. Phylogenetic Relationship of CMLs among M. truncatula, Arabidopsis and Rice
2.3. Gene Structure and Domain Architectures
2.4. Chromosomal Location and Synteny Analysis of MtCML Genes
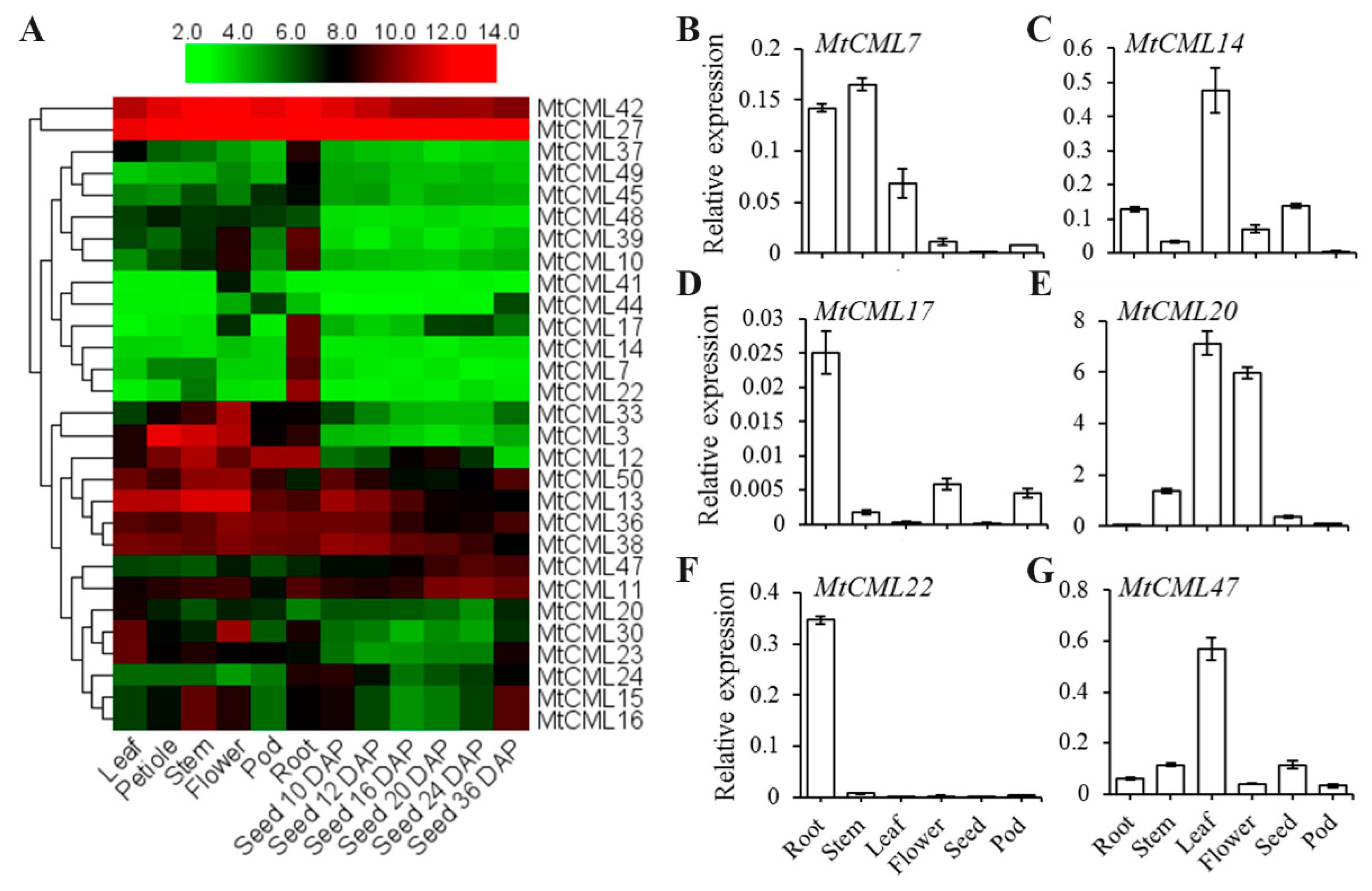
2.5. Spatial and Temporal Expression Profiles of MtCMLs
2.6. Analysis of cis-Acting Element in the Promoter Region of MtCML Genes
2.7. Expression Profiles of MtCMLs in Response to Salt, Drought and Cold
3. Discussion
4. Materials and Methods
4.1. Identification of CML Genes in M. truncatula
4.2. Analysis of Conserved Domain, Gene Structure and Characterization of MtCML Genes
4.3. Phylogenetic Relationships of CML Proteins in M. truncatula, Arabidopsis and Rice
4.4. Chromosomal Locations of MtCML Genes
4.5. Analysis of cis-Acting Elements of MtCML Genes
4.6. Analysis of Microarray Expression Profile
4.7. Analysis of Relative Expression of MtCMLs in Different Tissues and Response to Cold Using qRT-PCR
5. Conclusions
Supplementary Materials
Author Contributions
Funding
Conflicts of Interest
References
- Kudla, J.; Batistic, O.; Hashimoto, K. Calcium signals: The lead currency of plant information processing. Plant Cell 2010, 22, 541–563. [Google Scholar] [CrossRef]
- Leba, L.J.; Perochon, A.; Cheval, C.; Ranty, B.; Galaud, J.P.; Aldon, D. CML9, a multifunctional Arabidopsis thaliana calmodulin-like protein involved in stress responses and plant growth? Plant Signal Behav. 2012, 7, 1121–1124. [Google Scholar] [CrossRef][Green Version]
- Batistic, O.; Kudla, J. Analysis of calcium signaling pathways in plants. Biochim. Biophys. Acta 2012, 1820, 1283–1293. [Google Scholar] [CrossRef]
- Shi, S.; Li, S.; Asim, M.; Mao, J.; Xu, D.; Ullah, Z.; Liu, G.; Wang, Q.; Liu, H. The Arabidopsis calcium-dependent protein kinases (CDPKs) and their roles in plant growth regulation and abiotic stress responses. Int. J. Mol. Sci. 2018, 19, 1900. [Google Scholar] [CrossRef]
- Virdi, A.S.; Singh, S.; Singh, P. Abiotic stress responses in plants: Roles of calmodulin-regulated proteins. Front. Plant Sci. 2015, 6, 809. [Google Scholar] [CrossRef]
- Zhu, J. Abiotic stress signaling and responses in plants. Cell 2016, 167, 313–324. [Google Scholar] [CrossRef]
- Day, I.S.; Reddy, V.S.; Shad, A.G.; Reddy, A.S. Analysis of EF-hand-containing proteins in Arabidopsis. Genome Biol. 2002, 3, H0056. [Google Scholar] [CrossRef] [PubMed]
- McCormack, E.; Tsai, Y.; Braam, J. Handling calcium signaling: Arabidopsis CaMs and CMLs. Trends Plant Sci. 2005, 10, 383–389. [Google Scholar] [CrossRef] [PubMed]
- McCormack, E.; Braam, J. Calmodulins and related potential calcium sensors of Arabidopsis. New Phytol. 2003, 159, 585–598. [Google Scholar] [CrossRef]
- Boonburapong, B.; Buaboocha, T. Genome-wide identification and analyses of the rice calmodulin and related potential calcium sensor proteins. BMC Plant Biol. 2007, 7, 4. [Google Scholar] [CrossRef][Green Version]
- Dubrovina, A.S.; Aleynova, O.A.; Ogneva, Z.V.; Suprun, A.R.; Ananev, A.A.; Kiselev, K.V. The effect of abiotic stress conditions on expression of calmodulin (CAM) and calmodulin-like (CML) genes in wild-growing grapevine Vitis amurensis. Plants 2019, 8, 602. [Google Scholar] [CrossRef] [PubMed]
- Nie, S.; Zhang, M.; Zhang, L. Genome-wide identification and expression analysis of calmodulin-like (CML) genes in Chinese cabbage (Brassica rapa L. ssp. pekinensis). BMC Genom. 2017, 18, 842. [Google Scholar] [CrossRef] [PubMed]
- Munir, S.; Khan, M.R.; Song, J.; Munir, S.; Zhang, Y.; Ye, Z.; Wang, T. Genome-wide identification, characterization and expression analysis of calmodulin-like (CML) proteins in tomato (Solanum lycopersicum). Plant Physiol. Biochem. 2016, 102, 167–179. [Google Scholar] [CrossRef] [PubMed]
- Perochon, A.; Aldon, D.; Galaud, J.P.; Ranty, B. Calmodulin and calmodulin-like proteins in plant calcium signaling. Biochimie 2011, 93, 2048–2053. [Google Scholar] [CrossRef] [PubMed]
- Dobney, S.; Chiasson, D.; Lam, P.; Smith, S.P.; Snedden, W.A. The calmodulin-related calcium sensor CML42 plays a role in trichome branching. J. Biol. Chem. 2009, 284, 31647–31657. [Google Scholar] [CrossRef] [PubMed]
- Ogunrinde, A.; Munro, K.; Davidson, A.; Ubaid, M.; Snedden, W.A. Arabidopsis calmodulin-like proteins, CML15 and CML16 possess biochemical properties distinct from calmodulin and show non-overlapping tissue expression patterns. Front. Plant Sci. 2017, 8, 2175. [Google Scholar] [CrossRef]
- Zeng, H.; Xu, L.; Singh, A.; Wang, H.; Du, L.; Poovaiah, B.W. Involvement of calmodulin and calmodulin-like proteins in plant responses to abiotic stresses. Front. Plant Sci. 2015, 6, 600. [Google Scholar] [CrossRef]
- Dodd, A.N.; Kudla, J.; Sanders, D. The language of calcium signaling. Annu. Rev. Plant Biol. 2010, 61, 593–620. [Google Scholar] [CrossRef]
- Das, R.; Pandey, G.K. Expressional analysis and role of calcium regulated kinases in abiotic stress signaling. Curr. Genom. 2010, 11, 2–13. [Google Scholar] [CrossRef]
- Tsai, Y.C.; Delk, N.A.; Chowdhury, N.I.; Braam, J. Arabidopsis potential calcium sensors regulate nitric oxide levels and the transition to flowering. Plant Signal Behav. 2007, 2, 446–454. [Google Scholar] [CrossRef]
- Yang, X.; Wang, S.S.; Wang, M.; Qiao, Z.; Bao, C.C.; Zhang, W. Arabidopsis thaliana calmodulin-like protein CML24 regulates pollen tube growth by modulating the actin cytoskeleton and controlling the cytosolic Ca2+ concentration. Plant Mol. Biol. 2014, 86, 225–236. [Google Scholar] [PubMed]
- Wang, Y.; Wang, B.; Gilroy, S.; Wassim Chehab, E.; Braam, J. CML24 is involved in root mechanoresponses and cortical microtubule orientation in Arabidopsis. J. Plant Growth Regul. 2011, 30, 467–479. [Google Scholar]
- Delk, N.A.; Johnson, K.A.; Chowdhury, N.I.; Braam, J. CML24, regulated in expression by diverse stimuli, encodes a potential Ca2+ sensor that functions in responses to abscisic acid, daylength, and ion stress. Plant Physiol. 2005, 139, 240–253. [Google Scholar] [PubMed]
- Marti, R.M.; Hubbard, K.E.; Gardner, M.J.; Jung, H.J.; Aubry, S.; Hotta, C.T.; Mohd-Noh, N.I.; Robertson, F.C.; Hearn, T.J.; Tsai, Y.C.; et al. Circadian oscillations of cytosolic free calcium regulate the Arabidopsis circadian clock. Nat. Plants 2018, 4, 690–698. [Google Scholar]
- Wang, S.S.; Diao, W.Z.; Yang, X.; Qiao, Z.; Wang, M.; Acharya, B.R.; Zhang, W. Arabidopsis thaliana CML25 mediates the Ca2+ regulation of K+ transmembrane trafficking during pollen germination and tube elongation. Plant Cell Environ. 2015, 38, 2372–2386. [Google Scholar]
- Zha, G.; Wang, B.; Liu, J.; Yan, J.; Zhu, L.; Yang, X. Mechanical touch responses of Arabidopsis TCH1-3 mutant roots on inclined hard-agar surface. Int. Agrophys. 2016, 30, 105–111. [Google Scholar]
- Bender, K.W.; Dobney, S.; Ogunrinde, A.; Chiasson, D.; Mullen, R.T.; Teresinski, H.J.; Singh, P.; Munro, K.; Smith, S.P.; Snedden, W.A. The calmodulin-like protein CML43 functions as a salicylic-acid-inducible root-specific Ca2+ sensor in Arabidopsis. Biochem. J. 2014, 457, 127–136. [Google Scholar]
- Midhat, U.; Ting, M.; Teresinski, H.J.; Snedden, W.A. The calmodulin-like protein, CML39, is involved in regulating seed development, germination, and fruit development in Arabidopsis. Plant Mol. Biol. 2018, 96, 375–392. [Google Scholar]
- Campos, W.F.; Dressano, K.; Ceciliato, P.; Guerrero-Abad, J.C.; Silva, A.L.; Fiori, C.S.; Morato, D.C.A.; Bergonci, T.; Claus, L.; Silva-Filho, M.C.; et al. Arabidopsis thaliana rapid alkalinization factor 1-mediated root growth inhibition is dependent on calmodulin-like protein 38. J. Biol. Chem. 2018, 293, 2159–2171. [Google Scholar]
- Lu, Y.; Truman, W.; Liu, X.; Bethke, G.; Zhou, M.; Myers, C.L.; Katagiri, F.; Glazebrook, J. Different modes of negative regulation of plant immunity by calmodulin-related genes. Plant Physiol. 2018, 176, 3046–3061. [Google Scholar]
- Xu, B.; Cheval, C.; Laohavisit, A.; Hocking, B.; Chiasson, D.; Olsson, T.; Shirasu, K.; Faulkner, C.; Gilliham, M. A calmodulin-like protein regulates plasmodesmal closure during bacterial immune responses. New Phytol. 2017, 215, 77–84. [Google Scholar] [CrossRef] [PubMed]
- Zhu, X.; Robe, E.; Jomat, L.; Aldon, D.; Mazars, C.; Galaud, J.P. CML8, an Arabidopsis calmodulin-like protein, plays a role in Pseudomonas syringae plant immunity. Plant Cell Physiol. 2017, 58, 307–319. [Google Scholar] [PubMed]
- Vadassery, J.; Reichelt, M.; Hause, B.; Gershenzon, J.; Boland, W.; Mithofer, A. CML42-mediated calcium signaling coordinates responses to Spodoptera herbivory and abiotic stresses in Arabidopsis. Plant Physiol. 2012, 159, 1159–1175. [Google Scholar] [CrossRef]
- Scholz, S.S.; Reichelt, M.; Vadassery, J.; Mithofer, A. Calmodulin-like protein CML37 is a positive regulator of ABA during drought stress in Arabidopsis. Plant Signal Behav. 2015, 10, e1011951. [Google Scholar] [CrossRef] [PubMed]
- Vanderbeld, B.; Snedden, W.A. Developmental and stimulus-induced expression patterns of Arabidopsis calmodulin-like genes CML37, CML38 and CML39. Plant Mol. Biol. 2007, 64, 683–697. [Google Scholar] [CrossRef]
- Wu, X.; Qiao, Z.; Liu, H.; Acharya, B.R.; Li, C.; Zhang, W. CML20, an Arabidopsis calmodulin-like protein, negatively regulates guard cell ABA signaling and drought stress tolerance. Front Plant Sci. 2017, 8, 824. [Google Scholar] [CrossRef] [PubMed]
- Jung, H.; Chung, P.J.; Park, S.H.; Redillas, M.; Kim, Y.S.; Suh, J.W.; Kim, J.K. Overexpression of OsERF48 causes regulation of OsCML16, a calmodulin-like protein gene that enhances root growth and drought tolerance. Plant Biotechnol. J. 2017, 15, 1295–1308. [Google Scholar] [CrossRef]
- Chen, C.; Sun, X.; Duanmu, H.; Zhu, D.; Yu, Y.; Cao, L.; Liu, A.; Jia, B.; Xiao, J.; Zhu, Y. GsCML27, a gene encoding a calcium-binding Ef-Hand protein from Glycine soja, plays differential roles in plant responses to bicarbonate, salt and osmotic stresses. PLoS ONE 2015, 10, e0141888. [Google Scholar] [CrossRef]
- Young, N.D.; Debelle, F.; Oldroyd, G.E.; Geurts, R.; Cannon, S.B.; Udvardi, M.K.; Benedito, V.A.; Mayer, K.F.; Gouzy, J.; Schoof, H.; et al. The Medicago genome provides insight into the evolution of rhizobial symbioses. Nature 2011, 480, 520–524. [Google Scholar] [CrossRef]
- Wang, T.; Liu, M.; Sun, W.; Zhang, X.; Zhang, W. Calmodulin-like gene MtCML40 is involved in salt tolerance by regulating MtHKTs transporters in Medicago truncatula. Environ. Exp. Bot. 2019, 157, 79–90. [Google Scholar]
- Zhang, Z.; Hu, X.; Zhang, Y.; Miao, Z.; Xie, C.; Meng, X.; Deng, J.; Wen, J.; Mysore, K.S.; Frugier, F.; et al. Opposing Control by Transcription Factors MYB61 and MYB3 Increases Freezing Tolerance by Relieving C-Repeat Binding Factor Suppression. Plant Physiol. 2016, 172, 1306–1323. [Google Scholar] [CrossRef] [PubMed]
- Li, D.; Su, Z.; Dong, J.; Wang, T. An expression database for roots of the model legume Medicago truncatula under salt stress. BMC Genom. 2009, 10, 517. [Google Scholar] [CrossRef] [PubMed]
- Mohanta, T.K.; Kumar, P.; Bae, H. Genomics and evolutionary aspect of calcium signaling event in calmodulin and calmodulin-like proteins in plants. BMC Plant Biol. 2017, 17, 38. [Google Scholar] [CrossRef] [PubMed]
- Bergey, D.R.; Kandel, R.; Tyree, B.K.; Dutt, M.; Dhekney, S.A. The role of calmodulin and related proteins in plant cell function: An ever-thickening plot. Springer Sci. Rev. 2014, 2, 145–159. [Google Scholar] [CrossRef]
- Freeling, M. Bias in plant gene content following different sorts of duplication: Tandem, whole-genome, segmental, or by transposition. Annu. Rev. Plant. Biol. 2009, 60, 433–453. [Google Scholar] [CrossRef] [PubMed]
- Cannon, S.B.; Ilut, D.; Farmer, A.D.; Maki, S.L.; May, G.D.; Singer, S.R.; Doyle, J.J. Polyploidy did not predate the evolution of nodulation in all legumes. PLoS ONE 2010, 5, e11630. [Google Scholar] [CrossRef] [PubMed]
- Pfeil, B.E.; Schlueter, J.A.; Shoemaker, R.C.; Doyle, J.J. Placing paleopolyploidy in relation to taxon divergence: A phylogenetic analysis in legumes using 39 gene families. Syst. Biol. 2005, 54, 441–454. [Google Scholar] [CrossRef]
- Wang, Y.; Zhang, W.Z.; Song, L.F.; Zou, J.J.; Su, Z.; Wu, W.H. Transcriptome analyses show changes in gene expression to accompany pollen germination and tube growth in Arabidopsis. Plant Physiol. 2008, 148, 1201–1211. [Google Scholar] [CrossRef]
- Magnan, F.; Ranty, B.; Charpenteau, M.; Sotta, B.; Galaud, J.P.; Aldon, D. Mutations in AtCML9, a calmodulin-like protein from Arabidopsis thaliana, alter plant responses to abiotic stress and abscisic acid. Plant J. 2008, 56, 575–589. [Google Scholar]
- Xu, G.Y.; Rocha, P.S.; Wang, M.L.; Xu, M.L.; Cui, Y.C.; Li, L.Y.; Zhu, Y.X.; Xia, X. A novel rice calmodulin-like gene, OsMSR2, enhances drought and salt tolerance and increases ABA sensitivity in Arabidopsis. Planta 2011, 234, 47–59. [Google Scholar] [CrossRef]
- Munir, S.; Liu, H.; Xing, Y.; Hussain, S.; Ouyang, B.; Zhang, Y.; Li, H.; Ye, Z. Overexpression of calmodulin-like (ShCML44) stress-responsive gene from Solanum habrochaites enhances tolerance to multiple abiotic stresses. Sci. Rep. 2016, 6, 31772. [Google Scholar] [CrossRef] [PubMed]
- Kumar, S.; Stecher, G.; Tamura, K. MEGA7: Molecular evolutionary genetics analysis version 7.0 for bigger datasets. Mol. Biol. Evol. 2016, 33, 1870–1874. [Google Scholar] [CrossRef] [PubMed]
- Chen, C.; Chen, H.; Zhang, Y.; Thomas, H.R.; Frank, M.H.; He, Y.; Xia, R. TBtools: An integrative toolkit developed for interactive analyses of big biological data. Mol. Plant 2020, 13, 1194–1202. [Google Scholar] [CrossRef] [PubMed]
- Lescot, M.; Dehais, P.; Thijs, G.; Marchal, K.; Moreau, Y.; Van de Peer, Y.; Rouze, P.; Rombauts, S. PlantCARE, a database of plant cis-acting regulatory elements and a portal to tools for in silico analysis of promoter sequences. Nucleic Acids Res. 2002, 30, 325–327. [Google Scholar] [CrossRef]







| Name | Locus ID | CDS (bp) | A.A. | Mw (KDa) | pI | GRAVY |
|---|---|---|---|---|---|---|
| MtCML1 | Medtr1g019600.1 | 303 | 101 | 11.57 | 8.73 | −0.412 |
| MtCML2 | Medtr1g019610.1 | 294 | 98 | 11.29 | 7.75 | −0.744 |
| MtCML3 | Medtr1g019640.1 | 288 | 96 | 10.91 | 9.01 | −0.747 |
| MtCML4 | Medtr1g019660.1 | 288 | 96 | 10.88 | 6.27 | −0.589 |
| MtCML5 | Medtr1g030440.1 | 504 | 168 | 19.17 | 4.26 | −0.137 |
| MtCML6 | Medtr1g032070.1 | 597 | 199 | 21.91 | 4.36 | −0.532 |
| MtCML7 | Medtr1g041285.1 | 453 | 151 | 17.03 | 4.01 | −0.401 |
| MtCML8 | Medtr1g046950.1 | 429 | 143 | 16.04 | 4.54 | −0.675 |
| MtCML9 | Medtr1g047100.1 | 426 | 142 | 15.75 | 4.43 | −0.537 |
| MtCML10 | Medtr1g076650.1 | 453 | 151 | 17.16 | 4.07 | −0.498 |
| MtCML11 | Medtr2g086560.1 | 798 | 266 | 29.98 | 6.59 | −0.703 |
| MtCML12 | Medtr2g098890.1 | 636 | 212 | 24.24 | 4.77 | −0.319 |
| MtCML13 | Medtr3g067610.1 | 417 | 139 | 15.71 | 4.99 | −0.862 |
| MtCML14 | Medtr3g088655.1 | 495 | 160 | 18.47 | 4.35 | −0.481 |
| MtCML15 | Medtr3g089070.1 | 423 | 141 | 16.03 | 4.55 | −0.474 |
| MtCML16 | Medtr3g089090.1 | 423 | 140 | 15.90 | 4.55 | −0.491 |
| MtCML17 | Medtr3g109320.1 | 540 | 180 | 20.65 | 4.58 | −0.475 |
| MtCML18 | Medtr4g067270.1 | 453 | 151 | 17.08 | 4.37 | −0.546 |
| MtCML19 | Medtr4g082050.1 | 543 | 144 | 16.32 | 4.38 | −0.175 |
| MtCML20 | Medtr4g086260.1 | 591 | 197 | 22.73 | 8.42 | −0.704 |
| MtCML21 | Medtr4g103630.1 | 423 | 141 | 16.00 | 4.43 | −0.494 |
| MtCML22 | Medtr4g112460.1 | 510 | 170 | 18.74 | 4.5 | −0.087 |
| MtCML23 | Medtr4g115170.1 | 681 | 226 | 25.26 | 4.46 | −0.219 |
| MtCML24 | Medtr4g127560.1 | 600 | 200 | 23.04 | 4.48 | −0.368 |
| MtCML25 | Medtr5g008695.1 | 348 | 115 | 13.15 | 4.38 | −0.63 |
| MtCML26 | Medtr5g008705.1 | 393 | 131 | 14.90 | 4.68 | −0.706 |
| MtCML27 | Medtr5g011850.1 | 444 | 148 | 16.59 | 4.64 | −0.418 |
| MtCML28 | Medtr5g011920.1 | 195 | 65 | 7.37 | 6.71 | −0.17 |
| MtCML29 | Medtr5g017510.1 | 570 | 190 | 21.24 | 6.63 | −0.584 |
| MtCML30 | Medtr5g017550.1 | 567 | 189 | 21.16 | 6.64 | −0.661 |
| MtCML31 | Medtr5g017560.1 | 570 | 190 | 21.24 | 6.63 | −0.584 |
| MtCML32 | Medtr5g025690.1 | 603 | 201 | 23.26 | 4.34 | −0.325 |
| MtCML33 | Medtr5g079340.1 | 420 | 140 | 15.78 | 4.56 | −0.689 |
| MtCML34 | Medtr6g007613.1 | 513 | 171 | 19.80 | 4.86 | −0.88 |
| MtCML35 | Medtr6g023460.1 | 429 | 143 | 15.95 | 4.37 | −0.32 |
| MtCML36 | Medtr6g079570.1 | 525 | 175 | 19.31 | 4.35 | −0.584 |
| MtCML37 | Medtr7g011010.1 | 609 | 203 | 23.61 | 4.46 | −0.307 |
| MtCML38 | Medtr7g074020.1 | 516 | 172 | 19.77 | 4.84 | −0.961 |
| MtCML39 | Medtr7g074240.1 | 537 | 179 | 20.08 | 4.45 | −0.357 |
| MtCML40 | Medtr7g075040.1 | 588 | 196 | 22.01 | 4.71 | −0.352 |
| MtCML41 | Medtr7g089760.1 | 459 | 153 | 16.97 | 4.16 | −0.472 |
| MtCML42 | Medtr7g090450.1 | 651 | 217 | 23.86 | 4.67 | −0.478 |
| MtCML43 | Medtr7g451050.1 | 717 | 239 | 27.95 | 5.08 | −0.455 |
| MtCML44 | Medtr8g036075.1 | 597 | 199 | 22.55 | 5.32 | −0.36 |
| MtCML45 | Medtr8g066630.1 | 495 | 165 | 18.40 | 4.6 | −0.373 |
| MtCML46 | Medtr8g069915.1 | 510 | 170 | 18.77 | 4.26 | −0.242 |
| MtCML47 | Medtr8g070510.1 | 684 | 228 | 26.11 | 4.65 | −0.442 |
| MtCML48 | Medtr8g078270.1 | 567 | 189 | 21.51 | 5.01 | −0.66 |
| MtCML49 | Medtr8g105230.1 | 573 | 191 | 20.77 | 4.35 | −0.523 |
| MtCML50 | Medtr8g107110.1 | 498 | 166 | 18.22 | 4.31 | −0.553 |
© 2020 by the authors. Licensee MDPI, Basel, Switzerland. This article is an open access article distributed under the terms and conditions of the Creative Commons Attribution (CC BY) license (http://creativecommons.org/licenses/by/4.0/).
Share and Cite
Sun, Q.; Yu, S.; Guo, Z. Calmodulin-Like (CML) Gene Family in Medicago truncatula: Genome-Wide Identification, Characterization and Expression Analysis. Int. J. Mol. Sci. 2020, 21, 7142. https://doi.org/10.3390/ijms21197142
Sun Q, Yu S, Guo Z. Calmodulin-Like (CML) Gene Family in Medicago truncatula: Genome-Wide Identification, Characterization and Expression Analysis. International Journal of Molecular Sciences. 2020; 21(19):7142. https://doi.org/10.3390/ijms21197142
Chicago/Turabian StyleSun, Qiguo, Shuhan Yu, and Zhenfei Guo. 2020. "Calmodulin-Like (CML) Gene Family in Medicago truncatula: Genome-Wide Identification, Characterization and Expression Analysis" International Journal of Molecular Sciences 21, no. 19: 7142. https://doi.org/10.3390/ijms21197142
APA StyleSun, Q., Yu, S., & Guo, Z. (2020). Calmodulin-Like (CML) Gene Family in Medicago truncatula: Genome-Wide Identification, Characterization and Expression Analysis. International Journal of Molecular Sciences, 21(19), 7142. https://doi.org/10.3390/ijms21197142

