Selection and Characterization of YKL-40-Targeting Monoclonal Antibodies from Human Synthetic Fab Phage Display Libraries
Abstract
1. Introduction
2. Results
2.1. Selection of Human Anti-hYKL-40 Fabs
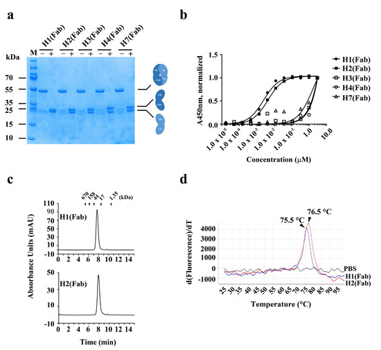
2.2. Production and Characterization of Human Anti-hYKL-40 Fabs
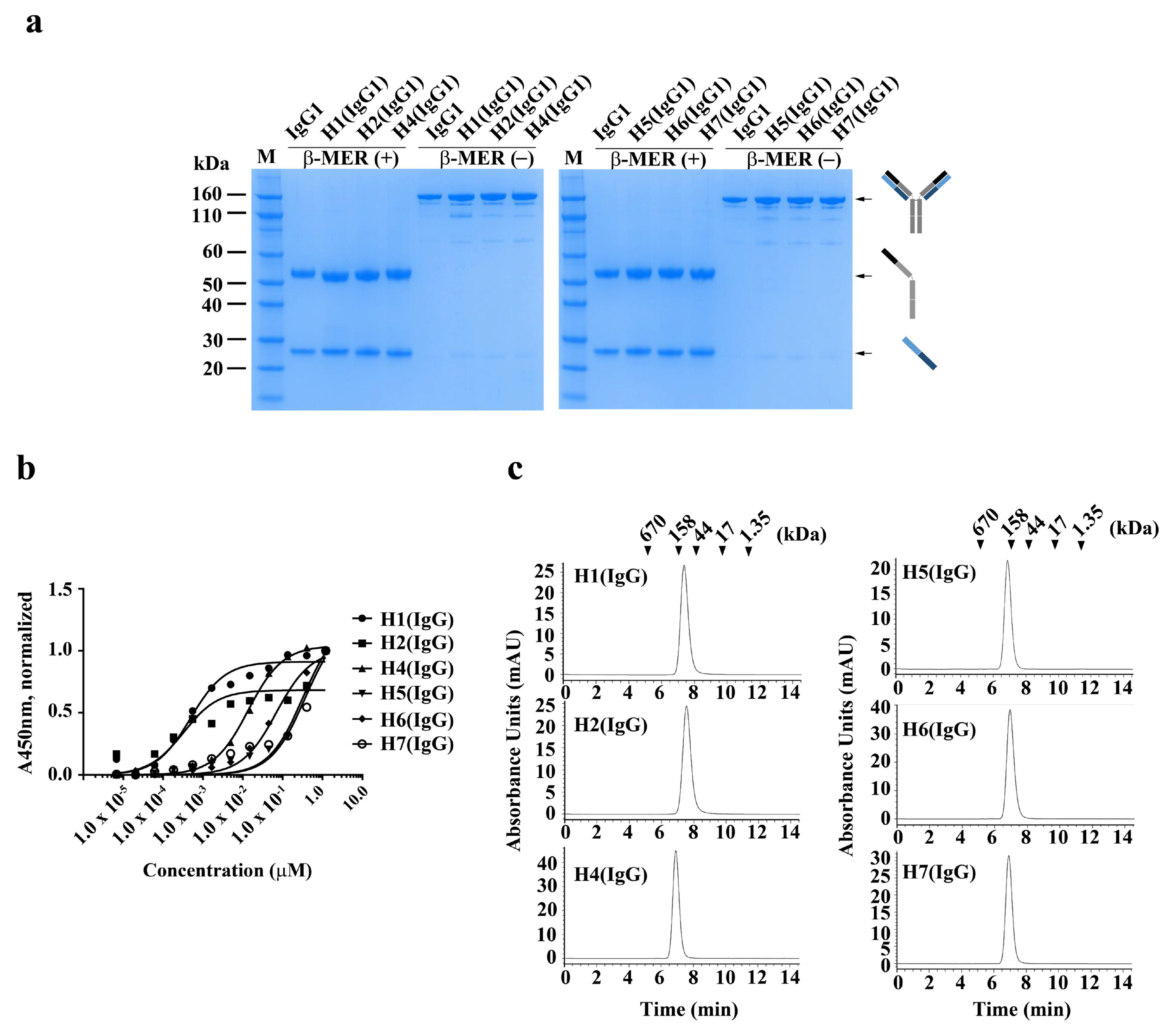
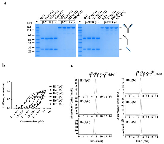
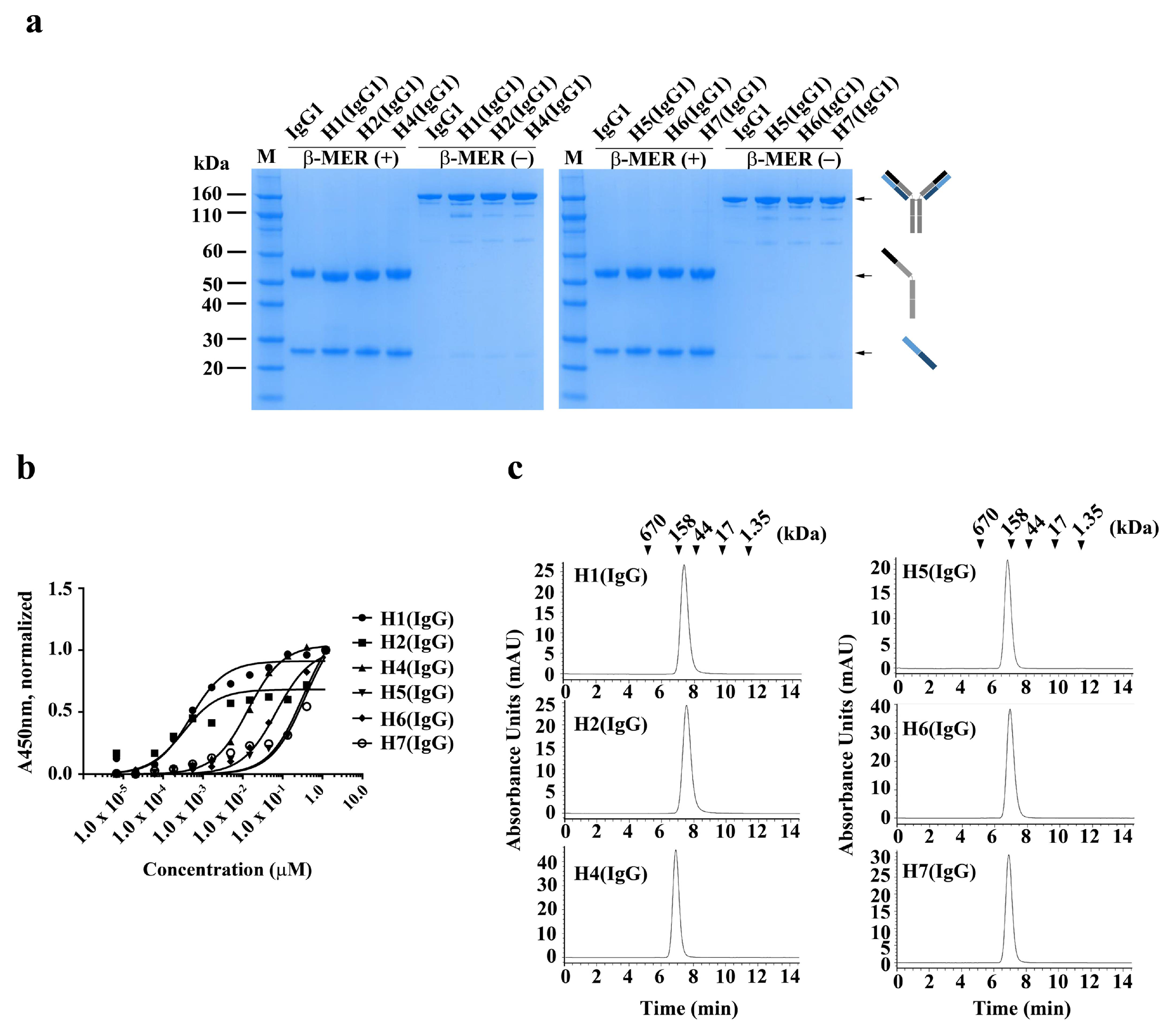
2.3. Production and Characterization of Human Anti-hYKL-40 IgGs
2.4. Trans-Well Migration Assay
2.5. In Vivo Anti-Cancer Effect of hYKL-40 IgGs
3. Discussion
4. Materials and Methods
4.1. Library Panning
4.2. Monoclonal Phage ELISA
4.3. Production of Fab Proteins
4.4. Determination of Apparent Affinity by ELISA
4.5. Determination of Melting Temperature by a Protein Thermal Shift (PTS) Assay
4.6. Size-Exclusion Chromatography (SEC) and Intact Mass Analysis
4.7. Determination of Affinity by Bio-Layer Interferometry (BLI)
4.8. Conversion to IgG and Production of IgG Proteins
4.9. Cell Culture
4.10. In Vitro Trans-Well Migration Assay
4.11. In Vivo Anti-Tumorigenic Assay
4.12. Ex Vivo Imaging of ICG-Labeled H1 (IgG)
4.13. Statistical Analysis
5. Conclusions
6. Patents
Supplementary Materials
Author Contributions
Funding
Acknowledgments
Conflicts of Interest
Abbreviations
| mAb | Monoclonal antibody |
| CHI3L1 | Chitinase-3-like 1 |
| CLP | Chitinase-like protein |
| ELISA | Enzyme-linked immunosorbent assay |
| EC50 | Half maximal effective concentration |
| IgG | Immunoglobulin G |
| Fab | Antigen-binding fragment |
| scFv | Single-chain variable fragment |
| SEC | Size-exclusion chromatography |
| PTS | Protein thermal shift |
| Tm | Melting temperature |
| KD | Equilibrium dissociation constant |
| IPTG | Isopropyl β-D-1-thiogalactopyranoside |
| PBS | Phosphate-buffered saline |
| SDS-PAGE | Sodium dodecyl sulfate-polyacrylamide gel electrophoresis |
| CDR | Complementarity-determining region |
| FR | Framework |
| VH | Heavy-chain variable domain |
| VL | Light-chain variable domain |
| CL | Light-chain constant domain |
| BLI | Bio-layer Interferometry |
References
- Yeo, I.J.; Lee, C.-I.; Han, S.-B.; Yun, J.; Hong, J.T. Roles of chitinase 3-like 1 in the development of cancer, neurodegenerative diseases, and inflammatory diseases. Pharmacol. Ther. 2019, 203, 107394–107413. [Google Scholar] [CrossRef] [PubMed]
- Fusetti, F.; Pijning, T.; Kalk, K.H.; Bos, E.; Dijkstra, B.W.; Houston, D.R. Crystal Structure and Carbohydrate-Binding Properties of the Human Cartilage glycoprotein-39. J. Biol. Chem. 2003, 278, 37753–37760. [Google Scholar] [CrossRef] [PubMed]
- Johansen, J.S.; Christensen, I.J.; Jørgensen, L.N.; Olsen, J.; Rahr, H.B.; Nielsen, K.T.; Laurberg, S.; Brünner, N.; Nielsen, H.J.; Johansen, J.S. Serum YKL-40 in Risk Assessment for Colorectal Cancer: A Prospective Study of 4,496 Subjects at Risk of Colorectal Cancer. Cancer Epidemiol. Biomark. Prev. 2015, 24, 621–626. [Google Scholar] [CrossRef] [PubMed]
- Wang, X.W.; Cai, C.-L.; Xu, J.-M.; Jin, H.; Xu, Z.-Y. Increased expression of chitinase 3-like 1 is a prognosis marker for non-small cell lung cancer correlated with tumor angiogenesis. Tumor Biol. 2015, 36, 901–907. [Google Scholar] [CrossRef] [PubMed]
- Lal, A.; Lash, A.E.; Altschul, S.F.; Velculescu, V.; Zhang, L.; McLendon, R.E.; Marra, M.A.; Prange, C.; Morin, P.J.; Polyak, K.; et al. A Public Database for Gene Expression in Human Cancers. Cancer Res. 1999, 59, 5403–5407. [Google Scholar] [PubMed]
- Lau, S.H.; Sham, J.S.T.; Xie, D.; Tzang, C.-H.; Tang, D.; Ma, N.; Hu, L.; Wang, Y.; Wen, J.-M.; Xiao, G.; et al. Clusterin plays an important role in hepatocellular carcinoma metastasis. Oncogene 2006, 25, 1242–1250. [Google Scholar] [CrossRef]
- Kawada, M.; Seno, H.; Kanda, K.; Nakanishi, Y.; Akitake, R.; Komekado, H.; Kawada, K.; Sakai, Y.; Mizoguchi, E.; Tsutomu Chiba, T. Chitinase 3-like 1 promotes macrophage recruitment and angiogenesis in colorectal cancer. Oncogene 2012, 31, 3111–3123. [Google Scholar] [CrossRef]
- Francescone, R.A.; Scully, S.; Faibish, M.; Taylor, S.L.; Oh, D.; Moral, L.; Yan, W.; Bentley, B.; Shao, R. Role of YKL-40 in the Angiogenesis, Radioresistance, and Progression of Glioblastoma. J. Biol. Chem. 2011, 286, 15332–15343. [Google Scholar] [CrossRef]
- Kzhyshkowska, J.; Yin, S.; Liu, T.; Riabov, V.; Mitrofanova, I. Role of chitinase-like proteins in cancer. Biol. Chem. 2016, 397, 231–247. [Google Scholar] [CrossRef]
- Ma, J.-Y.; Li, R.-H.; Huang, K.; Tan, G.; Li, C.; Zhi, F.-C. Increased expression and possible role of chitinase 3-like-1 in a colitis-associated carcinoma model. World J. Gastroenterol. 2014, 20, 15736–15744. [Google Scholar] [CrossRef]
- Wang, Y.; Wong, C.W.; Yan, M.; Li, L.; Liu, T.; Or, P.M.-Y.; Tsui, S.K.-W.; Waye, M.M.-Y.; Chan, A.M.-L. Differential Regulation of the Pro-Inflammatory Biomarker, YKL-40/CHI3L1, by PTEN/Phosphoinositide 3-kinase and JAK2/STAT3 Pathways in Glioblastoma. Cancer Lett. 2018, 429, 54–65. [Google Scholar] [CrossRef] [PubMed]
- Peng, H.; Su, Q.; Lin, Z.-C.; Zhu, X.-H.; Peng, M.-S.; Lv, Z.-B. Potential suppressive effects of theophylline on human rectal cancer SW480 cells in vitro by inhibiting YKL-40 expression. Oncol. Lett. 2018, 15, 247–252. [Google Scholar] [CrossRef]
- Kim, D.-H.; Park, H.-J.; Lim, S.; Koo, J.-H.; Lee, H.-G.; Choi, J.O.; Oh, J.H.; Ha, S.-J.; Kang, M.-J.; Lee, C.-M.; et al. Regulation of chitinase-3-like-1 in T cell elicits Th1 and cytotoxic responses to inhibit lung metastasis. Nat. Comm. 2018, 9, 503–516. [Google Scholar] [CrossRef] [PubMed]
- Libreros, S.; Garcia-Areas, R.; Iragavarapu-Charyulu, V. CHI3L1 plays a role in cancer through enhanced production of pro-inflammatory/pro-tumorigenic and angiogenic factors. Immunol. Res. 2013, 57, 99–105. [Google Scholar] [CrossRef]
- Lee, D.H.; Han, J.H.; Lee, Y.S.; Jung, Y.S.; Roh, Y.S.; Yun, J.S.; Han, S.-B.; Hong, J.T. Chitinase-3-like-1 Deficiency Attenuates Ethanol-Induced Liver Injury by Inhibition of Sterol Regulatory Element Binding Protein 1-dependent Triglyceride Synthesis. Metabolism 2019, 95, 46–56. [Google Scholar] [CrossRef]
- Low, J.Y.; Subramaniam, R.; Lin, L.; Aomatsu, T.; Mizoguchi, A.; Ng, A.; DeGruttola, A.K.; Lee, C.G.; Elias, J.A.; Andoh, A.; et al. Chitinase 3-like 1 induces survival and proliferation of intestinal epithelial cells during chronic inflammation and colitis-associated cancer by regulating S100A9. Oncotarget 2015, 6, 36535–36550. [Google Scholar] [CrossRef]
- He, C.H.; Lee, C.G.; Cruz, C.S.D.; Lee, C.-M.; Zhou, Y.; Ahangari, F.; Ma, B.; Herzog, E.L.; Rosenberg, S.A.; Li, Y.; et al. Chitinase 3-like 1 regulates cellular and tissue responses via IL-13 receptor α2. Cell Rep. 2013, 4, 830–841. [Google Scholar] [CrossRef] [PubMed]
- Lee, C.-M.; He, C.H.; Nour, A.M.; Zhou, Y.; Ma, B.; Park, J.W.; Kim, K.H.; Cruz, C.D.; Sharma, L.; Nasr, M.L.; et al. IL-13Rα2 uses TMEM219 in chitinase 3-like-1-induced signalling and effector responses. Nat. Comm. 2016, 7, 13541–13552. [Google Scholar] [CrossRef]
- Bhardwaj, R.; Yester, J.W.; Singh, S.K.; Biswas, D.D.; Surace, M.J.; Waters, M.R.; Hauser, K.F.; Yao, Z.; Boyce, B.F.; Kordula, T. RelB/p50 complexes regulate cytokine-induced YKL-40 expression. J. Immunol. 2016, 194, 2862–2870. [Google Scholar] [CrossRef]
- Choi, J.Y.; Yeo, J.J.; Kim, K.C.; Choi, W.R.; Jung, J.-K.; Han, S.-B.; Hong, J.T. K284-6111 prevents the amyloid beta-induced neuroinflammation and impairment of recognition memory through inhibition of NF-κB-mediated CHI3L1 expression. J. Neuroinflamm. 2018, 15, 224–236. [Google Scholar] [CrossRef]
- Li, T.-M.; Liu, S.-L.; Huang, Y.-H.; Huang, C.-C.; Hsu, C.-J.; Tsai, C.-H.; Wang, S.-W.; Tang, C.-H. YKL-40-Induced Inhibition of miR-590-3p Promotes Interleukin-18 Expression and Angiogenesis of Endothelial Progenitor Cells. Int. J. Mol. Sci. 2017, 18, 920. [Google Scholar] [CrossRef] [PubMed]
- Miyata, H.; Ashizawa, T.; Iizuka, A.; Kondou, R.; Nonomura, C.; Sugino, T.; Urakami, K.; Asai, A.; Hayashi, N.; Mitsuya, K.; et al. Combination of a STAT3 Inhibitor and an mTOR Inhibitor Against a Temozolomide-resistant Glioblastoma Cell Line. Cancer Genom. Proteom. 2017, 14, 83–92. [Google Scholar] [CrossRef] [PubMed]
- Ngernyuang, N.; Shao, R.; Suwannarurk, K.; Limpaiboon, T. Chitinase 3 Like 1 (CHI3L1) Promotes Vasculogenic Mimicry Formation in Cervical Cancer. Pathology 2018, 50, 293–297. [Google Scholar] [CrossRef] [PubMed]
- Faibish, M.; Francescone, R.; Bentley, B.; Yan, W.; Shao, R. A YKL-40 neutralizing antibody blocks tumor angiogenesis and progression: A potential therapeutic agent in cancers. Mol. Cancer Ther. 2011, 10, 742–751. [Google Scholar] [CrossRef]
- Shao, R.; Francescone, R.; Ngernyuang, N.; Bentley, B.; Taylor, S.L.; Moral, L.; Yan, W. Anti-YKL-40 antibody and ionizing irradiation synergistically inhibit tumor vascularization and malignancy in glioblastoma. Carcinogenesis 2014, 35, 373–382. [Google Scholar] [CrossRef]
- Reichert, J.M.; Dhimolea, E. The Future of Antibodies as Cancer Drugs. Drug Discov. Today 2012, 17, 954–963. [Google Scholar] [CrossRef]
- Kaplon, H.; Muralidharan, M.; Schneider, Z.; Reichert, J.M. Antibodies to watch in 2020. mAbs 2020, 12, 1703531–1703554. [Google Scholar] [CrossRef]
- Smith, G.P. Filamentous Fusion Phage: Novel Expression Vectors That Display Cloned Antigens on the Virion Surface. Science 1985, 228, 1315–1317. [Google Scholar] [CrossRef]
- Pande, J.; Szewczyk, M.M.; Grover, A.K. Phage display: Concept, innovations, applications and future. Biotechnol. Adv. 2010, 28, 849–858. [Google Scholar] [CrossRef]
- Paschke, M. Phage display systems and their applications. Appl. Microbiol. Biotechnol. 2006, 70, 2–11. [Google Scholar] [CrossRef]
- de Haard, H.J.; van Neer, N.; Reurs, A.; Hufton, S.E.; Roovers, R.C.; Henderikx, P.; de Bruine, A.P.; Arends, J.-W.; Hoggenboom, H.R. A large non-immunized human Fab fragment phage library that permits rapid isolation and kinetic analysis of high affinity antibodies. J. Biol. Chem. 1999, 274, 18218–18230. [Google Scholar] [CrossRef]
- Ward, E.S.; Güssow, D.; Griffiths, A.D.; Jones, P.T.; Winter, G. Binding Activities of a Repertoire of Single Immunoglobulin Variable Domains Secreted From Escherichia Coli. Nature 1989, 341, 544–546. [Google Scholar] [CrossRef]
- Sidhu, S.S. Phage display in pharmaceutical biotechnology. Curr. Opin. Biotechnol. 2000, 11, 610–616. [Google Scholar] [CrossRef]
- Hoogenboom, H.R. Selecting and screening recombinant antibody libraries. Nat. Biotechnol. 2005, 23, 1105–1116. [Google Scholar] [CrossRef]
- Winter, G.; Griffiths, A.D.; Hawkins, R.E.; Hoogenboom, H.R. Making antibodies by phage display technology. Ann. Rev. Immunol. 1994, 12, 433–455. [Google Scholar] [CrossRef]
- Bradbury, A.R.M.; Sidhu, S.; Dübel, S.; McCafferty, J. Beyond natural antibodies: The power of in vitro display technologies. Nat. Biotechnol. 2011, 29, 245–254. [Google Scholar] [CrossRef] [PubMed]
- Saw, O.E.; Song, E.-W. Phage display screening of therapeutic peptide for cancer targeting and therapy. Prot. Cell. 2019, 10, 787–807. [Google Scholar] [CrossRef] [PubMed]
- Sclavons, C.; Burtea, C.; Boutry, S.; Laurent, S.; Elst, L.V.; Muller, R.N. Phage Display Screening for Tumor Necrosis Factor-α-Binding Peptides: Detection of Inflammation in a Mouse Model of Hepatitis. Int. J. Pep. 2013, 2013, 348409–348417. [Google Scholar] [CrossRef] [PubMed]
- Huang, J.X.; Bishop-Hurley, S.L.; Cooper, M.A. Development of anti-infectives using phage display: Biological agents against bacteria, viruses, and parasites. Antimicrob. Agents Chemother. 2012, 56, 4569–4582. [Google Scholar] [CrossRef] [PubMed]
- Kim, Y.; Lee, H.; Park, K.; Park, S.; Lim, J.-H.; So, M.K.; Woo, H.-M.; Ko, H.; Lee, J.-M.; Lim, S.H.; et al. Selection and characterization of monoclonal antibodies targeting Middle East respiratory syndrome coronavirus through a human synthetic Fab phage display library panning. Antibodies 2019, 8, 42. [Google Scholar] [CrossRef]
- Kim, K.C.; Yun, J.; Son, D.J.; Kim, J.Y.; Jung, J.-K.; Choi, J.S.; Kim, Y.R.; Song, J.K.; Kim, S.Y.; Kang, S.K.; et al. Suppression of metastasis through inhibition of chitinase 3-like 1 expression by miR-125a-3p-mediated up-regulation of USF1. Theranostics 2018, 8, 4409–4428. [Google Scholar] [CrossRef]
- FitzGerald, K. In vitro display technologies – new tools for drug discovery. Drug Disc. Today 2000, 5, 253–258. [Google Scholar] [CrossRef]
- Rothe, A.; Hosse, R.J.; Power, B.E. In vitro display technologies reveal novel biopharmaceutics. FASEB J. 2006, 20, 1599–1610. [Google Scholar] [CrossRef] [PubMed]
- Ewert, S.; Huber, T.; Honegger, A.; Pluckthün, A. Biophysical properties of human antibody variable domains. J. Mol. Biol. 2003, 325, 531–553. [Google Scholar] [CrossRef]
- Griffiths, A.D.; Williams, S.C.; Hartley, O.; Tomlinson, I.M.; Waterhouse, P.; Crosby, W.L.; Kontermann, R.E.; Jones, P.T.; Low, N.M. Isolation of high affinity human antibodies directly from large synthetic repertoires. EMBO J. 1994, 13, 3245–3260. [Google Scholar] [CrossRef] [PubMed]
- Knappik, A.; Ge, L.; Honegger, A.; Pack, P.; Fischer, M.; Wellnhofer, G.; Hoess, A.; Wolle, J.; Pluckthün, A.; Virnekas, B. Fully synthetic human combinatorial antibody libraries (HuCAL) based on modular consensus frameworks and CDRs randomized with trinucleotides. J. Mol. Biol. 2000, 296, 57–86. [Google Scholar] [CrossRef] [PubMed]
- Unverdorben, F.; Richter, F.; Hutt, M.; Seifert, O.; Malinge, P.; Fischer, N.; Kontermann, R.E. Pharmacokinetic properties of IgG and various Fc fusion proteins in mice. mAbs 2016, 8, 120–128. [Google Scholar] [CrossRef]
- Cohen, N.; Shani, O.; Raz, Y.; Sharon, Y.; Hoffman, D.; Abramovitz, L. Fibroblasts drive an immunosuppressive and growth-promoting microenvironment in breast cancer via secretion of Chitinase 3-like 1. Oncogene 2017, 36, 4457–4468. [Google Scholar] [CrossRef]
- Sharpe, A.H.; Pauken, K.E. The Diverse Functions of the PD1 Inhibitory Pathway. Nat. Rev. Immunol. 2018, 18, 153–167. [Google Scholar] [CrossRef]
- Malik, G.; Knowles, L.M.; Dhir, R.; Xu, S.; Yang, S.; Ruoslahti, E.; Pilch, J. Plasma fibronectin promotes lung metastasis by contributions to fibrin clots and tumor cell invasion. Cancer Res. 2010, 70, 4327–4334. [Google Scholar] [CrossRef]
- Fu, Q.; Zhang, Q.; Lou, Y.; Yang, J.; Nie, G.; Chen, Q.; Chen, Y.; Zhang, J.; Wang, J.; Wei, T.; et al. Primary tumor-derived exosomes facilitate metastasis by regulating adhesion of circulating tumor cells via SMAD3 in liver cancer. Oncogene 2018, 37, 6105–6118. [Google Scholar] [CrossRef] [PubMed]





| Clones | Yield (mg/L Culture) | Tm (°C) | Monomericity (Mon/Agg.) | EC50 (nM) | KD (M) |
|---|---|---|---|---|---|
| H1 (Fab) | 1.8 | 76.5 | Mon. | 2.3 | n.d. |
| H2 (Fab) | 0.2 | 75.5 | Mon. | 4.0 | n.d. |
| H3 (Fab) | 0.2 | n.d. | n.d | n.f. | n.d. |
| H4 (Fab) | 0.5 | n.d. | n.d | n.f. | n.d. |
| H7 (Fab) | 0.6 | n.d. | n.d | n.f. | n.d. |
| H1 (IgG) | 0.8 | 73.7 | Mon. | 0.5 | 5.0 × 10−11 |
| H2 (IgG) | 5.9 | n.d. | Mon. | 0.3 | n.d. |
| H4 (IgG) | 21.5 | n.d. | Mon. | 13.6 | n.d. |
| H5 (IgG) | 1.0 | n.d. | Mon. | 327.4 | n.d. |
| H6 (IgG) | 1.7 | n.d. | Mon. | 69.4. | n.d. |
| H7 (IgG) | 17.4 | n.d. | Mon. | 371.3 | n.d. |
© 2020 by the authors. Licensee MDPI, Basel, Switzerland. This article is an open access article distributed under the terms and conditions of the Creative Commons Attribution (CC BY) license (http://creativecommons.org/licenses/by/4.0/).
Share and Cite
Kang, K.; Kim, K.; Lee, S.-R.; Kim, Y.; Lee, J.E.; Lee, Y.S.; Lim, J.-H.; Lim, C.-S.; Kim, Y.J.; Baek, S.I.; et al. Selection and Characterization of YKL-40-Targeting Monoclonal Antibodies from Human Synthetic Fab Phage Display Libraries. Int. J. Mol. Sci. 2020, 21, 6354. https://doi.org/10.3390/ijms21176354
Kang K, Kim K, Lee S-R, Kim Y, Lee JE, Lee YS, Lim J-H, Lim C-S, Kim YJ, Baek SI, et al. Selection and Characterization of YKL-40-Targeting Monoclonal Antibodies from Human Synthetic Fab Phage Display Libraries. International Journal of Molecular Sciences. 2020; 21(17):6354. https://doi.org/10.3390/ijms21176354
Chicago/Turabian StyleKang, Kyungjae, Kicheon Kim, Se-Ra Lee, Yoonji Kim, Joo Eon Lee, Yong Sun Lee, Ju-Hyeon Lim, Chung-Su Lim, Yu Jung Kim, Seung Il Baek, and et al. 2020. "Selection and Characterization of YKL-40-Targeting Monoclonal Antibodies from Human Synthetic Fab Phage Display Libraries" International Journal of Molecular Sciences 21, no. 17: 6354. https://doi.org/10.3390/ijms21176354
APA StyleKang, K., Kim, K., Lee, S.-R., Kim, Y., Lee, J. E., Lee, Y. S., Lim, J.-H., Lim, C.-S., Kim, Y. J., Baek, S. I., Song, D. H., Hong, J. T., & Kim, D. Y. (2020). Selection and Characterization of YKL-40-Targeting Monoclonal Antibodies from Human Synthetic Fab Phage Display Libraries. International Journal of Molecular Sciences, 21(17), 6354. https://doi.org/10.3390/ijms21176354

