Magnetic Stimulation Drives Macrophage Polarization in Cell to–Cell Communication with IL-1β Primed Tendon Cells
Abstract
1. Introduction
2. Results
2.1. The hTDCs and Macrophages Phenotype Profile in Response to Co-Cultures Systems and to PEMF Stimulus
2.1.1. Impact of Co-Cultures in the Transcript Profiles of Tendon- and Immune-Related Genes
2.1.2. Effect of the PEMF on Gene Transcription Levels in Co-Culture Systems
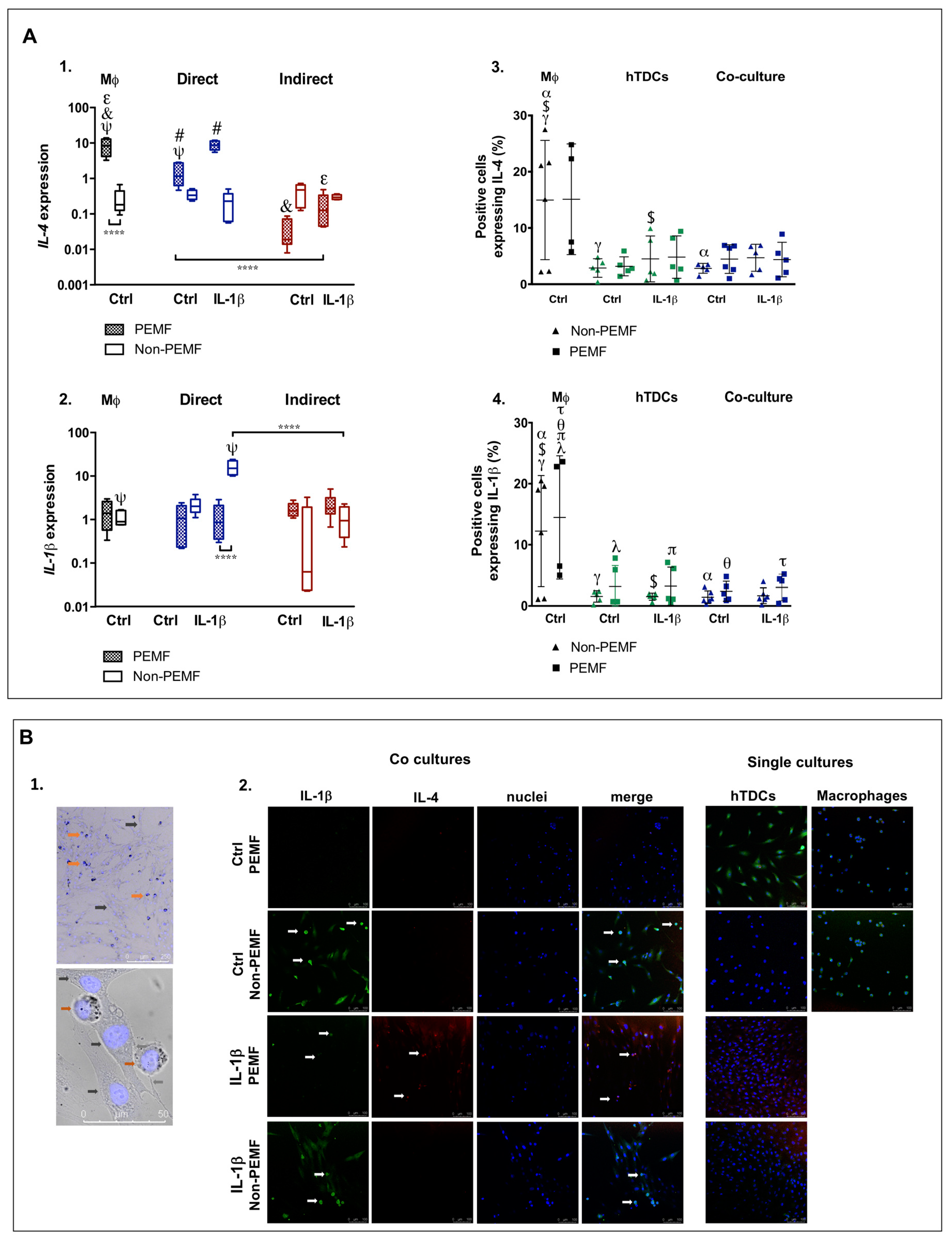
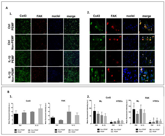
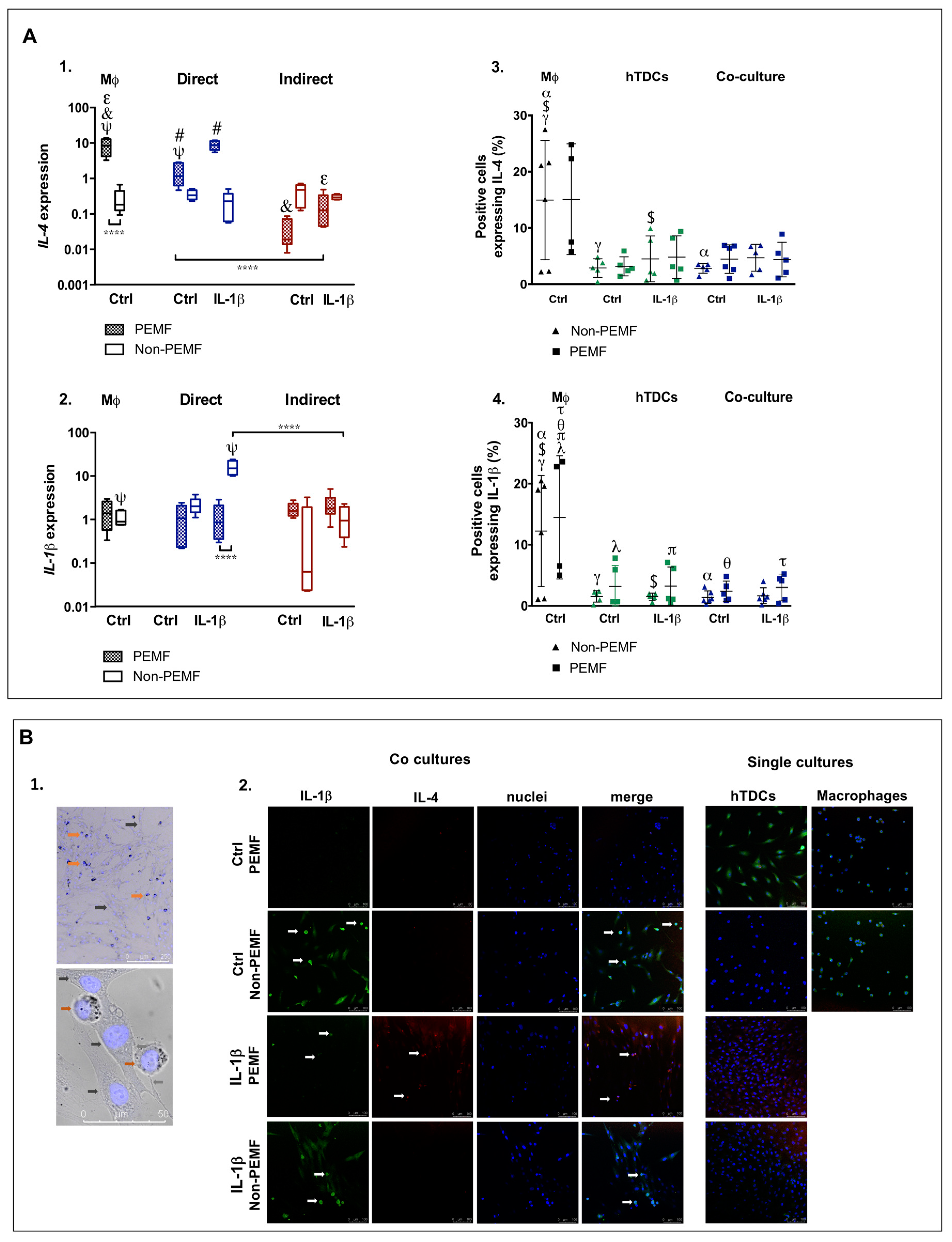
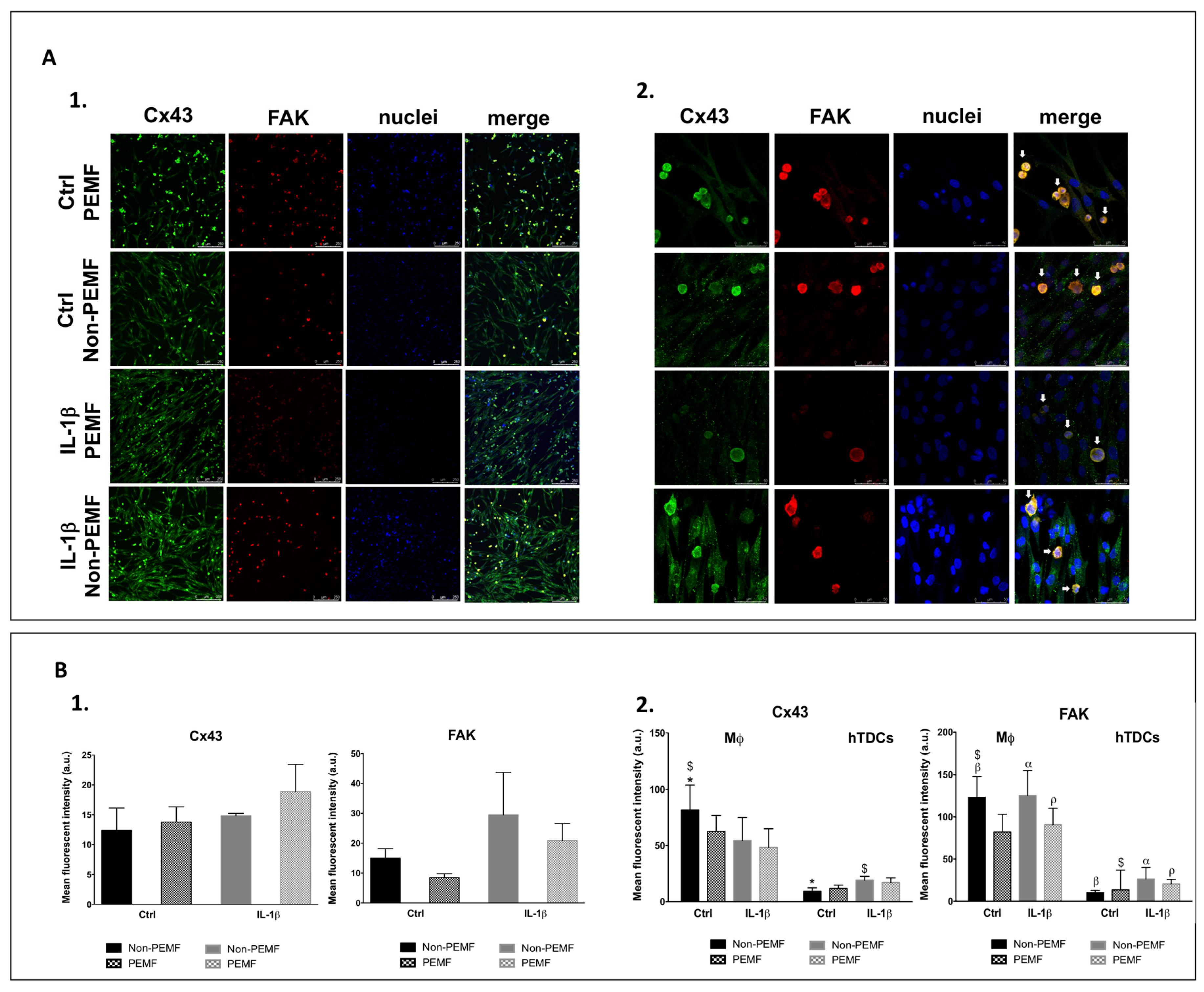
2.2. Synthesis of Proteins and Soluble Factors in hTDCs and Macrophages Co-Cultures
2.3. Intercellular Communication between Tendon Cells and Macrophages on Pro-Inflammatory Environment
3. Discussion
4. Materials and Methods
4.1. Isolation and Cell Expansion of Human Tendon-Derived Cells
4.2. Macrophage Culture and Differentiation
4.3. Establishment of Co-Cultures Systems
4.4. Characterization of Tendon and Macrophage Phenotype in Co-Culture Systems
4.4.1. RNA Isolation and Gene Expression Analysis
4.4.2. Quantification of Secreted Cytokines
4.4.3. Assessment of Intracellular Cytokines in Direct Co-Cultures
4.4.4. Detection of Inflammatory Mediators in Direct Co-Cultures by Immunofluorescence
4.5. Statistical Analysis
5. Conclusions
Supplementary Materials
Author Contributions
Funding
Acknowledgments
Conflicts of Interest
References
- Lipman, K.; Wang, C.; Ting, K.; Soo, C.; Zheng, Z. Tendinopathy: Injury, repair, and current exploration. Drug Des. Devel. Ther. 2018, 12, 591–603. [Google Scholar] [CrossRef] [PubMed]
- Nichols, A.E.C.; Best, K.T.; Loiselle, A.E. The cellular basis of fibrotic tendon healing: Challenges and opportunities. Transl. Res. 2019, 209, 156–168. [Google Scholar] [CrossRef] [PubMed]
- Schneider, M.; Angele, P.; Järvinen, T.A.H.; Docheva, D. Rescue plan for achilles: Therapeutics steering the fate and functions of stem cells in tendon wound healing. Adv. Drug Deliv. Rev. 2018, 129, 352–375. [Google Scholar] [CrossRef] [PubMed]
- Vannella, K.M.; Wynn, T.A. Mechanisms of organ injury and repair by macrophages. Annu. Rev. Physiol. 2017, 79, 593–617. [Google Scholar] [CrossRef] [PubMed]
- Xu, H.T.; Lee, C.W.; Li, M.Y.; Wang, Y.F.; Yung, P.S.; Lee, O.K. The shift in macrophages polarisation after tendon injury: A systematic review. J. Orthop. Transl. 2020, 21, 24–34. [Google Scholar] [CrossRef]
- Tabas, I.; Bornfeldt, K.E. Macrophage phenotype and function in different stages of atherosclerosis. Circ. Res. 2016, 118, 653–667. [Google Scholar] [CrossRef]
- Lee, K.Y. M1 and m2 polarization of macrophages: A mini-review. Med. Biol. Sci. Eng. 2019, 2, 1–5. [Google Scholar] [CrossRef]
- Manning, C.N.; Martel, C.; Sakiyama-Elbert, S.E.; Silva, M.J.; Shah, S.; Gelberman, R.H.; Thomopoulos, S. Adipose-derived mesenchymal stromal cells modulate tendon fibroblast responses to macrophage-induced inflammation in vitro. Stem. Cell Res. Ther. 2015, 6, 74. [Google Scholar] [CrossRef]
- Dakin, S.G.; Werling, D.; Hibbert, A.; Abayasekara, D.R.; Young, N.J.; Smith, R.K.; Dudhia, J. Macrophage sub-populations and the lipoxin a4 receptor implicate active inflammation during equine tendon repair. PLoS ONE 2012, 7, e32333. [Google Scholar] [CrossRef]
- Noah, A.C.; Li, T.M.; Martinez, L.M.; Wada, S.; Swanson, J.B.; Disser, N.P.; Sugg, K.B.; Rodeo, S.A.; Lu, T.T.; Mendias, C.L. Adaptive and innate immune cell responses in tendons and lymph nodes after tendon injury and repair. J. Appl. Physiol. 2019. [Google Scholar] [CrossRef]
- Stolk, M.; Klatte-Schulz, F.; Schmock, A.; Minkwitz, S.; Wildemann, B.; Seifert, M. New insights into tenocyte-immune cell interplay in an in vitro model of inflammation. Sci. Rep. 2017, 7, 9801. [Google Scholar] [CrossRef] [PubMed]
- Pinton, G.; Ferraro, A.; Balma, M.; Moro, L. Specific low frequency electromagnetic fields induce epigenetic and functional changes in u937 cells. Conell Univ. 2018, 1–14. [Google Scholar] [CrossRef]
- Ross, C.L.; Zhou, Y.; McCall, C.E.; Soker, S.; Criswell, T.L. The use of pulsed electromagnetic field to modulate inflammation and improve tissue regeneration: A review. Bioelectricity 2019, 1, 247–259. [Google Scholar] [CrossRef]
- Rosado, M.M.; Simko, M.; Mattsson, M.O.; Pioli, C. Immune-modulating perspectives for low frequency electromagnetic fields in innate immunity. Front. Public Health 2018, 6, 85. [Google Scholar] [CrossRef] [PubMed]
- Ross, C.L. The use of electric, magnetic, and electromagnetic field for directed cell migration and adhesion in regenerative medicine. Biotechnol. Prog. 2017, 33, 5–16. [Google Scholar] [CrossRef]
- Vinhas, A.; Rodrigues, M.T.; Goncalves, A.I.; Reis, R.L.; Gomes, M.E. Pulsed electromagnetic field modulates tendon cells response in il-1beta conditioned environment. J. Orthop. Res. 2019, 38, 160–172. [Google Scholar] [CrossRef]
- Millar, N.L.; Murrell, G.A.; McInnes, I.B. Inflammatory mechanisms in tendinopathy—towards translation. Nat. Rev. Rheumatol. 2017, 13, 110–122. [Google Scholar] [CrossRef]
- Wall, M.E.; Dyment, N.A.; Bodle, J.; Volmer, J.; Loboa, E.; Cederlund, A.; Fox, A.M.; Banes, A.J. Cell signaling in tenocytes: Response to load and ligands in health and disease. Adv. Exp. Med. Biol. 2016, 920, 79–95. [Google Scholar]
- Kasson, P.M.; Zhou, J.; Aponte-Santamaría, C.; Sturm, S.; Bullerjahn, J.T.; Bronowska, A.; Gräter, F. Mechanism of focal adhesion kinase mechanosensing. PLoS Comput. Biol. 2015, 11. [Google Scholar] [CrossRef]
- Schaller, M.D. Cellular functions of fak kinases: Insight into molecular mechanisms and novel functions. J. Cell Sci. 2010, 123, 1007–1013. [Google Scholar] [CrossRef]
- Thomopoulos, S.; Parks, W.C.; Rifkin, D.B.; Derwin, K.A. Mechanisms of tendon injury and repair. J. Orthop. Res. 2015, 33, 832–839. [Google Scholar] [CrossRef]
- Oishi, Y.; Manabe, I. Macrophages in inflammation, repair and regeneration. Int. Immunol. 2018, 30, 511–528. [Google Scholar] [CrossRef]
- Saito, S.; Katoh, M.; Masumoto, M.; Matsumoto, S.-i.; Masuho, Y. Involvement of mmp-1 and mmp3 in collagen degradation induced by il-1 in rabbit cartilage explant culture. Pharmacol. Lett. 1998, 62, 359–365. [Google Scholar]
- Jablonska-Trypuc, A.; Matejczyk, M.; Rosochacki, S. Matrix metalloproteinases (mmps), the main extracellular matrix (ecm) enzymes in collagen degradation, as a target for anticancer drugs. J. Enzyme Inhib. Med. Chem. 2016, 31, 177–183. [Google Scholar] [CrossRef]
- Ross, C.L.; Harrison, B.S. Effect of pulsed electromagnetic field on inflammatory pathway markers in raw 264.7 murine macrophages. J. Inflamm. Res. 2013, 6, 45–51. [Google Scholar] [CrossRef]
- Wosik, J.; Chen, W.; Qin, K.; Ghobrial, R.M.; Kubiak, J.Z.; Kloc, M. Magnetic field changes macrophage phenotype. Biophys. J. 2018, 114, 2001–2013. [Google Scholar] [CrossRef]
- Wang, P.; Wu, P.; Siegel, M.I.; Egan, R.W.; Billah, M.M. Interleukin (il)-10 inhibits nuclear factorkb (nfkb) activation in human monocytes il-10 and il-4 suppress cytokine synthesis by different mechanisms. J. Biol. Chem. 1995, 270, 9558–9563. [Google Scholar] [CrossRef]
- Rath, M.; Muller, I.; Kropf, P.; Closs, E.I.; Munder, M. Metabolism via arginase or nitric oxide synthase: Two competing arginine pathways in macrophages. Front. Immunol. 2014, 5, 532. [Google Scholar] [CrossRef]
- Yang, Z.; Ming, X.F. Functions of arginase isoforms in macrophage inflammatory responses: Impact on cardiovascular diseases and metabolic disorders. Front. Immunol. 2014, 5, 533. [Google Scholar] [CrossRef]
- Ribeiro-Rodrigues, T.M.; Martins-Marques, T.; Morel, S.; Kwak, B.R.; Girao, H. Role of connexin 43 in different forms of intercellular communication—gap junctions, extracellular vesicles and tunnelling nanotubes. J. Cell Sci. 2017, 130, 3619–3630. [Google Scholar] [CrossRef]
- Eugenin, E.A.; Branes, M.C.; Berman, J.W.; Saez, J.C. Tnf-alpha plus ifn-gamma induce connexin43 expression and formation of gap junctions between human monocytes/macrophages that enhance physiological responses. J. Immunol. 2003, 170, 1320–1328. [Google Scholar] [CrossRef] [PubMed]
- Shen, C.; Chen, J.H.; Lee, Y.; Hassan, M.M.; Kim, S.J.; Choi, E.Y.; Hong, S.T.; Park, B.H.; Park, J.H. Mtor- and sgk-mediated connexin 43 expression participates in lipopolysaccharide-stimulated macrophage migration through the inos/src/fak axis. J. Immunol. 2018, 201, 2986–2997. [Google Scholar] [CrossRef] [PubMed]
- Kameritsch, P.; Pogoda, K.; Pohl, U. Channel-independent influence of connexin 43 on cell migration. Biochim. Biophys. Acta 2012, 1818, 1993–2001. [Google Scholar] [CrossRef]
- Kim, M.O.; Lee, Y.J.; Han, H.J. Involvement of cx43 phosphorylation in 5’-n-ethylcarboxamide-induced migration and proliferation of mouse embryonic stem cells. J. Cell Physiol. 2010, 224, 187–194. [Google Scholar] [CrossRef]
- Ana, I.; Gonҫalves, R.C.-A.; Pavel, G.; Márcia, T.; Rodrigues, R.L.R.; Manuela, E. Gomes. Cell-based approaches for tendon regeneration. In Tendon Regeneration. Understanding Tissue Physiology and Development to Engineer Functional Substitutes; Reis, R.L., Gomes, M.E., Rodrigues, M.T., Eds.; Academic Press: London, UK, 2015; pp. 187–206. [Google Scholar]
- Costa-Almeida, R.; Gasperini, L.; Borges, J.; Babo, P.S.; Rodrigues, M.T.; Mano, J.F.; Reis, R.L.; Gomes, M.E. Microengineered multicomponent hydrogel fibers: Combining polyelectrolyte complexation and microfluidics. ACS Biomater. Sci. Eng. 2016, 3, 1322–1331. [Google Scholar] [CrossRef]
- Bi, Y.; Ehirchiou, D.; Kilts, T.M.; Inkson, C.A.; Embree, M.C.; Sonoyama, W.; Li, L.; Leet, A.I.; Seo, B.M.; Zhang, L.; et al. Identification of tendon stem/progenitor cells and the role of the extracellular matrix in their niche. Nat. Med. 2007, 13, 1219–1227. [Google Scholar] [CrossRef]
- Livak, K.J.; Schmittgen, T.D. Analysis of relative gene expression data using real-time quantitative pcr and the 2(-delta delta c(t)) method. Methods 2001, 25, 402–408. [Google Scholar] [CrossRef]





© 2020 by the authors. Licensee MDPI, Basel, Switzerland. This article is an open access article distributed under the terms and conditions of the Creative Commons Attribution (CC BY) license (http://creativecommons.org/licenses/by/4.0/).
Share and Cite
Vinhas, A.; Almeida, A.F.; Gonçalves, A.I.; Rodrigues, M.T.; Gomes, M.E. Magnetic Stimulation Drives Macrophage Polarization in Cell to–Cell Communication with IL-1β Primed Tendon Cells. Int. J. Mol. Sci. 2020, 21, 5441. https://doi.org/10.3390/ijms21155441
Vinhas A, Almeida AF, Gonçalves AI, Rodrigues MT, Gomes ME. Magnetic Stimulation Drives Macrophage Polarization in Cell to–Cell Communication with IL-1β Primed Tendon Cells. International Journal of Molecular Sciences. 2020; 21(15):5441. https://doi.org/10.3390/ijms21155441
Chicago/Turabian StyleVinhas, Adriana, Ana F. Almeida, Ana I. Gonçalves, Márcia T. Rodrigues, and Manuela E. Gomes. 2020. "Magnetic Stimulation Drives Macrophage Polarization in Cell to–Cell Communication with IL-1β Primed Tendon Cells" International Journal of Molecular Sciences 21, no. 15: 5441. https://doi.org/10.3390/ijms21155441
APA StyleVinhas, A., Almeida, A. F., Gonçalves, A. I., Rodrigues, M. T., & Gomes, M. E. (2020). Magnetic Stimulation Drives Macrophage Polarization in Cell to–Cell Communication with IL-1β Primed Tendon Cells. International Journal of Molecular Sciences, 21(15), 5441. https://doi.org/10.3390/ijms21155441
