The Long-Lasting Protective Effect of HGF in Cardiomyoblasts Exposed to Doxorubicin Requires a Positive Feed-Forward Loop Mediated by Erk1,2-Timp1-Stat3
Abstract
1. Introduction
2. Results
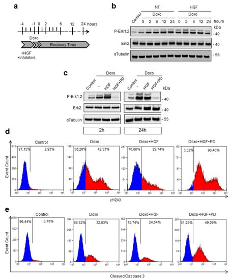
2.1. Activation of Erk1,2 by HGF Protects Cardiomyoblasts against Doxo-Induced DNA Damage and Apoptosis
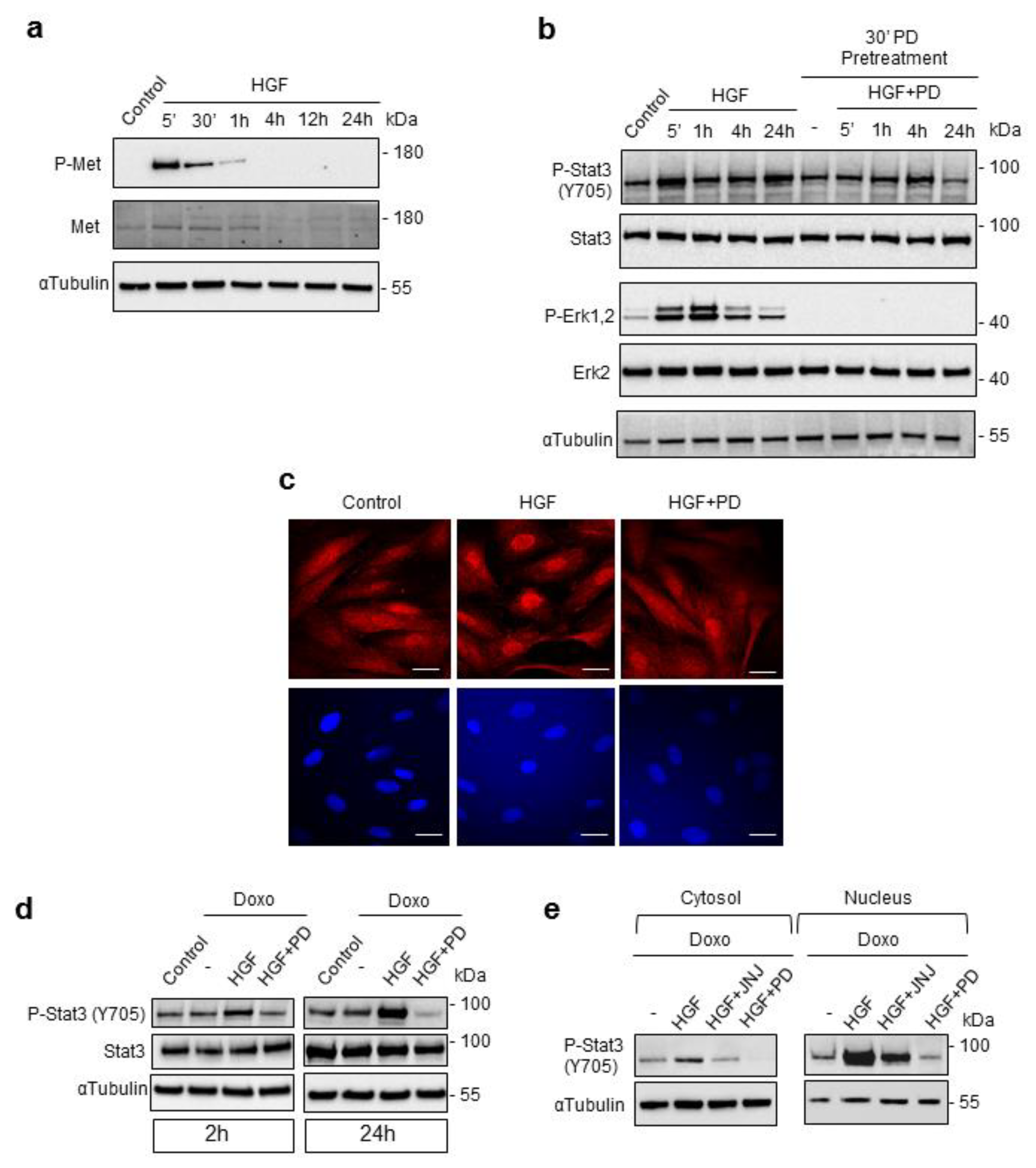
2.2. A Crosstalk Exists between Erk1,2 and Stat3 in Met-Mediated Cardioprotection
2.3. HGF-Met-Erk1,2 Preconditioning Leads to Stimulation of Timp1 Protein Synthesis Followed by Stimulation of Stat3 Signaling
3. Discussion
4. Materials and Methods
Author Contributions
Funding
Acknowledgments
Conflicts of Interest
Abbreviations
| DDR | DNA damage response |
| Doxo | Doxorubicin |
| Erk1,2 | Extracellular signal-regulated kinase 1, 2 |
| γH2AX | S139 phosphorylated histone H2AX |
| HGF | Hepatocyte growth factor |
| JNJ | JNJ-38877606 |
| PD | PD98059 |
| RISK pathway | Reperfusion injury salvage kinase pathway |
| ROS | Reactive oxygen species |
| Stat3 | Signal transducer and activator of transcription 3 |
| Timp1 | Tissue inhibitor of metalloproteinases-1 |
Appendix A
| 1_2 | 3_4 | 5_6 | 7_8 | 9_10 | 11_12 | 13_14 | 15_16 | 17_18 | 19_20 | |
|---|---|---|---|---|---|---|---|---|---|---|
| A | Reference Spots | CINC-1 | CINC-2α/β | CINC-3 | CNTF | Fractalkine | GM-CSF | sICAM-1 | IFN-γ | Reference Spots |
| B | IL-1α | IL-1β | IL-1ra | IL-2 | IL-3 | IL-4 | IL-6 | IL-10 | ||
| C | IL-13 | IL-17 | IP-10 | LIX | L-Selectin | MIG | MIP-1α | MIP-3α | ||
| D | Reference Spots | RANTES | Thymus Chemokine | TIMP1 | TNF-α | VEGF | Negative Control |
References
- Trusolino, L.; Bertotti, A.; Comoglio, P.M. MET signalling: Principles and functions in development, organ regeneration and cancer. Nat. Rev. Mol. Cell Biol. 2010, 11, 834–848. [Google Scholar] [CrossRef] [PubMed]
- Rodrigues, G.A.; Park, M. Autophosphorylation modulates the kinase activity and oncogenic potential of the Met receptor tyrosine kinase. Oncogene 1994, 9, 2019–2027. [Google Scholar] [PubMed]
- Ponzetto, C.; Bardelli, A.; Zhen, Z.; Maina, F.; dalla Zonca, P.; Giordano, S.; Graziani, A.; Panayotou, G.; Comoglio, P.M. A multifunctional docking site mediates signaling and transformation by the hepatocyte growth factor/scatter factor receptor family. Cell 1994, 77, 261–271. [Google Scholar] [CrossRef]
- Gallo, S.; Gatti, S.; Sala, V.; Albano, R.; Costelli, P.; Casanova, E.; Comoglio, P.M.; Crepaldi, T. Agonist antibodies activating the Met receptor protect cardiomyoblasts from cobalt chloride-induced apoptosis and autophagy. Cell Death Dis. 2014, 5, e1185. [Google Scholar] [CrossRef]
- Arechederra, M.; Carmona, R.; González-Nuñez, M.; Gutiérrez-Uzquiza, Á.; Bragado, P.; Cruz-González, I.; Canob, E.; Guerreroe, C.; Sáncheza, A.; López-Novoac, J.M.; et al. Met signaling in cardiomyocytes is required for normal cardiac function in adult mice. Biochim. Biophys. Acta Mol. Basis Dis. 2013, 1832, 2204–2215. [Google Scholar] [CrossRef]
- Urbanek, K.; Rota, M.; Cascapera, S.; Bearzi, C.; Nascimbene, A.; De Angelis, A.; Hosoda, T.; Chimenti, S.; Baker, M.; Limana, F.; et al. Cardiac stem cells possess growth factor-receptor systems that after activation regenerate the infarcted myocardium, improving ventricular function and long-term survival. Circ. Res. 2005, 97, 663–673. [Google Scholar] [CrossRef]
- Stěrba, M.; Popelová, O.; Vávrová, A.; Jirkovský, E.; Kovaříková, P.; Geršl, V.; Šimůnek, T. Oxidative stress, redox signaling, and metal chelation in anthracycline cardiotoxicity and pharmacological cardioprotection. Antioxid. Redox. Signal. 2013, 18, 899–929. [Google Scholar] [CrossRef]
- Lyu, Y.L.; Kerrigan, J.E.; Lin, C.-P.; Azarova, A.M.; Tsai, Y.-C.; Ban, Y.; Liu, L.F. Topoisomerase IIB–mediated DNA double-strand breaks: Implications in doxorubicin cardiotoxicity and prevention by dexrazoxane. Cancer Res. 2007, 67, 8839–8846. [Google Scholar] [CrossRef]
- Zhang, S.; Liu, X.; Bawa-Khalfe, T.; Lu, L.-S.; Lyu, Y.L.; Liu, L.F.; Yeh, E.T.H. Identification of the molecular basis of doxorubicin-induced cardiotoxicity. Nat. Med. 2012, 18, 1639–1645. [Google Scholar] [CrossRef]
- Gallo, S.; Spilinga, M.; Albano, R.; Ferrauto, G.; Di Gregorio, E.; Casanova, E.; Balmativola, D.; Bonzano, A.; Boccaccio, C.; Sapino, A.; et al. Activation of the Met receptor attenuates doxorubicin-induced cardiotoxicity in vivo and in vitro. Br. J. Pharmacol. 2020, 177, 3107–3122. [Google Scholar] [CrossRef]
- Small, G.W.; Somasundaram, S.; Moore, D.T.; Shi, Y.Y.; Orlowski, R.Z. Repression of mitogen-activated protein kinase (MAPK) phosphatase-1 by anthracyclines contributes to their antiapoptotic activation of p44/42-MAPK. J. Pharmacol. Exp. Ther. 2003, 307, 861–869. [Google Scholar] [CrossRef] [PubMed]
- Kolb, R.H.; Greer, P.M.; Cao, P.T.; Cowan, K.H.; Eppley, Y.Y. ERK1/2 Signaling Plays an Important Role in Topoisomerase II Poison-Induced G2/M Checkpoint Activation. PLoS ONE 2012, 7, e50281. [Google Scholar] [CrossRef] [PubMed]
- Salaroglio, I.C.; Mungo, E.; Gazzano, E.; Kopecka, J.; Riganti, C. ERK is a pivotal player of chemo-immune-resistance in cancer. Int. J. Mol. Sci. 2019, 20, 2505. [Google Scholar] [CrossRef] [PubMed]
- Kimes, B.W.; Brandt, B.L. Properties of a clonal muscle cell line from rat heart. Exp. Cell Res. 1976, 98, 367–381. [Google Scholar] [CrossRef]
- Huelsenbeck, J.; Henninger, C.; Schad, A.; Lackner, K.; Kaina, B.; Fritz, G. Inhibition of Rac1 signaling by lovastatin protects against anthracycline-induced cardiac toxicity. Cell Death Dis. 2011, 65, e190. [Google Scholar] [CrossRef] [PubMed]
- Roos, W.P.; Thomas, A.D.; Kaina, B. DNA damage and the balance between survival and death in cancer biology. Nat. Rev. Cancer 2016, 16, 20–33. [Google Scholar] [CrossRef]
- Boccaccio, C.; Andò, M.; Tamagnone, L.; Bardelli, A.; Michieli, P.; Battistini, C.; Comoglio, P.M. Induction of epithelial tubules by growth factor HGF depends on the STAT pathway. Nature 1998, 391, 285–288. [Google Scholar] [CrossRef]
- Navarro, R.; Busnadiego, I.; Ruiz-Larrea, M.B.; Ruiz-Sanz, J.I. Superoxide Anions Are Involved in Doxorubicin-Induced ERK Activation in Hepatocyte Cultures. Ann. N. Y. Acad. Sci. 2006, 1090, 419–428. [Google Scholar] [CrossRef]
- Maik-Rachline, G.; Hacohen-Lev-Ran, A.; Seger, R. Nuclear ERK: Mechanism of Translocation, Substrates, and Role in Cancer. Int. J. Mol. Sci. 2019, 20, 1194. [Google Scholar] [CrossRef]
- Savoia, P.; Fava, P.; Casoni, F.; Cremona, O. Targeting the ERK Signaling Pathway in Melanoma. Int J. Mol. Sci. 2019, 20, 1483. [Google Scholar] [CrossRef]
- Schulman, D.; Latchman, D.S.; Yellon, D.M. Urocortin protects the heart from reperfusion injury via upregulation of p42/p44 MAPK signaling pathway. Am. J. Physiol. Heart Circ. Physiol. 2002, 283, H1481–H1488. [Google Scholar] [CrossRef] [PubMed]
- Rossello, X.; Yellon, D.M. The RISK pathway and beyond. Basic Res. Cardiol. 2018, 113, 2. [Google Scholar] [CrossRef] [PubMed]
- Balanis, N.; Carlin, C.R. Stress-induced EGF Receptor Signaling Through STAT3 and Tumor Progression in Triple-Negative Breast Cancer. Mol. Cell Endocrinol. 2017, 451, 24–30. [Google Scholar] [CrossRef] [PubMed]
- Lacerda, L.; Somers, S.; Opie, L.H.; Lecour, S. Ischaemic postconditioning protects against reperfusion injury via the SAFE pathway. Cardiovasc. Res. 2009, 84, 201–208. [Google Scholar] [CrossRef]
- Lecour, S. Activation of the protective Survivor Activating Factor Enhancement (SAFE) pathway against reperfusion injury: Does it go beyond the RISK pathway? J. Mol. Cell Cardiol. 2009, 47, 32–40. [Google Scholar] [CrossRef]
- Sala, V.; Gallo, S.; Gatti, S.; Medico, E.; Vigna, E.; Cantarella, D.; Fontanic, L.; Natale, M.; Ciminoe, J.; Morello, M.; et al. Cardiac concentric hypertrophy promoted by activated Met receptor is mitigated in vivo by inhibition of Erk1,2 signalling with Pimasertib. J. Mol. Cell Cardiol. 2016, 93, 84–97. [Google Scholar] [CrossRef]
- Schelter, F.; Kobuch, J.; Moss, M.L.; Becherer, J.D.; Comoglio, P.M.; Boccaccio, C.; Krüger, A. A disintegrin and metalloproteinase-10 (ADAM-10) mediates DN30 antibody-induced shedding of the met surface receptor. J. Biol. Chem. 2010, 285, 26335–26340. [Google Scholar] [CrossRef]
- Kermorgant, S.; Parker, P.J. Receptor trafficking controls weak signal delivery: A strategy used by c-Met for STAT3 nuclear accumulation. J. Cell Biol. 2008, 182, 855–863. [Google Scholar] [CrossRef]
- Jahangiri, A.; Nguyen, A.; Chandra, A.; Sidorov, M.K.; Yagnik, G.; Rick, J.; Han, S.W.; Chen, W.; Flanigan, P.M.; Schneidman-Duhovny, D.; et al. Cross-activating c-Met/β1 Integrin Complex Drives Metastasis and Invasive Resistance in Cancer. PNAS 2017, 114, E8685–E8694. [Google Scholar] [CrossRef]
- Ries, C. Cytokine functions of TIMP-1. Cell Mol. Life Sci. 2014, 71, 659–672. [Google Scholar] [CrossRef]
- Hornebeck, W.; Lambert, E.; Petitfrère, E.; Bernard, P. Beneficial and detrimental influences of tissue inhibitor of metalloproteinase-1 (TIMP-1) in tumor progression. Biochimie 2005, 87, 377–383. [Google Scholar] [CrossRef] [PubMed]





© 2020 by the authors. Licensee MDPI, Basel, Switzerland. This article is an open access article distributed under the terms and conditions of the Creative Commons Attribution (CC BY) license (http://creativecommons.org/licenses/by/4.0/).
Share and Cite
Gallo, S.; Spilinga, M.; Casanova, E.; Bonzano, A.; Boccaccio, C.; Comoglio, P.M.; Crepaldi, T. The Long-Lasting Protective Effect of HGF in Cardiomyoblasts Exposed to Doxorubicin Requires a Positive Feed-Forward Loop Mediated by Erk1,2-Timp1-Stat3. Int. J. Mol. Sci. 2020, 21, 5258. https://doi.org/10.3390/ijms21155258
Gallo S, Spilinga M, Casanova E, Bonzano A, Boccaccio C, Comoglio PM, Crepaldi T. The Long-Lasting Protective Effect of HGF in Cardiomyoblasts Exposed to Doxorubicin Requires a Positive Feed-Forward Loop Mediated by Erk1,2-Timp1-Stat3. International Journal of Molecular Sciences. 2020; 21(15):5258. https://doi.org/10.3390/ijms21155258
Chicago/Turabian StyleGallo, Simona, Martina Spilinga, Elena Casanova, Alessandro Bonzano, Carla Boccaccio, Paolo Maria Comoglio, and Tiziana Crepaldi. 2020. "The Long-Lasting Protective Effect of HGF in Cardiomyoblasts Exposed to Doxorubicin Requires a Positive Feed-Forward Loop Mediated by Erk1,2-Timp1-Stat3" International Journal of Molecular Sciences 21, no. 15: 5258. https://doi.org/10.3390/ijms21155258
APA StyleGallo, S., Spilinga, M., Casanova, E., Bonzano, A., Boccaccio, C., Comoglio, P. M., & Crepaldi, T. (2020). The Long-Lasting Protective Effect of HGF in Cardiomyoblasts Exposed to Doxorubicin Requires a Positive Feed-Forward Loop Mediated by Erk1,2-Timp1-Stat3. International Journal of Molecular Sciences, 21(15), 5258. https://doi.org/10.3390/ijms21155258

