FOXC2 Disease Mutations Identified in Lymphedema Distichiasis Patients Impair Transcriptional Activity and Cell Proliferation
Abstract
1. Introduction
2. Results
2.1. Mutation Analysis
2.2. In Vitro Characterization of FOXC2 Mutations
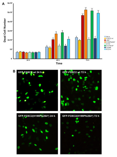
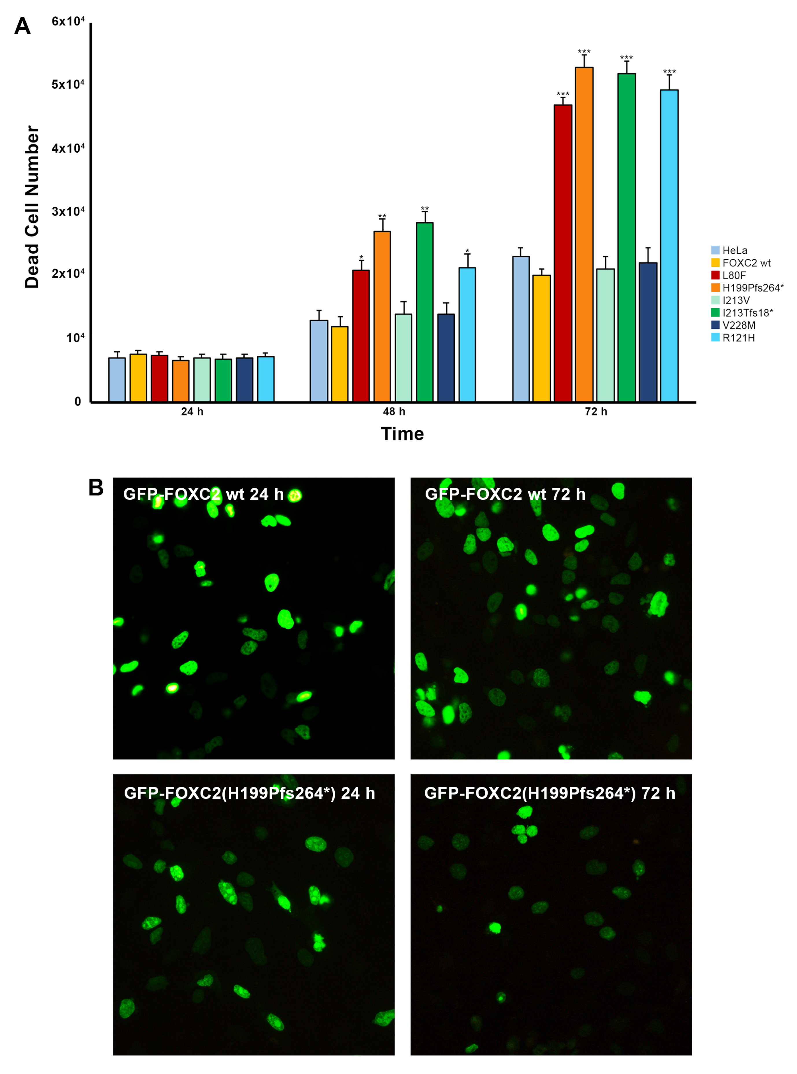
2.3. Cell Death Induction of Mutant FOXC2 Proteins
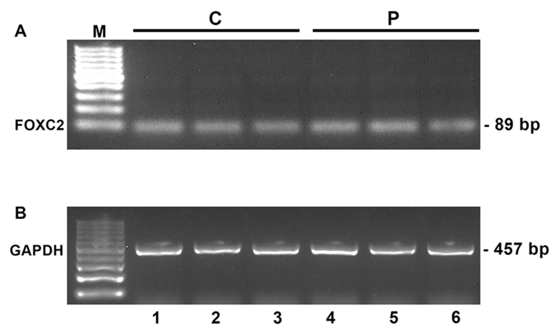
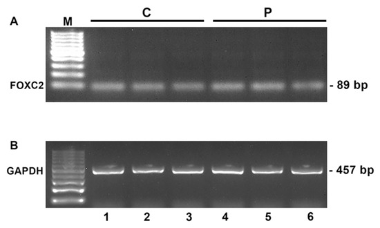
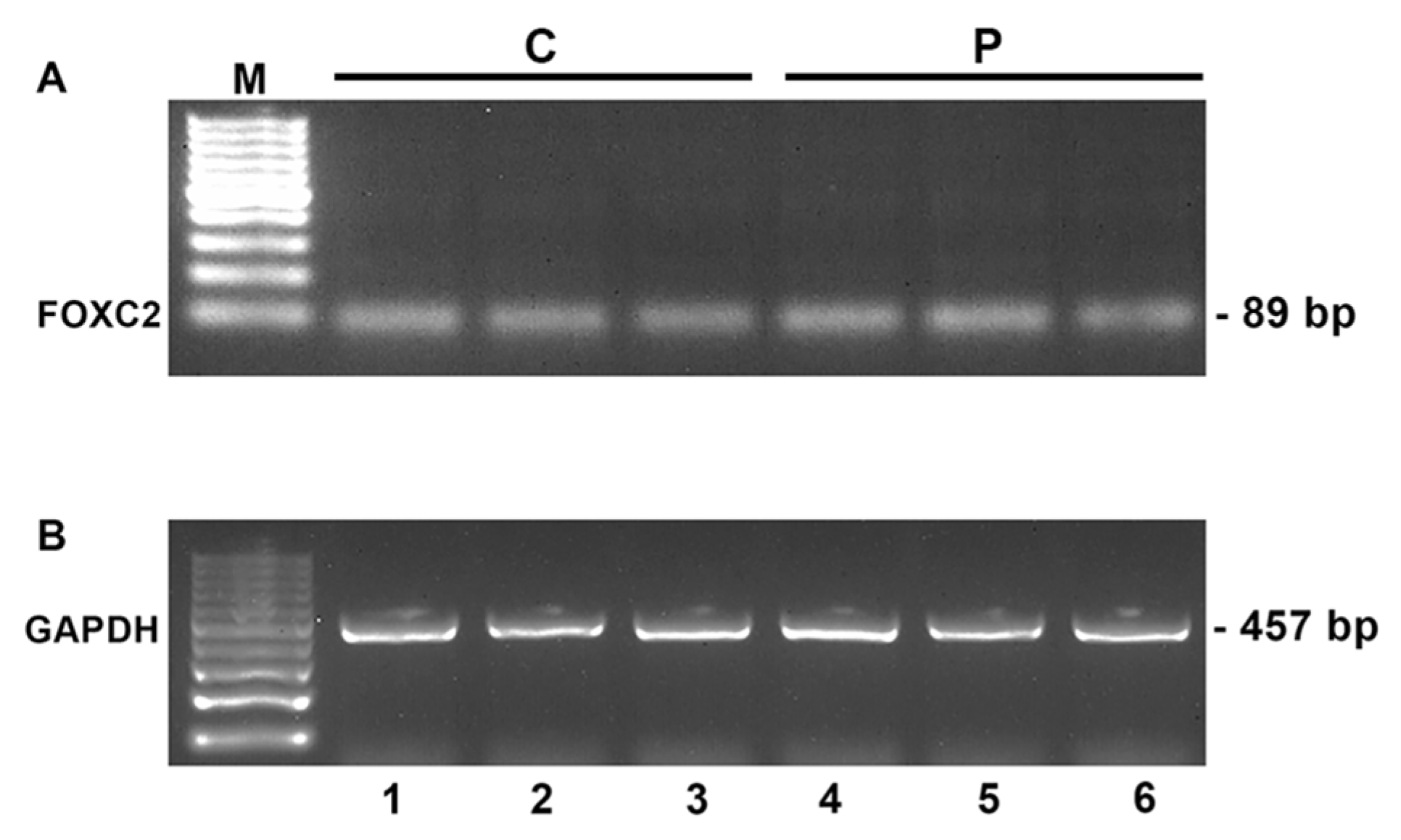
2.4. Expression Study of FOXC2 Mutant mRNAs in LD Patients
2.5. Bioinformatic Studies of Mutant Protein Structures
3. Discussion
4. Materials and Methods
4.1. Generation of FOXC2 Site-Directed Mutagenesis Plasmids
4.2. Analysis of FOXC2 Protein Expression in HeLa Transfected Cells
4.3. Localization of FOXC2 Mutant Proteins in HeLa and Nuclear Morphological Observation
4.4. Luciferase Assays
4.5. Trypan Blue Exclusion Test of Viability
4.6. RT-PCR Analysis of FOXC2 mRNA from Peripheral Blood of LD Patients
4.7. Statistical and Bioinformatic Analysis
Supplementary Materials
Author Contributions
Funding
Acknowledgments
Conflicts of Interest
Abbreviations
| FOXC2 | Forkhead transcription factor C2 |
| LD | Lymphedema-distichiasis |
| EMT | Epithelial-mesenchymal transition |
| AD-1 | Transactivation domain 1 |
| FHD | Forkhead DNA binding domain |
| NLS1 | Nuclear localization signal 1 |
| NLS2 | Nuclear localization signal 2 |
| AD-2 | Transactivation domain 2 |
| ID2 | Inhibitory domain 2 |
| PTC | Premature termination codon |
| NMD | Nonsense-mediated decay |
| SC | Consensus synergy |
| CDK1 | Cyclin-dependent kinase 1 |
| DPBS | Dulbecco’s phosphate-buffered saline |
| GFP | Green fluorescent protein |
| FU | Fluorescent Units |
| MMLV-RT | Moloney murine leukemia virus |
References
- Fang, J.; Dagenais, S.L.; Erickson, R.P.; Arlt, M.F.; Glynn, M.W.; Gorski, J.L.; Seaver, L.H.; Glover, T.W. Mutations in FOXC2 (MFH-1), a forkhead family transcription factor, are responsible for the hereditary Lymphedema-Distichiasis Syndrome. Am. J. Hum. Genet. 2000, 67, 1382–1388. [Google Scholar] [CrossRef] [PubMed]
- Bell, R.; Brice, G.; Child, A.H.; Murday, V.A.; Mansour, S.; Sandy, C.J.; Collin, J.R.O.; Brady, A.F.; Callen, D.F.; Burnand, K.; et al. Analysis of lymphedema-distichiasis families for FOXC2 mutations reveals small insertions and deletions throughout the gene. Hum. Genet. 2001, 108, 546–551. [Google Scholar] [CrossRef] [PubMed]
- Brice, G.; Mansour, S.; Bell, R.; Collin, J.R.O.; Child, A.H.; Brady, A.F.; Sarfarazi, M.; Burnand, K.G.; Jeffery, S.; Mortimer, P.; et al. Analysis of the phenotypic abnormalities in Lymphoedema-distichiasis syndrome in 74 patients with FOXC2 mutations or linkage to 16q24. J. Med. Genet. 2002, 39, 478–483. [Google Scholar] [CrossRef]
- Finegold, D.N.; Kimak, M.A.; Lawrence, E.C.; Levinson, K.L.; Cherniske, E.M.; Pober, B.R.; Dunlap, J.W.; Ferrel, R.E. Truncating mutations in FOXC2 cause multiple lymphedema syndromes. Hum. Mol. Genet. 2001, 10, 1185–1189. [Google Scholar] [CrossRef] [PubMed]
- Erikson, R.P.; Dagenais, S.L.; Caulder, M.S.; Downs, C.A.; Herman, G.; Jones, M.C.; Kerstiens-Frederikse, W.S.; Lidral, A.C.; McDonalds, M.; Nelson, C.C.; et al. Clinical heterogeneity in lymphedema-distichiasis with FOXC2 truncating mutations. J. Med. Genet. 2001, 38, 761–766. [Google Scholar] [CrossRef] [PubMed]
- Sabine, A.; Petrova, T.V. Interplay of mechanotransduction, FOXC2, connexins, and calcineurin signaling in lymphatic valve formation. Adv. Anat. Embryol. Cell. Biol. 2014, 214, 67–80. [Google Scholar]
- Mani, S.A.; Guo, W.; Liao, M.J.; Eaton, E.N.; Ayyanan, A.; Zhou, A.Y.; Brooks, M.; Reinhard, F.; Zhang, C.C.; Shipitsin, M.; et al. The epithelial-mesenchymal transition generates cells with properties of stem cells. Cells 2008, 133, 704–715. [Google Scholar] [CrossRef]
- Mani, S.A.; Yang, J.; Brooks, M.; Schwaninger, G.; Zhou, A.; Miura, N.; Kutok, J.L.; Hartwell, K.; Richardson, A.L.; Weinberg, R.A. Mesenchyme Forkhead 1 (FOXC2) plays a key role in metastasis and is associated with aggressive basal-like breast cancers. Proc. Natl. Acad. Sci. USA 2007, 104, 10069–10074. [Google Scholar] [CrossRef]
- Hollier, B.G.; Tinnirello, A.A.; Werden, S.J.; Evans, K.W.; Taube, J.H.; Sarkar, T.R.; Sphyris, N.; Shariati, M.; Kumar, S.V.; Battula, V.L.; et al. FOXC2 expression links epithelial-mesenchymal transition and stem cell properties in breast cancer. Cancer Res. 2013, 73, 1981–1992. [Google Scholar] [CrossRef]
- De Craene, B.; Berx, G. Regulatory networks defining EMT during cancer initiation and progression. Nat. Rev. Cancer. 2013, 13, 97–110. [Google Scholar] [CrossRef]
- Cui, Y.M.; Jiao, H.L.; Ye, Y.P.; Chen, C.M.; Wang, J.X.; Tang, N.; Li, T.T.; Lin, J.; Qi, L.; Wu, P.; et al. FOXC2 promotes colorectal cancer metastasis by directly targeting MET. Oncogene 2015, 34, 4379–4390. [Google Scholar] [CrossRef]
- Paranjape, A.N.; Soundararajan, R.; Werden, S.J.; Joseph, R.; Taube, J.H.; Liu, H.; Rodriguez-Canales, J.; Sphyris, N.; Wistuba, I.; Miura, N.; et al. Inhibition of FOXC2 restores epithelial phenotype and drug sensitivity in prostate cancer cells with stem-cell properties. Oncogene 2016, 35, 5963–5976. [Google Scholar] [CrossRef]
- Yang, C.; Cui, X.; Dai, X.; Liao, W. Downregulation of Foxc2 enhances apoptosis induced by 5-fluorouracil through activation of MAPK and AKT pathways in colorectal cancer. Oncol. Lett. 2016, 11, 1549–1554. [Google Scholar] [CrossRef] [PubMed][Green Version]
- Li, C.; Ding, H.; Tian, J.; Wu, L.; Wang, Y.; Xing, Y.; Chen, M. Forkhead box protein C2 (FOXC2) promotes the resistance of human ovarian cancer cells to cisplatin in vitro and in vivo. Cell. Physiol. Biochem. 2016, 39, 242–252. [Google Scholar] [CrossRef]
- Hayashi, H.; Sano, H.; Seo, S.; Kume, T. The Foxc2 transcription factor regulates angiogenesis via induction of integrin beta3 expression. J. Biol. Chem. 2008, 283, 23791–23800. [Google Scholar] [CrossRef] [PubMed]
- Isogai, C.; Laug, W.E.; Shimada, H.; Declerck, P.J.; Stins, M.F.; Durden, D.L.; Erdreich-Epstein, A.; DeClerck, Y.A. Plasminogen activator inhibitor-1 promotes angiogenesis by stimulating endothelial cell migration toward fibronectin. Cancer Res. 2001, 61, 5587–5594. [Google Scholar]
- Berry, F.B.; Tamini, Y.; Carle, M.V.; Lehmann, O.J.; Walter, M.A. The establishment of a predictive mutational model of the forkhead domain through the analyses of FOXC2 missense mutations identified in patients with hereditary lymphedema with distichiasis. Hum. Mol. Genet. 2005, 14, 2619–2627. [Google Scholar] [CrossRef] [PubMed]
- Danciu, T.E.; Chupreta, S.; Cruz, O.; Fox, J.E.; Whitman, M.; Iñiguez-Lluhí, J.A. Small ubiquitin-like modifier (SUMO) modification mediates function of the inhibitory domains of developmental regulators FOXC1 and FOXC2. J. Biol. Chem. 2012, 287, 18318–18329. [Google Scholar] [CrossRef] [PubMed]
- Ivanov, K.I.; Agalarov, Y.; Valmu, L.; Samuilova, O.; Liebl, J.; Houhou, N.; Maby-El Hajjami, H.; Norrmén, C.; Jaquet, M.; Miura, N.; et al. Phosphorylation regulates FOXC2-mediated transcription in lymphatic endothelial cells. Mol. Cell. Biol. 2013, 33, 3749–3761. [Google Scholar] [CrossRef] [PubMed]
- Lam, E.W.F.; Brosens, J.J.; Gomes, A.R.; Koo, C.Y. Forkhead box proteins: Tuning forks for transcriptional harmony. Nature 2013, 13, 482–495. [Google Scholar] [CrossRef]
- Bahuau, M.; Houndayer, C.; Tredano, M.; Soupre, V.; Couderc, R.; Vazquez, M.P. FOXC2 truncating mutation in distichiasis, lymphedema, and cleft palate. Clin. Genet. 2002, 62, 470–473. [Google Scholar] [CrossRef] [PubMed]
- Brouillard, P.; Boon, L.; Vikkula, M. Genetics of lymphatic anomalies. Clin. Investig. 2014, 124, 898–904. [Google Scholar] [CrossRef]
- Michelini, S.; Vettori, A.; Maltese, P.E.; Cardone, M.; Bruson, A.; Fiorentino, A.; Cappellino, F.; Sainato, V.; Guerri, G.; Marceddu, G.; et al. Genetic Screening in a Large Cohort of Italian Patients Affected by Primary Lymphedema Using a Next Generation Sequencing (NGS) Approach. Lymphology 2016, 49, 57–72. [Google Scholar] [PubMed]
- Beißel, C.; Grosse, S.; Krebber, H. Dbp5/DDX19 Between Translational Readthrough and Nonsense Mediated Decay. Int. J. Mol. Sci. 2020, 21, 1085. [Google Scholar] [CrossRef]
- Michelini, S.; Degiorgio, D.; Cestari, M.; Corda, D.; Ricci, M.; Cardone, M.; Mander, A.; Famoso, L.; Contini, E.; Serrani, R.; et al. Clinical and Genetic Study of 46 Italian Patients with Primary Lymphedema. Lymphology 2012, 45, 3–12. [Google Scholar] [PubMed]
- Van Steensel, M.A.; Damstra, R.J.; Heitink, M.V.; Bladergroen, R.S.; Veraart, J.; Steijlen, P.M.; van Geel, M. Novel missense mutations in the FOXC2 gene alter transcriptional activity. Hum. Mutat. 2009, 30, E1002–E1009. [Google Scholar] [CrossRef] [PubMed]
- Tavian, D.; Missaglia, S.; Maltese, P.E.; Michelini, S.; Fiorentino, A.; Ricci, M.; Serrani, R.; Walter, M.A.; Bertelli, M. FOXC2 disease-mutations identified in lymphedema-distichiasis patients cause both loss and gain of protein function. Oncotarget 2016, 7, 54228–54239. [Google Scholar] [CrossRef] [PubMed]
- Norrmén, C.; Ivanov, K.I.; Cheng, J.; Zangger, N.; Delorenzi, M.; Jaquet, M.; Miura, N.; Puolakkainen, P.; Horsley, V.; Hu, J.; et al. FOXC2 controls formation and maturation of lymphatic collecting vessels through cooperation with NFATc1. J. Cell Biol. 2009, 185, 439–457. [Google Scholar] [CrossRef]
- Wang, T.; Zheng, L.; Wang, Q.; Hu, Y.W. Emerging Roles and Mechanisms of FOXC2 in Cancer. Clin. Chim. Acta 2018, 479, 84–93. [Google Scholar] [CrossRef]
- Kume, T.; Shackour, T. Meta-analysis of the likelihood of FOXC2 expression in early- and late-stage tumors. Oncotarget 2018, 9, 33396–33402. [Google Scholar] [CrossRef][Green Version]
- Welsh, J.D.; Hoofnagle, M.H.; Bamezai, S.; Oxendine, M.; Lim, L.; Hall, J.D.; Yang, J.; Schultz, S.; Engel, J.D.; Kume, T.; et al. Hemodynamic regulation of perivalvular endothelial gene expression prevents deep venous thrombosis. J. Clin. Investig. 2019, 129, 5489–5500. [Google Scholar] [CrossRef] [PubMed]
- Wang, Y.Q.; Xu, Z.M.; Wang, X.L.; Zheng, J.K.; Du, Q.; Yang, J.X.; Zhang, H.C. LncRNA FOXC2-AS1 regulated proliferation and apoptosis of vascular smooth muscle cell through targeting miR-1253/FOXF1 axis in atherosclerosis. Eur. Rev. Med. Pharmacol. Sci. 2020, 24, 3302–3314. [Google Scholar] [PubMed]
- Sholto-Douglas-Vernon, C.; Bell, R.; Brice, G.; Mansour, S.; Sarfarazi, M.; Child, A.H.; Smith, A.; Mellor, R.; Burnand, K.; Mortimer, P.; et al. Lymphoedema-distichiasis and FOXC2: Unreported mutations, de novo mutation estimate, families without coding mutations. Hum. Genet. 2005, 117, 238–242. [Google Scholar] [CrossRef]
- Zhang, L.; He, J.; Han, B.; Lu, L.; Fan, J.; Zhang, H.; Ge, S.; Zhou, Y.; Jia, R.; Fan, X. Novel FOXC2 Mutation in Hereditary Distichiasis Impairs DNA-Binding Activity and Transcriptional Activation. Int. J. Biol. Sci. 2016, 12, 1114–1120. [Google Scholar] [CrossRef] [PubMed]
- Pennisi, E.M.; Missaglia, S.; Di Mauro, S.; Akman, H.O.; Tavian, D. A myopathy with unusual features caused by PNPLA2 gene mutations. Muscle Nerve 2015, 51, 609–613. [Google Scholar] [CrossRef]
- Yang, F.; Lv, L.; Zhang, K.; Cai, Q.; Liu, J.; Jiang, Y. Elevated FOXC2 Expression Promotes Invasion of HCC Cell Lines and is Associated with Poor Prognosis in Hepatocellular Carcinoma. Cell. Physiol. Biochem. 2017, 44, 99–109. [Google Scholar] [CrossRef]
- Zhang, W.; Zhang, X.; Li, J.; Zheng, J.; Hu, X.; Xu, M.; Mao, X.; Ling, J. Foxc2 and BMP2 Induce Osteogenic/Odontogenic Differentiation and Mineralization of Human Stem Cells from Apical Papilla. Stem Cells Int. 2018, 2018, 2363917. [Google Scholar] [CrossRef]
- Zhang, C.; Li, H.; Guo, X. FOXC2-AS1 regulates phenotypic transition, proliferation and migration of human great saphenous vein smooth muscle cells. Biol. Res. 2019, 52, 59. [Google Scholar] [CrossRef]
- Petronczki, M.; Lénárt, P.; Peters, J.M. Polo on the Rise-from Mitotic Entry to Cytokinesis With Plk1. Dev. Cell 2008, 14, 646–659. [Google Scholar] [CrossRef]
- Terhune, S.S.; Jung, Y.; Cataldo, K.M.; Dash, R.K. Network Mechanisms and Dysfunction Within an Integrated Computational Model of Progression Through Mitosis in the Human Cell Cycle. PLoS Comput. Biol. 2020, 16, e1007733. [Google Scholar] [CrossRef]
- Miura, N.; Iida, K.; Kakinuma, H.; Yang, X.L.; Sugiyama, T. Isolation of the Mouse (MFH-1) and Human (FKHL 14) Mesenchyme Fork head-1 Genes Reveals Conservation of Their Gene and Protein Structures. Genomics 1997, 41, 489–492. [Google Scholar] [CrossRef] [PubMed]
- Brocke, K.S.; Neu-Yilik, G.; Gehring, N.H.; Hentze, M.W.; Kulozik, A.E. The Human Intronless Melanocortin 4-receptor Gene Is NMD Insensitive. Hum. Mol. Gen. 2002, 11, 331–335. [Google Scholar] [CrossRef] [PubMed]
- Dyle, M.C.; Kolakada, D.; Cortazar, M.A.; Jagannathan, S. How to Get Away With Nonsense: Mechanisms and Consequences of Escape From Nonsense-Mediated RNA Decay. Wiley Interdiscip. Rev. RNA 2020, 11, e1560. [Google Scholar] [CrossRef] [PubMed]
- Saleem, R.A.; Banerjee-Basu, S.; Berry, F.B.; Baxevanis, A.D.; Walter, M.A. Analyses of the effects that disease-causing missense mutations have on the structure and function of the winged-helix protein FOXC1. Am. J. Hum. Genet. 2001, 68, 627–641. [Google Scholar] [CrossRef]







| Patient (Age) | Mutation | Protein Domain | Transcriptional Activity of Mutant Protein * | Age of Onset | Lymphedema | Distichiasis *** | Heart Defects/Other Clinical Findings |
|---|---|---|---|---|---|---|---|
| 1 M (44 y) | L80F | NLS/ FHD | 30% | 19 y | left foot | no | no |
| 2 M (48 y) | Y109* | FHD | nd | 13 y | feet and ankles | yes | varicose veins, cellulitis, spinal extradural cysts |
| 3 F (53 y) | H199Pfs*264 | Central region | 28% | 27 y | right foot | yes | varicose veins, |
| cardiac arrhythmia, | |||||||
| upslanting toenails | |||||||
| 4 F (39 y) | I213V | Central region | 103% | 28 y | left foot | no | no |
| 5 F (54 y) | I213Tfs*18 | Central region | 30% | 12 y | both feet | yes | no |
| 6 F (8 y) | V228M | Central region | 70% | congenital | right foot | no | no |
© 2020 by the authors. Licensee MDPI, Basel, Switzerland. This article is an open access article distributed under the terms and conditions of the Creative Commons Attribution (CC BY) license (http://creativecommons.org/licenses/by/4.0/).
Share and Cite
Tavian, D.; Missaglia, S.; Michelini, S.; Maltese, P.E.; Manara, E.; Mordente, A.; Bertelli, M. FOXC2 Disease Mutations Identified in Lymphedema Distichiasis Patients Impair Transcriptional Activity and Cell Proliferation. Int. J. Mol. Sci. 2020, 21, 5112. https://doi.org/10.3390/ijms21145112
Tavian D, Missaglia S, Michelini S, Maltese PE, Manara E, Mordente A, Bertelli M. FOXC2 Disease Mutations Identified in Lymphedema Distichiasis Patients Impair Transcriptional Activity and Cell Proliferation. International Journal of Molecular Sciences. 2020; 21(14):5112. https://doi.org/10.3390/ijms21145112
Chicago/Turabian StyleTavian, Daniela, Sara Missaglia, Sandro Michelini, Paolo Enrico Maltese, Elena Manara, Alvaro Mordente, and Matteo Bertelli. 2020. "FOXC2 Disease Mutations Identified in Lymphedema Distichiasis Patients Impair Transcriptional Activity and Cell Proliferation" International Journal of Molecular Sciences 21, no. 14: 5112. https://doi.org/10.3390/ijms21145112
APA StyleTavian, D., Missaglia, S., Michelini, S., Maltese, P. E., Manara, E., Mordente, A., & Bertelli, M. (2020). FOXC2 Disease Mutations Identified in Lymphedema Distichiasis Patients Impair Transcriptional Activity and Cell Proliferation. International Journal of Molecular Sciences, 21(14), 5112. https://doi.org/10.3390/ijms21145112

