Punicalagin Ameliorates Lupus Nephritis via Inhibition of PAR2
Abstract
1. Introduction
2. Results
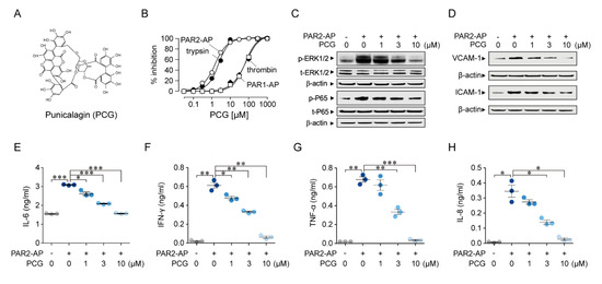
2.1. Identification of a Novel PAR2 Antagonist, Punicalagin
2.2. Specific Inhibition of PAR2 by PCG in a Human Podocyte Cell Line
2.3. Inhibition of the Intracellular Signaling Pathway of PAR2 by PCG
2.4. Suppression of the PAR2-Induced Upregulation of Pro-Inflammatory Cytokines by PCG
2.5. PCG Improves Survival and Proteinuria in NZB/W F1 Mice
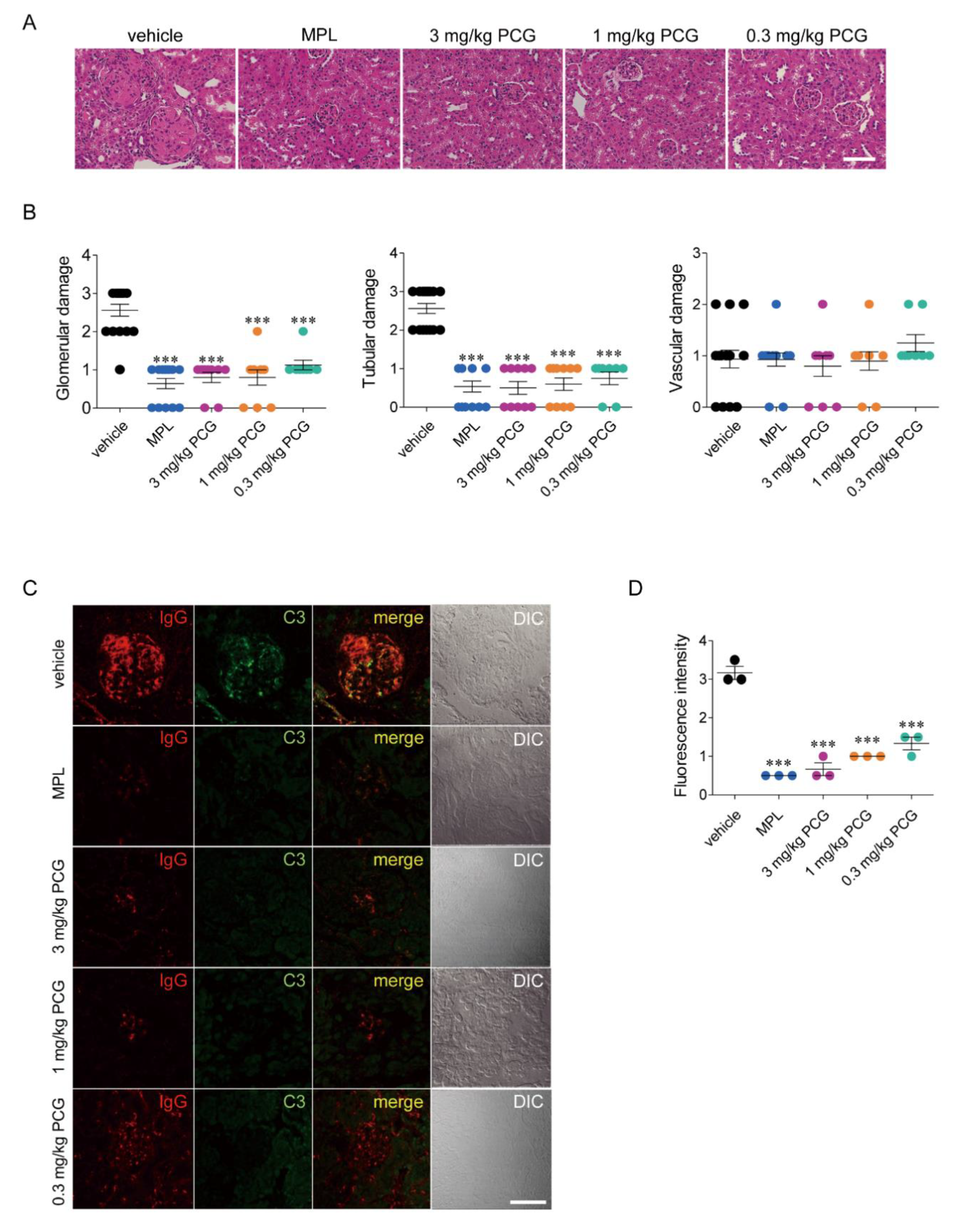
2.6. PCG Reduces Glomerular and Tubular Damage and Immune Deposits in Renal Glomeruli
2.7. PCG Reduces Immune Deposits in Renal Glomeruli
2.8. PCG Rebalances Serum Inflammatory Cytokines
2.9. Reduction of Spleen Size and Splenocytes by PCG
2.10. Rebalance of Splenic CD4+ T Cell Subsets by PCG
2.11. PCG Reduces Anti-Double-Stranded DNA (dsDNA) and LN-Specific IgG Subclasses
2.12. PCG Reduces VCAM-1 and ICAM-1 Expression in Kidney Tissues of Lupus-Prone Mice
2.13. Toxicity of PCG
3. Discussion
4. Materials and Methods
4.1. Materials
4.2. Cell Culture
4.3. Cell-Based Screening
4.4. Intracellular Calcium Measurement
4.5. Immunoblotting
4.6. Measurement of Cytokine Production In Vitro
4.7. Lupus-Prone Mice and Treatment Protocol
4.8. Measurement of Proteinuria
4.9. Measurement of Serum Creatinine
4.10. Renal Histopathology
4.11. Immunofluorescence
4.12. Serum Cytokine Measurement
4.13. Serum Anti-dsDNA and Immunoglobulin G (IgG) Subclass Measurement
4.14. Immunohistochemistry
4.15. Statistical Analyses
Supplementary Materials
Author Contributions
Funding
Acknowledgments
Conflicts of Interest
Abbreviations
| PCG | punicalagin | 
| PAR2 | protease activated receptor 2 | 
| LN | lupus nephritis | 
| SLE | systemic lupus erythematosus | 
| NF-κB | nuclear factor kappa B | 
| ERK1/2 | extracellular signal-regulated kinases 1 and 2 | 
| ICAM | intercellular adhesion molecule | 
| VCAM | vascular cell adhesion molecule | 
| IL | interleukin | 
| IFN | interferon | 
| TNF | tumor necrosis factor | 
| H&E | hematoxylin and eosin | 
References
- Tsokos, G.C. Systemic lupus erythematosus. N. Engl. J. Med. 2011, 365, 2110–2121. [Google Scholar] [CrossRef] [PubMed]
- Yu, F.; Haas, M.; Glassock, R.; Zhao, M. Redefining lupus nephritis: Clinical implications of pathophysiologic subtypes. Nat. Rev. Nephrol. 2017, 13, 483–495. [Google Scholar] [CrossRef] [PubMed]
- Anders, H.J.; Rovin, B. A pathophysiology-based approach to the diagnosis and treatment of lupus nephritis. Kidney Int. 2016, 90, 493–501. [Google Scholar] [CrossRef] [PubMed]
- Chan, T.M. Treatment of severe lupus nephritis: The new horizon. Nat. Rev. Nephrol. 2015, 11, 46–61. [Google Scholar] [CrossRef]
- Oon, S.; Huq, M.; Godfrey, T.; Nikpour, M. Systematic review, and meta-analysis of steroid-sparing effect, of biologic agents in randomized, placebo-controlled phase 3 trials for systemic lupus erythematosus. Semin. Arthritis Rheum. 2018, 48, 221–239. [Google Scholar] [CrossRef]
- Ossovskaya, V.S.; Bunnett, N.W. Protease-activated receptors: Contribution to physiology and disease. Physiol. Rev. 2004, 84, 579–621. [Google Scholar] [CrossRef]
- Adams, M.N.; Ramachandran, R.; Yau, M.K.; Suen, J.Y.; Fairlie, D.P.; Hollenberg, M.D.; Hooper, J.D. Structure, function and pathophysiology of protease activated receptors. Pharmacol. Ther. 2011, 130, 248–282. [Google Scholar] [CrossRef]
- Vesey, D.A.; Hooper, J.D.; Gobe, G.C.; Johnson, D.W. Potential physiological and pathophysiological roles for protease-activated receptor-2 in the kidney. Nephrology 2007, 12, 36–43. [Google Scholar] [CrossRef]
- Gui, Y.; Loutzenhiser, R.; Hollenberg, M.D. Bidirectional regulation of renal hemodynamics by activation of PAR1 and PAR2 in isolated perfused rat kidney. Am. J. Physiol. Ren. Physiol. 2003, 285, F95–F104. [Google Scholar] [CrossRef]
- Grandaliano, G.; Pontrelli, P.; Cerullo, G.; Monno, R.; Ranieri, E.; Ursi, M.; Loverre, A.; Gesualdo, L.; Schena, F.P. Protease-activated receptor-2 expression in IgA nephropathy: A potential role in the pathogenesis of interstitial fibrosis. J. Am. Soc. Nephrol. 2003, 14, 2072–2083. [Google Scholar] [CrossRef]
- D’Andrea, M.R.; Derian, C.K.; Leturcq, D.; Baker, S.M.; Brunmark, A.; Ling, P.; Darrow, A.L.; Santulli, R.J.; Brass, L.F.; Andrade-Gordon, P. Characterization of protease-activated receptor-2 immunoreactivity in normal human tissues. J. Histochem. Cytochem. 1998, 46, 157–164. [Google Scholar] [CrossRef] [PubMed]
- Chung, H.; Ramachandran, R.; Hollenberg, M.D.; Muruve, D.A. Proteinase-activated receptor-2 transactivation of epidermal growth factor receptor and transforming growth factor-beta receptor signaling pathways contributes to renal fibrosis. J. Biol. Chem. 2013, 288, 37319–37331. [Google Scholar] [CrossRef] [PubMed]
- Vesey, D.A.; Suen, J.Y.; Seow, V.; Lohman, R.J.; Liu, L.; Gobe, G.C.; Johnson, D.W.; Fairlie, D.P. PAR2-induced inflammatory responses in human kidney tubular epithelial cells. Am. J. Physiol. Ren. Physiol. 2013, 304, F737–F750. [Google Scholar] [CrossRef] [PubMed]
- Takei-Taniguchi, R.; Imai, Y.; Ishikawa, C.; Sakaguchi, Y.; Nakagawa, N.; Tsuda, T.; Hollenberg, M.D.; Yamanishi, K. Interleukin-17- and protease-activated receptor 2-mediated production of CXCL1 and CXCL8 modulated by cyclosporine A, vitamin D3 and glucocorticoids in human keratinocytes. J. Derm. 2012, 39, 625–631. [Google Scholar] [CrossRef] [PubMed]
- Rothmeier, A.S.; Ruf, W. Protease-activated receptor 2 signaling in inflammation. Semin. Immunopathol. 2012, 34, 133–149. [Google Scholar] [CrossRef]
- Palygin, O.; Ilatovskaya, D.V.; Staruschenko, A. Protease-activated receptors in kidney disease progression. Am. J. Physiol. Ren. Physiol. 2016, 311, F1140–F1144. [Google Scholar] [CrossRef]
- Yung, S.; Chan, T.M. Anti-dsDNA antibodies and resident renal cells—Their putative roles in pathogenesis of renal lesions in lupus nephritis. Clin. Immunol. 2017, 185, 40–50. [Google Scholar] [CrossRef]
- Yap, D.Y.; Lai, K.N. The role of cytokines in the pathogenesis of systemic lupus erythematosus—From bench to bedside. Nephrology 2013, 18, 243–255. [Google Scholar] [CrossRef]
- Yau, M.K.; Lim, J.; Liu, L.; Fairlie, D.P. Protease activated receptor 2 (PAR2) modulators: A patent review (2010–2015). Expert Opin. Ther. Pat. 2016, 26, 471–483. [Google Scholar] [CrossRef]
- Li, R.; Chen, X.G.; Jia, K.; Liu, Z.P.; Peng, H.Y. A systematic determination of polyphenols constituents and cytotoxic ability in fruit parts of pomegranates derived from five Chinese cultivars. SpringerPlus 2016, 5, 914. [Google Scholar] [CrossRef]
- Borensztajn, K.; Peppelenbosch, M.P.; Spek, C.A. Factor Xa: At the crossroads between coagulation and signaling in physiology and disease. Trends Mol. Med. 2008, 14, 429–440. [Google Scholar] [CrossRef] [PubMed]
- Ramachandran, R.; Morice, A.H.; Compton, S.J. Proteinase-activated receptor2 agonists upregulate granulocyte colony-stimulating factor, IL-8, and VCAM-1 expression in human bronchial fibroblasts. Am. J. Respir Cell Mol. Biol. 2006, 35, 133–141. [Google Scholar] [CrossRef] [PubMed]
- Buddenkotte, J.; Stroh, C.; Engels, I.H.; Moormann, C.; Shpacovitch, V.M.; Seeliger, S.; Vergnolle, N.; Vestweber, D.; Luger, T.A.; Schulze-Osthoff, K.; et al. Agonists of proteinase-activated receptor-2 stimulate upregulation of intercellular cell adhesion molecule-1 in primary human keratinocytes via activation of NF-kappa B. J. Investig. Dermatol. 2005, 124, 38–45. [Google Scholar] [CrossRef] [PubMed]
- Theofilopoulos, A.N.; Dixon, F.J. Murine models of systemic lupus erythematosus. Adv. Immunol. 1985, 37, 269–390. [Google Scholar]
- Wang, Y.; Hu, Q.; Madri, J.A.; Rollins, S.A.; Chodera, A.; Matis, L.A. Amelioration of lupus-like autoimmune disease in NZB/WF1 mice after treatment with a blocking monoclonal antibody specific for complement component C5. Proc. Natl. Acad. Sci. USA 1996, 93, 8563–8568. [Google Scholar] [CrossRef]
- Perry, D.; Sang, A.; Yin, Y.; Zheng, Y.Y.; Morel, L. Murine models of systemic lupus erythematosus. J. Biomed. Biotechnol. 2011, 2011, 271694. [Google Scholar] [CrossRef]
- Rottman, J.B.; Willis, C.R. Mouse models of systemic lupus erythematosus reveal a complex pathogenesis. Vet. Pathol. 2010, 47, 664–676. [Google Scholar] [CrossRef]
- Moon, J.S.; Mun, C.H.; Kim, J.H.; Cho, J.Y.; Park, S.D.; Park, T.Y.; Shin, J.S.; Ho, C.C.; Park, Y.B.; Ghosh, S.; et al. Intranuclear delivery of the transcription modulation domain of Tbet-improved lupus nephritis in (NZB/NZW) F1 lupus-prone mice. Kidney Int. 2018, 93, 1118–1130. [Google Scholar] [CrossRef]
- Lee, S.W.; Park, K.H.; Park, S.; Park, S.; Kim, J.H.; Hong, S.Y.; Lee, S.K.; Choi, D.; Park, Y.B. Soluble receptor for advanced glycation end products alleviates nephritis in (NZB/NZW)F1 mice. Arthritis Rheum. 2013, 65, 1902–1912. [Google Scholar] [CrossRef]
- Patel, C.; Dadhaniya, P.; Hingorani, L.; Soni, M.G. Safety assessment of pomegranate fruit extract: Acute and subchronic toxicity studies. Food Chem. Toxicol. 2008, 46, 2728–2735. [Google Scholar] [CrossRef]
- Navarra, S.V.; Guzman, R.M.; Gallacher, A.E.; Hall, S.; Levy, R.A.; Jimenez, R.E.; Li, E.K.M.; Thomas, M.; Kim, H.Y.; León, M.G.; et al. Efficacy and safety of belimumab in patients with active systemic lupus erythematosus: A randomised, placebo-controlled, phase 3 trial. Lancet 2011, 377, 721–731. [Google Scholar] [CrossRef]
- Stohl, W.; Hiepe, F.; Latinis, K.M.; Thomas, M.; Scheinberg, M.A.; Clarke, A.; Aranow, C.; Wellborne, F.R.; Abud-Mendoza, C.; Hough, D.R.; et al. Belimumab reduces autoantibodies, normalizes low complement levels, and reduces select B cell populations in patients with systemic lupus erythematosus. Arthritis Rheum. 2012, 64, 2328–2337. [Google Scholar] [CrossRef]
- Batten, M.; Groom, J.; Cachero, T.G.; Qian, F.; Schneider, P.; Tschopp, J.; Browning, J.L.; Mackay, F. BAFF mediates survival of peripheral immature B lymphocytes. J. Exp. Med. 2000, 192, 1453–1466. [Google Scholar] [CrossRef]
- Schiemann, B.; Gommerman, J.L.; Vora, K.; Cachero, T.G.; Shulga-Morskaya, S.; Dobles, M.; Frew, E.; Scott, M.L. An essential role for BAFF in the normal development of B cells through a BCMA-independent pathway. Science 2001, 293, 2111–2114. [Google Scholar] [CrossRef] [PubMed]
- Thompson, J.S.; Schneider, P.; Kalled, S.L.; Wang, L.; Lefevre, E.A.; Cachero, T.G.; Mackay, F.; Bixler, S.A.; Zafari, M.; Liu, Z.Y.; et al. BAFF binds to the tumor necrosis factor receptor-like molecule B cell maturation antigen and is important for maintaining the peripheral B cell population. J. Exp. Med. 2000, 192, 129–135. [Google Scholar] [CrossRef] [PubMed]
- Sciascia, S.; Radin, M.; Yazdany, J.; Levy, R.A.; Roccatello, D.; Dall’Era, M.; Cuadrado, M.J. Efficacy of belimumab on renal outcomes in patients with systemic lupus erythematosus: A systematic review. Autoimmun. Rev. 2017, 16, 287–293. [Google Scholar] [CrossRef] [PubMed]
- Konya, C.; Paz, Z.; Tsokos, G.C. The role of T cells in systemic lupus erythematosus: An update. Curr. Opin. Rheumatol. 2014, 26, 493–501. [Google Scholar] [CrossRef] [PubMed]
- Zubair, A.; Frieri, M. NF-kappaB and systemic lupus erythematosus: Examining the link. J. Nephrol. 2013, 26, 953–959. [Google Scholar] [CrossRef]
- Saraiva, M.; O’Garra, A. The regulation of IL-10 production by immune cells. Nat. Rev. Immunol. 2010, 10, 170–181. [Google Scholar] [CrossRef]
- Xu, X.; Guo, Y.; Zhao, J.; He, S.; Wang, Y.; Lin, Y.; Wang, N.; Liu, Q. Punicalagin, a PTP1B inhibitor, induces M2c phenotype polarization via up-regulation of HO-1 in murine macrophages. Free Radic. Biol. Med. 2017, 110, 408–420. [Google Scholar] [CrossRef]
- Wang, J.; Chakrabarty, S.; Bui, Q.; Ruf, W.; Samad, F. Hematopoietic tissue factor-protease-activated receptor 2 signaling promotes hepatic inflammation and contributes to pathways of gluconeogenesis and steatosis in obese mice. Am. J. Pathol. 2015, 185, 524–535. [Google Scholar] [CrossRef] [PubMed]
- Ehlers, M.; Fukuyama, H.; McGaha, T.L.; Aderem, A.; Ravetch, J.V. TLR9/MyD88 signaling is required for class switching to pathogenic IgG2a and 2b autoantibodies in SLE. J. Exp. Med. 2006, 203, 553–561. [Google Scholar] [CrossRef] [PubMed]
- Liu, Z.; Bethunaickan, R.; Huang, W.; Ramanujam, M.; Madaio, M.P.; Davidson, A. IFN-alpha confers resistance of systemic lupus erythematosus nephritis to therapy in NZB/W F1 mice. J. Immunol. 2011, 187, 1506–1513. [Google Scholar] [CrossRef] [PubMed]
- Postol, E.; Meyer, A.; Cardillo, F.; Alencar, R.; Pessina, D.; Nihei, J.; Mariano, M.; Mengel, J. Long-term administration of IgG2a anti-NK1.1 monoclonal antibody ameliorates lupus-like disease in NZB/W mice in spite of an early worsening induced by an IgG2a-dependent BAFF/BLyS production. Immunology 2008, 125, 184–196. [Google Scholar] [CrossRef] [PubMed]
- Moser, K.; Kalies, K.; Szyska, M.; Humrich, J.Y.; Amann, K.; Manz, R.A. CXCR3 promotes the production of IgG1 autoantibodies but is not essential for the development of lupus nephritis in NZB/NZW mice. Arthritis Rheum 2012, 64, 1237–1246. [Google Scholar] [CrossRef] [PubMed]
- Hyun, E.; Andrade-Gordon, P.; Steinhoff, M.; Vergnolle, N. Protease-activated receptor-2 activation: A major actor in intestinal inflammation. Gut 2008, 57, 1222–1229. [Google Scholar] [CrossRef]
- Halloran, P.F. Immunosuppressive drugs for kidney transplantation. N. Engl. J. Med. 2004, 351, 2715–2729. [Google Scholar] [CrossRef]
- Shpacovitch, V.; Feld, M.; Hollenberg, M.D.; Luger, T.A.; Steinhoff, M. Role of protease-activated receptors in inflammatory responses, innate and adaptive immunity. J. Leukoc. Biol. 2008, 83, 1309–1322. [Google Scholar] [CrossRef]
- Hamilton, J.R.; Frauman, A.G.; Cocks, T.M. Increased expression of protease-activated receptor-2 (PAR2) and PAR4 in human coronary artery by inflammatory stimuli unveils endothelium-dependent relaxations to PAR2 and PAR4 agonists. Circ. Res. 2001, 89, 92–98. [Google Scholar] [CrossRef]
- Saleem, M.A.; O’Hare, M.J.; Reiser, J.; Coward, R.J.; Inward, C.D.; Farren, T.; Xing, C.Y.; Ni, L.; Mathieson, P.W.; Mundel, P. A conditionally immortalized human podocyte cell line demonstrating nephrin and podocin expression. J. Am. Soc. Nephrol. 2002, 13, 630–638. [Google Scholar]








© 2020 by the authors. Licensee MDPI, Basel, Switzerland. This article is an open access article distributed under the terms and conditions of the Creative Commons Attribution (CC BY) license (http://creativecommons.org/licenses/by/4.0/).
Share and Cite
Seo, Y.; Mun, C.H.; Park, S.-H.; Jeon, D.; Kim, S.J.; Yoon, T.; Ko, E.; Jo, S.; Park, Y.-B.; Namkung, W.; et al. Punicalagin Ameliorates Lupus Nephritis via Inhibition of PAR2. Int. J. Mol. Sci. 2020, 21, 4975. https://doi.org/10.3390/ijms21144975
Seo Y, Mun CH, Park S-H, Jeon D, Kim SJ, Yoon T, Ko E, Jo S, Park Y-B, Namkung W, et al. Punicalagin Ameliorates Lupus Nephritis via Inhibition of PAR2. International Journal of Molecular Sciences. 2020; 21(14):4975. https://doi.org/10.3390/ijms21144975
Chicago/Turabian StyleSeo, Yohan, Chin Hee Mun, So-Hyeon Park, Dongkyu Jeon, Su Jeong Kim, Taejun Yoon, Eunhee Ko, Sungwoo Jo, Yong-Beom Park, Wan Namkung, and et al. 2020. "Punicalagin Ameliorates Lupus Nephritis via Inhibition of PAR2" International Journal of Molecular Sciences 21, no. 14: 4975. https://doi.org/10.3390/ijms21144975
APA StyleSeo, Y., Mun, C. H., Park, S.-H., Jeon, D., Kim, S. J., Yoon, T., Ko, E., Jo, S., Park, Y.-B., Namkung, W., & Lee, S.-W. (2020). Punicalagin Ameliorates Lupus Nephritis via Inhibition of PAR2. International Journal of Molecular Sciences, 21(14), 4975. https://doi.org/10.3390/ijms21144975
 
        

 
                        