Protective Effect of Alpha-Lipoic Acid on Salivary Dysfunction in a Mouse Model of Radioiodine Therapy-Induced Sialoadenitis
Abstract
1. Introduction
2. Results
2.1. ALA Ameliorates the Body Weight Loss and Impaired Saliva Secretion Induced by Radioiodine Exposure
2.2. Enzyme-Linked Immunosorbent Assay (ELISA) for Thyroid Function
2.3. ALA Decreased Structural Changes Induced by RI Therapy
2.4. ALA Reduces RI-Induced Salivary Apoptotic Cell Death
2.5. ALA Prevents RI-Induced Cellular Senescence in the SGs
2.6. ALA Ameliorates RI-Induced Reduction in AQP-5 Expression
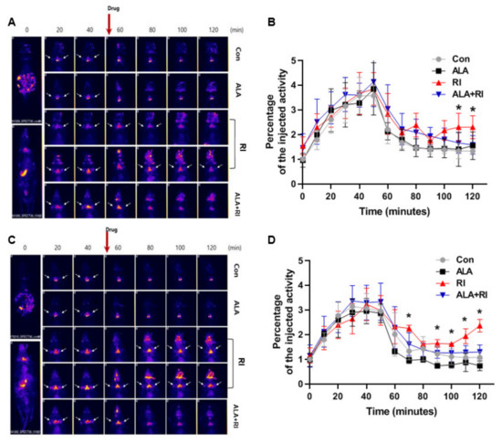
2.7. ALA Ameliorates RI-Induced Salivary Dysfunction
3. Discussion
4. Materials and Methods
4.1. Animal Studies
4.2. Measurement of Salivary Function
4.3. Enzyme-Linked Immunosorbent Assay (ELISA)
4.4. Histopathology
4.5. Morphological Analysis of Tissues and TUNEL Assay
4.6. SA-β-Gal Staining
4.7. SPECT Protocol for the Animal Study
4.8. Whole-Body SPECT Protocol
4.9. Immunohistochemistry
4.10. Statistical Analysis
Supplementary Materials
Author Contributions
Funding
Acknowledgments
Conflicts of Interest
References
- Solans, R.; Bosch, J.A.; Galofre, P.; Porta, F.; Rosello, J.; Selva-O’Callagan, A.; Vilardell, M. Salivary and lacrimal gland dysfunction (sicca syndrome) after radioiodine therapy. J. Nucl. Med. 2001, 42, 738–743. [Google Scholar] [PubMed]
- Alexander, C.; Bader, J.B.; Schaefer, A.; Finke, C.; Kirsch, C.M. Intermediate and long-term side effects of high-dose radioiodine therapy for thyroid carcinoma. J. Nucl. Med. 1998, 39, 1551–1554. [Google Scholar] [PubMed]
- Mendoza, A.; Shaffer, B.; Karakla, D.; Mason, M.E.; Elkins, D.; Goffman, T.E. Quality of life with well-differentiated thyroid cancer: Treatment toxicities and their reduction. Thyroid 2004, 14, 133–140. [Google Scholar] [CrossRef] [PubMed]
- Bohuslavizki, K.H.; Brenner, W.; Lassmann, S.; Tinnemeyer, S.; Tonshoff, G.; Sippel, C.; Wolf, H.; Clausen, M.; Henze, E. Quantitative salivary gland scintigraphy in the diagnosis of parenchymal damage after treatment with radioiodine. Nucl. Med. Commun. 1996, 17, 681–686. [Google Scholar] [CrossRef] [PubMed]
- Nakada, K.; Ishibashi, T.; Takei, T.; Hirata, K.; Shinohara, K.; Katoh, S.; Zhao, S.; Tamaki, N.; Noguchi, Y.; Noguchi, S. Does lemon candy decrease salivary gland damage after radioiodine therapy for thyroid cancer? J. Nucl. Med. 2005, 46, 261–266. [Google Scholar] [PubMed]
- Bhayani, M.K.; Acharya, V.; Kongkiatkamon, S.; Farah, S.; Roberts, D.B.; Sterba, J.; Chambers, M.S.; Lai, S.Y. Sialendoscopy for Patients with Radioiodine-Induced Sialadenitis and Xerostomia. Thyroid 2015, 25, 834–838. [Google Scholar] [CrossRef] [PubMed]
- Kutta, H.; Kampen, U.; Sagowski, C.; Brenner, W.; Bohuslavizki, K.H.; Paulsen, F. Amifostine is a potent radioprotector of salivary glands in radioiodine therapy. Structural and ultrastructural findings. Strahlenther. Onkol. 2005, 181, 237–245. [Google Scholar] [CrossRef] [PubMed]
- Jeong, B.K.; Song, J.H.; Jeong, H.; Choi, H.S.; Jung, J.H.; Hahm, J.R.; Woo, S.H.; Jung, M.H.; Choi, B.H.; Kim, J.H.; et al. Effect of alpha-lipoic acid on radiation-induced small intestine injury in mice. Oncotarget 2016, 7, 15105–15117. [Google Scholar] [CrossRef] [PubMed]
- Jung, J.H.; Jung, J.; Kim, S.K.; Woo, S.H.; Kang, K.M.; Jeong, B.K.; Jung, M.H.; Kim, J.H.; Hahm, J.R. Alpha lipoic acid attenuates radiation-induced thyroid injury in rats. PLoS ONE 2014, 9, e112253. [Google Scholar] [CrossRef] [PubMed]
- Kim, J.H.; Kim, K.M.; Jung, M.H.; Jung, J.H.; Kang, K.M.; Jeong, B.K.; Kim, J.P.; Park, J.J.; Woo, S.H. Protective effects of alpha lipoic acid on radiation-induced salivary gland injury in rats. Oncotarget 2016, 7, 29143–29153. [Google Scholar] [CrossRef] [PubMed]
- Kim, J.H.; Jung, M.H.; Kim, J.P.; Kim, H.J.; Jung, J.H.; Hahm, J.R.; Kang, K.M.; Jeong, B.K.; Woo, S.H. Alpha lipoic acid attenuates radiation-induced oral mucositis in rats. Oncotarget 2017, 8, 72739–72747. [Google Scholar] [CrossRef] [PubMed]
- Bilska, A.; Wlodek, L. Lipoic acid—The drug of the future? Pharmacol. Rep. 2005, 57, 570–577. [Google Scholar] [PubMed]
- Sehirli, O.; Sener, E.; Cetinel, S.; Yuksel, M.; Gedik, N.; Sener, G. Alpha-lipoic acid protects against renal ischaemia-reperfusion injury in rats. Clin. Exp. Pharmacol. Physiol. 2008, 35, 249–255. [Google Scholar] [CrossRef] [PubMed]
- Hurdag, C.; Ozkara, H.; Citci, S.; Uyaner, I.; Demirci, C. The effects of alpha-lipoic acid on nitric oxide synthetase dispersion in penile function in streptozotocin-induced diabetic rats. Int J. Tissue React. 2005, 27, 145–150. [Google Scholar] [PubMed]
- Demir, U.; Demir, T.; Ilhan, N. The protective effect of alpha-lipoic acid against oxidative damage in rabbit conjunctiva and cornea exposed to ultraviolet radiation. Ophthalmologica 2005, 219, 49–53. [Google Scholar] [CrossRef] [PubMed]
- Erselcan, T.; Sungu, S.; Ozdemir, S.; Turgut, B.; Dogan, D.; Ozdemir, O. Iodine-131 treatment and chromosomal damage: In vivo dose-effect relationship. Eur J. Nucl Med. Mol. Imaging 2004, 31, 676–684. [Google Scholar] [CrossRef] [PubMed]
- Little, J.B. Cellular, molecular, and carcinogenic effects of radiation. Hematol. Oncol. Clin. N. Am. 1993, 7, 337–352. [Google Scholar] [CrossRef]
- Noaparast, Z.; Hosseinimehr, S.J. Radioprotective agents for the prevention of side effects induced by radioiodine-131 therapy. Future Oncol. 2013, 9, 1145–1159. [Google Scholar] [CrossRef] [PubMed]
- Hosseinimehr, S.J. Trends in the development of radioprotective agents. Drug Discov. Today 2007, 12, 794–805. [Google Scholar] [CrossRef] [PubMed]
- Ramos, F.M.; Pontual, M.L.; de Almeida, S.M.; Boscolo, F.N.; Tabchoury, C.P.; Novaes, P.D. Evaluation of radioprotective effect of vitamin E in salivary dysfunction in irradiated rats. Arch. Oral. Biol. 2006, 51, 96–101. [Google Scholar] [CrossRef] [PubMed]
- Uma Devi, P. Radioprotective, anticarcinogenic and antioxidant properties of the Indian holy basil, Ocimum sanctum (Tulasi). Indian J. Exp. Biol. 2001, 39, 185–190. [Google Scholar] [PubMed]
- Wasserman, T.H.; Phillips, T.L.; Ross, G.; Kane, L.J. Differential protection against cytotoxic chemotherapeutic effects on bone marrow CFUs by Wr-2721. Cancer Clin. Trials 1981, 4, 3–6. [Google Scholar] [PubMed]
- Rasey, J.S.; Krohn, K.A.; Menard, T.W.; Spence, A.M. Comparative biodistribution and radioprotection studies with three radioprotective drugs in mouse tumors. Int. J. Radiat. Oncol. Biol. Phys. 1986, 12, 1487–1490. [Google Scholar] [CrossRef]
- Yuhas, J.M.; Spellman, J.M.; Culo, F. The role of WR-2721 in radiotherapy and/or chemotherapy. Cancer Clin. Trials 1980, 3, 211–216. [Google Scholar] [PubMed]
- Menard, T.W.; Izutsu, K.T.; Ensign, W.Y.; Keller, P.J.; Morton, T.H.; Truelove, E.L. Radioprotection by WR-2721 of gamma-irradiated rat parotid gland: Effect on gland weight and secretion at 8-10 days post irradiation. Int. J. Radiat. Oncol. Biol. Phys. 1984, 10, 1555–1559. [Google Scholar] [CrossRef]
- Jensen, S.B.; Pedersen, A.M.; Vissink, A.; Andersen, E.; Brown, C.G.; Davies, A.N.; Dutilh, J.; Fulton, J.S.; Jankovic, L.; Lopes, N.N.; et al. A systematic review of salivary gland hypofunction and xerostomia induced by cancer therapies: Prevalence, severity and impact on quality of life. Support. Care Cancer 2010, 18, 1039–1060. [Google Scholar] [CrossRef] [PubMed]
- Joseph, L.J.; Bhartiya, U.S.; Raut, Y.S.; Hawaldar, R.W.; Nayak, Y.; Pawar, Y.P.; Jambhekar, N.A.; Rajan, M.G. Radioprotective effect of Ocimum sanctum and amifostine on the salivary gland of rats after therapeutic radioiodine exposure. Cancer Biother. Radiopharm. 2011, 26, 737–743. [Google Scholar] [CrossRef] [PubMed]
- Marmary, Y.; Adar, R.; Gaska, S.; Wygoda, A.; Maly, A.; Cohen, J.; Eliashar, R.; Mizrachi, L.; Orfaig-Geva, C.; Baum, B.J.; et al. Radiation-Induced Loss of Salivary Gland Function Is Driven by Cellular Senescence and Prevented by IL6 Modulation. Cancer Res. 2016, 76, 1170–1180. [Google Scholar] [CrossRef] [PubMed]
- Raza, H.; Khan, A.U.; Hameed, A.; Khan, A. Quantitative evaluation of salivary gland dysfunction after radioiodine therapy using salivary gland scintigraphy. Nucl. Med. Commun. 2006, 27, 495–499. [Google Scholar] [CrossRef] [PubMed]
- Helman, J.; Turner, R.J.; Fox, P.C.; Baum, B.J. 99mTc-pertechnetate uptake in parotid acinar cells by the Na+/K+/Cl− co-transport system. J. Clin. Investig. 1987, 79, 1310–1313. [Google Scholar] [CrossRef] [PubMed]
- Zou, Q.; Jiao, J.; Zou, M.H.; Xu, J.H.; Pan, Y.F.; Chen, J.N.; Cheng, M.H.; Zhang, F.; Zhang, Y. Semi-quantitative evaluation of salivary gland function in Sjogren’s syndrome using salivary gland scintigraphy. Clin. Rheumatol. 2012, 31, 1699–1705. [Google Scholar] [CrossRef] [PubMed]
- Choi, S.Y.; Son, Y.I. Intraoperative Neuromonitoring for Thyroid Surgery: The Proven Benefits and Limitations. Clin. Exp. Otorhinolaryngol. 2019, 12, 335–336. [Google Scholar] [CrossRef] [PubMed]
- Sung, E.S.; Lee, J.C.; Shin, S.C.; Kwon, H.G.; Kim, M.S.; Kim, D.J.; Ro, J.H.; Lee, B.J. Development of a Novel Intraoperative Neuromonitoring System Using a Surface Pressure Sensor to Detect Muscle Movement: A Rabbit Model Study. Clin. Exp. Otorhinolaryngol. 2019, 12, 217–223. [Google Scholar] [CrossRef] [PubMed]
- Sung, E.S.; Lee, J.C.; Shin, S.C.; Kwon, H.K.; Na, H.S.; Park, D.H.; Choi, S.W.; Ro, J.H.; Lee, B.J. Development of a Novel Intraoperative Neuromonitoring System Using an Accelerometer Sensor in Thyroid Surgery: A Porcine Model Study. Clin. Exp. Otorhinolaryngol. 2019, 12, 420–426. [Google Scholar] [CrossRef] [PubMed]
- Tae, K.; Ji, Y.B.; Song, C.M.; Ryu, J. Robotic and Endoscopic Thyroid Surgery: Evolution and Advances. Clin. Exp. Otorhinolaryngol. 2019, 12, 1–11. [Google Scholar] [CrossRef] [PubMed]
- Zheng, C.M.; Ji, Y.B.; Song, C.M.; Ge, M.H.; Tae, K. Number of Metastatic Lymph Nodes and Ratio of Metastatic Lymph Nodes to Total Number of Retrieved Lymph Nodes Are Risk Factors for Recurrence in Patients With Clinically Node Negative Papillary Thyroid Carcinoma. Clin. Exp. Otorhinolaryngol. 2018, 11, 58–64. [Google Scholar] [CrossRef] [PubMed]
- Ahn, S.H.; Kim, W.S. The Effect of Prophylactic Central Neck Dissection During Hemithyroidectomy on Locoregional Recurrence in Patients With Papillary Thyroid Carcinoma: A Meta-Analysis. Clin. Exp. Otorhinolaryngol. 2020, 13, 194–292. [Google Scholar] [CrossRef] [PubMed]
- Konings, A.W.; Coppes, R.P.; Vissink, A. On the mechanism of salivary gland radiosensitivity. Int. J. Radiat. Oncol. Biol. Phys. 2005, 62, 1187–1194. [Google Scholar] [CrossRef] [PubMed]
- Mandel, S.J.; Mandel, L. Radioactive iodine and the salivary glands. Thyroid 2003, 13, 265–271. [Google Scholar] [CrossRef] [PubMed]
- Baum, B.J. Principles of saliva secretion. Ann. N.Y. Acad. Sci. 1993, 694, 17–23. [Google Scholar] [CrossRef] [PubMed]
- Damnjanovic, I.; Kocic, G.; Najman, S.; Stojanovic, S.; Stojanovic, D.; Veljkovic, A.; Conic, I.; Langerholc, T.; Pesic, S. Chemopreventive potential of alpha lipoic acid in the treatment of colon and cervix cancer cell lines. Bratisl. Lek. Listy 2014, 115, 611–616. [Google Scholar] [CrossRef] [PubMed]
- Jeon, M.J.; Kim, W.G.; Lim, S.; Choi, H.J.; Sim, S.; Kim, T.Y.; Shong, Y.K.; Kim, W.B. Alpha lipoic acid inhibits proliferation and epithelial mesenchymal transition of thyroid cancer cells. Mol. Cell Endocrinol. 2016, 419, 113–123. [Google Scholar] [CrossRef] [PubMed]
- Li, B.J.; Hao, X.Y.; Ren, G.H.; Gong, Y. Effect of lipoic acid combined with paclitaxel on breast cancer cells. Genet. Mol. Res. 2015, 14, 17934–17940. [Google Scholar] [CrossRef] [PubMed]
- Moon, H.S. Chemopreventive Effects of Alpha Lipoic Acid on Obesity-Related Cancers. Ann. Nutr. Metab. 2016, 68, 137–144. [Google Scholar] [CrossRef] [PubMed]
- Puchsaka, P.; Chaotham, C.; Chanvorachote, P. alpha-Lipoic acid sensitizes lung cancer cells to chemotherapeutic agents and anoikis via integrin beta1/beta3 downregulation. Int. J. Oncol. 2016, 49, 1445–1456. [Google Scholar] [CrossRef] [PubMed]
- Cremer, D.R.; Rabeler, R.; Roberts, A.; Lynch, B. Safety evaluation of alpha-lipoic acid (ALA). Regul. Toxicol. Pharmacol. 2006, 46, 29–41. [Google Scholar] [CrossRef] [PubMed]
- Cremer, D.R.; Rabeler, R.; Roberts, A.; Lynch, B. Long-term safety of alpha-lipoic acid (ALA) consumption: A 2-year study. Regul. Toxicol. Pharmacol. 2006, 46, 193–201. [Google Scholar] [CrossRef] [PubMed]
- Emir, D.F.; Ozturan, I.U.; Yilmaz, S. Alpha lipoic acid intoxication: An adult. Am. J. Emerg. Med. 2018, 36, 1125.e3–1125.e5. [Google Scholar] [CrossRef] [PubMed]
- Wongmekiat, O.; Leelarungrayub, D.; Thamprasert, K. Alpha-lipoic acid attenuates renal injury in rats with obstructive nephropathy. Biomed. Res. Int. 2013, 2013, 138719. [Google Scholar] [CrossRef] [PubMed]





© 2020 by the authors. Licensee MDPI, Basel, Switzerland. This article is an open access article distributed under the terms and conditions of the Creative Commons Attribution (CC BY) license (http://creativecommons.org/licenses/by/4.0/).
Share and Cite
Jung, J.H.; Kim, J.H.; Jung, M.H.; Kim, S.W.; Jeong, B.K.; Woo, S.H. Protective Effect of Alpha-Lipoic Acid on Salivary Dysfunction in a Mouse Model of Radioiodine Therapy-Induced Sialoadenitis. Int. J. Mol. Sci. 2020, 21, 4136. https://doi.org/10.3390/ijms21114136
Jung JH, Kim JH, Jung MH, Kim SW, Jeong BK, Woo SH. Protective Effect of Alpha-Lipoic Acid on Salivary Dysfunction in a Mouse Model of Radioiodine Therapy-Induced Sialoadenitis. International Journal of Molecular Sciences. 2020; 21(11):4136. https://doi.org/10.3390/ijms21114136
Chicago/Turabian StyleJung, Jung Hwa, Jin Hyun Kim, Myeong Hee Jung, Seung Won Kim, Bae Kwon Jeong, and Seung Hoon Woo. 2020. "Protective Effect of Alpha-Lipoic Acid on Salivary Dysfunction in a Mouse Model of Radioiodine Therapy-Induced Sialoadenitis" International Journal of Molecular Sciences 21, no. 11: 4136. https://doi.org/10.3390/ijms21114136
APA StyleJung, J. H., Kim, J. H., Jung, M. H., Kim, S. W., Jeong, B. K., & Woo, S. H. (2020). Protective Effect of Alpha-Lipoic Acid on Salivary Dysfunction in a Mouse Model of Radioiodine Therapy-Induced Sialoadenitis. International Journal of Molecular Sciences, 21(11), 4136. https://doi.org/10.3390/ijms21114136

