2, 3, 4′, 5-tetrahydroxystilbene-2-0-β-d Glycoside Attenuates Age- and Diet-Associated Non-Alcoholic Steatohepatitis and Atherosclerosis in LDL Receptor Knockout Mice and Its Possible Mechanisms
Abstract
1. Introduction
2. Results
2.1. Effect of TSG on Metabolic Parameter Change
2.2. Effect of TSG on Hepatic Steatosis
2.3. Effect of TSG on Hepatic Inflammation
2.4. Effect of TSG on Hepatic Fibrosis
2.5. Effect of TSG on Hepatic Oxidative Stress
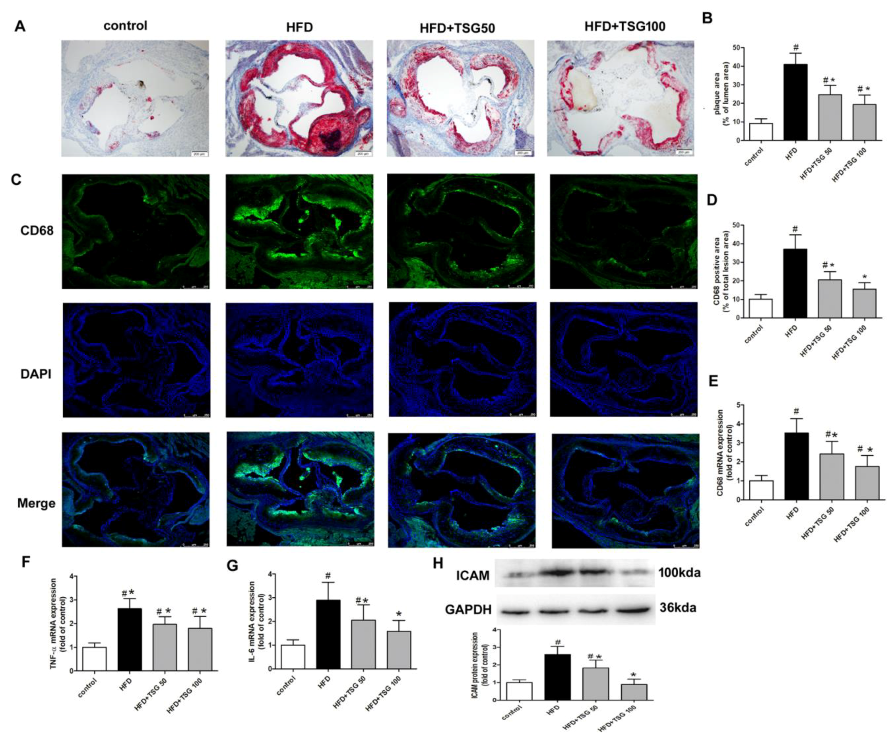
2.6. Effect of TSG on Atherosclerotic Lesion Formation
3. Discussion
4. Materials and Methods
Statistical Analysis
Supplementary Materials
Author Contributions
Funding
Conflicts of Interest
Abbreviations
| NASH | nonalcoholic steatohepatitis |
| NAFLD | nonalcoholic fatty liver disease |
| LDLr−/− | low density lipoprotein receptor knockout mice |
| TSG | 2,3,5,4′-tetrahydroxystilbene-2-O-β-D-glucoside |
| SREBP | sterol regulatory element binding protein |
| FAS | fatty acid synthase |
| ACCα | Acetyl-CoA Carboxylase α |
| PPARα | peroxisome proliferator-activated receptor α |
| CPT1α | camitine palmitoyltransferase 1α |
| ACO | Acyl Coenzyme A Oxidase |
| ABCB4/B11/G5/G8 | ATP-binding cassette transporter B4/B11/G5/G8 |
| SR-BI | scavenger receptor class B type I |
| NOX2/4 | NADPH oxidase subunit 2/4 |
| CYP2E1 | cytochrome p450 2E1 |
| CYP7A1 | cholesterol 7alpha-hydroxylase |
| TC | total cholesterol |
| TG | triglyceride |
| LDL-c | low density lipoprotein cholesterol |
| HDL-c | high density lipoprotein cholesterol |
| AST | aspartate aminotransferase |
| ALT | alanine aminotransferase |
| SOD | superoxide dismutase |
| GSH | glutathione |
| CAT | catalase |
| MDA | malondialdehyde |
| DHE | Dihydroethidium |
| H&E | hematoxylin and eosin |
| TNF-α | tumor necrosis factor-α |
| IL-6 | interleukin-6 |
References
- Musso, G.; Cassader, M.; Paschetta, E.; Gambino, R. Bioactive Lipid Species and Metabolic Pathways in Progression and Resolution of Nonalcoholic Steatohepatitis. Gastroenterology 2018, 155, 282–302. [Google Scholar] [CrossRef] [PubMed]
- Younossi, Z.M.; Koenig, A.B.; Abdelatif, D.; Fazel, Y.; Henry, L.; Wymer, M. Global epidemiology of nonalcoholic fatty liver disease-Meta-analytic assessment of prevalence, incidence, and outcomes. Hepatology 2016, 64, 73–84. [Google Scholar] [CrossRef]
- Bzowej, N.H. Nonalcoholic steatohepatitis: The new frontier for liver transplantation. Curr. Opin. Organ. Transplant 2018, 23, 169–174. [Google Scholar] [CrossRef] [PubMed]
- Buzzetti, E.; Pinzani, M.; Tsochatzis, E.A. The multiple-hit pathogenesis of non-alcoholic fatty liver disease (NAFLD). Metabolism 2016, 65, 1038–1048. [Google Scholar] [CrossRef]
- Wu, J.; Hu, W.; Gong, Y.; Wang, P.; Tong, L.; Chen, X.; Chen, Z.; Xu, X.; Yao, W.; Zhang, W.; et al. Current pharmacological developments in 2,3,4′,5-tetrahydroxystilbene 2-O-β-d-glucoside (TSG). Eur. J. Pharmacol. 2017, 811, 21–29. [Google Scholar] [CrossRef] [PubMed]
- Wang, H.; Zhao, Y.; Wang, Y.J.; Song, L.; Wang, J.L.; Huang, C.; Zhang, W.; Jiang, B. Antidepressant-like effects of tetrahydroxystilbene glucoside in mice: Involvement of BDNF signaling cascade in the hippocampus. CNS. Neurosci. Ther. 2017, 23, 627–636. [Google Scholar] [CrossRef]
- Chen, X.; Hu, W.; Lu, X.; Jiang, B.; Wang, J.; Zhang, W.; Huang, C. Mechanism of 2,3,4’,5-Tetrahydroxystilbene 2-O-β-d-Glucoside-Induced Upregulation of Glutamate Transporter 1 Protein Expression in Mouse Primary Astrocytes. Pharmacology 2017, 99, 153–159. [Google Scholar] [CrossRef]
- Yang, L.; Tang, L.; Dai, F.; Meng, G.; Yin, R.; Xu, X.; Yao, W. Raf-1/CK2 and RhoA/ROCK signaling promote TNF-α-mediated endothelial apoptosis viaregulating vimentin cytoskeleton. Toxicology 2017, 389, 74–84. [Google Scholar] [CrossRef] [PubMed]
- Yao, W.; Huang, L.; Sun, Q.; Yang, L.; Tang, L.; Meng, G.; Xu, X.; Zhang, W. The inhibition of macrophage foam cell formation by tetrahydroxystilbene glucoside is driven by suppressing vimentin cytoskeleton. Biomed. Pharmacother 2016, 83, 1132–1140. [Google Scholar] [CrossRef] [PubMed]
- Yao, W.; Sun, Q.; Huang, L.; Meng, G.; Wang, H.; Jing, X.; Zhang, W. Tetrahydroxystilbene glucoside inhibits TNF-α-induced migration of vascular smooth muscle cells via suppression of vimentin. Can. J. Physiol. Pharmacol. 2016, 94, 155–160. [Google Scholar] [CrossRef]
- Yao, W.; Fan, W.; Huang, C.; Zhong, H.; Chen, X.; Zhang, W. Proteomic analysis for anti-atherosclerotic effect of tetrahydroxystilbene glucoside in rats. Biomed. Pharmacother. 2013, 67, 140–145. [Google Scholar] [CrossRef] [PubMed]
- Chen, X.; Tang, K.; Peng, Y.; Xu, X. 2,3,4’,5-tetrahydroxystilbene-2-O-β-d-glycoside attenuates atherosclerosis in apolipoprotein E-deficient mice: Role of reverse cholesterol transport. Can. J. Physiol. Pharmacol. 2018, 96, 8–17. [Google Scholar] [CrossRef] [PubMed]
- Ning, Z.; Li, Y.; Liu, D.; Owoicho Orgah, J.; Zhu, J.; Wang, Y.; Zhu, Y. Tetrahydroxystilbene Glucoside Delayed Senile Symptoms in Old Mice via Regulation of the AMPK/SIRT1/PGC-1α Signaling Cascade. Gerontology 2018, 64, 457–465. [Google Scholar] [CrossRef] [PubMed]
- Han, M.; Zhang, T.; Gu, W.; Yang, X.; Zhao, R.; Yu, J. 2,3,5,4’-tetrahydroxy-stilbene-2-O-β-d-glucoside attenuates methionine and choline-deficientdiet-induced non-alcoholic fatty liver disease. Exp. Ther. Med. 2018, 16, 1087–1094. [Google Scholar]
- Rinella, M.E.; Green, R.M. The methionine-choline deficient dietary model of steatohepatitis does not exhibit insulin resistance. J. Hepatol. 2004, 40, 47–51. [Google Scholar] [CrossRef]
- Gupte, A.A.; Liu, J.Z.; Ren, Y.; Minze, L.J.; Wiles, J.R.; Collins, A.R.; Lyon, C.J.; Pratico, D.; Finegold, M.J.; Wong, S.T.; et al. Rosiglitazone attenuates age- and diet-associated nonalcoholic steatohepatitis in male low-density lipoprotein receptor knockout mice. Hepatology 2010, 52, 2001–2011. [Google Scholar] [CrossRef] [PubMed]
- Ikejima, K.; Okumura, K.; Lang, T.; Honda, H.; Abe, W.; Yamashina, S.; Enomoto, N.; Takei, Y.; Sato, N. The role of leptin in progression of non-alcoholic fatty liver disease. Hepatol. Res. 2005, 33, 151–154. [Google Scholar] [CrossRef]
- Sayiner, M.; Lam, B.; Golabi, P.; Younossi, Z.M. Advances and challenges in the management of advanced fibrosis in nonalcoholic steatohepatitis. Therap. Adv. Gastroenterol. 2018, 11, 1756284818811508. [Google Scholar] [CrossRef]
- Gupte, A.A.; Sabek, O.M.; Fraga, D.; Minze, L.J.; Nishimoto, S.K.; Liu, J.Z.; Afshar, S.; Gaber, L.; Lyon, C.J.; Gaber, A.O.; et al. Osteocalcin protects against nonalcoholic steatohepatitis in a mouse model of metabolicsyndrome. Endocrinology 2014, 155, 4697–4705. [Google Scholar] [CrossRef]
- Finck, B.N. Targeting Metabolism, Insulin Resistance, and Diabetes to Treat Nonalcoholic Steatohepatitis. Diabetes 2018, 67, 2485–2493. [Google Scholar] [CrossRef]
- Sodhi, K.; Srikanthan, K.; Goguet-Rubio, P.; Nichols, A.; Mallick, A.; Nawab, A.; Martin, R.; Shah, P.T.; Chaudhry, M.; Sigdel, S.; et al. pNaKtide Attenuates Steatohepatitis and Atherosclerosis by Blocking Na/K-ATPase/ROSAmplification in C57Bl6 and ApoE Knockout Mice Fed a Western Diet. Sci. Rep. 2017, 7, 193. [Google Scholar] [CrossRef] [PubMed]
- Ferré, P.; Foufelle, F. Hepatic steatosis: A role for de novo lipogenesis and the transcription factor SREBP-1c. Diabetes. Obes. Metab. 2010, 12, 83–92. [Google Scholar] [CrossRef]
- Li, Y.; Xu, S.; Mihaylova, M.M.; Zheng, B.; Hou, X.; Jiang, B.; Park, O.; Luo, Z.; Lefai, E.; Shyy, J.Y.; et al. AMPK phosphorylates and inhibits SREBP activity to attenuate hepatic steatosis and atherosclerosis in diet-induced insulin-resistant mice. Cell. Metab. 2011, 13, 376–388. [Google Scholar] [CrossRef]
- Nagappan, A.; Jung, D.Y.; Kim, J.H.; Lee, H.; Jung, M.H. Gomisin N Alleviates Ethanol-Induced Liver Injury through Ameliorating Lipid Metabolism and Oxidative Stress. Int. J. Mol. Sci. 2018, 19, 2601. [Google Scholar] [CrossRef]
- Hellerstein, M.; Turner, S. Reverse cholesterol transport fluxes. Curr. Opin. Lipidol. 2014, 25, 40–47. [Google Scholar] [CrossRef] [PubMed]
- Yu, X.H.; Qian, K.; Jiang, N.; Zheng, X.L.; Cavabvab, F.S.; Tang, C.K. ABCG5/ABCG8 in cholesterol excretion and atherosclerosis. Clin. Chim. Acta. 2014, 428, 82–88. [Google Scholar] [CrossRef] [PubMed]
- Pandak, W.M.; Schwarz, C.; Hylemon, P.B.; Mallonee, D.; Valerie, K.; Heuman, D.M.; Fisher, R.A.; Redfrod, K.; Vlahcevic, Z.R. Effects of CYP7A1 overexpression on cholesterol and bile acid homeostasis. Am. J. Physiol. Gastrointest. Liver. Physiol. 2001, 281, G878–G889. [Google Scholar] [CrossRef] [PubMed]
- Li, J.; Li, X.; Li, Z.; Zhang, L.; Liu, Y.; Ding, H.; Yin, S. Isofraxidin, a coumarin component improves high-fat diet induced hepatic lipid homeostasisdisorder and macrophage inflammation in mice. Food. Funct. 2017, 8, 2886–2896. [Google Scholar] [CrossRef] [PubMed]
- Li, X.; Jin, Q.; Yao, Q.; Zhou, Y.; Zou, Y.; Li, Z.; Zhang, S.; Tu, C. Placental Growth Factor Contributes to Liver Inflammation, Angiogenesis, Fibrosis in Mice by Promoting Hepatic Macrophage Recruitment and Activation. Front. Immunol. 2017, 8, 801. [Google Scholar] [CrossRef]
- Takaki, A.; Kawai, D.; Yamamoto, K. Multiple hits, including oxidative stress, as pathogenesis and treatment target in non-alcoholic steatohepatitis (NASH). Int. J. Mol. Sci. 2013, 14, 20704–20728. [Google Scholar] [CrossRef]
- Jiang, J.X.; Török, N.J. NADPH Oxidases in Chronic Liver Diseases. Adv. Hepatol. 2014, 2014, 742931. [Google Scholar] [CrossRef] [PubMed]
- Yang, Z.R.; Wang, H.F.; Zuo, T.C.; Guan, L.L.; Dai, N. Salidroside alleviates oxidative stress in the liver with non- alcoholic steatohepatitis in rats. BMC. Pharmacol. Toxicol. 2016, 17, 16. [Google Scholar] [CrossRef] [PubMed]
- Liu, T.T.; Zeng, Y.; Tang, K.; Chen, X.; Zhang, W.; Xu, X.L. Dihydromyricetin ameliorates atherosclerosis in LDL receptor deficient mice. Atherosclerosis 2017, 262, 39–50. [Google Scholar] [CrossRef] [PubMed]
- Tang, K.; Wang, F.; Zeng, Y.; Chen, X.; Xu, X. Salusin-α attenuates hepatic steatosis and atherosclerosis in high fat diet-fed low densitylipoprotein receptor deficient mice. Eur. J. Pharmacol. 2018, 830, 76–86. [Google Scholar] [CrossRef] [PubMed]
- Meng, G.; Liu, J.; Liu, S.; Song, Q.; Liu, L.; Xie, L.; Han, Y.; Ji, Y. Hydrogen sulfide pretreatment improves mitochondrial function in myocardial hypertrophy via a SIRT3-dependent manner. Br. J. Pharmacol. 2018, 175, 1126–1145. [Google Scholar] [CrossRef] [PubMed]








© 2019 by the authors. Licensee MDPI, Basel, Switzerland. This article is an open access article distributed under the terms and conditions of the Creative Commons Attribution (CC BY) license (http://creativecommons.org/licenses/by/4.0/).
Share and Cite
Xu, J.; Peng, Y.; Zeng, Y.; Hua, Y.-q.; Xu, X.-l. 2, 3, 4′, 5-tetrahydroxystilbene-2-0-β-d Glycoside Attenuates Age- and Diet-Associated Non-Alcoholic Steatohepatitis and Atherosclerosis in LDL Receptor Knockout Mice and Its Possible Mechanisms. Int. J. Mol. Sci. 2019, 20, 1617. https://doi.org/10.3390/ijms20071617
Xu J, Peng Y, Zeng Y, Hua Y-q, Xu X-l. 2, 3, 4′, 5-tetrahydroxystilbene-2-0-β-d Glycoside Attenuates Age- and Diet-Associated Non-Alcoholic Steatohepatitis and Atherosclerosis in LDL Receptor Knockout Mice and Its Possible Mechanisms. International Journal of Molecular Sciences. 2019; 20(7):1617. https://doi.org/10.3390/ijms20071617
Chicago/Turabian StyleXu, Jin, Yi Peng, Yi Zeng, Yi-qiao Hua, and Xiao-le Xu. 2019. "2, 3, 4′, 5-tetrahydroxystilbene-2-0-β-d Glycoside Attenuates Age- and Diet-Associated Non-Alcoholic Steatohepatitis and Atherosclerosis in LDL Receptor Knockout Mice and Its Possible Mechanisms" International Journal of Molecular Sciences 20, no. 7: 1617. https://doi.org/10.3390/ijms20071617
APA StyleXu, J., Peng, Y., Zeng, Y., Hua, Y.-q., & Xu, X.-l. (2019). 2, 3, 4′, 5-tetrahydroxystilbene-2-0-β-d Glycoside Attenuates Age- and Diet-Associated Non-Alcoholic Steatohepatitis and Atherosclerosis in LDL Receptor Knockout Mice and Its Possible Mechanisms. International Journal of Molecular Sciences, 20(7), 1617. https://doi.org/10.3390/ijms20071617
