The Heterologous Expression of a Chrysanthemum nankingense TCP Transcription Factor Blocks Cell Division in Yeast and Arabidopsis thaliana
Abstract
1. Introduction
2. Results
2.1. Characterization of a TCP4 Homolog in C. nankingense
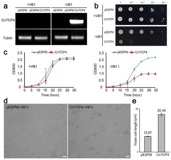
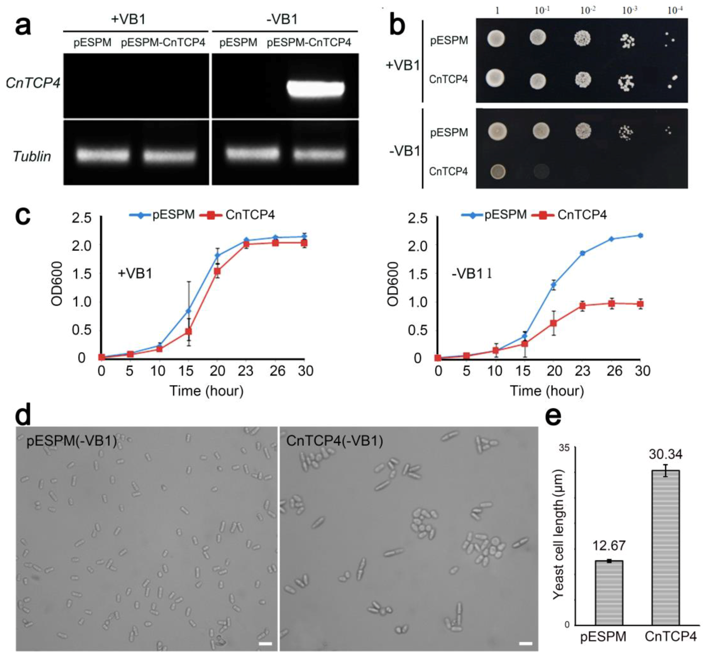
2.2. The Heterologous Expression of CnTCP4 Affected Cell Division of Fission Yeast
2.3. The Effect of Constitutively Expressing CnTCP4 in A. thaliana
2.4. CnTCP2 Interacted with the CnTCP4 Promoter
2.5. Characterization of the CnTCP2 Sequence
3. Discussion
4. Materials and Methods
4.1. Plant Materials
4.2. Transcription Profiling of CnTCP4
4.3. Cloning and Sequencing of CnTCP4 cDNA
4.4. Phylogenetic Analysis
4.5. Phytohormone Treatments
4.6. Subcellular Location of CnTCP4
4.7. Transactivation Activity Assay of CnTCP4
4.8. Yeast Transformation, Growth, and Observation
4.9. A. thaliana Transformation and Transcriptional Profiling of Cell Cycle Marker Genes
4.10. Cloning of CnTCP4 Promoter
4.11. Yeast One Hybrid Assay
4.12. Transient Expression Assay in Nicotiana benthamiana Leaves
Supplementary Materials
Author Contributions
Acknowledgments
Conflicts of Interest
References
- Breuer, C.; Ishida, T.; Sugimoto, K. Developmental control of endocycles and cell growth in plants. Curr. Opin. Plant Biol. 2010, 13, 654–660. [Google Scholar] [CrossRef] [PubMed]
- Aggarwal, P.; Padmanabhan, B.; Bhat, A.; Sarvepalli, K.; Sadhale, P.P.; Nath, U. The TCP4 transcription factor of Arabidopsis blocks cell division in yeast at G1→S transition. Biochem. Bioph. Res. Co. 2011, 410, 276–281. [Google Scholar] [CrossRef] [PubMed]
- Vadde, B.V.L.; Challa, K.R.; Nath, U. The TCP4 transcription factor regulates trichome cell differentiation by directly activating GLABROUS INFLORESCENCE STEMS in Arabidopsis thaliana. Plant J. 2018, 93, 259–269. [Google Scholar] [CrossRef] [PubMed]
- Zhang, N.; Wang, Z.X.; Bao, Z.L.; Yang, L.Y.; Wu, D.X.; Shu, X.L.; Hua, J. MOS1 functions closely with TCP transcription factors to modulate immunity and cell cycle in Arabidopsis. Plant J. 2017, 93, 66–78. [Google Scholar] [CrossRef] [PubMed]
- Cubas, P.; Lauter, N.; Doebley, J.; Coen, E. The TCP domain: A motif found in proteins regulating plant growth and development. Plant J. 1999, 18, 215–222. [Google Scholar] [CrossRef] [PubMed]
- Martín-Trillo, M.; Cubas, P. TCP genes: A family snapshot ten years later. Trends Plant Sci. 2010, 15, 31–39. [Google Scholar] [CrossRef] [PubMed]
- Navaud, O.; Dabos, P.; Carnus, E.; Tremousaygue, D.; Herve, C. TCP transcription factors predate the emergence of land plants. J. Mol. Evol. 2007, 65, 23–33. [Google Scholar] [CrossRef]
- Kosugi, S.; Ohashi, Y. DNA binding and dimerization specificity and potential targets for the TCP protein family. Plant J. 2002, 30, 337–348. [Google Scholar] [CrossRef]
- Hervé, C.; Dabos, P.; Bardet, C.; Jauneau, A.; Auriac, M.C.; Ramboer, A.; Lacout, F.; Tremousaygue, D. In vivo interference with AtTCP20 function induces severe plant growth alterations and deregulates the expression of many genes important for development. Plant Physiol. 2009, 149, 1462–1477. [Google Scholar] [CrossRef]
- Kieffer, M.; Master, V.; Waites, R.; Davies, B. TCP14 and TCP15 affect internode length and leaf shape in Arabidopsis. Plant J. 2011, 68, 147–158. [Google Scholar] [CrossRef]
- Danisman, S.; van der Wal, F.; Dhondt, S.; Waites, R.; de Folter, S.; Bimbo, A.; van Dijk, A.D.; Muino, J.M.; Cutri, L.; Dornelas, M.C. Arabidopsis class I and class II TCP transcription factors regulate jasmonic acid metabolism and leaf development antagonistically. Plant physiol. 2012, 159, 1511–1523. [Google Scholar] [CrossRef] [PubMed]
- Schommer, C.; Debernardi, J.M.; Bresso, E.G.; Rodriguez, R.E.; Palatnik, J.F. Repression of cell proliferation by miR319-regulated TCP4. Mol. Plant 2014, 7, 1533–1544. [Google Scholar] [CrossRef] [PubMed]
- Bremer, K. The generic monograph of the Asteraceae-Anthemideae. Bull. Nat. Hist. Mus. London (Bot.) 1993, 23, 71–177. [Google Scholar]
- Cheng, X.; Chen, S.M.; Chen, F.D.; Fang, W.M.; Deng, Y.M.; She, L. Interspecific hybrids between Dendranthema morifolium (Ramat.) Kitamura and D. nankingense (Nakai) Tzvel. achieved using ovary rescue and their cold tolerance characteristics. Euphytica 2010, 172, 101–108. [Google Scholar] [CrossRef]
- Chen, X.L.; Zhou, X.Y.; Lin, X.; Li, J.X.; Zhao, R.Y.; Nan, M.; Zhao, L.J. Roles of DgBRC1 in regulation of lateral branching in Chrysanthemum (Dendranthema ×grandiflora cv. Jinba). PLoS ONE 2013, 8, e61717. [Google Scholar] [CrossRef]
- Huang, D.; Li, X.W.; Sun, M.; Zhang, T.X.; Pan, H.T.; Cheng, T.R.; Wang, J.; Zhang, Q.X. Identification and characterization of CYC-Like genes in regulation of ray floret development in Chrysanthemum morifolium. Front. Plant Sci. 2016, 7, 1633. [Google Scholar] [CrossRef] [PubMed]
- Zhang, T.; Qu, Y.X.; Wang, H.B.; Wang, J.J.; Song, A.P.; Hu, Y.H.; Chen, S.M.; Jiang, J.F.; Chen, F.D. The heterologous expression of a chrysanthemum TCP-P transcription factor CmTCP14 suppresses organ size and delays senescence in Arabidopsis thaliana. Plant Physiol. Bioch. 2017, 115, 239–248. [Google Scholar] [CrossRef] [PubMed]
- Liu, S.Y.; Chen, S.M.; Chen, Y.; Guan, Z.Y.; Yin, D.M.; Chen, F.D. In vitro induced tetraploid of Dendranthema nankingense (Nakai) Tzvel. shows an improved level of abiotic stress tolerance. Sci. Hortic. 2011, 127, 411–419. [Google Scholar] [CrossRef]
- Wang, X.; Xu, W.Z.; Xu, Y.Y.; Chong, K.; Xu, Z.H.; Xia, G.X. Wheat RAN1, a nuclear small G protein, is involved in regulation of cell division in yeast. Plant Sci. 2004, 167, 1183–1190. [Google Scholar] [CrossRef]
- Mu, R.L.; Cao, Y.R.; Liu, Y.F.; Lei, G.; Zou, H.F.; Liao, Y.; Wang, H.W.; Zhang, W.K.; Ma, B.; Du, J.Z.; et al. An R2R3-type transcription factor gene AtMYB59 regulates root growth and cell cycle progression in Arabidopsis. Cell Res. 2009, 19, 1291–1304. [Google Scholar] [CrossRef]
- Koyama, T.; Furutani, M.; Tasaka, M.; Ohme-Takagi, M. TCP transcription factors control the morphology of shoot lateral organs via negative regulation of the expression of boundary-specific genes in Arabidopsis. Plant Cell 2007, 19, 473–484. [Google Scholar] [CrossRef] [PubMed]
- Nag, A.; King, S.; Jack, T. miR319a targeting of TCP4 is critical for petal growth and development in Arabidopsis. Proc. Natl. Acad. Sci. USA 2009, 106, 22534–22539. [Google Scholar] [CrossRef] [PubMed]
- Nath, U.; Crawford, B.C.; Carpenter, R.; Coen, E. Genetic control of surface curvature. Science 2003, 299, 1404–1407. [Google Scholar] [CrossRef] [PubMed]
- Palatnik, J.F.; Allen, E.; Wu, X.L.; Schommer, C.; Schwab, R.; Carrington, J.C.; Weigel, D. Control of leaf morphogenesis by microRNAs. Nature 2003, 425, 257–263. [Google Scholar] [CrossRef] [PubMed]
- Sarvepalli, K.; Nath, U. Hyper-activation of the TCP4 transcription factor in Arabidopsis thaliana accelerates multiple aspects of plant maturation. Plant J. 2011, 67, 595–607. [Google Scholar] [CrossRef]
- Tao, Q.; Guo, D.S.; Wei, B.Y.; Zhang, F.; Pang, C.X.; Jiang, H.; Zhang, J.Z.; Wei, T.; Gu, H.Y.; Qu, L.J.; et al. The TIE1 transcriptional repressor links TCP transcription factors with TOPLESS/TOPLESS-RELATED corepressors and modulates leaf development in Arabidopsis. Plant cell 2013, 25, 421–437. [Google Scholar] [CrossRef]
- Koyama, T.; Mitsuda, N.; Seki, M.; Shinozaki, K.; Ohme-Takagi, M. TCP transcription factors regulate the activities of ASYMMETRIC LEAVES1 and miR164, as well as the auxin response, during differentiation of leaves in Arabidopsis. Plant Cell 2010, 22, 3574–3588. [Google Scholar] [CrossRef]
- Hu, Z.Y.; Yamauchi, T.; Yang, J.H.; Jikumaru, Y.; Tsuchida-Mayama, T.; Ichikawa, H.; Takamure, I.; Nagamura, Y.; Tsutsumi, N.; Yamaguchi, S.; et al. Strigolactone and cytokinin act antagonistically in regulating rice mesocotyl elongation in darkness. Plant Cell Physiol. 2014, 55, 30–41. [Google Scholar] [CrossRef]
- Sarvepalli, K.; Nath, U. Interaction of TCP4-mediated growth module with phytohormones. Plant Signal. Behav. 2011, 6, 1440–1443. [Google Scholar] [CrossRef]
- Schommer, C.; Palatnik, J.F.; Aggarwal, P.; Chételat, A.; Cubas, P.; Farmer, E.E.; Nath, U.; Weigel, D. Control of jasmonate biosynthesis and senescence by miR319 targets. PLoS Biol. 2008, 6, e230. [Google Scholar] [CrossRef]
- Efroni, I.; Blum, E.; Goldshmidt, A.; Eshed, Y. A protracted and dynamic maturation schedule underlies Arabidopsis leaf development. Plant Cell 2008, 20, 2293–2306. [Google Scholar] [CrossRef] [PubMed]
- Breuer, C.; Braidwood, L.; Sugimoto, K. Endocycling in the path of plant development. Curr. Opin. Plant Biol. 2014, 17, 78–85. [Google Scholar] [CrossRef] [PubMed]
- Gutierrez, C. The Arabidopsis cell division cycle. Arabidopsis Book 2009, 7, e0120. [Google Scholar] [CrossRef] [PubMed]
- Umeda, M.; Shimotohno, A.; Yamaguchi, M. Control of cell division and transcription by cyclin-dependent kinase-activating kinases in plants. Plant Cell Physiol. 2005, 46, 1437–1442. [Google Scholar] [CrossRef] [PubMed]
- Clercq, A.D.; Inze, D. Cyclin-dependent kinase inhibitors in yeast, animals, and plants: A functional comparison. Crit. Rev. Biochem. Mol. Biol. 2006, 41, 293–313. [Google Scholar] [CrossRef] [PubMed]
- Kitsios, G.; Alexiou, K.G.; Bush, M.; Shaw, P.; Doonan, J.H. A cyclin-dependent protein kinase, CDKC2, colocalizes with and modulates the distribution of spliceosomal components in Arabidopsis. Plant J. 2008, 54, 220–235. [Google Scholar] [CrossRef] [PubMed]
- Zhao, L.N.; Li, Y.Q.; Xie, Q.; Wu, Y.R. Loss of CDKC;2 increases both cell division and drought tolerance in Arabidopsis thaliana. Plant J. 2017, 91, 816–828. [Google Scholar] [CrossRef]
- Leene, J.V.; Hollunder, J.; Eeckhout, D.; Persiau, G.; Slijke, E.V.D.; Stals, H.; Isterdael, G.V.; Verkest, A.; Neirynck, S.; Buffel, Y. Targeted interactomics reveals a complex core cell cycle machinery in Arabidopsis thaliana. Mol. Syst. Biol. 2010, 6, 397. [Google Scholar] [CrossRef]
- Nakai, T.; Kato, K.; Shinmyo, A.; Sekine, M. Arabidopsis KRPs have distinct inhibitory activity toward cyclin D2-associated kinases, including plant-specific B-type cyclin-dependent kinase. FEBS Lett. 2006, 580, 336–340. [Google Scholar] [CrossRef]
- Del Pozo, J.C.; Diaz-Trivino, S.; Cisneros, N.; Gutierrez, C. The balance between cell division and endoreplication depends on E2FC-DPB, transcription factors regulated by the ubiquitin-SCFSKP2A pathway in Arabidopsis. Plant Cell 2006, 18, 2224–2235. [Google Scholar] [CrossRef]
- Chen, Y.; Jiang, J.F.; Song, A.P.; Chen, S.M.; Shan, H.; Luo, H.L.; Gu, C.S.; Sun, J.; Zhu, L.; Fang, W.M.; et al. Ambient temperature enhanced freezing tolerance of Chrysanthemum dichrum CdICE1 Arabidopsis via miR398. BMC Biol. 2013, 11, 121. [Google Scholar] [CrossRef] [PubMed]
- Livak, K.J.; Schmittgen, T.D. Analysis of relative gene expression data using real-time quantitative PCR and the 2−ΔΔCT method. Methods 2001, 25, 402–408. [Google Scholar] [CrossRef] [PubMed]
- Wang, H.B.; Jiang, J.F.; Chen, S.M.; Qi, X.Y.; Peng, H.; Li, P.R.; Song, A.P.; Guan, Z.Y.; Fang, W.M.; Liao, Y.; et al. Next-generation sequencing of the Chrysanthemum nankingense (Asteraceae) transcriptome permits large-scale unigene assembly and SSR marker discovery. PLoS ONE 2013, 8, e62293. [Google Scholar]
- Guo, A.Y.; He, K.; Liu, D.; Bai, S.N.; Gu, X.C.; Wei, L.P.; Luo, J.C. DATF: A database of Arabidopsis transcription factors. Bioinformatics 2005, 21, 2568–2569. [Google Scholar] [CrossRef] [PubMed]
- Larkin, M.A.; Blackshields, G.; Brown, N.P.; Chenna, R.; Mcgettigan, P.A.; Mcwilliam, H.; Valentin, F.; Wallace, I.M.; Wilm, A.; Lopez, R. Clustal W and Clustal X version 2.0. Bioinformatics 2007, 23, 2947–2948. [Google Scholar] [CrossRef] [PubMed]
- Tamura, K.; Stecher, G.; Peterson, D.; Filipski, A.; Kumar, S. MEGA6: Molecular evolutionary genetics analysis Version 6.0. Mol. Biol. Evol. 2013, 30, 2725–2729. [Google Scholar] [CrossRef]
- Wang, J.J.; Wang, H.B.; Ding, L.; Song, A.P.; Shen, F.; Jiang, J.F.; Chen, S.M.; Chen, F.D. Transcriptomic and hormone analyses reveal mechanisms underlying petal elongation in Chrysanthemum morifolium ‘Jinba’. Plant Mol. Biol. 2017, 93, 593–606. [Google Scholar] [CrossRef] [PubMed]
- Li, P.L.; Song, A.P.; Gao, C.Y.; Jiang, J.F.; Chen, S.M.; Fang, W.M.; Zhang, F.; Chen, F.D. The over-expression of a chrysanthemum WRKY transcription factor enhances aphid resistance. Plant Physiol. Biochem. 2015, 95, 26–34. [Google Scholar] [CrossRef] [PubMed]
- Clough, S.J.; Bent, A.F. Floral dip: A simplified method for Agrobacterium-mediated transformation of Arabidopsis thaliana. Plant J. 1998, 16, 735–743. [Google Scholar] [CrossRef]
- Hanania, U.; Velcheva, M.; Sahar, N.; Perl, A. An improved method for isolating high-quality DNA from Vitis vinifera nuclei. Plant Mol. Biol. Rep. 2004, 22, 173–177. [Google Scholar] [CrossRef]
- Wang, C.Q.; Guthrie, C.; Sarmast, M.K.; Dehesh, K. BBX19 interacts with CONSTANS to repress FLOWERING LOCUS T transcription, defining a flowering time checkpoint in Arabidopsis. Plant Cell 2014, 26, 3589–3602. [Google Scholar] [CrossRef] [PubMed]
- Walley, J.W.; Coughlan, S.; Hudson, M.E.; Covington, M.F.; Kaspi, R.; Banu, G.; Harmer, S.L.; Dehesh, K. Mechanical stress induces biotic and abiotic stress responses via a novel cis-element. PLoS Genet. 2007, 3, 1800–1812. [Google Scholar] [CrossRef] [PubMed]









| Motif | No. | Distance from ATG (bp) | Function | 
|---|---|---|---|
| CAT-box | 1 | 1116 | cis-acting regulatory element related to meristem expression | 
| CCGTCC-box | 3 | 662, 1154, 1330 | cis-acting regulatory element related to meristem specific activation | 
| CGTCA-box | 1 | 686 | cis-acting regulatory element involved in the MeJA-responsiveness | 
| ERE | 1 | 998 | ethylene-responsive element | 
| P-box | 2 | 994, 1022 | gibberellin-responsive element | 
| TCA-element | 1 | 32 | cis-acting element involved in salicylic acid responsiveness | 
| TGACG-box | 1 | 686 | cis-acting regulatory element involved in the MeJA-responsiveness | 
| ARE | 2 | 92, 159 | cis-acting regulatory element essential for the anaerobic induction | 
| EIRE | 1 | 902 | elicitor-responsive element | 
| Box-W1 | 2 | 913, 957 | fungal elicitor responsive element | 
| Skn-1 motif | 2 | 106, 681 | cis-acting regulatory element required for endosperm expression | 
| LTR | 3 | 969, 1086, 1261 | cis-acting element involved in low-temperature responsiveness | 
| CAAT-box | 2 | 1276, 1292 | common cis-acting element in promoter and enhancer regions | 
| MRE | 1 | 1189 | MYB binding site involved in light responsiveness | 
| GT1-motif | 1 | 1105 | light responsive element | 
| Sp1 | 1 | 826 | light responsive element | 
| Box I | 4 | 353, 639, 994, 1168 | light responsive element | 
| AAAC-motif | 1 | 412 | light responsive element | 
© 2019 by the authors. Licensee MDPI, Basel, Switzerland. This article is an open access article distributed under the terms and conditions of the Creative Commons Attribution (CC BY) license (http://creativecommons.org/licenses/by/4.0/).
Share and Cite
Qi, X.; Qu, Y.; Gao, R.; Jiang, J.; Fang, W.; Guan, Z.; Zhang, F.; Zhao, S.; Chen, S.; Chen, F.; et al. The Heterologous Expression of a Chrysanthemum nankingense TCP Transcription Factor Blocks Cell Division in Yeast and Arabidopsis thaliana. Int. J. Mol. Sci. 2019, 20, 4848. https://doi.org/10.3390/ijms20194848
Qi X, Qu Y, Gao R, Jiang J, Fang W, Guan Z, Zhang F, Zhao S, Chen S, Chen F, et al. The Heterologous Expression of a Chrysanthemum nankingense TCP Transcription Factor Blocks Cell Division in Yeast and Arabidopsis thaliana. International Journal of Molecular Sciences. 2019; 20(19):4848. https://doi.org/10.3390/ijms20194848
Chicago/Turabian StyleQi, Xiangyu, Yixin Qu, Ri Gao, Jiafu Jiang, Weimin Fang, Zhiyong Guan, Fei Zhang, Shuang Zhao, Sumei Chen, Fadi Chen, and et al. 2019. "The Heterologous Expression of a Chrysanthemum nankingense TCP Transcription Factor Blocks Cell Division in Yeast and Arabidopsis thaliana" International Journal of Molecular Sciences 20, no. 19: 4848. https://doi.org/10.3390/ijms20194848
APA StyleQi, X., Qu, Y., Gao, R., Jiang, J., Fang, W., Guan, Z., Zhang, F., Zhao, S., Chen, S., Chen, F., & Wang, H. (2019). The Heterologous Expression of a Chrysanthemum nankingense TCP Transcription Factor Blocks Cell Division in Yeast and Arabidopsis thaliana. International Journal of Molecular Sciences, 20(19), 4848. https://doi.org/10.3390/ijms20194848
 
        





 
       