Bombyx mori Dihydroorotate Dehydrogenase: Knockdown Inhibits Cell Growth and Proliferation via Inducing Cell Cycle Arrest
Abstract
1. Introduction
2. Results
2.1. Cloning and Characterization of dhod in Silkworm, Bombyx mori
2.2. Phylogenetic Analysis of DHODH Homologues
2.3. Amino Acid Sequence Alignment of BmDHODH Homologues
2.4. The Expression Profile of dhod in Silkworm, Bombyx mori
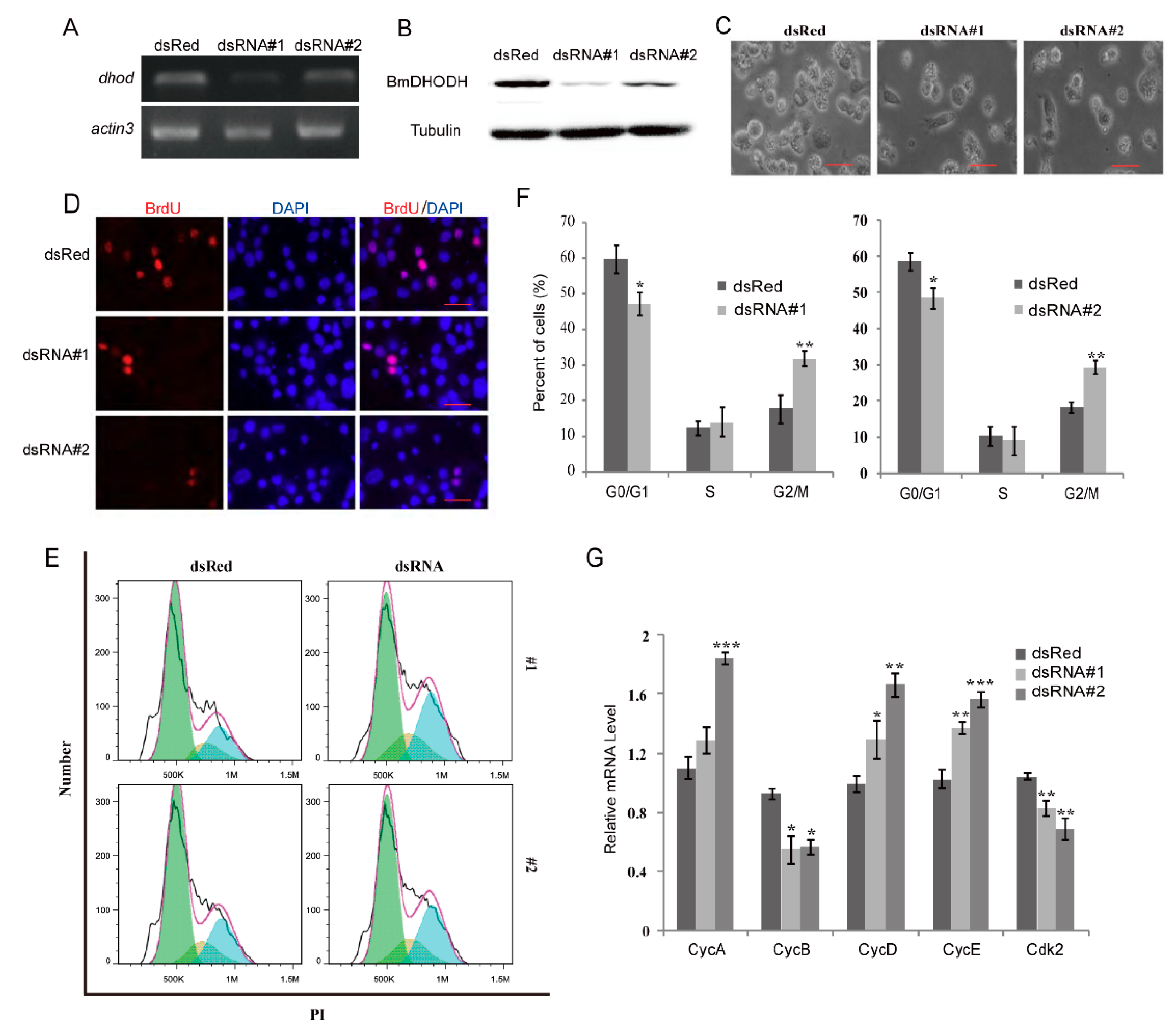
2.5. Knockdown of BmDHODH Inhibited Cell Growth and Proliferation through G2/M Cell Cycle Arrest
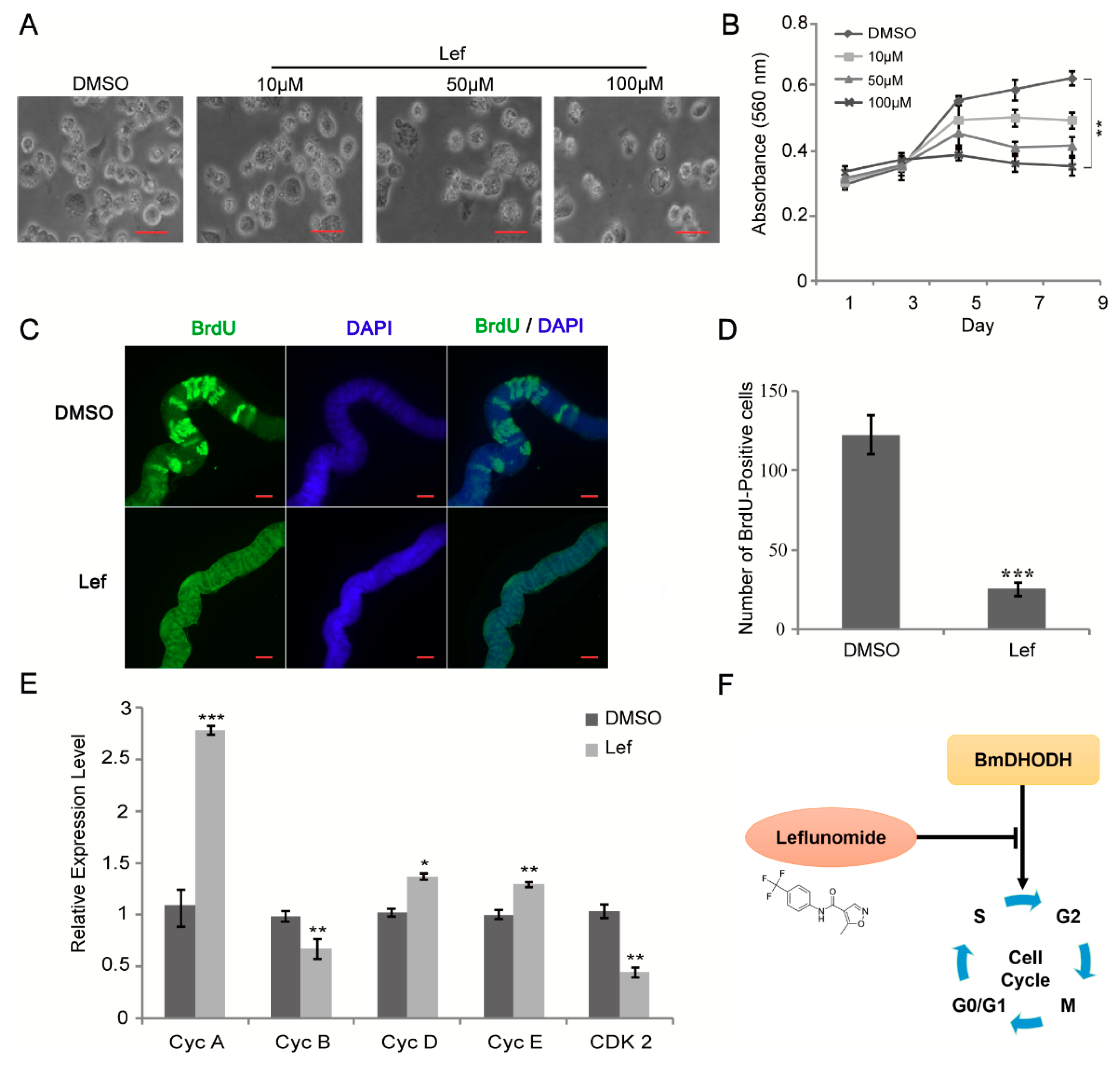
2.6. DHODH Inhibitor Both Reduced Cell Growth and Proliferation and DNA Synthesis of Silk Gland Cells
3. Discussion
4. Experimental Section
4.1. Biological Materials
4.2. Prediction of BmDHODH and Full-Length cDNA Cloning
4.3. Bioinformatic Analysis
4.4. The dsRNA Production
4.5. Drug Treatment and Transfection
4.6. Cell Proliferation Assay
4.7. BrdU Staining
4.8. Cell Cycle Assay
4.9. Western Blot Assay
4.10. Effects of Leflunomide on DNA Synthesis in Silk Gland Cells
4.11. RNA Extraction and RT-PCR and qRT-PCR Analysis
4.12. Statistical Analysis
Supplementary Materials
Author Contributions
Funding
Acknowledgments
Conflicts of Interest
Abbreviations
| DHODH | Dihydroorotic dehydrogenase |
| UMP | Uridine monophosphate |
| cDNA | The complementary DNA |
| ORF | The open reading frames |
| RACE | Rapid-amplification of cDNA ends |
| PCR | Polymerase chain reaction |
| RT-PCR | Real time-Polymerase chain reaction |
| qRT-PCR | Quantitative real time-Polymerase chain reaction |
| Lef | Leflunomide |
| BrdU | 5-bromo-2-deoxyuridine |
| DAPI | 4′,6-diamidino-2-phenylindole |
| FBS | Fetal bovine serum |
| P/S | Penicillin-streptomycin |
| CycA | Cyclin A |
| CycB | Cyclin B |
| CycD | Cyclin D |
| CycE | Cyclin E |
| Cdk2 | Cyclin-dependent kinase 2 |
References
- Evans, D.R.; Guy, H.I. Mammalian pyrimidine biosynthesis: Fresh insights into an ancient pathway. J. Biol. Chem. 2004, 279, 33035–33038. [Google Scholar] [CrossRef] [PubMed]
- Bruneau, J.M.; Yea, C.M.; Spinella-Jaegle, S.; Fudali, C.; Woodward, K.; Robson, P.A.; Sautes, C.; Westwood, R.; Kuo, E.A.; Williamson, R.A.; et al. Purification of human dihydro-orotate dehydrogenase and its inhibition by A77 1726, the active metabolite of leflunomide. Biochem. J. 1998, 336, 299–303. [Google Scholar] [CrossRef] [PubMed]
- Baldwin, J.; Farajallah, A.M.; Malmquist, N.A.; Rathod, P.K.; Phillips, M.A. Malarial dihydroorotate dehydrogenase. Substrate and inhibitor specificity. J. Biol. Chem. 2002, 277, 41827–41834. [Google Scholar] [CrossRef] [PubMed]
- Hansen, M.; Le Nours, J.; Johansson, E.; Antal, T.; Ullrich, A.; Loffler, M.; Larsen, S. Inhibitor binding in a class 2 dihydroorotate dehydrogenase causes variations in the membrane-associated N-terminal domain. Protein Sci. 2004, 13, 1031–1042. [Google Scholar] [CrossRef] [PubMed]
- Von Borstel, R.W. Compositions and Methods for Treatment of Mitochondrial Diseases. U.S. Patent US6472378B2, 29 October 2002. [Google Scholar]
- Fang, J.X.; Uchiumi, T.; Yagi, M.; Matsumoto, S.; Amamoto, R.; Takazaki, S.; Yamaza, H.; Nonaka, K.; Kang, D.C. Dihydro-orotate dehydrogenase is physically associated with the respiratory complex and its loss leads to mitochondrial dysfunction. Biosci. Rep. 2013, 33, 217–227. [Google Scholar] [CrossRef] [PubMed]
- Vyas, V.K.; Variya, B.; Ghate, M.D. Design, synthesis and pharmacological evaluation of novel substituted quinoline-2-carboxamide derivatives as human dihydroorotate dehydrogenase (hDHODH) inhibitors and anticancer agents. Eur. J. Med. Chem. 2014, 82, 385–393. [Google Scholar] [CrossRef] [PubMed]
- Lolli, M.L.; Sainas, S.; Pippione, A.C.; Giorgis, M.; Boschi, D.; Dosio, F. Use of human Dihydroorotate Dehydrogenase (hDHODH) Inhibitors in Autoimmune Diseases and New Perspectives in Cancer Therapy. Recent Patents Anti-Cancer Drug Discov. 2018, 13, 86–105. [Google Scholar] [CrossRef] [PubMed]
- Loffler, M.; Grein, K.; Knecht, W.; Klein, A.; Bergjohann, U. Dihydroorotate dehydrogenase. Profile of a novel target for antiproliferative and immunosuppressive drugs. Adv. Exp. Med. Biol. 1998, 431, 507–513. [Google Scholar] [CrossRef]
- Ittarat, I.; Asawamahasakda, W.; Bartlett, M.S.; Smith, J.W.; Meshnick, S.R. Effects of atovaquone and other inhibitors on Pneumocystis carinii dihydroorotate dehydrogenase. Antimicrob. Agents Chemother. 1995, 39, 325–328. [Google Scholar] [CrossRef] [PubMed]
- Grant, G.A.; Xu, X.L.; Hu, Z.; Purvis, A.R. Phosphate ion partially relieves the cooperativity of effector binding in D-3-phosphoglycerate dehydrogenase without altering the cooperativity of inhibition. Biochemistry 1999, 38, 16548–16552. [Google Scholar] [CrossRef] [PubMed]
- Yamaguchi, M.; Chen, S.; Hatefi, Y. Amino acid sequence of the nucleotide-binding site of d-(–)-beta-hydroxybutyrate dehydrogenase labeled with arylazido-beta-[3-3H]alanylnicotinamide adenine dinucleotide. Biochemistry 1986, 25, 4864–4868. [Google Scholar] [CrossRef] [PubMed]
- Greene, S.; Watanabe, K.; Braatz-Trulson, J.; Lou, L. Inhibition of dihydroorotate dehydrogenase by the immunosuppressive agent leflunomide. Biochem. Pharmacol. 1995, 50, 861–867. [Google Scholar] [CrossRef]
- Loffler, M.; Fairbanks, L.D.; Zameitat, E.; Marinaki, A.M.; Simmonds, H.A. Pyrimidine pathways in health and disease. Trends Mol. Med. 2005, 11, 430–437. [Google Scholar] [CrossRef] [PubMed]
- Shawver, L.K.; Schwartz, D.P.; Mann, E.; Chen, H.; Tsai, J.; Chu, L.; Taylorson, L.; Longhi, M.; Meredith, S.; Germain, L.; et al. Inhibition of platelet-derived growth factor-mediated signal transduction and tumor growth by N-[4-(trifluoromethyl)-phenyl]5-methylisoxazole-4-carboxamide. Clin. Cancer Res. 1997, 3, 1167–1177. [Google Scholar] [PubMed]
- Van der Heijden, J.W.; Oerlemans, R.; Tak, P.P.; Assaraf, Y.G.; Kraan, M.C.; Scheffer, G.L.; van der Laken, C.J.; Lems, W.F.; Scheper, R.J.; Dijkmans, B.A.; et al. Involvement of breast cancer resistance protein expression on rheumatoid arthritis synovial tissue macrophages in resistance to methotrexate and leflunomide. Arthritis Rheum. 2009, 60, 669–677. [Google Scholar] [CrossRef] [PubMed]
- Li, P.; White, R.M.; Zon, L.I. Transplantation in zebrafish. Methods Cell Biol. 2011, 105, 403–417. [Google Scholar] [PubMed]
- Arakaki, T.L.; Buckner, F.S.; Gillespie, J.R.; Malmquist, N.A.; Phillips, M.A.; Kalyuzhniy, O.; Luft, J.R.; DeTitta, G.T.; Verlinde, C.L.M.J.; Van Voorhis, W.C.; et al. Characterization of Trypanosoma brucei dihydroorotate dehydrogenase as a possible drug target; structural, kinetic and RNAi studies. Mol. Microbiol. 2008, 68, 37–50. [Google Scholar] [CrossRef] [PubMed]
- Loffler, M.; Knecht, W.; Rawls, J.; Ullrich, A.; Dietz, C. Drosophila melanogaster dihydroorotate dehydrogenase: The N-terminus is important for biological function in vivo but not for catalytic properties in vitro. Insect Biochem. Mol. Biol. 2002, 32, 1159–1169. [Google Scholar] [CrossRef]
- Rawls, J.M., Jr.; Chambers, C.L.; Cohen, W.S. A small genetic region that controls dihydroorotate dehydrogenase in Drosophila melanogaster. Biochem. Genet. 1981, 19, 115–127. [Google Scholar] [CrossRef] [PubMed]
- Rawls, J.; Kirkpatrick, R.; Yang, J.; Lacy, L. The dhod gene and deduced structure of mitochondrial dihydroorotate dehydrogenase in Drosophila melanogaster. Gene 1993, 124, 191–197. [Google Scholar] [CrossRef]
- Mon, H.; Kobayashi, I.; Ohkubo, S.; Tomita, S.; Lee, J.; Sezutsu, H.; Tamura, T.; Kusakabe, T. Effective RNA interference in cultured silkworm cells mediated by overexpression of Caenorhabditis elegans SID-1. RNA Biol. 2012, 9, 40–46. [Google Scholar] [CrossRef] [PubMed]
- Takahashi, M.; Kikuchi, K.; Tomita, S.; Imanishi, S.; Nakahara, Y.; Kiuchi, M.; Kamimura, M. Transient in vivo reporter gene assay for ecdysteroid action in the Bombyx mori silk gland. Comp. Biochem. Physiol. B Biochem. Mol. Biol. 2003, 135, 431–437. [Google Scholar] [CrossRef]
- Mita, K.; Morimyo, M.; Okano, K.; Koike, Y.; Nohata, J.; Kawasaki, H.; Kadono-Okuda, K.; Yamamoto, K.; Suzuki, M.G.; Shimada, T.; et al. The construction of an EST database for Bombyx mori and its application. Proc. Natl. Acad. Sci. USA 2003, 100, 14121–14126. [Google Scholar] [CrossRef] [PubMed]
- Xu, M.; Tan, J.; Wang, X.; Zhong, X.; Cui, H. Establishment and characterization of a new embryonic cell line from the silkworm, Bombyx mori. ISJ Invertbr. Surviv. J. 2015, 12, 13–18. [Google Scholar]
- Li, Y.F.; Chen, X.Y.; Zhang, C.D.; Tang, X.F.; Wang, L.; Liu, T.H.; Pan, M.H.; Lu, C. Effects of starvation and hormones on DNA synthesis in silk gland cells of the silkworm, Bombyx mori. Insect Sci. 2016, 23, 569–578. [Google Scholar] [CrossRef] [PubMed]
- Dhawan, S.; Gopinathan, K.P. Cell cycle events during the development of the silk glands in the mulberry silkworm Bombyx mori. Dev. Genes Evol. 2003, 213, 435–444. [Google Scholar] [CrossRef] [PubMed]
- Zhang, C.D.; Li, F.F.; Chen, X.Y.; Huang, M.H.; Zhang, J.; Cui, H.; Pan, M.H.; Lu, C. DNA replication events during larval silk gland development in the silkworm, Bombyx mori. J. Insect Physiol. 2012, 58, 974–978. [Google Scholar] [CrossRef] [PubMed]
- Ng, S.B.; Buckingham, K.J.; Lee, C.; Bigham, A.W.; Tabor, H.K.; Dent, K.M.; Huff, C.D.; Shannon, P.T.; Jabs, E.W.; Nickerson, D.A.; et al. Exome sequencing identifies the cause of a mendelian disorder. Nat. Genet. 2010, 42, 30–35. [Google Scholar] [CrossRef] [PubMed]
- Liu, S.; Neidhardt, E.A.; Grossman, T.H.; Ocain, T.; Clardy, J. Structures of human dihydroorotate dehydrogenase in complex with antiproliferative agents. Structure 2000, 8, 25–33. [Google Scholar] [CrossRef]
- Xia, Q.; Zhou, Z.; Lu, C.; Cheng, D.; Dai, F.; Li, B.; Zhao, P.; Zha, X.; Cheng, T.; Chai, C.; et al. A draft sequence for the genome of the domesticated silkworm (Bombyx mori). Science 2004, 306, 1937–1940. [Google Scholar] [PubMed]
- Xia, Q.; Guo, Y.; Zhang, Z.; Li, D.; Xuan, Z.; Li, Z.; Dai, F.; Li, Y.; Cheng, D.; Li, R.; et al. Complete resequencing of 40 genomes reveals domestication events and genes in silkworm (Bombyx). Science 2009, 326, 433–436. [Google Scholar] [CrossRef] [PubMed]
- Xia, Q.; Li, S.; Feng, Q. Advances in silkworm studies accelerated by the genome sequencing of Bombyx mori. Annu. Rev. Èntomol. 2014, 59, 513–536. [Google Scholar] [CrossRef] [PubMed]
- Elledge, S.J. Cell cycle checkpoints: Preventing an identity crisis. Science 1996, 274, 1664–1672. [Google Scholar] [CrossRef] [PubMed]
- King, K.L.; Cidlowski, J.A. Cell cycle regulation and apoptosis. Annu. Rev. Physiol. 1998, 60, 601–617. [Google Scholar] [CrossRef] [PubMed]
- Bonomo, S.; Tosco, P.; Giorgis, M.; Lolli, M.; Fruttero, R. The role of fluorine in stabilizing the bioactive conformation of dihydroorotate dehydrogenase inhibitors. J. Mol. Model. 2013, 19, 1099–1107. [Google Scholar] [CrossRef] [PubMed]
- Altschul, S.F.; Madden, T.L.; Schaffer, A.A.; Zhang, J.; Zhang, Z.; Miller, W.; Lipman, D.J. Gapped BLAST and PSI-BLAST: A new generation of protein database search programs. Nucleic Acids Res. 1997, 25, 3389–3402. [Google Scholar] [CrossRef] [PubMed]
- Duan, J.; Li, R.; Cheng, D.; Fan, W.; Zha, X.; Cheng, T.; Wu, Y.; Wang, J.; Mita, K.; Xiang, Z.; et al. SilkDB v2.0: A platform for silkworm (Bombyx mori) genome biology. Nucleic Acids Res. 2010, 38, D453–D456. [Google Scholar] [CrossRef] [PubMed]
- Teramoto, K.; Sato, H.; Sun, L.; Torimura, M.; Tao, H.; Yoshikawa, H.; Hotta, Y.; Hosoda, A.; Tamura, H. Phylogenetic classification of Pseudomonas putida strains by MALDI-MS using ribosomal subunit proteins as biomarkers. Anal. Chem. 2007, 79, 8712–8719. [Google Scholar] [CrossRef] [PubMed]
- Li, Y.; Chen, X.; Tang, X.; Zhang, C.; Wang, L.; Chen, P.; Pan, M.; Lu, C. DNA synthesis during endomitosis is stimulated by insulin via the PI3K/Akt and TOR signaling pathways in the silk gland cells of Bombyx mori. Int. J. Mol. Sci. 2015, 16, 6266–6280. [Google Scholar] [CrossRef] [PubMed]
- Livak, K.J.; Schmittgen, T.D. Analysis of relative gene expression data using real-time quantitative PCR and the 2(-Delta Delta C(T)) Method. Methods 2001, 25, 402–408. [Google Scholar] [CrossRef] [PubMed]






| Name | Primer | Sequence |
|---|---|---|
| dsRNA#1 | dsRNA#1-F | GTAATACGACTCACTATAGGGAGAACAACTACAATGTCGCAGAA |
| dsRNA#1-R | GTAATACGACTCACTATAGGGAGATTCGTCGTGCCCTATGCT | |
| dsRNA#2 | dsRNA#2-F | GTAATACGACTCACTATAGGGAGATCGACAAGCACGGAGAC |
| dsRNA#2-R | GTAATACGACTCACTATAGGGAGAAGCCAGTTTGAGGAGCAG | |
| dsRed | dsRed-F | GTAATACGACTCACTATAGGGAGAATGGTGAGCAAGGGCGA |
| dsRed-R | GTAATACGACTCACTATAGGGAGATTACTTGTACAGCTCGTCCATG |
| Gene Name | Primer Name | Sequence |
|---|---|---|
| dhod | dhod-F | GGCTTCAACAGCATAGGGC |
| dhod-R | CAGCCACATCCGAGAACTTTT | |
| cyclin A | CycA-F | CTCTCAACACCCACCTCAC |
| CycA-R | CGCTGCTATTACTGAGGGT | |
| cyclin B | CycB-F | TTGCGAGACCGATACCTTTG |
| CycB-R | AGATTGCTGCCGCTGCTA | |
| cyclin D | CycD-F | CCTCAAAGTTTCGTCAGTGTCATC |
| CycD-R | GCATAATCTCCCATTGCCTCA | |
| cyclin E | CycE-F | CCCAAGACAATCCAGGCAA |
| CycE-R | AGAGGCGAGTCCACCCCA | |
| cdk 2 | Cdk2-F | GGTACACCAGGCGAGGCACTATG |
| Cdk2-R | CACCAGAGTCGCATCAGCCAAG | |
| actin3 | actin3-F | CGGCTACTCGTTCACTACC |
| actin3-R | CCGTCGGGAAGTTCGTAAG |
© 2018 by the authors. Licensee MDPI, Basel, Switzerland. This article is an open access article distributed under the terms and conditions of the Creative Commons Attribution (CC BY) license (http://creativecommons.org/licenses/by/4.0/).
Share and Cite
Zhao, E.; Jiang, X.; Cui, H. Bombyx mori Dihydroorotate Dehydrogenase: Knockdown Inhibits Cell Growth and Proliferation via Inducing Cell Cycle Arrest. Int. J. Mol. Sci. 2018, 19, 2581. https://doi.org/10.3390/ijms19092581
Zhao E, Jiang X, Cui H. Bombyx mori Dihydroorotate Dehydrogenase: Knockdown Inhibits Cell Growth and Proliferation via Inducing Cell Cycle Arrest. International Journal of Molecular Sciences. 2018; 19(9):2581. https://doi.org/10.3390/ijms19092581
Chicago/Turabian StyleZhao, Erhu, Xiaolan Jiang, and Hongjuan Cui. 2018. "Bombyx mori Dihydroorotate Dehydrogenase: Knockdown Inhibits Cell Growth and Proliferation via Inducing Cell Cycle Arrest" International Journal of Molecular Sciences 19, no. 9: 2581. https://doi.org/10.3390/ijms19092581
APA StyleZhao, E., Jiang, X., & Cui, H. (2018). Bombyx mori Dihydroorotate Dehydrogenase: Knockdown Inhibits Cell Growth and Proliferation via Inducing Cell Cycle Arrest. International Journal of Molecular Sciences, 19(9), 2581. https://doi.org/10.3390/ijms19092581

