Fernblock Prevents Dermal Cell Damage Induced by Visible and Infrared A Radiation
Abstract
1. Introduction
2. Results
2.1. Effects of VIS/wIRA Radiation and FP+VIS/wIRA Treatment on Fibroblast Morphology and Survival
2.2. Effects of VIS/wIRA Light and FB+VIS/wIRA Treatment on the Cell Cycle
2.3. Effects of VIS/wIRA Light and FB+VIS/wIRA Treatment on Extracellular Matrix-Related Proteins
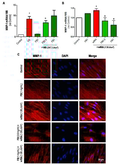
2.3.1. Matrix Metalloproteinase 1 (MMP-1)
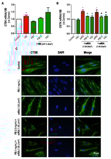
2.3.2. Cathepsin K (CTSK)
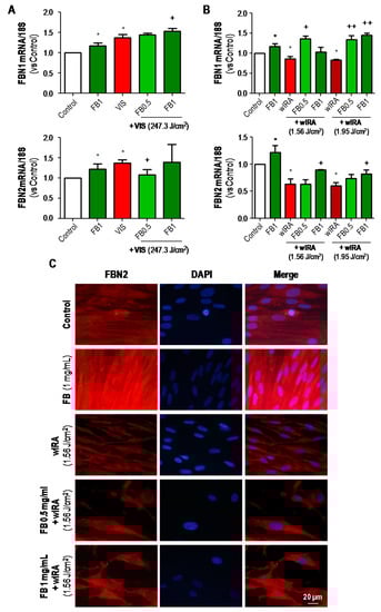
2.3.3. Fibrillin 1 (FBN1) and Fibrillin 2 (FBN2)
2.3.4. Elastin (ELN)
3. Discussion
4. Materials and Methods
4.1. Reagents
4.2. Cell Cultures
4.3. Irradiation
4.4. Cell Morphology Analysis
4.5. Immunofluorescence Assays
4.6. Determination of Cell Survival/Proliferation
4.7. Analysis of Cell Cycle
4.8. Analysis of mRNA Expression
4.9. Image Analysis
4.10. Statistical Analysis
Supplementary Materials
Author Contributions
Funding
Acknowledgments
Conflicts of Interest
Abbreviations
| ANOVA | Analysis of variance |
| AP-1 | Activator protein 1 |
| COX-2 | Cyclooxygenase-2 |
| CTSK | Cathepsin K |
| DMEM | Dulbecco’s modified eagle medium |
| ECM | Extracellular matrix |
| FACS | Fluorescent-activated cell sorting |
| FB | Fernblock® |
| HDF | Human dermal fibroblasts |
| IF | Immunofluorescence |
| IPD | Immediate pigment darkening |
| IR | Infrared |
| MAPKs | Mitogen-Activated Protein Kinases |
| MMPs | Matrix metalloproteinases |
| NFκB | Nuclear factor kappa-light-chain-enhancer of activated B cells |
| PL | Polypodium leucotomos |
| PPD | Persistent pigment darkening |
| ROS | Reactive oxygen species |
| SD | Standard deviation |
| TIMPs | Tissue inhibitors of metalloproteases |
| UV | Ultraviolet light |
| VIS | Visible light |
| wIRA | Water-filtered Infrared A |
References
- Gems, D.; Partridge, L. Genetics of longevity in model organisms: Debates and paradigm shifts. Annu. Rev. Physiol. 2013, 75, 621–644. [Google Scholar] [CrossRef] [PubMed]
- Lopez-Otin, C.; Blasco, M.A.; Partridge, L.; Serrano, M.; Kroemer, G. The hallmarks of aging. Cell 2013, 153, 1194–1217. [Google Scholar] [CrossRef] [PubMed]
- Watson, R.E.; Griffiths, C.E. Pathogenic aspects of cutaneous photoaging. J. Cosmet. Dermatol. 2005, 4, 230–236. [Google Scholar] [CrossRef] [PubMed]
- Schieke, S.M. Photoaging and infrared radiation. Novel aspects of molecular mechanisms. Der Hautarzt 2003, 54, 822–824. [Google Scholar] [CrossRef] [PubMed]
- Schieke, S.M.; Schroeder, P.; Krutmann, J. Cutaneous effects of infrared radiation: From clinical observations to molecular response mechanisms. Photodermatol. Photoimmunol. Photomed. 2003, 19, 228–234. [Google Scholar] [CrossRef] [PubMed]
- Little, M.P.; Tatalovich, Z.; Linet, M.S.; Fang, M.; Kendall, G.M.; Kimlin, M.G. Improving assessment of lifetime solar ultraviolet radiation exposure in epidemiologic studies: Comparison of ultraviolet exposure assessment methods in a nationwide united states occupational cohort. Photochem. Photobiol. 2018. [Google Scholar] [CrossRef] [PubMed]
- Hoffmann, G. Principles and working mechanisms of water-filtered infrared-a (wira) in relation to wound healing. GMS Krankenhaushygiene Interdiszip. 2007, 2, Doc54. [Google Scholar]
- Schroeder, P.; Calles, C.; Krutmann, J. Prevention of infrared-a radiation mediated detrimental effects in human skin. Skin Ther. Lett. 2009, 14, 4–5. [Google Scholar]
- Pittayapruek, P.; Meephansan, J.; Prapapan, O.; Komine, M.; Ohtsuki, M. Role of matrix metalloproteinases in photoaging and photocarcinogenesis. Int. J. Mol. Sci. 2016, 17, 868. [Google Scholar] [CrossRef] [PubMed]
- De Galvez, M.V.; Aguilera, J.; Sanchez-Roldan, C.; Herrera-Ceballos, E. Infrared radiation increases skin damage induced by other wavelengths in solar urticaria. Photodermatol. Photoimmunol. Photomed. 2016, 32, 284–290. [Google Scholar] [CrossRef] [PubMed]
- Krutmann, J.; Schroeder, P. Role of mitochondria in photoaging of human skin: The defective powerhouse model. J. Investig. Dermatol. Symp. Proc. 2009, 14, 44–49. [Google Scholar] [CrossRef] [PubMed]
- Schroeder, P.; Pohl, C.; Calles, C.; Marks, C.; Wild, S.; Krutmann, J. Cellular response to infrared radiation involves retrograde mitochondrial signaling. Free Radic. Biol. Med. 2007, 43, 128–135. [Google Scholar] [CrossRef] [PubMed]
- Pathak, M.A.; Riley, F.C.; Fitzpatrick, T.B. Melanogenesis in human skin following exposure to long-wave ultraviolet and visible light. J. Investig. Dermatol. 1962, 39, 435–443. [Google Scholar] [CrossRef] [PubMed]
- Mahmoud, B.H.; Hexsel, C.L.; Hamzavi, I.H.; Lim, H.W. Effects of visible light on the skin. Photochem. Photobiol. 2008, 84, 450–462. [Google Scholar] [CrossRef] [PubMed]
- Botta, C.; Di Giorgio, C.; Sabatier, A.S.; De Meo, M. Genotoxicity of visible light (400–800 nm) and photoprotection assessment of ectoin, l-ergothioneine and mannitol and four sunscreens. J. Photochem. Photobiol. B 2008, 91, 24–34. [Google Scholar] [CrossRef] [PubMed]
- Ramasubramaniam, R.; Roy, A.; Sharma, B.; Nagalakshmi, S. Are there mechanistic differences between ultraviolet and visible radiation induced skin pigmentation? Photochem. Photobiol. Sci. 2011, 10, 1887–1893. [Google Scholar] [CrossRef] [PubMed]
- Katsambas, A.D.; Katoulis, A.C.; Varotsos, C. Sun education in greece. Clin. Dermatol. 1998, 16, 525–526. [Google Scholar] [CrossRef]
- Gonzalez, S.; Gilaberte, Y.; Philips, N.; Juarranz, A. Fernblock, a nutriceutical with photoprotective properties and potential preventive agent for skin photoaging and photoinduced skin cancers. Int. J. Mol. Sci. 2011, 12, 8466–8475. [Google Scholar] [CrossRef] [PubMed]
- Janczyk, A.; Garcia-Lopez, M.A.; Fernandez-Penas, P.; Alonso-Lebrero, J.L.; Benedicto, I.; Lopez-Cabrera, M.; Gonzalez, S. A polypodium leucotomos extract inhibits solar-simulated radiation-induced tnf-alpha and inos expression, transcriptional activation and apoptosis. Exp. Dermatol. 2007, 16, 823–829. [Google Scholar] [CrossRef] [PubMed]
- Zattra, E.; Coleman, C.; Arad, S.; Helms, E.; Levine, D.; Bord, E.; Guillaume, A.; El-Hajahmad, M.; Zwart, E.; van Steeg, H.; et al. Polypodium leucotomos extract decreases uv-induced cox-2 expression and inflammation, enhances DNA repair, and decreases mutagenesis in hairless mice. Am. J. Pathol. 2009, 175, 1952–1961. [Google Scholar] [CrossRef] [PubMed]
- Philips, N.; Smith, J.; Keller, T.; Gonzalez, S. Predominant effects of polypodium leucotomos on membrane integrity, lipid peroxidation, and expression of elastin and matrixmetalloproteinase-1 in ultraviolet radiation exposed fibroblasts, and keratinocytes. J. Dermatol. Sci. 2003, 32, 1–9. [Google Scholar] [CrossRef]
- Zhang, H.; Hu, W.; Ramirez, F. Developmental expression of fibrillin genes suggests heterogeneity of extracellular microfibrils. J. Cell Biol. 1995, 129, 1165–1176. [Google Scholar] [CrossRef] [PubMed]
- Codriansky, K.A.; Quintanilla-Dieck, M.J.; Gan, S.; Keady, M.; Bhawan, J.; Runger, T.M. Intracellular degradation of elastin by cathepsin k in skin fibroblasts—A possible role in photoaging. Photochem. Photobiol. 2009, 85, 1356–1363. [Google Scholar] [CrossRef] [PubMed]
- Quintanilla-Dieck, M.J.; Codriansky, K.; Keady, M.; Bhawan, J.; Runger, T.M. Expression and regulation of cathepsin k in skin fibroblasts. Exp. Dermatol. 2009, 18, 596–602. [Google Scholar] [CrossRef] [PubMed]
- Alonso-Lebrero, J.L.; Dominguez-Jimenez, C.; Tejedor, R.; Brieva, A.; Pivel, J.P. Photoprotective properties of a hydrophilic extract of the fern polypodium leucotomos on human skin cells. J. Photochem. Photobiol. B 2003, 70, 31–37. [Google Scholar] [CrossRef]
- Torricelli, P.; Fini, M.; Fanti, P.A.; Dika, E.; Milani, M. Protective effects of polypodium leucotomos extract against uvb-induced damage in a model of reconstructed human epidermis. Photodermatol. Photoimmunol. Photomed. 2017, 33, 156–163. [Google Scholar] [CrossRef] [PubMed]
- Castedo, M.; Perfettini, J.L.; Roumier, T.; Andreau, K.; Medema, R.; Kroemer, G. Cell death by mitotic catastrophe: A molecular definition. Oncogene 2004, 23, 2825–2837. [Google Scholar] [CrossRef] [PubMed]
- Galluzzi, L.; Maiuri, M.C.; Vitale, I.; Zischka, H.; Castedo, M.; Zitvogel, L.; Kroemer, G. Cell death modalities: Classification and pathophysiological implications. Cell Death Differ. 2007, 14, 1237–1243. [Google Scholar] [CrossRef] [PubMed]
- Hahn, H.J.; Kim, K.B.; Bae, S.; Choi, B.G.; An, S.; Ahn, K.J.; Kim, S.Y. Pretreatment of ferulic acid protects human dermal fibroblasts against ultraviolet a irradiation. Ann. Dermatol. 2016, 28, 740–748. [Google Scholar] [CrossRef] [PubMed]
- Stunova, A.; Vistejnova, L. Dermal fibroblasts-a heterogeneous population with regulatory function in wound healing. Cytokine Growth Factor Rev. 2018, 39, 137–150. [Google Scholar] [CrossRef] [PubMed]
- Philips, N.; Gonzalez, S. Beneficial regulation of elastase activity and expression of tissue inhibitors of matrixmetalloproteinases, fibrillin, transforming growth factor-beta, and heat shock proteins by p. Leucotomos in nonirradiated or ultraviolet-radiated epidermal keratinocytes. ISRN Oxidative Med. 2013, 2013, 257463. [Google Scholar] [CrossRef]
- Runger, T.M.; Quintanilla-Dieck, M.J.; Bhawan, J. Role of cathepsin k in the turnover of the dermal extracellular matrix during scar formation. J. Investig. Dermatol. 2007, 127, 293–297. [Google Scholar] [CrossRef] [PubMed]
- Weihermann, A.C.; Lorencini, M.; Brohem, C.A.; de Carvalho, C.M. Elastin structure and its involvement in skin photoageing. Int. J. Cosmet. Sci. 2017, 39, 241–247. [Google Scholar] [CrossRef] [PubMed]
- Garcia, F.; Pivel, J.P.; Guerrero, A.; Brieva, A.; Martinez-Alcazar, M.P.; Caamano-Somoza, M.; Gonzalez, S. Phenolic components and antioxidant activity of fernblock, an aqueous extract of the aerial parts of the fern polypodium leucotomos. Meth. Find. Exp. Clin. Pharmacol. 2006, 28, 157–160. [Google Scholar] [CrossRef] [PubMed]
- Philips, N.; Conte, J.; Chen, Y.J.; Natrajan, P.; Taw, M.; Keller, T.; Givant, J.; Tuason, M.; Dulaj, L.; Leonardi, D.; et al. Beneficial regulation of matrixmetalloproteinases and their inhibitors, fibrillar collagens and transforming growth factor-beta by polypodium leucotomos, directly or in dermal fibroblasts, ultraviolet radiated fibroblasts, and melanoma cells. Arch. Dermatol. Res. 2009, 301, 487–495. [Google Scholar] [CrossRef] [PubMed]









© 2018 by the authors. Licensee MDPI, Basel, Switzerland. This article is an open access article distributed under the terms and conditions of the Creative Commons Attribution (CC BY) license (http://creativecommons.org/licenses/by/4.0/).
Share and Cite
Zamarrón, A.; Lorrio, S.; González, S.; Juarranz, Á. Fernblock Prevents Dermal Cell Damage Induced by Visible and Infrared A Radiation. Int. J. Mol. Sci. 2018, 19, 2250. https://doi.org/10.3390/ijms19082250
Zamarrón A, Lorrio S, González S, Juarranz Á. Fernblock Prevents Dermal Cell Damage Induced by Visible and Infrared A Radiation. International Journal of Molecular Sciences. 2018; 19(8):2250. https://doi.org/10.3390/ijms19082250
Chicago/Turabian StyleZamarrón, Alicia, Silvia Lorrio, Salvador González, and Ángeles Juarranz. 2018. "Fernblock Prevents Dermal Cell Damage Induced by Visible and Infrared A Radiation" International Journal of Molecular Sciences 19, no. 8: 2250. https://doi.org/10.3390/ijms19082250
APA StyleZamarrón, A., Lorrio, S., González, S., & Juarranz, Á. (2018). Fernblock Prevents Dermal Cell Damage Induced by Visible and Infrared A Radiation. International Journal of Molecular Sciences, 19(8), 2250. https://doi.org/10.3390/ijms19082250

