Enhanced Cell Growth of Adipocyte-Derived Mesenchymal Stem Cells Using Chemically-Defined Serum-Free Media
Abstract
:1. Introduction
2. Results
2.1. Comparison of Cell Growth, Population Doubling Time, and Viability
2.2. Comparison of Biomarker Expression
2.3. Differentiation Analysis
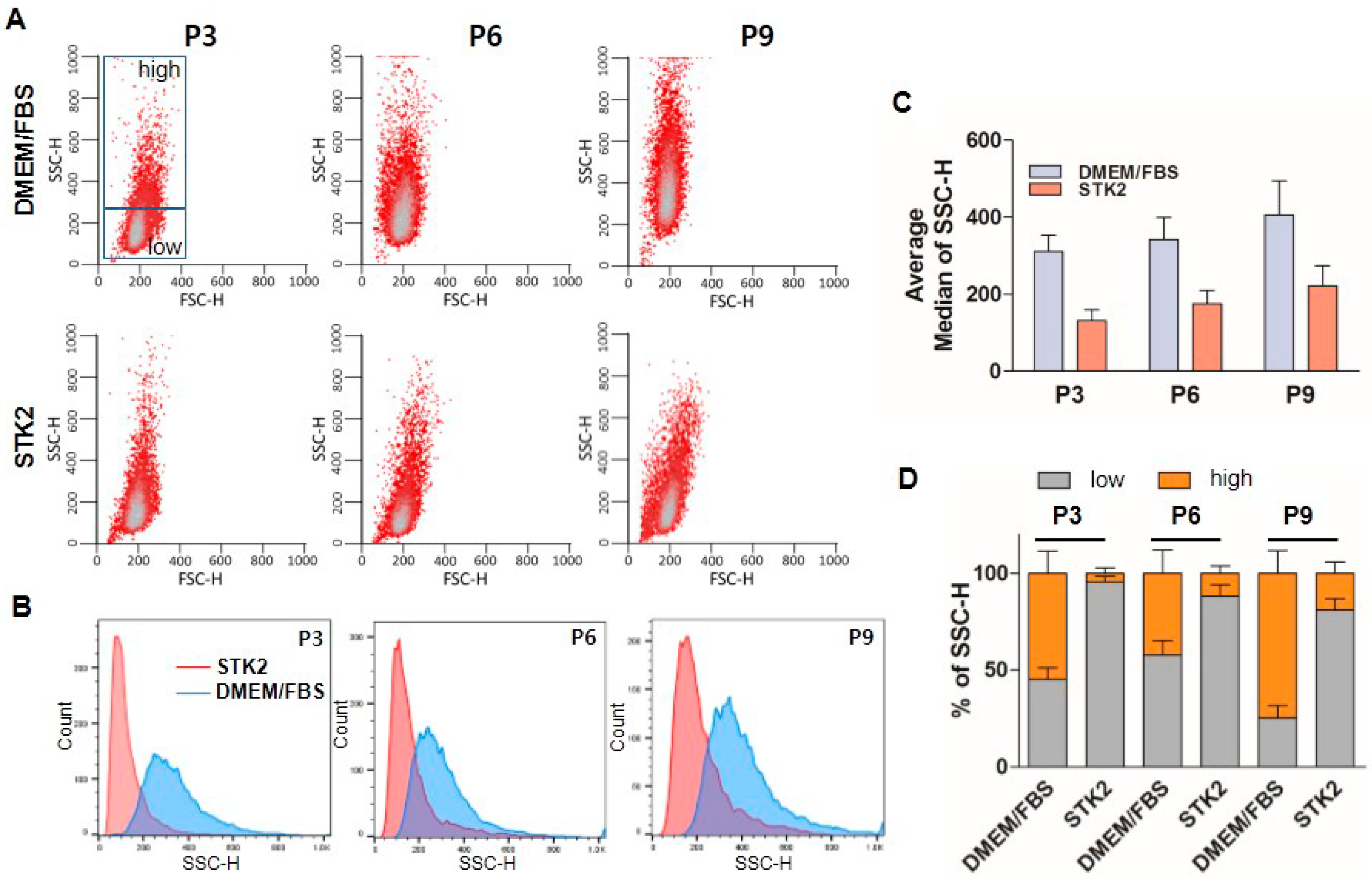
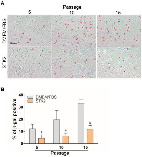
2.4. Senescence Analysis
2.5. Phenotype Analysis
2.6. Comparison of Genetic Stability
2.7. Secretome Analysis
3. Discussion
4. Materials and Methods
4.1. Preparation of Adipose-Derived Mesenchymal Stem Cells
4.2. Analysis of Population Doubling Time and Cell Viability
4.3. Flow Cytometry
4.4. Differentiation Analysis
4.5. Cytokine Proteome Array
4.6. Analysis of Attached Cell Size
4.7. Cytokinesis-Block Micronucleus Assay
4.8. Quantitative Reverse-Transcription (RT)-PCR
4.9. β-Galactosidase Staining
4.10. Statistical Analyses
Acknowledgments
Author Contributions
Conflicts of Interest
Abbreviations
| MSC | Mesenchymal stem cell |
| ASC | Adipose-derived stem cell |
| FBS | Fetal bovine serum |
| PDT | Population doubling time |
| SSC | Side scatter channel |
| CBMN | Cytokinesis-block micronucleus |
| NPB | Nucleoplasmic bridges |
| NBUD | Nuclear buds |
References
- Wei, X.; Yang, X.; Han, Z.P.; Qu, F.F.; Shao, L.; Shi, Y.F. Mesenchymal stem cells: A new trend for cell therapy. Acta Pharmacol. Sin. 2013, 34, 747–754. [Google Scholar] [CrossRef] [PubMed]
- Pittenger, M.F.; Mackay, A.M.; Beck, S.C.; Jaiswal, R.K.; Douglas, R.; Mosca, J.D.; Moorman, M.A.; Simonetti, D.W.; Craig, S.; Marshak, D.R. Multilineage potential of adult human mesenchymal stem cells. Science 1999, 284, 143–147. [Google Scholar] [CrossRef] [PubMed]
- Ma, S.; Xie, N.; Li, W.; Yuan, B.; Shi, Y.; Wang, Y. Immunobiology of mesenchymal stem cells. Cell Death Differ. 2014, 21, 216–225. [Google Scholar] [CrossRef] [PubMed]
- Trounson, A.; McDonald, C. Stem Cell Therapies in Clinical Trials: Progress and Challenges. Cell Stem Cell 2015, 17, 11–22. [Google Scholar] [CrossRef] [PubMed]
- Ullah, I.; Subbarao, R.B.; Rho, G.J. Human mesenchymal stem cells—Current trends and future prospective. Biosci. Rep. 2015, 35. [Google Scholar] [CrossRef] [PubMed]
- Park, C.W.; Kim, K.S.; Bae, S.; Son, H.K.; Myung, P.K.; Hong, H.J.; Kim, H. Cytokine secretion profiling of human mesenchymal stem cells by antibody array. Int. J. Stem Cells 2009, 2, 59–68. [Google Scholar] [CrossRef] [PubMed]
- Iyer, S.S.; Rojas, M. Anti-inflammatory effects of mesenchymal stem cells: Novel concept for future therapies. Expert Opin. Biol. Ther. 2008, 8, 569–581. [Google Scholar] [CrossRef] [PubMed]
- Martin, M.J.; Muotri, A.; Gage, F.; Varki, A. Human embryonic stem cells express an immunogenic nonhuman sialic acid. Nat. Med. 2005, 11, 228–232. [Google Scholar] [CrossRef] [PubMed]
- Lepperdinger, G.; Brunauer, R.; Jamnig, A.; Laschober, G.; Kassem, M. Controversial issue: Is it safe to employ mesenchymal stem cells in cell-based therapies? Exp. Gerontol. 2008, 43, 1018–1023. [Google Scholar] [CrossRef] [PubMed]
- Heiskanen, A.; Satomaa, T.; Tiitinen, S.; Laitinen, A.; Mannelin, S.; Impola, U.; Mikkola, M.; Olsson, C.; Miller-Podraza, H.; Blomqvist, M.; et al. N-glycolylneuraminic acid xenoantigen contamination of human embryonic and mesenchymal stem cells is substantially reversible. Stem Cells 2007, 25, 197–202. [Google Scholar] [CrossRef] [PubMed]
- Ivan, A.; Indrei, L.L. Emergence of transmissible disorders, a continuous process—A new type of viral meningoencephalitis. Rev. Med. Chir. Soc. Med. Nat. Iasi. 2000, 104, 51–55. [Google Scholar] [PubMed]
- Stein, A. Decreasing variability in your cell culture. Biotechniques 2007, 43, 228–229. [Google Scholar] [CrossRef] [PubMed]
- Shih, D.T.; Burnouf, T. Preparation, quality criteria, and properties of human blood platelet lysate supplements for ex vivo stem cell expansion. N. Biotechnol. 2015, 32, 199–211. [Google Scholar] [CrossRef] [PubMed]
- Kyllönen, L.; Haimi, S.; Mannerström, B.; Huhtala, H.; Rajala, K.M.; Skottman, H.; Sándor, G.K.; Miettinen, S. Effects of different serum conditions on osteogenic differentiation of human adipose stem cells in vitro. Stem Cell Res. Ther. 2013, 4, 1–15. [Google Scholar] [CrossRef] [PubMed]
- Oikonomopoulos, A.; van Deen, W.K.; Manansala, A.R.; Lacey, P.N.; Tomakili, T.A.; Ziman, A.; Hommes, D.W. Optimization of human mesenchymal stem cell manufacturing: The effects of animal/xeno-free media. Sci. Rep. 2015, 5, 16570. [Google Scholar] [CrossRef] [PubMed]
- Sawada, R.; Yamada, T.; Tsuchiya, T.; Matsuoka, A. Microarray analysis of the effects of serum-free medium on gene expression changes in human mesenchymal stem cells during the in vitro culture. Yakugaku Zasshi 2010, 130, 1387–1393. [Google Scholar] [CrossRef] [PubMed]
- He, X.; H’ng, S.C.; Leong, D.T.; Hutmacher, D.W.; Melendez, A.J. Sphingosine-1-phosphate mediates proliferation maintaining the multipotency of human adult bone marrow and adipose tissue-derived stem cells. J. Mol. Cell Biol. 2010, 2, 199–208. [Google Scholar] [CrossRef] [PubMed]
- Ozaki, Y.; Nishimura, M.; Sekiya, K.; Suehiro, F.; Kanawa, M.; Nikawa, H.; Hamada, T.; Kato, Y. Comprehensive analysis of chemotactic factors for bone marrow mesenchymal stem cells. Stem Cells Dev. 2007, 16, 119–129. [Google Scholar] [CrossRef] [PubMed]
- Eom, Y.W.; Oh, J.E.; Lee, J.I.; Baik, S.K.; Rhee, K.J.; Shin, H.C.; Kim, Y.M.; Ahn, C.M.; Kong, J.H.; Kim, H.S.; et al. The role of growth factors in maintenance of stemness in bone marrow-derived mesenchymal stem cells. Biochem. Biophys. Res. Commun. 2014, 445, 16–22. [Google Scholar] [CrossRef] [PubMed]
- Ishikawa, I.; Sawada, R.; Kato, Y.; Tsuji, K.; Shao, J.; Yamada, T.; Kato, R.; Tsuchiya, T. Effectivity of the novel serum-free medium STK2 for proliferating human mesenchymal stem cells. Yakugaku Zasshi 2009, 129, 381–384. [Google Scholar] [CrossRef] [PubMed]
- Krampera, M.; Pasini, A.; Rigo, A.; Scupoli, M.T.; Tecchio, C.; Malpeli, G.; Scarpa, A.; Dazzi, F.; Pizzolo, G.; Vinante, F. HB-EGF/HER-1 signaling in bone marrow mesenchymal stem cells: Inducing cell expansion and reversibly preventing multilineage differentiation. Blood 2005, 106, 59–66. [Google Scholar] [CrossRef] [PubMed]
- Kratchmarova, I.; Blagoev, B.; Haack-Sorensen, M.; Kassem, M.; Mann, M. Mechanism of divergent growth factor effects in mesenchymal stem cell differentiation. Science 2005, 308, 1472–1477. [Google Scholar] [CrossRef] [PubMed]
- Tamama, K.; Fan, V.H.; Griffith, L.G.; Blair, H.C.; Wells, A. Epidermal growth factor as a candidate for ex vivo expansion of bone marrow-derived mesenchymal stem cells. Stem Cells 2006, 24, 686–695. [Google Scholar] [CrossRef] [PubMed]
- Ng, F.; Boucher, S.; Koh, S.; Sastry, K.S.; Chase, L.; Lakshmipathy, U.; Choong, C.; Yang, Z.; Vemuri, M.C.; Rao, M.S.; et al. PDGF, TGF-β, and FGF signaling is important for differentiation and growth of mesenchymal stem cells (MSCs): Transcriptional profiling can identify markers and signaling pathways important in differentiation of MSCs into adipogenic, chondrogenic, and osteogenic lineages. Blood 2008, 112, 295–307. [Google Scholar] [PubMed]
- Mark, P.; Kleinsorge, M.; Gaebel, R.; Lux, C.A.; Toelk, A.; Pittermann, E.; David, R.; Steinhoff, G.; Ma, N. Human mesenchymal stem cells display reduced expression of CD105 after culture in serum-free medium. Stem Cells Int. 2013, 2013, 698076. [Google Scholar] [CrossRef] [PubMed]
- Czapla, J.; Matuszczak, S.; Wisniewska, E.; Jarosz-Biej, M.; Smolarczyk, R.; Cichon, T.; Glowala-Kosinska, M.; Sliwka, J.; Garbacz, M.; Szczypior, M.; et al. Human cardiac mesenchymal stromal cells with CD105+CD34-phenotype enhance the function of post-infarction heart in mice. PLoS ONE 2016, 11, e0158745. [Google Scholar] [CrossRef] [PubMed]
- Gaebel, R.; Furlani, D.; Sorg, H.; Polchow, B.; Frank, J.; Bieback, K.; Wang, W.; Klopsch, C.; Ong, L.L.; Li, W.; et al. Cell origin of human mesenchymal stem cells determines a different healing performance in cardiac regeneration. PLoS ONE 2011, 6, e15652. [Google Scholar] [CrossRef] [PubMed]
- Minguell, J.J.; Erices, A.; Conget, P. Mesenchymal stem cells. Exp. Biol. Med. 2001, 226, 507–520. [Google Scholar] [CrossRef]
- Kim, S.Y.; Son, W.S.; Park, M.C.; Kim, C.M.; Cha, B.H.; Yoon, K.J.; Lee, S.H.; Park, S.G. ARS-interacting multi-functional protein 1 induces proliferation of human bone marrow-derived mesenchymal stem cells by accumulation of β-catenin via fibroblast growth factor receptor 2-mediated activation of Akt. Stem Cells Dev. 2013, 22, 2630–2640. [Google Scholar] [CrossRef] [PubMed]
- Wagner, W.; Horn, P.; Castoldi, M.; Diehlmann, A.; Bork, S.; Saffrich, R.; Benes, V.; Blake, J.; Pfister, S.; Eckstein, V.; et al. Replicative senescence of mesenchymal stem cells: A continuous and organized process. PLoS ONE 2008, 3, e2213. [Google Scholar] [CrossRef] [PubMed]
- Motaln, H.; Schichor, C.; Lah, T.T. Human mesenchymal stem cells and their use in cell-based therapies. Cancer 2010, 116, 2519–2530. [Google Scholar] [CrossRef] [PubMed]
- Li, H.; Guo, Z.K.; Li, X.S.; Hou, C.M.; Tang, P.H.; Mao, N. Functional and phenotypic alteration of intrasplenic lymphocytes affected by mesenchymal stem cells in a murine allosplenocyte transfusion model. Cell Transp. 2007, 16, 85–95. [Google Scholar] [CrossRef]
- Schrepfer, S.; Deuse, T.; Reichenspurner, H.; Fischbein, M.P.; Robbins, R.C.; Pelletier, M.P. Stem cell transplantation: The lung barrier. Transp. Proc. 2007, 39, 573–576. [Google Scholar] [CrossRef] [PubMed]
- Ramirez, J.M.; Bai, Q.; Pequignot, M.; Becker, F.; Kassambara, A.; Bouin, A.; Kalatzis, V.; Dijon-Grinand, M.; de Vos, J. Side scatter intensity is highly heterogeneous in undifferentiated pluripotent stem cells and predicts clonogenic self-renewal. Stem Cells Dev. 2013, 22, 1851–1860. [Google Scholar] [CrossRef] [PubMed]
- Caisander, G.; Park, H.; Frej, K.; Lindqvist, J.; Bergh, C.; Lundin, K.; Hanson, C. Chromosomal integrity maintained in five human embryonic stem cell lines after prolonged in vitro culture. Chromosome Res. 2006, 14, 131–137. [Google Scholar] [CrossRef] [PubMed]
- Bernardo, M.E.; Zaffaroni, N.; Novara, F.; Cometa, A.M.; Avanzini, M.A.; Moretta, A.; Montagna, D.; Maccario, R.; Villa, R.; Daidone, M.G.; et al. Human bone marrow derived mesenchymal stem cells do not undergo transformation after long-term in vitro culture and do not exhibit telomere maintenance mechanisms. Cancer Res. 2007, 67, 9142–9149. [Google Scholar] [CrossRef] [PubMed]
- Bochkov, N.P.; Voronina, E.S.; Kosyakova, N.V.; Liehr, T.; Rzhaninova, A.A.; Katosova, L.D.; Platonova, V.I.; Gol’dshtein, D.V. Chromosome variability of human multipotent mesenchymal stromal cells. Bull. Exp. Biol. Med. 2007, 143, 122–126. [Google Scholar] [CrossRef] [PubMed]
- Buyanovskaya, O.A.; Kuleshov, N.P.; Nikitina, V.A.; Voronina, E.S.; Katosova, L.D.; Bochkov, N.P. Spontaneous aneuploidy and clone formation in adipose tissue stem cells during different periods of culturing. Bull. Exp. Biol. Med. 2009, 148, 109–112. [Google Scholar] [CrossRef] [PubMed]
- Tang, D.Q.; Wang, Q.; Burkhardt, B.R.; Litherland, S.A.; Atkinson, M.A.; Yang, L.J. In vitro generation of functional insulin-producing cells from human bone marrow-derived stem cells, but long-term culture running risk of malignant transformation. Am. J. Stem Cells 2012, 1, 114–127. [Google Scholar] [PubMed]
- Wang, Y.; Huso, D.L.; Harrington, J.; Kellner, J.; Jeong, D.K.; Turney, J.; McNiece, I.K. Outgrowth of a transformed cell population derived from normal human BM mesenchymal stem cell culture. Cytotherapy 2005, 7, 509–519. [Google Scholar] [CrossRef] [PubMed]
- Cornelio, D.A.; Tavares, J.C.; Pimentel, T.V.; Cavalcanti, G.B., Jr.; Batistuzzo de Medeiros, S.R. Cytokinesis-block micronucleus assay adapted for analyzing genomic instability of human mesenchymal stem cells. Stem Cells Dev. 2014, 23, 823–838. [Google Scholar] [CrossRef] [PubMed]
- Crigler, L.; Robey, R.C.; Asawachaicharn, A.; Gaupp, D.; Phinney, D.G. Human mesenchymal stem cell subpopulations express a variety of neuro-regulatory molecules and promote neuronal cell survival and neuritogenesis. Exp. Neurol. 2006, 198, 54–64. [Google Scholar] [CrossRef] [PubMed]
- Majumdar, M.K.; Thiede, M.A.; Haynesworth, S.E.; Bruder, S.P.; Gerson, S.L. Human marrow-derived mesenchymal stem cells (MSCs) express hematopoietic cytokines and support long-term hematopoiesis when differentiated toward stromal and osteogenic lineages. J. Hematotherapy Stem Cell Res. 2000, 9, 841–848. [Google Scholar] [CrossRef] [PubMed]
- Venkatesha, S.; Toporsian, M.; Lam, C.; Hanai, J.; Mammoto, T.; Kim, Y.M.; Bdolah, Y.; Lim, K.H.; Yuan, H.T.; Libermann, T.A.; et al. Soluble endoglin contributes to the pathogenesis of preeclampsia. Nat. Med. 2006, 12, 642–649. [Google Scholar] [CrossRef] [PubMed]
- Sprague, L.; Muccioli, M.; Pate, M.; Meles, E.; McGinty, J.; Nandigam, H.; Venkatesh, A.K.; Gu, M.Y.; Mansfield, K.; Rutowski, A.; et al. The interplay between surfaces and soluble factors define the immunologic and angiogenic properties of myeloid dendritic cells. BMC Immunol. 2011, 12, 35. [Google Scholar] [CrossRef] [PubMed]
- Acharya, A.P.; Dolgova, N.V.; Xia, C.Q.; Clare-Salzler, M.J.; Keselowsky, B.G. Adhesive substrates modulate the activation and stimulatory capacity of non-obese diabetic mouse-derived dendritic cells. Acta Biomater. 2011, 7, 180–192. [Google Scholar] [CrossRef] [PubMed]
- Linsley, C.; Wu, B.; Tawil, B. The effect of fibrinogen, collagen type I, and fibronectin on mesenchymal stem cell growth and differentiation into osteoblasts. Tissue Eng. Part A 2013, 19, 1416–1423. [Google Scholar] [CrossRef] [PubMed]
- Li, Y.; Gautam, A.; Yang, J.; Qiu, L.; Melkoumian, Z.; Weber, J.; Telukuntla, L.; Srivastava, R.; Whiteley, E.M.; Brandenberger, R. Differentiation of oligodendrocyte progenitor cells from human embryonic stem cells on vitronectin-derived synthetic peptide acrylate surface. Stem Cells Dev. 2013, 22, 1497–1505. [Google Scholar] [CrossRef] [PubMed]
- Bunnell, B.A.; Flaat, M.; Gagliardi, C.; Patel, B.; Ripoll, C. Adipose-derived stem cells: Isolation, expansion and differentiation. Methods 2008, 45, 115–120. [Google Scholar] [CrossRef] [PubMed]
- Cho, J.G.; Lee, J.H.; Hong, S.H.; Lee, H.N.; Kim, C.M.; Kim, S.Y.; Yoon, K.J.; Oh, B.J.; Kim, J.H.; Jung, S.Y.; et al. Tauroursodeoxycholic acid, a bile acid, promotes blood vessel repair by recruiting vasculogenic progenitor cells. Stem Cells 2015, 33, 792–805. [Google Scholar] [CrossRef] [PubMed]








| Antibody | Passage | DMEM/FBS | STK2 |
|---|---|---|---|
| CD29 | P3 | 30.5 ± 5.1 | 57.0 ± 13.7 |
| P9 | 19.8 ± 7.4 | 48.4 ± 15.6 | |
| CD44 | P3 | 26.6 ± 7.4 | 39.9 ± 5.42 |
| P9 | 16.6 ± 3.7 | 37.5 ± 0.88 | |
| CD73 | P3 | 27.7 ± 5.5 | 41.5 ± 6.31 |
| P9 | 32.5 ± 6.5 | 43.5 ± 7.35 | |
| CD90 | P3 | 31.8 ± 6.1 | 38.3 ± 2.91 |
| P9 | 28.9 ± 5.3 | 46.3 ± 11.8 | |
| CD105 | P3 | 32.7 ± 15.4 | 6.51 ± 5.39 |
| P9 | 22.3 ± 11.9 | 8.04 ± 0.46 | |
| CD34 | P3 | 0.09 ± 0.09 | 0.19 ± 0.03 |
| P9 | 0.26 ± 0.11 | 0.14 ± 0.17 | |
| CD45 | P3 | 0.05 ± 0.01 | 0.08 ± 0.09 |
| P9 | 0.01 ± 0.02 | 0.13 ± 0.06 | |
| HLA-DR | P3 | −0.03 ± 0.01 | −0.01 ± 0.01 |
| P9 | −0.06 ± 0.09 | −0.04 ± 0.02 |
| Name | Function | |
|---|---|---|
| Up | Adiponectin | regulate glucose levels, fatty acid breakdown, adipocyte differentiation |
| Angiogenin | induce angiogenesis | |
| Cystatin C | induce proliferation of neural stem cell | |
| DKK_1 | inhibit WNT signaling pathway | |
| EMMPRIN | induce matrix metalloproteinase synthesis | |
| CD105 | mediate TGFβ signal | |
| FGF-19 | regulate cell proliferation, glucose and bile acid metabolism | |
| G-CSF | induce mesenchymal cell mobilization | |
| GDF-15 | regulate inflammatory and apoptotic pathways in injured tissues | |
| GM-CSF | promote proliferation of human fetal and adult microglia | |
| M-CSF | regulate the survival, proliferation and differentiation of hematopoietic precursor cells | |
| HGF | promote progenitor cell mobilization, induce angiogenesis and cell proliferation, inhibit immune cell proliferation | |
| CD54 | induce MSC-mediated immunosuppression | |
| IGFBP-2 | promote cell mobility and osteoblast differentiation | |
| IL-1ra | inhibit the pro-inflammatory effect of IL-1β | |
| Lipocalin-2 | protect MSC against unfavorable microenvironments and decrease MSC senescence | |
| CCL-7/MCP-3 | induce MSC migration and recruit MSC to site of injured tissue | |
| MIF | Induce MSC migration and promote cell proliferation of neural stem/progenitor cell | |
| CCL3 | induce MSC migration and recruit MSC to site of injured tissue | |
| CCL-20 | inhibit T cell activation and proliferation and induce MSC migration | |
| PDGF-AA | induce MSC migration and promote osteogenic differentiation | |
| MMP-9 | ECM remodeling and cell migration | |
| TSF-14 | inhibit atherosclerosis and protect cardiac function | |
| CXCL4 | protect MSC from acute radiation injury and maintain HSC stemness | |
| TFF3 | decrease IL-6 and IL-8 | |
| Thrombospondin-1 | induce MSC differentiation | |
| uPAR | inhibit tumor growth and induce chemotaxis of CD34+ hematopoietic stem cell | |
| Down | FGF-7 | reduce IL-1β and TNFα, and increase IL-10 |
| IGFBP-3 | induce cellular senescence | |
| IL-11 | induce inflammation to cancer progression and function as tumor promoting cytokine |
| Primers | Sequences |
|---|---|
| CD29 | F, 5′-cgatgccatcatgcaagt-3′ |
| R, 5′-acaccagcagccgtgtaac-3′ | |
| CD44 | F, 5′-tgcctttgatggaccaatta-3′ |
| R, 5′-ggggtgtacagtagaaaagg-3′ | |
| CD73 | F, 5′-ccagtccactggagagttcc-3′ |
| R, 5′-cgacacttggtgcaaagaac-3′ | |
| CD90 | F, 5′-cagaacgtcacagtgctcaga-3′ |
| R, 5′-gaggagggagagggagagc-3′ | |
| CD105 | F, 5′-acgctccctctggctgtt-3′ |
| R, 5′-gctgaaggtcacaatggactg-3′ | |
| PPARγ | F, 5′-tcgctgatgcactgcctatg-3′ |
| R, 5′-gagaggtccacagagctga-3′ | |
| Aggrecan | F, 5′-gtggagccgtgtttccaag-3′ |
| R, 5′-agatgctgttgactcgaacct-3′ | |
| Osteocalcin | F, 5′-cgctaccttggagcttcagt-3′ |
| R, 5′-gtttggctttagggcagcac-3′ | |
| GAPDH | F, 5′-accccagcaaggacactgagcaag-3′ |
| R, 5′-ggctccctaggcccctcctgttatt-3′ |
© 2017 by the authors. Licensee MDPI, Basel, Switzerland. This article is an open access article distributed under the terms and conditions of the Creative Commons Attribution (CC BY) license (http://creativecommons.org/licenses/by/4.0/).
Share and Cite
Lee, M.-S.; Youn, C.; Kim, J.H.; Park, B.J.; Ahn, J.; Hong, S.; Kim, Y.-D.; Shin, Y.K.; Park, S.G. Enhanced Cell Growth of Adipocyte-Derived Mesenchymal Stem Cells Using Chemically-Defined Serum-Free Media. Int. J. Mol. Sci. 2017, 18, 1779. https://doi.org/10.3390/ijms18081779
Lee M-S, Youn C, Kim JH, Park BJ, Ahn J, Hong S, Kim Y-D, Shin YK, Park SG. Enhanced Cell Growth of Adipocyte-Derived Mesenchymal Stem Cells Using Chemically-Defined Serum-Free Media. International Journal of Molecular Sciences. 2017; 18(8):1779. https://doi.org/10.3390/ijms18081779
Chicago/Turabian StyleLee, Myung-Suk, Christine Youn, Jeong Hyun Kim, Byoung Jun Park, Jongchan Ahn, Sungyoul Hong, Young-Deug Kim, Young Kee Shin, and Sang Gyu Park. 2017. "Enhanced Cell Growth of Adipocyte-Derived Mesenchymal Stem Cells Using Chemically-Defined Serum-Free Media" International Journal of Molecular Sciences 18, no. 8: 1779. https://doi.org/10.3390/ijms18081779
APA StyleLee, M.-S., Youn, C., Kim, J. H., Park, B. J., Ahn, J., Hong, S., Kim, Y.-D., Shin, Y. K., & Park, S. G. (2017). Enhanced Cell Growth of Adipocyte-Derived Mesenchymal Stem Cells Using Chemically-Defined Serum-Free Media. International Journal of Molecular Sciences, 18(8), 1779. https://doi.org/10.3390/ijms18081779

