Advances in Understanding of Penile Carcinogenesis: The Search for Actionable Targets
Abstract
1. Introduction
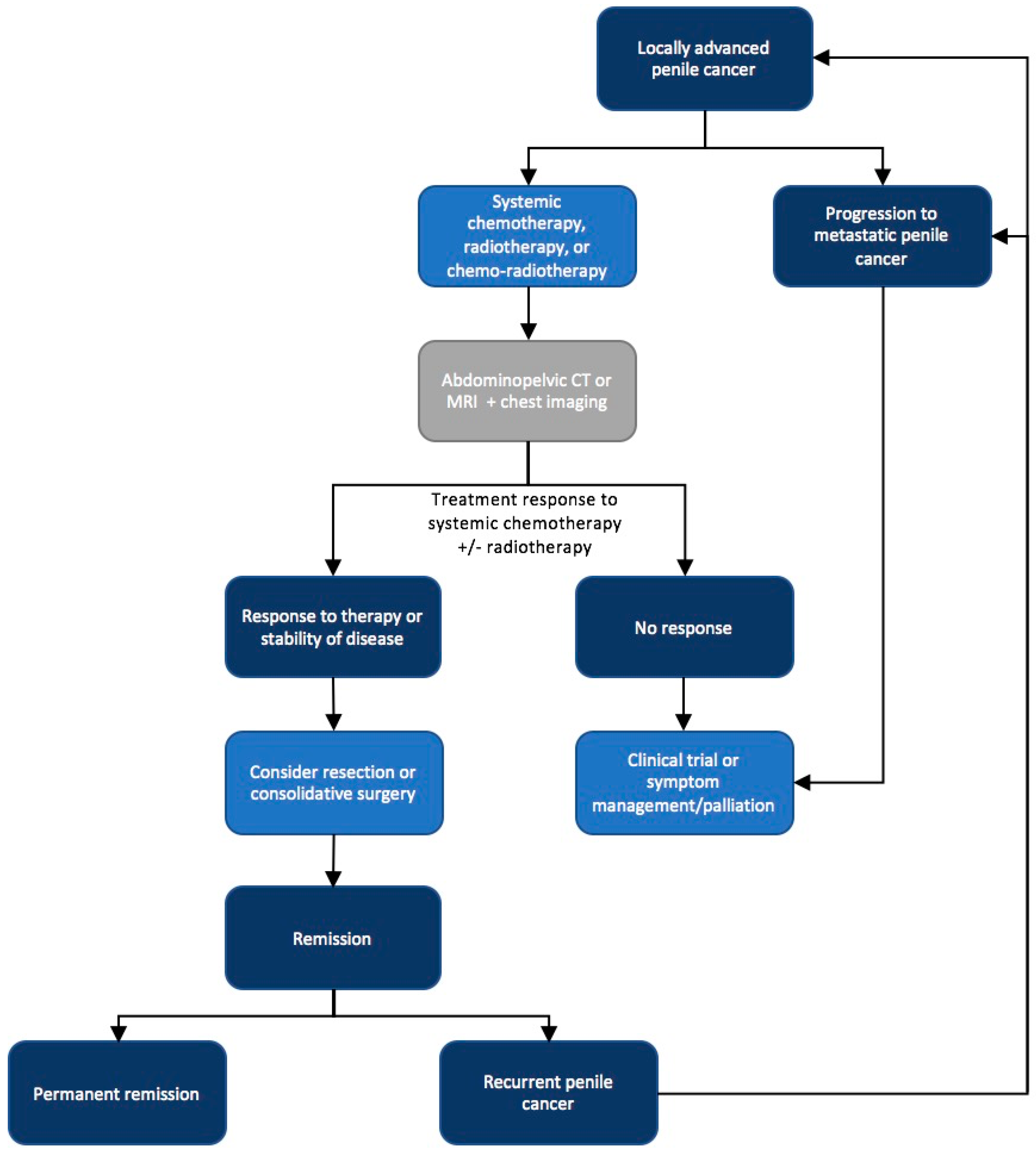
2. Current Available Therapies in Advanced Penile Cancer
2.1. International Penile Advanced Cancer Trial (InPACT)
2.2. Current Recommended Systemic Regimens in Metastatic Penile Cancer
3. Mechanisms of Penile Carcinogenesis
3.1. Human Papillomavirus (HPV)-Dependent Carcinogenesis
3.2. HPV-Independent Carcinogenesis
4. Current Established and Emerging Targets of Therapy
4.1. HPV-E6/E7
4.2. Programmed Death-1 (PD-1)/PD-1 Ligand (PD-L1)
4.3. Epidermal Growth Factor Receptor (EGFR)
4.4. Vascular Endothelial Growth Factor (VEGF)
4.5. Human Epidermal Growth Factor Receptor (HER)/Akt/PTEN
5. Mutagenesis in Penile Cancer and the Potential for Molecular Targeting
5.1. Epigenetic Mechanisms
5.2. Genetic Profiling and Deep Sequencing
5.3. DNA Copy-Number Alterations
5.4. Micro RNA (miRNA) Aberrant Levels
6. Conclusions
Acknowledgments
Author Contributions
Conflicts of Interest
Abbreviations
| COX-2 | Cyclooxygenase-2 |
| EGFR | Epidermal growth factor receptor |
| ILND | Inguinal lymph node dissection |
| DSS | Disease specific survival |
| HPV | Human papillomavirus |
| OS | Overall survival |
| PD-1 | Programmed death-1 |
| PeCa | Penile cancer |
| PFS | Progression free survival |
| PGE | Prostanglandin |
| PLND | Pelvic lymph node dissection |
| Rb | Retinoblastoma |
| SCC | Squamous cell carcinoma |
References
- Rippentrop, J.M.; Joslyn, S.A.; Konety, B.R. Squamous cell carcinoma of the penis: Evaluation of data from the surveillance, epidemiology, and end results program. Cancer 2004, 101, 1357–1363. [Google Scholar] [CrossRef] [PubMed]
- Barnholtz-Sloan, J.S.; Maldonado, J.L.; Pow-sang, J.; Giuliano, A.R. Incidence trends in primary malignant penile cancer. Urol. Oncol. 2007, 25, 361–367. [Google Scholar] [CrossRef] [PubMed]
- Pizzocaro, G.; Algaba, F.; Horenblas, S.; Solsona, E.; Tana, S.; van der Poel, H.; Watkin, N.A.; European Association of Urology (EAU) Guidelines Group on Penile Cancer. EAU penile cancer guidelines 2009. Eur. Urol. 2010, 57, 1002–1012. [Google Scholar] [CrossRef] [PubMed]
- Diorio, G.J.; Giuliano, A.R. The Role of Human Papilloma Virus in Penile Carcinogenesis and Preneoplastic Lesions: A Potential Target for Vaccination and Treatment Strategies. Urol. Clin. North Am. 2016, 43, 419–425. [Google Scholar] [CrossRef] [PubMed]
- Gupta, S.; Sonpavde, G. Emerging Systemic Therapies for the Management of Penile Cancer. Urol. Clin North Am. 2016, 43, 481–491. [Google Scholar] [CrossRef] [PubMed]
- Clark, P.E.; Spiess, P.E.; Agarwal, N.; Biagioli, M.C.; Eisenberger, M.A.; Greenberg, R.E.; Herr, H.W.; Inman, B.A.; Kuban, D.A.; Kuzel, T.M.; et al. Penile cancer: Clinical Practice Guidelines in Oncology. J. Natl. Compr. Cancer Netw. 2013, 11, 594–615. [Google Scholar] [CrossRef]
- Di Lorenzo, G.; Perdona, S.; Buonerba, C.; Sonpavde, G.; Gigantino, V.; Pannone, G.; Quarto, G.; Ferro, M.; Gaudioso, G.; Terracciano, D.; et al. Cytosolic phosphorylated EGFR is predictive of recurrence in early stage penile cancer patients: A retropective study. J. Transl. Med. 2013, 11, 161. [Google Scholar] [CrossRef] [PubMed]
- Hakenberg, O.W.; Comperat, E.M.; Minhas, S.; Necchi, A.; Protzel, C.; Watkin, N. EAU guidelines on penile cancer: 2014 update. Eur. Urol. 2015, 67, 142–150. [Google Scholar] [CrossRef] [PubMed]
- Kroon, B.K.; Horenblas, S.; Nieweg, O.E. Contemporary management of penile squamous cell carcinoma. J. Surg. Oncol. 2005, 89, 43–50. [Google Scholar] [CrossRef] [PubMed]
- Leijte, J.A.; Kirrander, P.; Antonini, N.; Windahl, T.; Horenblas, S. Recurrence patterns of squamous cell carcinoma of the penis: Recommendations for follow-up based on a two-centre analysis of 700 patients. Eur. Urol. 2008, 54, 161–168. [Google Scholar] [CrossRef] [PubMed]
- Van Poppel, H.; Watkin, N.A.; Osanto, S.; Moonen, L.; Horwich, A.; Kataja, V.; Group, E.G.W. Penile cancer: ESMO Clinical Practice Guidelines for diagnosis, treatment and follow-up. Ann. Oncol. 2013. [Google Scholar] [CrossRef] [PubMed]
- Colecchia, M.; Nicolai, N.; Secchi, P.; Bandieramonte, G.; Paganoni, A.M.; Sangalli, L.M.; Pizzocaro, G.; Piva, L.; Salvioni, R. pT1 penile squamous cell carcinoma: A clinicopathologic study of 56 cases treated by CO2 laser therapy. Anal. Quant. Cytol. Histol. 2009, 31, 153–160. [Google Scholar] [PubMed]
- National Comprehensive Cancer Network. Penile Cancer. Available online: http://www.tri-kobe.org/nccn/guideline/urological/english/penile.pdf (accessed on 31 July 2017).
- The Insititude of Cancer Research. InPACT. Available online: http://www.icr.ac.uk/our-research/our-research-centres/clinical-trials-and-statistics-unit/clinical-trials/inpact (accessed on 31 July 2017).
- Pagliaro, L.C.; Williams, D.L.; Daliani, D.; Williams, M.B.; Osai, W.; Kincaid, M.; Wen, S.; Thall, P.F.; Pettaway, C.A. Neoadjuvant paclitaxel, ifosfamide, and cisplatin chemotherapy for metastatic penile cancer: A phase II study. J. Clin. Oncol. 2010, 28, 3851–3857. [Google Scholar] [CrossRef] [PubMed]
- Di Lorenzo, G.; Buonerba, C.; Federico, P.; Perdonà, S.; Aieta, M.; Rescigno, P.; D’Aniello, C.; Puglia, L.; Petremolo, A.; Ferro, M.; et al. Cisplatin and 5-fluorouracil in inoperable, stage IV squamous cell carcinoma of the penis. BJU Int. 2012. [Google Scholar] [CrossRef] [PubMed]
- Pizzocaro, G.; Nicolai, N.; Milani, A. Taxanes in combination with cisplatin and fluorouracil for advanced penile cancer: Preliminary results. Eur. Urol. 2009, 55, 546–551. [Google Scholar] [CrossRef] [PubMed]
- Haas, G.P.; Blumenstein, B.A.; Gagliano, R.G.; Russell, C.A.; Rivkin, S.E.; Culkin, D.J.; Wolf, M.; Crawford, E.D. Cisplatin, methotrexate and bleomycin for the treatment of carcinoma of the penis: A Southwest Oncology Group study. J. Urol. 1999, 161, 1823–1825. [Google Scholar] [CrossRef]
- Kattan, J.; Culine, S.; Droz, J.P.; Fadel, E.; Court, B.; Perrin, J.L.; Wibault, P.; Haie-Meder, C. Penile cancer chemotherapy: Twelve years’ experience at Institut Gustave-Roussy. Urology 1993, 42, 559–562. [Google Scholar] [CrossRef]
- Corral, D.A.; Sella, A.; Pettaway, C.A.; Amato, R.J.; Jones, D.M.; Ellerhorst, J. Combination chemotherapy for metastatic or locally advanced genitourinary squamous cell carcinoma: A phase II study of methotrexate, cisplatin and bleomycin. J. Urol. 1998, 160, 1770–1774. [Google Scholar] [CrossRef]
- Di Lorenzo, G.; Federico, P.; Buonerba, C.; Longo, N.; Carteni, G.; Autorino, R.; Perdona, S.; Ferro, M.; Rescigno, P.; D’Aniello, C.; et al. Paclitaxel in pretreated metastatic penile cancer: Final results of a phase 2 study. Eur. Urol. 2011, 60, 1280–1284. [Google Scholar] [CrossRef] [PubMed]
- Bleeker, M.C.; Heideman, D.A.; Snijders, P.J.; Horenblas, S.; Dillner, J.; Meijer, C.J. Penile cancer: Epidemiology, pathogenesis and prevention. World J. Urol. 2009, 27, 141–150. [Google Scholar] [CrossRef] [PubMed]
- Flaherty, A.; Kim, T.; Giuliano, A.; Magliocco, A.; Hakky, T.S.; Pagliaro, L.C.; Spiess, P.E. Implications for human papillomavirus in penile cancer. Urol. Oncol. 2014, 32, 53.e1–53.e8. [Google Scholar] [CrossRef] [PubMed]
- Spiess, P.E.; Dhillon, J.; Baumgarten, A.S.; Johnstone, P.A.; Giuliano, A.R. Pathophysiological basis of human papillomavirus in penile cancer: Key to prevention and delivery of more effective therapies. CA Cancer J. Clin. 2016, 66, 481–495. [Google Scholar] [CrossRef] [PubMed]
- Agarwal, G.; Gupta, S.; Spiess, P.E. Novel targeted therapies for the treatment of penile cancer. Expert Opin. Drug Discov. 2014, 9, 959–968. [Google Scholar] [CrossRef] [PubMed]
- Wiener, J.S.; Effert, P.J.; Humphrey, P.A.; Yu, L.; Liu, E.T.; Walther, P.J. Prevalence of human papillomavirus types 16 and 18 in squamous-cell carcinoma of the penis: A retrospective analysis of primary and metastatic lesions by differential polymerase chain reaction. Int. J. Cancer 1992, 50, 694–701. [Google Scholar] [CrossRef] [PubMed]
- Lipinski, M.M.; Jacks, T. The retinoblastoma gene family in differentiation and development. Oncogene 1999, 18, 7873–7882. [Google Scholar] [CrossRef] [PubMed]
- Mannweiler, S.; Sygulla, S.; Winter, E.; Regauer, S. Two major pathways of penile carcinogenesis: HPV-induced penile cancers overexpress p16ink4a, HPV-negative cancers associated with dermatoses express p53, but lack p16ink4a overexpression. J. Am. Acad. Dermatol. 2013, 69, 73–81. [Google Scholar] [CrossRef] [PubMed]
- Buonerba, C.; Pagliuca, M.; Vitrone, F.; Ascione, I.; Elefante, I.; Riccio, V.; Romano, F.; de Placido, S.; di Lorenzo, G. Immunotherapy for penile cancer. Future Sci. 2017. [Google Scholar] [CrossRef]
- Kruk, J.; Aboul-Enein, H.Y. Reactive Oxygen and Nitrogen Species in Carcinogenesis: Implications of Oxidative Stress on the Progression and Development of Several Cancer Types. Mini Rev. Med. Chem. 2017, 17, 904–919. [Google Scholar] [CrossRef] [PubMed]
- Poetsch, M.; Hemmerich, M.; Kakies, C.; Kleist, B.; Wolf, E.; vom Dorp, F.; Hakenberg, O.W.; Protzel, C. Alterations in the tumor suppressor gene p16INK4A are associated with aggressive behavior of penile carcinomas. Virchows Arch. 2011, 458, 221–229. [Google Scholar] [CrossRef] [PubMed]
- Golijanin, D.; Tan, J.Y.; Kazior, A.; Cohen, E.G.; Russo, P.; Dalbagni, G.; Auborn, K.J.; Subbaramaiah, K.; Dannenberg, A.J. Cyclooxygenase-2 and microsomal prostaglandin E synthase-1 are overexpressed in squamous cell carcinoma of the penis. Clin. Cancer Res. 2004, 10, 1024–1031. [Google Scholar] [CrossRef] [PubMed]
- Lee, H.N.; Na, H.K.; Surh, Y.J. Resolution of inflammation as a novel chemopreventive strategy. Semin. Immunopathol. 2013, 35, 151–161. [Google Scholar] [CrossRef] [PubMed]
- Castellone, M.D.; Teramoto, H.; Williams, B.O.; Druey, K.M.; Gutkind, J.S. Prostaglandin E2 promotes colon cancer cell growth through a Gs-axin-β-catenin signaling axis. Science 2005, 310, 1504–1510. [Google Scholar] [CrossRef] [PubMed]
- Yanagawa, N.; Osakabe, M.; Hayashi, M.; Tamura, G.; Motoyama, T. Detection of HPV-DNA, p53 alterations, and methylation in penile squamous cell carcinoma in Japanese men. Pathol. Int. 2008, 58, 477–482. [Google Scholar] [CrossRef] [PubMed]
- Kashofer, K.; Winter, E.; Halbwedl, I.; Thueringer, A.; Kreiner, M.; Sauer, S.; Regauer, S. HPV-negative penile squamous cell carcinoma: Disruptive mutations in the TP53 gene are common. Mod. Pathol. 2017, 30, 1013–1020. [Google Scholar] [CrossRef] [PubMed]
- Rubin, M.A.; Kleter, B.; Zhou, M.; Ayala, G.; Cubilla, A.L.; Quint, W.G.; Pirog, E.C. Detection and typing of human papillomavirus DNA in penile carcinoma: Evidence for multiple independent pathways of penile carcinogenesis. Am. J. Pathol. 2001, 159, 1211–1218. [Google Scholar] [CrossRef]
- Kayes, O.; Ahmed, H.U.; Arya, M.; Minhas, S. Molecular and genetic pathways in penile cancer. Lancet Oncol. 2007, 8, 420–429. [Google Scholar] [CrossRef]
- Ferreux, E.; Lont, A.P.; Horenblas, S.; Gallee, M.P.; Raaphorst, F.M.; von Knebel Doeberitz, M.; Meijer, C.J.; Snijders, P.J. Evidence for at least three alternative mechanisms targeting the p16INK4A/cyclin D/Rb pathway in penile carcinoma, one of which is mediated by high-risk human papillomavirus. J. Pathol. 2003, 201, 109–118. [Google Scholar] [CrossRef] [PubMed]
- Trimble, C.L.; Morrow, M.P.; Kraynyak, K.A.; Shen, X.; Dallas, M.; Yan, J.; Edwards, L.; Parker, R.L.; Denny, L.; Giffear, M.; et al. Safety, efficacy, and immunogenicity of VGX-3100, a therapeutic synthetic DNA vaccine targeting human papillomavirus 16 and 18 E6 and E7 proteins for cervical intraepithelial neoplasia 2/3: A randomised, double-blind, placebo-controlled phase 2b trial. Lancet 2015, 386, 2078–2088. [Google Scholar] [CrossRef]
- Stevanović, S.; Draper, L.M.; Langhan, M.M.; Campbell, T.E.; Kwong, M.L.; Wunderlich, J.R.; Dudley, M.E.; Yang, J.C.; Sherry, R.M.; Kammula, U.S.; et al. Complete Regression of Metastatic Cervical Cancer After Treatment With Human Papillomavirus–Targeted Tumor-Infiltrating T Cells. J. Clin. Oncol. 2015, 33, 1543–1550. [Google Scholar] [CrossRef] [PubMed]
- Motzer, R.J.; Escudier, B.; McDermott, D.F.; George, S.; Hammers, H.J.; Srinivas, S.; Tykodi, S.S.; Sosman, J.A.; Procopio, G.; Plimack, E.R.; et al. Nivolumab versus Everolimus in Advanced Renal-Cell Carcinoma. N. Engl. J. Med. 2015, 373, 1803–1813. [Google Scholar] [CrossRef] [PubMed]
- Rosenberg, J.E.; Hoffman-Censits, J.; Powles, T.; van der Heijden, M.S.; Balar, A.V.; Necchi, A.; Dawson, N.; O’Donnell, P.H.; Balmanoukian, A.; Loriot, Y.; et al. Atezolizumab in patients with locally advanced and metastatic urothelial carcinoma who have progressed following treatment with platinum-based chemotherapy: A single-arm, multicentre, phase 2 trial. Lancet 2016, 387, 1909–1920. [Google Scholar] [CrossRef]
- Udager, A.M.; Liu, T.Y.; Skala, S.L.; Magers, M.J.; McDaniel, A.S.; Spratt, D.E.; Feng, F.Y.; Siddiqui, J.; Cao, X.; Fields, K.L.; et al. Frequent PD-L1 expression in primary and metastatic penile squamous cell carcinoma: Potential opportunities for immunotherapeutic approaches. Ann. Oncol. 2016, 27, 1706–1712. [Google Scholar] [CrossRef] [PubMed]
- Ottenhof, S.R.; Djajadiningrat, R.S.; de Jong, J.; Thygesen, H.H.; Horenblas, S.; Jordanova, E.S. Expression of Programmed Death Ligand 1 in Penile Cancer is of Prognostic Value and Associated with HPV Status. J. Urol. 2017, 197, 690–697. [Google Scholar] [CrossRef] [PubMed]
- Stankiewicz, E.; Prowse, D.M.; Ng, M.; Cuzick, J.; Mesher, D.; Hiscock, F.; Lu, Y.J.; Watkin, N.; Corbishley, C.; Lam, W.; et al. Alternative HER/PTEN/Akt pathway activation in HPV positive and negative penile carcinomas. PLoS ONE 2011. [Google Scholar] [CrossRef] [PubMed]
- Chaux, A.; Munari, E.; Katz, B.; Sharma, R.; Lecksell, K.; Cubilla, A.L.; Burnett, A.L.; Netto, G.J. The epidermal growth factor receptor is frequently overexpressed in penile squamous cell carcinomas: A tissue microarray and digital image analysis study of 112 cases. Hum. Pathol. 2013, 44, 2690–2695. [Google Scholar] [CrossRef] [PubMed]
- McDaniel, A.S.; Hovelson, D.H.; Cani, A.K.; Liu, C.J.; Zhai, Y.; Zhang, Y.; Weizer, A.Z.; Mehra, R.; Feng, F.Y.; Alva, A.S.; et al. Genomic Profiling of Penile Squamous Cell Carcinoma Reveals New Opportunities for Targeted Therapy. Cancer Res. 2015, 75, 5219–5227. [Google Scholar] [CrossRef] [PubMed]
- Necchi, A.; Nicolai, N.; Colecchia, M.; Catanzaro, M.; Torelli, T.; Piva, L.; Salvioni, R. Proof of activity of anti-epidermal growth factor receptor-targeted therapy for relapsed squamous cell carcinoma of the penis. J. Clin. Oncol. 2011, 29, e650–e652. [Google Scholar] [CrossRef] [PubMed]
- Carthon, B.C.; Ng, C.S.; Pettaway, C.A.; Pagliaro, L.C. Epidermal growth factor receptor-targeted therapy in locally advanced or metastatic squamous cell carcinoma of the penis. BJU Int. 2014, 113, 871–877. [Google Scholar] [CrossRef] [PubMed]
- Di Lorenzo, G.; Buonerba, C.; Ferro, M.; Calderoni, G.; Bozza, G.; Federico, P.; Tedesco, B.; Ruggieri, V.; Aieta, M. The epidermal growth factor receptors as biological targets in penile cancer. Expert Opin. Biol. Ther. 2015, 15, 473–476. [Google Scholar] [CrossRef] [PubMed]
- Buonerba, C.; di Lorenzo, G.; Pond, G.; Carteni, G.; Scagliarini, S.; Rozzi, A.; Quevedo, F.J.; Dorff, T.; Nappi, L.; Lanzetta, G.; et al. Prognostic and Predictive Factors in Patients with Advanced Penile Cancer Receiving Salvage (2nd or Later Line) Systemic Treatment: A Retrospective, Multi-Center Study. Front. Pharmacol. 2016. [Google Scholar] [CrossRef] [PubMed]
- Zhu, Y.; Li, H.; Yao, X.D.; Zhang, S.L.; Zhang, H.L.; Shi, G.H.; Yang, L.F.; Yang, Z.Y.; Wang, C.F.; Ye, D.W. Feasibility and activity of sorafenib and sunitinib in advanced penile cancer: A preliminary report. Urol. Int. 2010, 85, 334–340. [Google Scholar] [CrossRef] [PubMed]
- Andersson, P.; Kolaric, A.; Windahl, T.; Kirrander, P.; Soderkvist, P.; Karlsson, M.G. PIK3CA, HRAS and KRAS gene mutations in human penile cancer. J. Urol. 2008, 179, 2030–2034. [Google Scholar] [CrossRef] [PubMed]
- Necchi, A.; Raggi, D.; Giannatempo, P.; Nicolai, N.; Colecchia, M.; Calareso, G.; Togliardi, E.; Crippa, F.; Mariani, L.; Perrone, F.; et al. 239 Pan-HER trosine-kinase inhibitors (TKI) dacomitinib and afatinib in penile squamous cell carcinoma (PSCC): Results from an ongoing open-label, single-group, phase 2 trial of dacomitinib in chemonaive patients (pts). Eur. Urol. Suppl. 2016. [Google Scholar] [CrossRef]
- Necchi, A.; Lo Vullo, S.; Raggi, D.; Giannatempo, P.; Nicolai, N.; Piva, L.; Biasoni, D.; Catanzaro, M.; Torelli, T.; Stagni, S.; et al. Dacomitinib (Daco) induction therapy for locally-advanced (LA) or metastatic penile squamous cell carcinoma (PSCC): An open label, single-arm, phase 2 study. Eur. Urol. Suppl. 2017, 16, e1244–e1245. [Google Scholar] [CrossRef]
- Peter, M.; Rosty, C.; Couturier, J.; Radvanyi, F.; Teshima, H.; Sastre-Garau, X. MYC activation associated with the integration of HPV DNA at the MYC locus in genital tumors. Oncogene 2006, 25, 5985–5993. [Google Scholar] [CrossRef] [PubMed]
- Feber, A.; Arya, M.; de Winter, P.; Muhammad, S.; Nigam, R.; Malone, P.R.; Tan, W.S.; Rodney, S.; Lechner, M.; Freeman, A.; et al. 702 Epigenomics of penile squamous cell carcinoma. Eur. Urol. Suppl. 2015, 14, e702–e702a. [Google Scholar] [CrossRef]
- Necchi, A.; Eigl, B.J.; Yang, E.S.-H.; Bae, S.; Chandrashekar, D.; Chen, D.; Naik, G.; Mehta, A.; Giannatempo, P.; Colecchia, M.; et al. Gene Expression Profiling of Advanced Penile Squamous Cell Carcinoma Receiving Cisplatin-based Chemotherapy Improves Prognostication and Identifies Potential Therapeutic Targets. Eur. Urol. Focus 2016. [Google Scholar] [CrossRef] [PubMed]
- Rodney, S.; Feber, A.; Arya, M.; de Winter, P.; Saqib, M.; Nigam, R.; Malone, P.; Tan, S.; Christodoulidou, M.; Sahdev, V.; et al. 240 Distinct patterns of copy number aberrations in penile cancer. Eur. Urol. Suppl. 2016, 15, e240. [Google Scholar] [CrossRef]
- Busso-Lopes, A.F.; Marchi, F.A.; Kuasne, H.; Scapulatempo-Neto, C.; Trindade-Filho, J.C.; de Jesus, C.M.; Lopes, A.; Guimaraes, G.C.; Rogatto, S.R. Genomic profiling of human penile carcinoma predicts worse prognosis and survival. Cancer Prev. Res. 2015, 8, 149–156. [Google Scholar] [CrossRef] [PubMed]
- Zhang, L.; Wei, P.; Shen, X.; Zhang, Y.; Xu, B.; Zhou, J.; Fan, S.; Hao, Z.; Shi, H.; Zhang, X.; et al. MicroRNA Expression Profile in Penile Cancer Revealed by Next-Generation Small RNA Sequencing. PLoS ONE 2015. [Google Scholar] [CrossRef] [PubMed]
- Hartz, J.M.; Engelmann, D.; Furst, K.; Marquardt, S.; Spitschak, A.; Goody, D.; Protzel, C.; Hakenberg, O.W.; Putzer, B.M. Integrated Loss of miR-1/miR-101/miR-204 Discriminates Metastatic from Nonmetastatic Penile Carcinomas and Can Predict Patient Outcome. J. Urol. 2016, 196, 570–578. [Google Scholar] [CrossRef] [PubMed]
- Kuasne, H.; Marchi, F.A.; Rogatto, S.R.; de Syllos Colus, I.M. Epigenetic mechanisms in penile carcinoma. Int. J. Mol. Sci. 2013, 14, 10791–10808. [Google Scholar] [CrossRef] [PubMed]
- Feber, A.; Arya, M.; de Winter, P.; Saqib, M.; Nigam, R.; Malone, P.R.; Tan, W.S.; Rodney, S.; Lechner, M.; Freeman, A.; et al. Epigenetics markers of metastasis and HPV-induced tumorigenesis in penile cancer. Clin. Cancer Res. 2015, 21, 1196–1206. [Google Scholar] [CrossRef] [PubMed]
- Soufir, N.; Queille, S.; Liboutet, M.; Thibaudeau, O.; Bachelier, F.; Delestaing, G.; Balloy, B.C.; Breuer, J.; Janin, A.; Dubertret, L.; et al. Inactivation of the CDKN2A and the p53 tumour suppressor genes in external genital carcinomas and their precursors. Br. J. Dermatol. 2007, 156, 448–453. [Google Scholar] [CrossRef] [PubMed]
- Guerrero, D.; Guarch, R.; Ojer, A.; Casas, J.M.; Ropero, S.; Mancha, A.; Pesce, C.; Lloveras, B.; Garcia-Bragado, F.; Puras, A. Hypermethylation of the thrombospondin-1 gene is associated with poor prognosis in penile squamous cell carcinoma. BJU Int. 2008, 102, 747–755. [Google Scholar] [CrossRef] [PubMed]
- Iorio, M.V.; Ferracin, M.; Liu, C.G.; Veronese, A.; Spizzo, R.; Sabbioni, S.; Magri, E.; Pedriali, M.; Fabbri, M.; Campiglio, M.; et al. MicroRNA gene expression deregulation in human breast cancer. Cancer Res. 2005, 65, 7065–7070. [Google Scholar] [CrossRef] [PubMed]
- Kuasne, H.; Barros-Filho, M.C.; Busso-Lopes, A.; Marchi, F.A.; Pinheiro, M.; Munoz, J.J.; Scapulatempo-Neto, C.; Faria, E.F.; Guimaraes, G.C.; Lopes, A.; et al. Integrative miRNA and mRNA analysis in penile carcinomas reveals markers and pathways with potential clinical impact. Oncotarget 2017, 8, 15294–15306. [Google Scholar] [CrossRef] [PubMed]


| ClinicalTrials.gov Identifier | Treatment(s) | Outcomes Measured | Estimated Enrollment (Estimated Completion Date) |
|---|---|---|---|
| DART: Dual Anti-CTLA-4 and Anti-PD-1 Blockade in Rare Tumors (NCT 02834013) | Ipilimumab; Nivolumab | Primary: Overall response rate. Secondary: Best response rate, clinical benefit rate, adverse events, OS, PFS | 334 (August 2020) |
| Phase II Study for the Evaluation of Efficacy of Pembrolizumab (MK-3475) in Patients With Rare Tumors (NCT02721732) | Pembrolizumab | Primary: Non-progression rate. Secondary: Overall response rate | 250 (August 2019) |
| A Phase I Trial of T Cell Receptor Gene Therapy Targeting HPV-16 E7 With or Without PD-1 Blockade for HPV-Associated Cancers (NCT02858310) | E7 TCR transduced cells; Pembrolizumab; Aldesleukin; Fludarabine; Cyclophosphamide | Primary: Dose of E7 TCR cells plus aldesleukin with or without pembrolizumab for the treatment of metastatic HPV-16+ cancers | 180 * (January 2026) |
| A Phase 1 Study of Cabozantinib Plus Nivolumab (CaboNivo) Alone or in Combination With Ipilimumab (CaboNivoIpi) in Patients with Advanced/Metastatic Urothelial Carcinoma and Other Genitourinary Tumors (NCT02496208) | Cabozantinib S-malate; Ipilimumab; Nivolumab | Primary: Adverse events, recommended phase II dose. Secondary: Clinical response rate, OS, PFS, PD-L1 and MET expression | 135 (December 2017) |
| Phase II Study of the Pan-HER Inhibitor Dacomitinib (PF-00299804) for Patients With Locally Advanced or Metastatic Squamous Cell Carcinoma of the Penis (NCT01728233) | Dacomitinib | Primary: Overall response rate. Secondary: Safety and tolerability, complete response rate, PFS, OS, quality of life score | 37 (February 2018) |
| Phase II Trial of Pembrolizumab for Advanced Penile Squamous Cell Carcinoma Following Previous Chemotherapy NCT02837042) | Pembrolizumab | Primary: Objective tumor response rate. Secondary: Duration of response, PFS, OS, adverse events | 35 (October 2020) |
| HPV-16/18 E6/E7-Specific T Lymphocytes in Patients With Relapsed HPV-Associated Cancers (NCT02379520) | HPV Specific T Cells; Cyclophosphamide; Fludarabine; Nivolumab | Primary: Dose-limiting toxicity. Secondary: Overall response rate | 32 (October 2033) |
| References | Year | N | Method | Genes or Segments Studied | Applicability |
|---|---|---|---|---|---|
| McDaniel et al. [48] | 2015 | 43 | Next generation sequencing | MYC, CCND1, p16 | Causative |
| Feber et al. [58] | 2015 | 70 | TrueSeq whole-exome sequencing | TP53, FAT1, CNS1 | Causative |
| Necchi et al. [59] | 2016 | 25 | Nanostring gene profiling | MAML2, KITLG, JAK1, FANCA | Prognostic |
| Rodney et al. [60] | 2016 | 24 | Genome wide methylation arrays | MYC, FGFR3, CDKN2A, CCND1, RB1, p53 | Causative |
| Busso-Lopes et al. [61] | 2015 | 46 | Array comparative genomic hybridization, FISH and PCR | 3p, 8p, DLC1 | Prognostic |
| Zhang et al. [62] | 2015 | 10 | Next generation sequencing | MAPK, p53, Wnt, TGF-β and PI3K-Akt | Prognostic |
| Hartz et al. [63] | 2016 | 24 | TaqMan arrays and PCR | miR-1, miR-101 and miR-204 | Prognostic |
© 2017 by the authors. Licensee MDPI, Basel, Switzerland. This article is an open access article distributed under the terms and conditions of the Creative Commons Attribution (CC BY) license (http://creativecommons.org/licenses/by/4.0/).
Share and Cite
Chipollini, J.; Chaing, S.; Azizi, M.; Kidd, L.C.; Kim, P.; Spiess, P.E. Advances in Understanding of Penile Carcinogenesis: The Search for Actionable Targets. Int. J. Mol. Sci. 2017, 18, 1777. https://doi.org/10.3390/ijms18081777
Chipollini J, Chaing S, Azizi M, Kidd LC, Kim P, Spiess PE. Advances in Understanding of Penile Carcinogenesis: The Search for Actionable Targets. International Journal of Molecular Sciences. 2017; 18(8):1777. https://doi.org/10.3390/ijms18081777
Chicago/Turabian StyleChipollini, Juan, Sharon Chaing, Mounsif Azizi, Laura C. Kidd, Patricia Kim, and Philippe E. Spiess. 2017. "Advances in Understanding of Penile Carcinogenesis: The Search for Actionable Targets" International Journal of Molecular Sciences 18, no. 8: 1777. https://doi.org/10.3390/ijms18081777
APA StyleChipollini, J., Chaing, S., Azizi, M., Kidd, L. C., Kim, P., & Spiess, P. E. (2017). Advances in Understanding of Penile Carcinogenesis: The Search for Actionable Targets. International Journal of Molecular Sciences, 18(8), 1777. https://doi.org/10.3390/ijms18081777

