Microarray Expression Profiling of Long Non-Coding RNAs Involved in Nasopharyngeal Carcinoma Metastasis
Abstract
:1. Introduction
2. Results
2.1. Profiles of Differentially Expressed Long Non-Coding RNAs (lncRNAs) and mRNAs
2.2. GO and KEGG Pathway Analysis
2.3. Validation of Significantly Dysregulated lncRNAs by qRT-PCR
2.4. ENST00000470135 Is Upregulated in Nasopharyngeal Carcinoma (NPC) Cells and Tissues with Lymph Node Metastasis
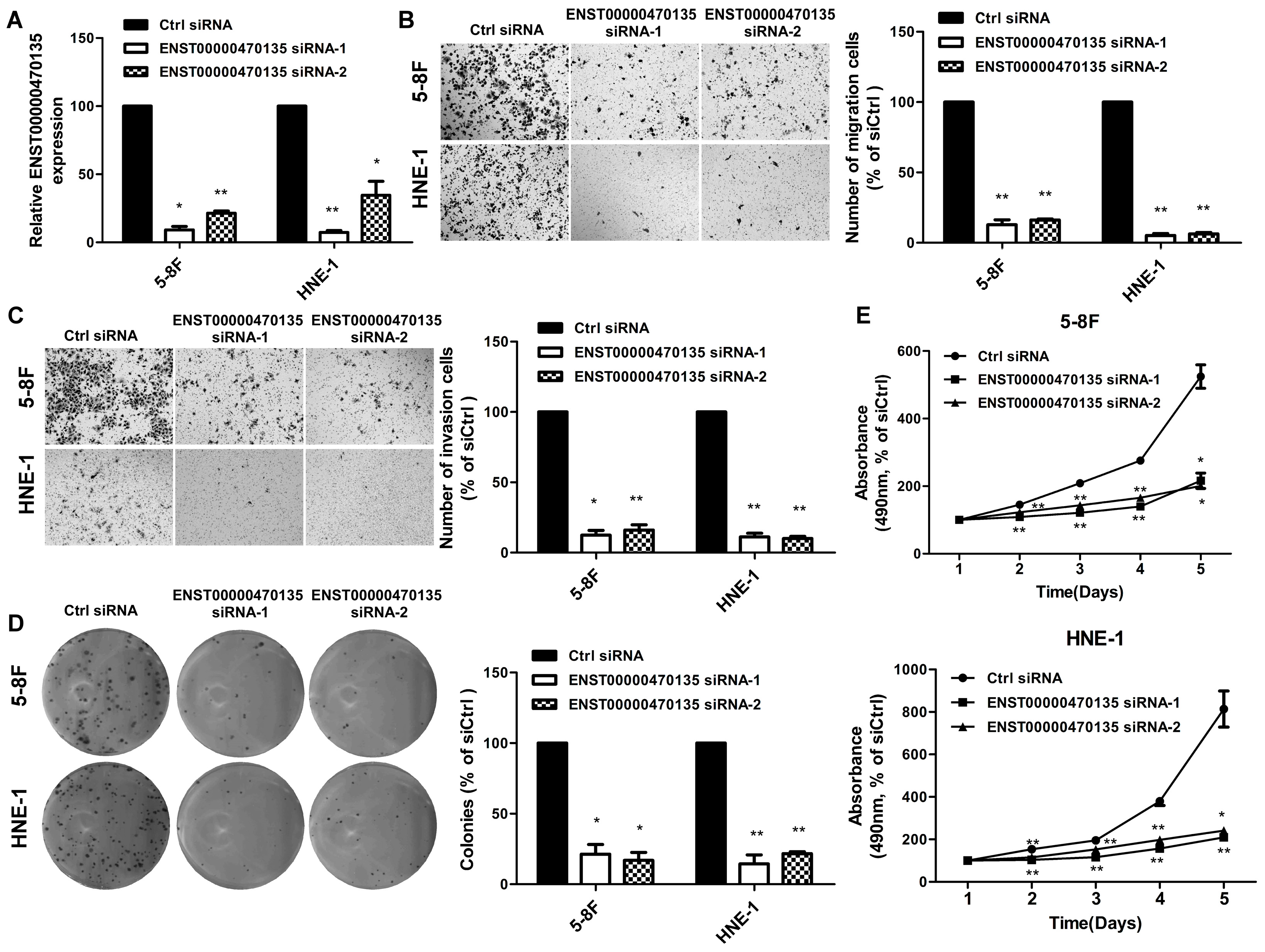
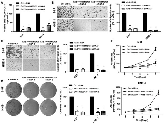
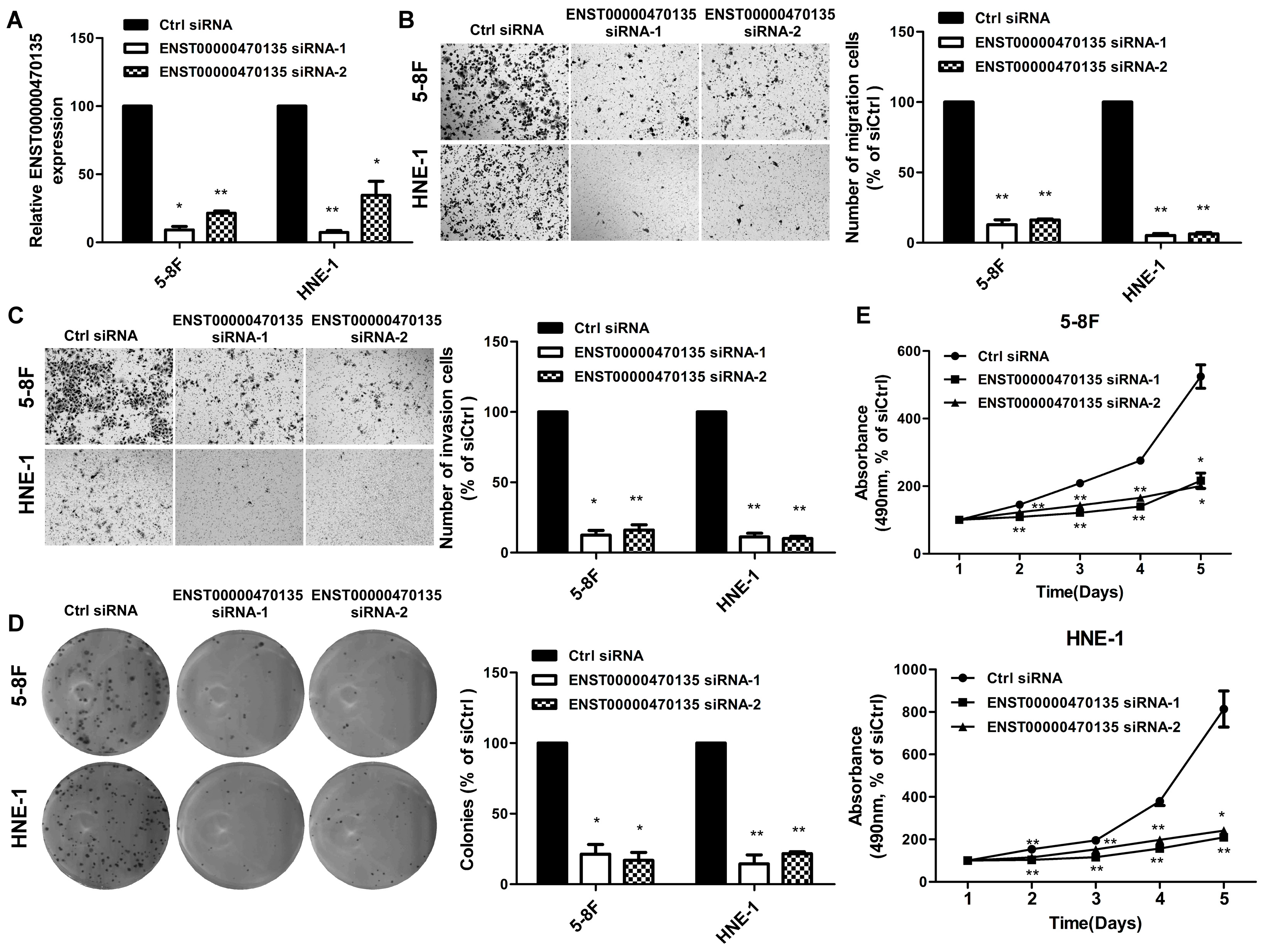
2.5. Depletion of ENST00000470135 Has Significant Effect on NPC Cell Migration, Invasion and Proliferation In Vitro
3. Discussion
4. Materials and Methods
4.1. Cell Culture and Clinical Specimens
4.2. RNA Extraction and Quality Control
4.3. Microarray Analysis
4.4. Bioinformatics Data Analysis and Data Mining
4.5. Reverse Transcription and Quantitative Real-Time RT-PCR
4.6. Oligonucleotide Transfection
4.7. Transwell Migration and Invasion Assays
4.8. MTT Assay and Colony Formation Assay
4.9. Statistical Analysis
5. Conclusions
Supplementary Materials
Acknowledgments
Author Contributions
Conflicts of Interest
Abbreviations
| NPC | Nasopharyngeal carcinoma | 
| lncRNA | Long non-coding RNA | 
| LNM | Lymph node metastasis | 
| GO | Gene ontology | 
| BP | Biological process | 
| CC | Cellular component | 
| MF | Molecular function | 
| KEGG | Kyoto Encyclopedia of Genes and Genomes | 
| MTT | 3-(4,5)-dimethylthiahiazo(-z-y1)-3,5-di-phenytetrazoliumromide | 
| M-MLV | Moloney Murine Leukemia Virus | 
| Seq Name | Sequence name | 
References
- Torre, L.A.; Bray, F.; Siegel, R.L.; Ferlay, J.; Lortet-Tieulent, J.; Jemal, A. Global cancer statistics, 2012. CA Cancer J. Clin. 2015, 65, 87–108. [Google Scholar] [CrossRef] [PubMed]
 - Liu, N.; Chen, N.Y.; Cui, R.X.; Li, W.F.; Li, Y.; Wei, R.R.; Zhang, M.Y.; Sun, Y.; Huang, B.J.; Chen, M.; et al. Prognostic value of a microRNA signature in nasopharyngeal carcinoma: A microRNA expression analysis. Lancet Oncol. 2012, 13, 633–641. [Google Scholar] [CrossRef]
 - Ng, W.T.; Choi, C.W.; Lee, M.C.; Chan, S.H.; Yau, T.K.; Lee, A.W. Familial nasopharyngeal carcinoma in hong kong: Epidemiology and implication in screening. Fam. Cancer 2009, 8, 103–108. [Google Scholar] [CrossRef] [PubMed]
 - Feng, B.J.; Huang, W.; Shugart, Y.Y.; Lee, M.K.; Zhang, F.; Xia, J.C.; Wang, H.Y.; Huang, T.B.; Jian, S.W.; Huang, P.; et al. Genome-wide scan for familial nasopharyngeal carcinoma reveals evidence of linkage to chromosome 4. Nat. Genet. 2002, 31, 395–399. [Google Scholar] [CrossRef] [PubMed]
 - Sarmiento, M.P.; Mejia, M.B. Preliminary assessment of nasopharyngeal carcinoma incidence in the philippines: A second look at published data from four centers. Chin. J. Cancer 2014, 33, 159–164. [Google Scholar] [CrossRef] [PubMed]
 - Lai, S.Z.; Li, W.F.; Chen, L.; Luo, W.; Chen, Y.Y.; Liu, L.Z.; Sun, Y.; Lin, A.H.; Liu, M.Z.; Ma, J. How does intensity-modulated radiotherapy versus conventional two-dimensional radiotherapy influence the treatment results in nasopharyngeal carcinoma patients? Int. J. Radiat. Oncol. Biol. Phys. 2011, 80, 661–668. [Google Scholar] [CrossRef] [PubMed]
 - Chen, Y.; Sun, Y.; Liang, S.B.; Zong, J.F.; Li, W.F.; Chen, M.; Chen, L.; Mao, Y.P.; Tang, L.L.; Guo, Y.; et al. Progress report of a randomized trial comparing long-term survival and late toxicity of concurrent chemoradiotherapy with adjuvant chemotherapy versus radiotherapy alone in patients with stage III to IVB nasopharyngeal carcinoma from endemic regions of China. Cancer 2013, 119, 2230–2238. [Google Scholar] [PubMed]
 - Mehlen, P.; Puisieux, A. Metastasis: A question of life or death. Nat. Rev. Cancer 2006, 6, 449–458. [Google Scholar] [CrossRef] [PubMed]
 - Gibb, E.A.; Brown, C.J.; Lam, W.L. The functional role of long non-coding RNA in human carcinomas. Mol. Cancer 2011, 10. [Google Scholar] [CrossRef] [PubMed]
 - Hirata, H.; Hinoda, Y.; Shahryari, V.; Deng, G.; Nakajima, K.; Tabatabai, Z.L.; Ishii, N.; Dahiya, R. Long noncoding RNA MALAT1 promotes aggressive renal cell carcinoma through Ezh2 and interacts with miR-205. Cancer Res. 2015, 75, 1322–1331. [Google Scholar] [CrossRef] [PubMed]
 - Yuan, J.H.; Yang, F.; Wang, F.; Ma, J.Z.; Guo, Y.J.; Tao, Q.F.; Liu, F.; Pan, W.; Wang, T.T.; Zhou, C.C.; et al. A long noncoding RNA activated by TGF-β promotes the invasion-metastasis cascade in hepatocellular carcinoma. Cancer Cell 2014, 25, 666–681. [Google Scholar] [CrossRef] [PubMed]
 - Xu, T.P.; Liu, X.X.; Xia, R.; Yin, L.; Kong, R.; Chen, W.M.; Huang, M.D.; Shu, Y.Q. SP1-induced upregulation of the long noncoding RNA TINCR regulates cell proliferation and apoptosis by affecting KLF2 mRNA stability in gastric cancer. Oncogene 2015, 34, 5648–5661. [Google Scholar] [CrossRef] [PubMed]
 - Geisler, S.; Coller, J. RNA in unexpected places: Long non-coding RNA functions in diverse cellular contexts. Nat. Rev. Mol. Cell Biol. 2013, 14, 699–712. [Google Scholar] [CrossRef] [PubMed]
 - Roberts, T.C.; Morris, K.V.; Weinberg, M.S. Perspectives on the mechanism of transcriptional regulation by long non-coding RNAs. Epigenetics 2014, 9, 13–20. [Google Scholar] [CrossRef] [PubMed]
 - Wang, K.C.; Chang, H.Y. Molecular mechanisms of long noncoding RNAs. Mol. Cell 2011, 43, 904–914. [Google Scholar] [CrossRef] [PubMed]
 - Lu, Y.; Li, T.; Wei, G.; Liu, L.; Chen, Q.; Xu, L.; Zhang, K.; Zeng, D.; Liao, R. The long non-coding RNA NEAT1 regulates epithelial to mesenchymal transition and radioresistance in through miR-204/ZEB1 axis in nasopharyngeal carcinoma. Tumour Biol. 2016. [Google Scholar] [CrossRef] [PubMed]
 - Zhuang, K.; Wu, Q.; Jin, C.S.; Yuan, H.J.; Cheng, J.Z. Long non-coding RNA HNF1A-AS is upregulated and promotes cell proliferation and metastasis in nasopharyngeal carcinoma. Cancer Biomark. 2016, 16, 291–300. [Google Scholar] [CrossRef] [PubMed]
 - Jin, C.; Yan, B.; Lu, Q.; Lin, Y.; Ma, L. The role of MALAT1/miR-1/slug axis on radioresistance in nasopharyngeal carcinoma. Tumour Biol. 2016, 37, 4025–4033. [Google Scholar] [CrossRef] [PubMed]
 - Nie, Y.; Liu, X.; Qu, S.; Song, E.; Zou, H.; Gong, C. Long non-coding RNA hotair is an independent prognostic marker for nasopharyngeal carcinoma progression and survival. Cancer Sci. 2013, 104, 458–464. [Google Scholar] [CrossRef] [PubMed]
 - Zhang, W.; Huang, C.; Gong, Z.; Zhao, Y.; Tang, K.; Li, X.; Fan, S.; Shi, L.; Li, X.; Zhang, P.; et al. Expression of LINC00312, a long intergenic non-coding RNA, is negatively correlated with tumor size but positively correlated with lymph node metastasis in nasopharyngeal carcinoma. J. Mol. Histol. 2013, 44, 545–554. [Google Scholar] [CrossRef] [PubMed]
 - Tu, L.X.; Fang, W.Y.; Liu, Z.; Li, X.; He, Y.; Xie, S.M.; Yao, K.T. Establishment of a stable nasopharyngeal carcinoma cell line with lentivirus-mediated RNA interference for EIF4G1 gene silencing. Nan Fang Yi Ke Da Xue Xue Bao 2009, 29, 844–847. [Google Scholar] [PubMed]
 - Li, X.J.; Ong, C.K.; Cao, Y.; Xiang, Y.Q.; Shao, J.Y.; Ooi, A.; Peng, L.X.; Lu, W.H.; Zhang, Z.; Petillo, D.; et al. Serglycin is a theranostic target in nasopharyngeal carcinoma that promotes metastasis. Cancer Res. 2011, 71, 3162–3172. [Google Scholar] [CrossRef] [PubMed]
 - Li, G.P.; Wang, H.; Lai, Y.K.; Chen, S.C.; Lin, M.C.; Lu, G.; Zhang, J.F.; He, X.G.; Qian, C.N.; Kung, H.F. Proteomic profiling between CNE-2 and its strongly metastatic subclone S-18 and functional characterization of HSP27 in metastasis of nasopharyngeal carcinoma. Proteomics 2011, 11, 2911–2920. [Google Scholar] [CrossRef] [PubMed]
 - Gene Ontology Consortium. Gene ontology consortium: Going forward. Nucleic Acids Res. 2015, 43, D1049–D1056. [Google Scholar]
 - Ou, S.H.; Zell, J.A.; Ziogas, A.; Anton-Culver, H. Epidemiology of nasopharyngeal carcinoma in the united states: Improved survival of chinese patients within the keratinizing squamous cell carcinoma histology. Ann. Oncol. 2007, 18, 29–35. [Google Scholar] [CrossRef] [PubMed]
 - Cao, S.M.; Simons, M.J.; Qian, C.N. The prevalence and prevention of nasopharyngeal carcinoma in China. Chin. J. Cancer 2011, 30, 114–119. [Google Scholar] [CrossRef] [PubMed]
 - Yang, F.; Zhang, L.; Huo, X.S.; Yuan, J.H.; Xu, D.; Yuan, S.X.; Zhu, N.; Zhou, W.P.; Yang, G.S.; Wang, Y.Z.; et al. Long noncoding RNA high expression in hepatocellular carcinoma facilitates tumor growth through enhancer of zeste homolog 2 in humans. Hepatology 2011, 54, 1679–1689. [Google Scholar] [CrossRef] [PubMed]
 - Li, X.; Lin, Y.; Yang, X.; Wu, X.; He, X. Long noncoding RNA H19 regulates EZH2 expression by interacting with miR-630 and promotes cell invasion in nasopharyngeal carcinoma. Biochem. Biophys. Res. Commun. 2016, 473, 913–919. [Google Scholar] [CrossRef] [PubMed]
 - Bo, H.; Gong, Z.; Zhang, W.; Li, X.; Zeng, Y.; Liao, Q.; Chen, P.; Shi, L.; Lian, Y.; Jing, Y.; et al. Upregulated long non-coding RNA AFAP1-AS1 expression is associated with progression and poor prognosis of nasopharyngeal carcinoma. Oncotarget 2015, 6, 20404–20418. [Google Scholar] [CrossRef] [PubMed]
 - Gao, W.; Chan, J.Y.; Wong, T.S. Differential expression of long noncoding RNA in primary and recurrent nasopharyngeal carcinoma. BioMed Res. Int. 2014, 2014. [Google Scholar] [CrossRef] [PubMed]
 - Yang, Q.Q.; Deng, Y.F. Genome-wide analysis of long non-coding RNA in primary nasopharyngeal carcinoma by microarray. Histopathology 2015, 66, 1022–1030. [Google Scholar] [CrossRef] [PubMed]
 - Zhang, B.; Wang, D.; Wu, J.; Tang, J.; Chen, W.; Chen, X.; Zhang, D.; Deng, Y.; Guo, M.; Wang, Y.; et al. Expression profiling and functional prediction of long noncoding RNAs in nasopharyngeal nonkeratinizing carcinoma. Discov. Med. 2016, 21, 239–250. [Google Scholar] [PubMed]
 - Liu, T.H.; Zheng, F.; Cai, M.Y.; Guo, L.; Lin, H.X.; Chen, J.W.; Liao, Y.J.; Kung, H.F.; Zeng, Y.X.; Xie, D. The putative tumor activator ARHGEF3 promotes nasopharyngeal carcinoma cell pathogenesis by inhibiting cellular apoptosis. Oncotarget 2016, 7, 225836–225848. [Google Scholar] [CrossRef] [PubMed]
 - Hui, K.F.; Lam, B.H.; Ho, D.N.; Tsao, S.W.; Chiang, A.K. Bortezomib and SAHA synergistically induce ROS-driven caspase-dependent apoptosis of nasopharyngeal carcinoma and block replication of Epstein-Barr virus. Mol. Cancer Ther. 2013, 12, 747–758. [Google Scholar] [CrossRef] [PubMed]
 - Lu, Z.X.; Ma, X.Q.; Yang, L.F.; Wang, Z.L.; Zeng, L.; Li, Z.J.; Li, X.N.; Tang, M.; Yi, W.; Gong, J.P.; et al. Dnazymes targeted to EBV-encoded latent membrane protein-1 induce apoptosis and enhance radiosensitivity in nasopharyngeal carcinoma. Cancer Lett. 2008, 265, 226–238. [Google Scholar] [CrossRef] [PubMed]
 - Yang, C.F.; Peng, L.X.; Huang, T.J.; Yang, G.D.; Chu, Q.Q.; Liang, Y.Y.; Cao, X.; Xie, P.; Zheng, L.S.; Huang, H.B.; et al. Cancer stem-like cell characteristics induced by EB virus-encoded LMP1 contribute to radioresistance in nasopharyngeal carcinoma by suppressing the p53-mediated apoptosis pathway. Cancer Lett. 2014, 344, 260–271. [Google Scholar] [CrossRef] [PubMed]
 - Crook, T.; Nicholls, J.M.; Brooks, L.; O‘Nions, J.; Allday, M.J. High level expression of ΔN-p63: A mechanism for the inactivation of p53 in undifferentiated nasopharyngeal carcinoma (NPC)? Oncogene 2000, 19, 3439–3444. [Google Scholar] [CrossRef] [PubMed]
 - Chen, C.C.; Liu, H.P.; Chao, M.; Liang, Y.; Tsang, N.M.; Huang, H.Y.; Wu, C.C.; Chang, Y.S. NF-κB-mediated transcriptional upregulation of TNFAIP2 by the Epstein-Barr virus oncoprotein, LMP1, promotes cell motility in nasopharyngeal carcinoma. Oncogene 2014, 33, 3648–3659. [Google Scholar] [CrossRef] [PubMed]
 - Niemhom, S.; Kitazawa, S.; Murao, S.; Kunachak, S.; Maeda, S. Co-expression of p53 and BCL-2 may correlate to the presence of Epstein-Barr virus genome and the expression of proliferating cell nuclear antigen in nasopharyngeal carcinoma. Cancer Lett. 2000, 160, 199–208. [Google Scholar] [CrossRef]
 - Yates, A.; Akanni, W.; Amode, M.R.; Barrell, D.; Billis, K.; Carvalho-Silva, D.; Cummins, C.; Clapham, P.; Fitzgerald, S.; Gil, L.; et al. Ensembl 2016. Nucleic Acids Res. 2016, 44, D710–D716. [Google Scholar] [CrossRef] [PubMed]
 - Qi, P.; Zhou, X.Y.; Du, X. Circulating long non-coding RNAs in cancer: Current status and future perspectives. Mol. Cancer 2016, 15. [Google Scholar] [CrossRef] [PubMed]
 - Dong, L.; Qi, P.; Xu, M.D.; Ni, S.J.; Huang, D.; Xu, Q.H.; Weng, W.W.; Tan, C.; Sheng, W.Q.; Zhou, X.Y.; et al. Circulating CUDR, LSINCT-5 and PTENP1 long noncoding RNAs in sera distinguish patients with gastric cancer from healthy controls. Int. J. Cancer 2015, 137, 1128–1135. [Google Scholar] [CrossRef] [PubMed]
 - Su, Y.J.; Yu, J.; Huang, Y.Q.; Yang, J. Circulating long noncoding RNA as a potential target for prostate cancer. Int. J. Mol. Sci. 2015, 16, 13322–13338. [Google Scholar] [CrossRef] [PubMed]
 - Fayda, M.; Isin, M.; Tambas, M.; Guveli, M.; Meral, R.; Altun, M.; Sahin, D.; Ozkan, G.; Sanli, Y.; Isin, H.; et al. Do circulating long non-coding RNAs (lncRNAs) (LincRNA-p21, GAS 5, HOTAIR) predict the treatment response in patients with head and neck cancer treated with chemoradiotherapy? Tumour Biol. 2016, 37, 3969–3978. [Google Scholar] [CrossRef] [PubMed]
 - Livak, K.J.; Schmittgen, T.D. Analysis of relative gene expression data using real-time quantitative PCR and the 2−ΔΔCt method. Methods 2001, 25, 402–408. [Google Scholar] [CrossRef] [PubMed]
 






| Seq Name | 5-8F/6-10B | S18/S26 | Gene Symbol | Relationship | ||
|---|---|---|---|---|---|---|
| Absolute Fold Change | Regulation | Absolute Fold Change | Regulation | |||
| ENST00000448897 | 41.825104 | up | 9.1273985 | up | RP11-149I23.3 | intronic antisense | 
| ENST00000510469 | 32.153175 | up | 5.211069 | up | CTD-2263F21.1 | intronic antisense | 
| TCONS_00023084 | 23.13072 | up | 7.283718 | up | XLOC_010978 | intergenic | 
| uc.82- | 18.365393 | up | 73.236496 | up | uc.82 | intergenic | 
| ENST00000493473 | 16.371115 | up | 21.638502 | up | RP11-10O22.2 | intergenic | 
| ENST00000470135 | 12.599286 | up | 7.5503197 | up | RP5-884M6.1 | intergenic | 
| ENST00000531193 | 12.416448 | up | 29.618727 | up | RP11-680F20.6 | natural antisense | 
| ENST00000448579 | 10.321822 | up | 7.983826 | up | LINC00114 | intergenic | 
| uc010idt.2 | 7.7130494 | up | 7.294234 | up | LOC152742 | intergenic | 
| NR_048550 | 7.642444 | up | 48.898594 | up | LINC00210 | intergenic | 
| NR_027301 | 7.1894917 | up | 7.240037 | up | LOC148189 | intergenic | 
| NR_036430 | 7.1285357 | up | 100.50338 | up | SRGN | exon sense-overlapping | 
| NR_038311 | 5.942556 | up | 6.4440546 | up | ITGB2-AS1 | natural antisense | 
| NR_037676 | 5.785305 | up | 5.5476494 | up | FRMD6-AS1 | intronic antisense | 
| TCONS_00011820 | 5.313099 | up | 5.635163 | up | XLOC_005303 | intergenic | 
| ENST00000560097 | 50.478348 | down | 28.228682 | down | RP11-499F3.2 | intergenic | 
| ENST00000567197 | 30.3572 | down | 24.57276 | down | RP11-44F21.5 | intergenic | 
| ENST00000520819 | 21.923645 | down | 5.7550936 | down | RP11-11N9.4 | intergenic | 
| ENST00000560054 | 21.549032 | down | 24.84218 | down | RP11-499F3.2 | intergenic | 
| uc002vwe.1 | 13.08117 | down | 14.466249 | down | AK023507 | exon sense-overlapping | 
| TCONS_00016513 | 12.171028 | down | 5.3345256 | down | XLOC_007896 | intergenic | 
| ENST00000537269 | 12.126776 | down | 5.0430155 | down | U47924.27 | intergenic | 
| NR_027242 | 8.920797 | down | 5.522551 | down | SSTR5-AS1 | intronic antisense | 
| ENST00000563602 | 8.73123 | down | 8.405632 | down | RP11-44F21.5 | intergenic | 
| uc022acj.1 | 7.0227847 | down | 40.83505 | down | BC041623 | intron sense-overlapping | 
| uc003zlo.1 | 6.7758846 | down | 7.096536 | down | AK021570 | intergenic | 
© 2016 by the authors; licensee MDPI, Basel, Switzerland. This article is an open access article distributed under the terms and conditions of the Creative Commons Attribution (CC-BY) license (http://creativecommons.org/licenses/by/4.0/).
Share and Cite
Wen, X.; Tang, X.; Li, Y.; Ren, X.; He, Q.; Yang, X.; Zhang, J.; Wang, Y.; Ma, J.; Liu, N. Microarray Expression Profiling of Long Non-Coding RNAs Involved in Nasopharyngeal Carcinoma Metastasis. Int. J. Mol. Sci. 2016, 17, 1956. https://doi.org/10.3390/ijms17111956
Wen X, Tang X, Li Y, Ren X, He Q, Yang X, Zhang J, Wang Y, Ma J, Liu N. Microarray Expression Profiling of Long Non-Coding RNAs Involved in Nasopharyngeal Carcinoma Metastasis. International Journal of Molecular Sciences. 2016; 17(11):1956. https://doi.org/10.3390/ijms17111956
Chicago/Turabian StyleWen, Xin, Xinran Tang, Yingqin Li, Xianyue Ren, Qingmei He, Xiaojing Yang, Jian Zhang, Yaqin Wang, Jun Ma, and Na Liu. 2016. "Microarray Expression Profiling of Long Non-Coding RNAs Involved in Nasopharyngeal Carcinoma Metastasis" International Journal of Molecular Sciences 17, no. 11: 1956. https://doi.org/10.3390/ijms17111956
APA StyleWen, X., Tang, X., Li, Y., Ren, X., He, Q., Yang, X., Zhang, J., Wang, Y., Ma, J., & Liu, N. (2016). Microarray Expression Profiling of Long Non-Coding RNAs Involved in Nasopharyngeal Carcinoma Metastasis. International Journal of Molecular Sciences, 17(11), 1956. https://doi.org/10.3390/ijms17111956
        
                                                