Enhanced Differentiation of Three-Gene-Reprogrammed Induced Pluripotent Stem Cells into Adipocytes via Adenoviral-Mediated PGC-1α Overexpression
Abstract
:1. Introduction
2. Results and Discussion
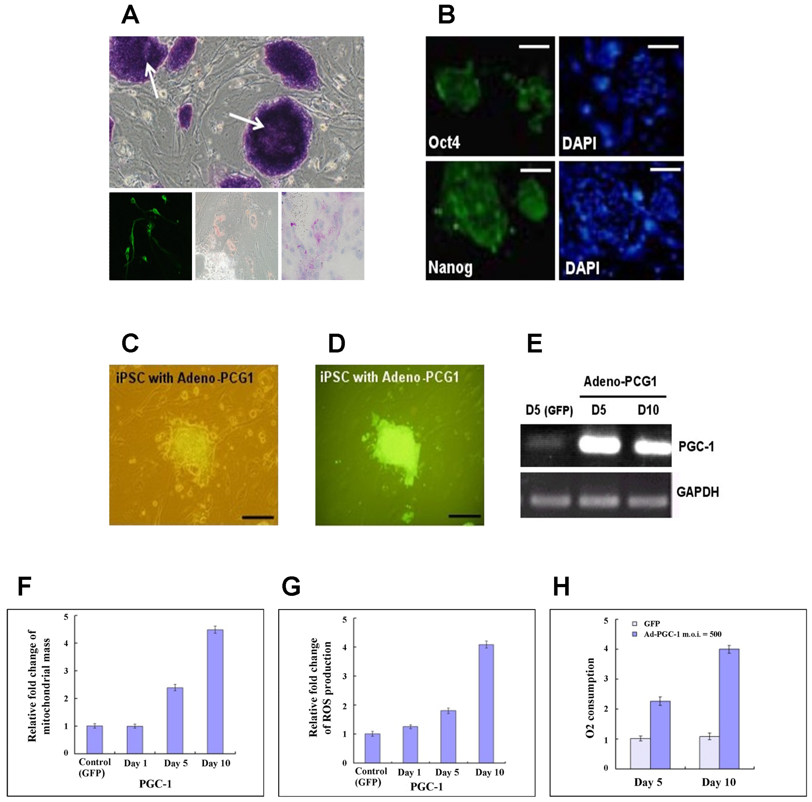
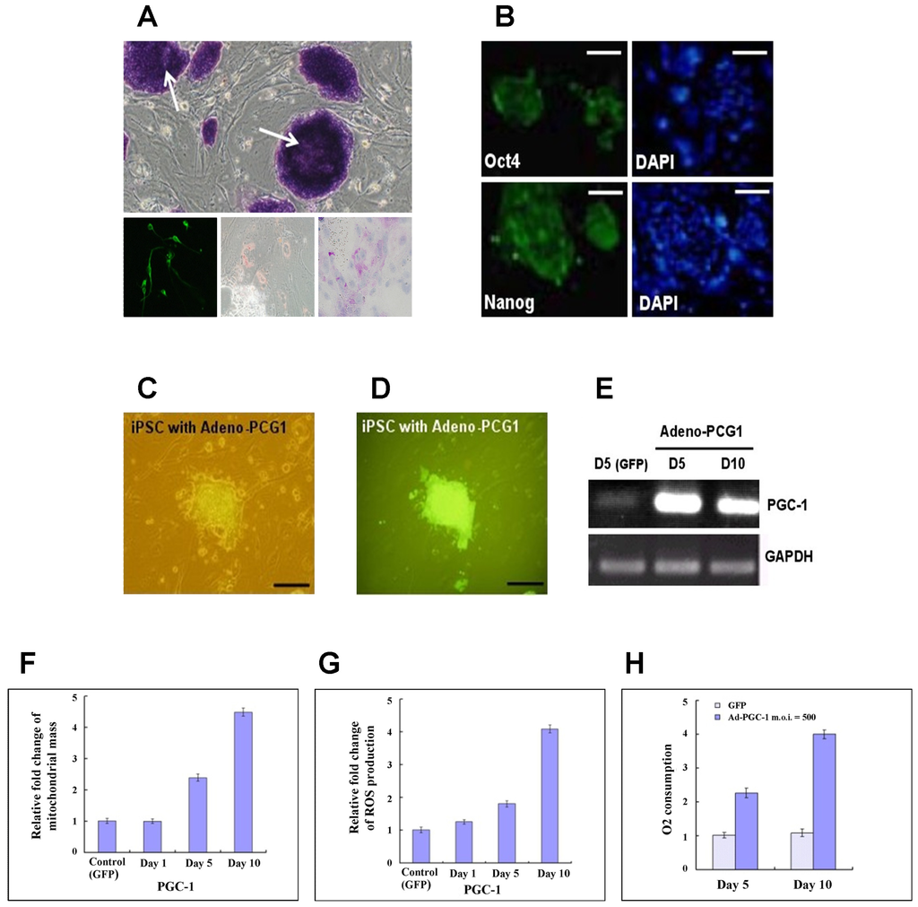
2.1. Characterization of 3-Gene iPSCs
2.2. Increased Mitochondrial Mass and Activity in PGC-1α-Overexpressing 3-Gene iPSCs
2.3. Genetic Profiling of 3-Gene iPSC Overexpressing PGC-1α
2.4. PGC-1α Enhances Adipogenesis and Inhibits Osteogenesis
2.5. Upregulation of Brown Fat Markers in PGC-1α-Expressing 3-Gene iPSCs during Adipogenic Differentiation
2.6. Discussion
3. Materials and Methods
3.1. iPSC Culture and Microarray Analysis
3.3. Reverse Transcription Polymerase Chain Reaction (RT-PCR) and Quantitative RT-PCR
3.4. Detection of Reactive Oxygen Species (ROS)
3.5. Detection of Mitochondrial Mass
3.6. Oxygen Consumption
3.7. Adipogenic Differentiation
3.8. Osteogenic Differentiation
3.9. Statistical Analysis
4. Conclusions
Acknowledgments
References
- Chiou, S.H.; Kao, C.L.; Peng, C.H.; Chen, S.J.; Tarng, Y.W.; Ku, H.H.; Chen, Y.C.; Shyr, Y.M.; Liu, R.S.; Hsu, C.J.; et al. A novel in vitro retinal differentiation model by co-culturing adult human bone marrow stem cells with retinal pigmented epithelium cells. Biochem. Biophys. Res. Commun 2005, 326, 578–585. [Google Scholar]
- Yang, D.C.; Tsay, H.J.; Lin, S.Y.; Chiou, S.H.; Li, M.J.; Chang, T.J.; Hung, S.C. cAMP/PKA regulates osteogenesis, adipogenesis and ratio of RANKL/OPG mRNA expression in mesenchymal stem cells by suppressing leptin. PLoS One 2008, 3, e1540. [Google Scholar]
- Lin, H.T.; Kao, C.L.; Lee, K.H.; Chang, Y.L.; Chiou, S.H.; Tsai, F.T.; Tsai, T.H.; Sheu, D.C.; Ho, L.L.; Ku, H.H. Enhancement of insulin-producing cell differentiation from embryonic stem cells using pax4-nucleofection method. World J. Gastroenterol 2007, 13, 1672–1679. [Google Scholar]
- Okita, K.; Ichisaka, T.; Yamanaka, S. Generation of germline-competent induced pluripotent stem cells. Nature 2007, 448, 313–317. [Google Scholar]
- Takahashi, K.; Yamanaka, S. Induction of pluripotent stem cells from mouse embryonic and adult fibroblast cultures by defined factors. Cell 2006, 126, 663–676. [Google Scholar]
- Li, H.Y.; Chien, Y.; Chen, Y.J.; Chen, S.F.; Chang, Y.L.; Chiang, C.H.; Jeng, S.Y.; Chang, C.M.; Wang, M.L.; Chen, L.K.; et al. Reprogramming induced pluripotent stem cells in the absence of c-myc for differentiation into hepatocyte-like cells. Biomaterials 2011, 32, 5994–6005. [Google Scholar]
- Puigserver, P.; Wu, Z.; Park, C.W.; Graves, R.; Wright, M.; Spiegelman, B.M. A cold-inducible coactivator of nuclear receptors linked to adaptive thermogenesis. Cell 1998, 92, 829–839. [Google Scholar]
- Handschin, C.; Spiegelman, B.M. Peroxisome proliferator-activated receptor gamma coactivator 1 coactivators, energy homeostasis, and metabolism. Endocr. Rev 2006, 27, 728–735. [Google Scholar]
- Finck, B.N.; Kelly, D.P. PGC-1 coactivators: inducible regulators of energy metabolism in health and disease. J. Clin. Invest 2006, 116, 615–622. [Google Scholar]
- Wu, Z.; Puigserver, P.; Andersson, U.; Zhang, C.; Adelmant, G.; Mootha, V.; Troy, A.; Cinti, S.; Lowell, B.; Scarpulla, R.C.; et al. Mechanisms controlling mitochondrial biogenesis and respiration through the thermogenic coactivator PGC-1. Cell 1999, 98, 115–124. [Google Scholar]
- Lin, J.; Wu, P.H.; Tarr, P.T.; Lindenberg, K.S.; St-Pierre, J.; Zhang, C.Y.; Mootha, V.K.; Jager, S.; Vianna, C.R.; Reznick, R.M.; et al. Defects in adaptive energy metabolism with CNS-linked hyperactivity in PGC-1alpha null mice. Cell 2004, 119, 121–135. [Google Scholar]
- Leone, T.C.; Lehman, J.J.; Finck, B.N.; Schaeffer, P.J.; Wende, A.R.; Boudina, S.; Courtois, M.; Wozniak, D.F.; Sambandam, N.; Bernal-Mizrachi, C.; et al. PGC-1alpha deficiency causes multisystem energy metabolic derangements: muscle dysfunction, abnormal weight control and hepatic steatosis. PLoS Biol 2005, 3, e101. [Google Scholar]
- Uldry, M.; Yang, W.; St-Pierre, J.; Lin, J.; Seale, P.; Spiegelman, B.M. Complementary action of the PGC-1 coactivators in mitochondrial biogenesis and brown fat differentiation. Cell Metab 2006, 3, 333–341. [Google Scholar]
- Chen, S.J.; Chang, C.M.; Tsai, S.K.; Chang, Y.L.; Chou, S.J.; Huang, S.S.; Tai, L.K.; Chen, Y.C.; Ku, H.H.; Li, H.Y.; et al. Functional improvement of focal cerebral ischemia injury by subdural transplantation of induced pluripotent stem cells with fibrin glue. Stem Cells Dev 2010, 19, 1757–1767. [Google Scholar]
- Kao, C.L.; Tai, L.K.; Chiou, S.H.; Chen, Y.J.; Lee, K.H.; Chou, S.J.; Chang, Y.L.; Chang, C.M.; Chen, S.J.; Ku, H.H.; et al. Resveratrol promotes osteogenic differentiation and protects against dexamethasone damage in murine induced pluripotent stem cells. Stem Cells Dev 2010, 19, 247–258. [Google Scholar]
- Chang, Y.L.; Chen, S.J.; Kao, C.L.; Hung, S.C.; Ding, D.C.; Yu, C.C.; Chen, Y.J.; Ku, H.H.; Lin, C.P.; Lee, K.H.; et al. Docosahexaenoic acid promotes dopaminergic differentiation in induced pluripotent stem cells and inhibits teratoma formation in rats with parkinson-like pathology. Cell Transplant 2011. In Press. [Google Scholar]
- Pelengaris, S.; Khan, M.; Evan, G. c-MYC: more than just a matter of life and death. Nat. Rev. Cancer 2002, 2, 764–776. [Google Scholar]
- Nakagawa, M.; Takizawa, N.; Narita, M.; Ichisaka, T.; Yamanaka, S. Promotion of direct reprogramming by transformation-deficient Myc. Proc. Natl. Acad. Sci. USA 2010, 107, 14152–14157. [Google Scholar] [Green Version]
- Tsuji, O.; Miura, K.; Okada, Y.; Fujiyoshi, K.; Mukaino, M.; Nagoshi, N.; Kitamura, K.; Kumagai, G.; Nishino, M.; Tomisato, S.; et al. Therapeutic potential of appropriately evaluated safe-induced pluripotent stem cells for spinal cord injury. Proc. Natl. Acad. Sci. USA 2010, 107, 12704–12709. [Google Scholar]
- Bioconductor. Available online: http://www.bioconductor.org/ accessed on 15 June 2011.
- The R Project for Statistical Computing. Available online: http://www.r-project.org/ accessed on 15 June 2011.
- dChip Software: Analysis and visualization of gene expression and SNP microarrays. Available online: http://biosun1.harvard.edu/complab/dchip/ accessed on 10 June 2011.
- DAVID Bioinformatics Resources 6.7 interface. Available online: http://david.abcc.ncifcrf.gov/ accessed on 30 June 2011.
- Vankoningsloo, S.; Piens, M.; Lecocq, C.; Gilson, A.; De Pauw, A.; Renard, P.; Demazy, C.; Houbion, A.; Raes, M.; Arnould, T. Mitochondrial dysfunction induces triglyceride accumulation in 3T3-L1 cells: role of fatty acid beta-oxidation and glucose. J. Lipid Res 2005, 46, 1133–1149. [Google Scholar]
- Maassen, J.A. Mitochondrial dysfunction in adipocytes: the culprit in type 2 diabetes? Diabetologia 2006, 49, 619–620. [Google Scholar]
- Park, I.H.; Zhao, R.; West, J.A.; Yabuuchi, A.; Huo, H.; Ince, T.A.; Lerou, P.H.; Lensch, M.W.; Daley, G.Q. Reprogramming of human somatic cells to pluripotency with defined factors. Nature 2008, 451, 141–146. [Google Scholar]
- Yu, J.; Vodyanik, M.A.; Smuga-Otto, K.; Antosiewicz-Bourget, J.; Frane, J.L.; Tian, S.; Nie, J.; Jonsdottir, G.A.; Ruotti, V.; Stewart, R.; et al. Induced pluripotent stem cell lines derived from human somatic cells. Science 2007, 318, 1917–1920. [Google Scholar]
- Takahashi, K.; Tanabe, K.; Ohnuki, M.; Narita, M.; Ichisaka, T.; Tomoda, K.; Yamanaka, S. Induction of pluripotent stem cells from adult human fibroblasts by defined factors. Cell 2007, 131, 861–872. [Google Scholar]
- Tseng, Y.H.; Kokkotou, E.; Schulz, T.J.; Huang, T.L.; Winnay, J.N.; Taniguchi, C.M.; Tran, T.T.; Suzuki, R.; Espinoza, D.O.; Yamamoto, Y.; et al. New role of bone morphogenetic protein 7 in brown adipogenesis and energy expenditure. Nature 2008, 454, 1000–1004. [Google Scholar]




| Gene | Primer sequence |
|---|---|
| GAPDH | Forward:5′-CCC CAC ACA CAT GCA CTT ACC-3′ Reverse:5′-CCT ACT CCC AGG GCT TTG ATT-3′ |
| PGC-1α | Forward:5-ATGCACTGACAGATGGAGACGTGAC-3′ Reverse:5-GTTCCTATACCATAGTCATGCATTG-3′ |
| UCP-1 | Forward:5′-TGGAATAGCGGCGTGCTTG-3′ Reverse:5′-CTCATCAGATTGGGAGTAG-3′ |
| UCP-2 | Forward:5′-TCTACAATGGGCTGGTTGC-3′ Reverse:5′-TGTATCTCGTCTTGACCAC-3′ |
| NRF-1 | Forward:5′-ACTGGAATTCCGTCGATGGTGAGA-3′ Reverse:5′-ACCTGACACAACACGGACAGAACT-3′ |
| Cytochrome C | Forward:5′-ACGTGTCGACCTAATATGGGTGATGTTGAAAAAGG-3′ Reverse:5′-ACAGATCTTTCTCATTAGTAGCCTTTTTAAG-3′ |
© 2011 by the authors; licensee MDPI, Basel, Switzerland. This article is an open-access article distributed under the terms and conditions of the Creative Commons Attribution license (http://creativecommons.org/licenses/by/3.0/).
Share and Cite
Huang, P.-I.; Chou, Y.-C.; Chang, Y.-L.; Chien, Y.; Chen, K.-H.; Song, W.-S.; Peng, C.-H.; Chang, C.-H.; Lee, S.-D.; Lu, K.-H.; et al. Enhanced Differentiation of Three-Gene-Reprogrammed Induced Pluripotent Stem Cells into Adipocytes via Adenoviral-Mediated PGC-1α Overexpression. Int. J. Mol. Sci. 2011, 12, 7554-7568. https://doi.org/10.3390/ijms12117554
Huang P-I, Chou Y-C, Chang Y-L, Chien Y, Chen K-H, Song W-S, Peng C-H, Chang C-H, Lee S-D, Lu K-H, et al. Enhanced Differentiation of Three-Gene-Reprogrammed Induced Pluripotent Stem Cells into Adipocytes via Adenoviral-Mediated PGC-1α Overexpression. International Journal of Molecular Sciences. 2011; 12(11):7554-7568. https://doi.org/10.3390/ijms12117554
Chicago/Turabian StyleHuang, Pin-I, Yueh-Ching Chou, Yuh-Lih Chang, Yueh Chien, Kuan-Hsuan Chen, Wen-Shin Song, Chi-Hsien Peng, Chin-Hong Chang, Shin-Da Lee, Kai-Hsi Lu, and et al. 2011. "Enhanced Differentiation of Three-Gene-Reprogrammed Induced Pluripotent Stem Cells into Adipocytes via Adenoviral-Mediated PGC-1α Overexpression" International Journal of Molecular Sciences 12, no. 11: 7554-7568. https://doi.org/10.3390/ijms12117554
APA StyleHuang, P.-I., Chou, Y.-C., Chang, Y.-L., Chien, Y., Chen, K.-H., Song, W.-S., Peng, C.-H., Chang, C.-H., Lee, S.-D., Lu, K.-H., Chen, Y.-J., Kuo, C.-H., Hsu, C.-C., Lee, H.-C., & Yung, M.-C. (2011). Enhanced Differentiation of Three-Gene-Reprogrammed Induced Pluripotent Stem Cells into Adipocytes via Adenoviral-Mediated PGC-1α Overexpression. International Journal of Molecular Sciences, 12(11), 7554-7568. https://doi.org/10.3390/ijms12117554

