Pomegranate Peel as a Sustainable Additive for Baijiu Fermentation: Physicochemical and Flavor Analysis with Process Optimization
Abstract
1. Introduction
2. Results and Discussion
2.1. Physical and Chemical Properties of Jiupei
2.1.1. Dry Mass
2.1.2. Acidity
2.1.3. Starch and Reducing Sugar Content
2.1.4. Alcohol Content
2.1.5. Flavor Content
2.1.6. Association Analysis
2.2. Effect of Pomegranate Peel on the Physical and Chemical Properties of Jiupei
Cluster Analysis
2.3. Physical and Chemical Properties of Light-Flavor Base Baijiu
2.3.1. Solids Content
2.3.2. Total Acid Content
2.3.3. Total Ester Content
2.3.4. Total Phenol Content
2.3.5. Antioxidant Capacity
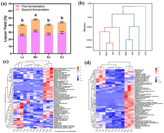
2.3.6. Yield of Baijiu
2.3.7. Effect of Pomegranate Peel on the Physical and Chemical Properties of Base Baijiu
2.3.8. Flavor Analysis of Light-Flavor Base Baijiu
2.3.9. Impact of Pomegranate Peels on the Flavor of Light-Flavor Base Baijiu
3. Materials and Methods
3.1. Chemicals and Reference Materials
3.2. Apparatus and Tools
3.3. Methodology
3.3.1. Production of Light-Flavor Baijiu
3.3.2. Sample Collection
Fermented Grain Samples
Light-Flavor Baijiu Samples
3.3.3. Analysis of Physicochemical Parameters
Jiupei Samples
Light-Flavor Baijiu Samples
3.3.4. Analysis of the Antioxidant Capacity of Light-Flavor Baijiu
Total Phenolic Content
Assessment of Antioxidant Properties
3.3.5. Analysis of Flavor Components
Quantification of Flavor Compounds
3.3.6. Statistical Analysis
4. Conclusions
Supplementary Materials
Author Contributions
Funding
Institutional Review Board Statement
Informed Consent Statement
Data Availability Statement
Acknowledgments
Conflicts of Interest
References
- Wei, Y.; Zou, W.; Shen, C.H.; Yang, J.G. Basic flavor types and component characteristics of Chinese traditional liquors: A review. J. Food. Sci. 2020, 85, 4096–4107. [Google Scholar] [CrossRef] [PubMed]
- Xu, J.; Zhang, T.; Chen, H.; Dai, Y.; Li, Z.; He, J.; Ju, R.; Hou, A. Hou Study on the Fermented Grain Characteristics and Volatile Flavor Substances during the Tuqu Fermentation of Hunan Light-Flavor Baijiu. Foods 2024, 13, 899. [Google Scholar] [CrossRef]
- Wei, Y.; Zhang, L.Q.; Ran, M.F.; Wang, S.T.; Yang, J.G.; Shen, C.H. Investigation on fresh bamboo replacing rice husks for brewing light-flavor Baijiu. J. Food. Sci. 2023, 88, 1224–1236. [Google Scholar] [CrossRef]
- Siddiqui, S.A.; Singh, S.; Nayik, G.A. Bioactive compounds from pomegranate peels—Biological properties, structure–function relationships, health benefits and food applications—A comprehensive review. J. Funct. Foods 2024, 116, 106132. [Google Scholar] [CrossRef]
- More, P.R.; Arya, S.S. Extraction of bioactives from pomegranate peels using aqueous biphasic separation (ABPS): An optimization and bioactive profiling. Biomass. Convers. Bior. 2024. [Google Scholar] [CrossRef]
- Jany, J.F.; Nupur, A.H.; Akash, S.I. Fortification of functional yogurt by the phytochemicals extracted from pomegranate peel. Appl. Food. Res. 2024, 4, 10047. [Google Scholar] [CrossRef]
- Shojaei, M.; Bizari, D.; Shojaei, S.; Tehrani, P.; Korani, M.; Uzun, L.; Chen, W.H.; Goodarzi, V. Synergistic Enhancement of Mechanical Strength and Antibacterial Activity in 3D Core–Shell Bone Scaffolds Incorporating Phosphate-Modified Pomegranate Peel Powder Within Polylactic Acid/Poly (Glycerol-Succinic Acid) Composite. J. Polym. Environ. 2024. [Google Scholar] [CrossRef]
- Podetti, C.; Riveros-Gomez, M.; Román, M.C.; Zalazar-García, D.; Fabani, M.P.; Mazza, G.; Rodríguez, R. Polyphenol-Enriched Pectin from Pomegranate Peel: Multi-Objective Optimization of the Eco-Friendly Extraction Process. Molecules 2023, 28, 7656. [Google Scholar] [CrossRef]
- Li, Q.X.; Du, B.H.; Chen, X.; Zhao, Y.N.; Zhu, L.N.; Ma, H.F.; Sun, B.G.; Hao, J.X.; Li, X.T. Microbial community dynamics and spatial distribution of flavor compound metabolism during solid-state fermentation of Baijiu enhanced by Wickerhamomyces anomalus. Food. Biosci. 2024, 59, 103909. [Google Scholar] [CrossRef]
- Chen, L.Q.; Zheng, H.Z.; Cheng, K.Q.; Li, C.; Qin, X.; Wang, G.Z.; Yang, F.; Du, H.; Wang, L.; Xu, Y. Deciphering the acidophilia and acid resistance in Acetilactobacillus jinshanensis dominating baijiu fermentation through multi-omics analysis. Food. Microbiol. 2025, 125, 104655. [Google Scholar] [CrossRef]
- Yang, L.P.; Li, L.; Jiang, F.; Zhang, Q.L.; Yang, F.; Wang, Y.L.; Zhao, Z.Y.; Ren, Q.F.; Wang, L. Structural and physicochemical characteristics of starches from sorghum varieties with varying amylose content. Food. Sci. Tech-Brazil 2024, 12, 7989–7999. [Google Scholar] [CrossRef] [PubMed]
- Yang, L.; Chen, J.; Li, Z.J.; Gong, L.J.; Huang, D.; Luo, H.B. Effect of lactic acid bacteria on the structure and potential function of the microbial community of Nongxiangxing Daqu. Biotechnol. Lett. 2023, 45, 1183–1197. [Google Scholar] [CrossRef] [PubMed]
- Qiu, F.H.; Li, W.W.; Chen, X.; Du, B.H.; Li, X.T.; Sun, B.G. Targeted microbial collaboration to enhance key flavor metabolites by inoculating Clostridium tyrobutyricum and Saccharomyces cerevisiae in the strong-flavor Baijiu simulated fermentation system. Food. Res. Int. 2024, 190, 114647. [Google Scholar] [CrossRef]
- Dong, W.W.; Zeng, Y.L.; Ma, J.Y.; Cai, K.Y.; Guo, T.T.; Tan, G.X.; Yu, X.; Hu, Y.L.; Peng, N.; Zhao, S.M. Characteristics and Functions of Dominant Yeasts Together with Their Applications during Strong-Flavor Baijiu Brewing. Foods 2024, 13, 2409. [Google Scholar] [CrossRef]
- Chen, X.; Du, B.H.; Liu, J.N.; Zhang, C.N.; Zhu, H.; Wang, K.; Sun, B.G.; Li, X.T. Exploring the significance of the 2nd and 4th round fermentations in the brewing process of sauce-flavor Baijiu. Food Biosci. 2024, 59, 104114. [Google Scholar] [CrossRef]
- Li, W.W.; Han, M.Y.; Zhang, H.; Zhang, Q.M.; Lang, Y.; Hu, S.L.; Li, X.T.; Sun, B.G. Exploring the differences in sauce-flavour Daqu from different regions and its contribution to Baijiu brewing based on microbial communities and flavours. Int. J. Food. Sci. Technol. 2024, 59, 7357–7371. [Google Scholar] [CrossRef]
- Feng, S.; Wang, J. Prediction of Organic–Inorganic Hybrid Perovskite Band Gap by Multiple Machine Learning Algorithms. Molecules 2024, 29, 499. [Google Scholar] [CrossRef]
- Habler, K.; Rexhaj, A.; Happich, F.L.; Vogeser, M. Standardization via Post Column Infusion—A Novel and Convenient Quantification Approach for LC-MS/MS. Molecules 2024, 29, 3829. [Google Scholar] [CrossRef]
- Zhu, L.; Wang, X.L.; Song, X.B.; Zheng, F.P.; Li, H.H.; Chen, F.; Zhang, Y.H.; Zhang, F.Y. Evolution of the key odorants and flavor profiles in traditional Laowuzeng Baijiu during its one-year ageing. Food. Chem. 2020, 310, 125898. [Google Scholar] [CrossRef]
- Fan, B.Q.; Xiang, L.P.; Yu, Y.G.; Chen, X.P.; Wu, Q.; Zhao, K.; Yang, Z.L.; Xiong, X.; Huang, X.B.; Zheng, Q. Solid-state fermentation with pretreated rice husk: Green technology for the distilled spirit (Baijiu) production. Environ. Technol. Innov. 2020, 20, 101049. [Google Scholar] [CrossRef]
- GB/T 10781. 2-2022; Quality Requirements for baijiu—Part 2: Qingxiangxing baijiu (National Standards of the People’s Republic of China). China Standard Press: Beijing, China, 2022; ICS 67.160.10. [Google Scholar]
- Yin, X.Q.; Zhang, M.; Wang, S.S.; Wang, Z.R.; Wen, H.Y.; Sun, Z.W.; Zhang, Y.H. Characterization and discrimination of the taste and flavor of Tibetan Qingke baijiu using electronic tongue, electronic nose and gas chromatography–mass spectrometry. Food. Chem. X 2024, 22, 101443. [Google Scholar] [CrossRef]
- Niu, Y.W.; Yang, Y.L.; Mao, C.T.; Xiao, Z.B. Effects of gallic acid on the release of flavor compounds in Moutai Baijiu. Food. Res. Int. 2024, 176, 113655. [Google Scholar] [CrossRef] [PubMed]
- Liu, J.Z.; Lu, X.X.; Yang, X.T.; Jiang, L.J.; Cui, Q. An efficient approach for the extraction of polyphenols from pomegranate peel using the green solvent and profiling by UPLC-Q-TOF-MS/MS analysis. Microchem. J. 2024, 205, 111421. [Google Scholar] [CrossRef]
- Man, G.W.; Ma, Y.; Xu, L.; Liao, X.J.; Zhao, L. Comparison of thermal and non-thermal extraction methods on free and bound phenolics in pomegranate peel. Innov. Food. Sci. Emerg. Technol. 2023, 84, 103291. [Google Scholar] [CrossRef]
- Abu-Niaaj, L.F.; Al-Daghistani, H.I.; Katampe, I.; Abu-Irmaileh, B.; Bustanji, Y.K. Pomegranate peel: Bioactivities as antimicrobial and cytotoxic agents. Food. Sci. Nutr. 2024, 12, 2818. [Google Scholar] [CrossRef]
- Wang, Z.; Chang, X.Y.; Hao, W.J.; Wang, Y.; Huang, M.Q.; Sun, B.G.; Zeng, X.A.; Liu, H.Q.; Wu, J.H.; Zhao, D.R. Study on Interaction of Flavortic Substances and Correlation between Electroencephalogram Correlates of Odor Perception in Light Flavor Baijiu. J. Agric. Food. Chem. 2024, 72, 16519–16529. [Google Scholar] [CrossRef] [PubMed]
- Yu, Q.; Mou, F.Y.; Xiao, J.W.; Zhan, C.; Li, L.; Chang, X.; Dong, X.Y.; Chen, M.B.; Wang, X.R.; Chen, M.; et al. Correlational analysis of physicochemical indexes, microbial communities, and volatile components in light-flavor Daqu from north and south regions of China. World J. Microbiol. Biotechnol. 2024, 40, 54. [Google Scholar] [CrossRef]
- Liang, J.L.; Yuan, H.S.; Fei, Y.T.; Wang, H.; Qu, C.Y.; Bai, W.D.; Liu, G.L. Effects of Saccharomyces cerevisiae and Cyberlindnera fabianii Inoculation on Rice-Flavor Baijiu Fermentation. Foods 2024, 13, 3175. [Google Scholar] [CrossRef]
- Zhang, J.; Zhao, M.H.; Chen, J.; Zhu, Y.Y.; Xiao, C.; Li, Q.; Weng, X.Q.; Duan, Y.X.; Zuo, Y. The improvement of Hovenia acerba-sorghum co-fermentation in terms of microbial diversity, functional ingredients, and volatile flavor components during Baijiu fermentation. Front. Microbiol. 2024, 14, 1299917. [Google Scholar] [CrossRef]
- Wu, F.; Fan, S.H.; He, G.L.; Liang, S.Y.; Xu, Y.; Tang, K. Comparison of Flavor Compounds and Sensory Characteristics between Two Different Types of Rice-Based Baijiu. Foods 2024, 13, 681. [Google Scholar] [CrossRef]
- Ali, A.; Wu, Y.F.; Li, W.W.; Chen, X.; Patil, P.J.; Han, M.Y.; Shah, H.; Zhao, L.; Li, X.T. Biotechnological approaches for targeted strain screening and enhancement of Daqu for quality baijiu production. Food. Biosci. 2024, 61, 104885. [Google Scholar] [CrossRef]
- Wei, J.L.; Du, H.; Xu, Y. Revealing the key microorganisms producing higher alcohols and their assembly processes during Jiang-flavor Baijiu fermentation. Food. Biosci. 2024, 61, 104569. [Google Scholar] [CrossRef]
- Sun, Q.F.; Wu, F.R.; Wu, W.; Yu, W.J.; Zhang, G.W.; Huang, X.Y.; Hao, Y.B.; Luo, L.P. Identification and quality evaluation of Lushan Yunwu tea from different geographical origins based on metabolomics. Food. Res. Int. 2024, 186, 114379. [Google Scholar] [CrossRef]
- Hong, J.; Chen, L.; Zhao, D.; Sun, J. Multivariate analysis on the relationship between radical scavenging activities and phenolic compounds of baijiu and its protective effect against LPS-induced inflammation in THP-1 cells. Int. Food. Res. J. 2022, 29, 116–127. [Google Scholar] [CrossRef]
- Pan, F.S.; Qiu, S.Y.; Lv, Y.Y.; Li, D.N. Exploring the controllability of the Baijiu fermentation process with microbiota orientation. Food. Res. Int. 2023, 173, 113249. [Google Scholar] [CrossRef]
- Zhang, P.P.; Liu, Y.B.; Li, H.D.; Hui, M.; Pan, C.M. Strategies and challenges of microbiota regulation in Baijiu brewing. Foods 2024, 13, 1954. [Google Scholar] [CrossRef] [PubMed]
- Hong, J.X.; Zhao, D.R.; Sun, B.G. Research Progress on the Profile of Trace Components in Baijiu. Food. Rev. Int. 2023, 39, 1666–1693. [Google Scholar] [CrossRef]
- Zhang, H.D.; Zhang, H.X.; Du, H.; Zhang, Y.; Zhang, M.H.; Yu, X.W.; Xu, Y. Unraveling the multiple interactions between phages, microbes and flavor in the fermentation of strong-flavor Baijiu. Bioresour. Bioprocess. 2025, 12, 14. [Google Scholar] [CrossRef]
- You, L.; Zhao, D.; Zhou, R.Q.; Tan, Y.; Wang, T.; Zheng, J. Distribution and function of dominant yeast species in the fermentation of strong-flavor baijiu. World. J. Microb. Biot. 2021, 37, 26. [Google Scholar] [CrossRef]
- China National Light Industry Council. GB/T 10345-2022; Method of Analysis for Baijiu (National Standards of the People’s Republic of China). China Standard Press: Beijing, China, 2022; ICS 67.160.10. [Google Scholar]
- Zhu, L.; Zhan, C.; Yu, X.C.; Hu, X.X.; Gao, S.B.; Zang, Y.Q.; Yao, D.; Wang, C.Y.; Xu, J.Y. Extractions, Contents, Antioxidant Activities and Compositions of Free and Bound Phenols from Kidney Bean Seeds Represented by ‘Yikeshu’ Cultivar in Cold Region. Foods 2024, 13, 1704. [Google Scholar] [CrossRef]
- Zheng, J.W.; Zhang, X.X.; Herrera-Balandrano, D.D.; Wang, J.; Chai, Z.; Beta, T.; Huang, W.Y.; Li, Y. Extraction Optimization of Arctium lappa L. Polysaccharides by Box-Behnken Response Surface Design and Their Antioxidant Capacity. Starch-Starke 2022, 74, 2100305. [Google Scholar] [CrossRef]
- Hu, S.F.; Zhang, A.; Wu, H.; Peng, W.; Li, P.B.; Su, W.W. Analysis of Volatile Compounds in Citri grandis from Different Regions in South China and the Response of Volatile Compounds to Ecological Factors. Molecules 2025, 3, 622. [Google Scholar] [CrossRef] [PubMed]
- Xu, Y.; Yang, L.Z.; Yang, Y.B.; Yang, F. Unraveling Shengmuxiang in Jiang-flavor base baijiu using a combination of metabolomics and sensomics strategy. Food. Chem. X 2024, 24, 101851. [Google Scholar] [CrossRef]
- Ren, T.T.; Su, W.; Mu, Y.C.; Qi, Q.; Zhang, D.W. Study on the correlation between microbial communities with physicochemical properties and flavor substances in the Xiasha round of cave-brewed sauce-flavor Baijiu. Front. Microbiol. 2023, 14, 1124817. [Google Scholar] [CrossRef] [PubMed]
- Gong, J.X.; Zuo, Q.C.; Wu, Z.Q.; Zhao, C.; Wei, J.L.; Huang, Y.G. Unraveling the core microorganisms and metabolic pathways related to off-flavor compounds formation during Jiang-flavor Baijiu fermentation. Food. Chem. X 2024, 23, 101660. [Google Scholar] [CrossRef]
- Zhang, Y.L.; Xing, G.; Zhang, Z.; Sun, H.Y.; Zhao, K.R.; Chen, Y.D. Combined analysis of transcriptome and metabolome reveals the effects of novel flavor-producing Naumovozyma castellii on Feng-flavor Baijiu. LWT-Food. Sci. Technol. 2024, 211, 116901. [Google Scholar] [CrossRef]
- Leng, W.J.; Li, W.W.; Li, Y.; Lu, H.Y.; Li, X.T.; Gao, R.C. Insight investigation into the response pattern of microbial assembly succession and volatile profiles during the brewing of sauce-flavor baijiu based on bioaugmentation. J. Biosci. Bioeng. 2024, 137, 211–220. [Google Scholar] [CrossRef]
- Lin, Y.; Yuan, D.D.; Zhang, S.J.; Wu, T.X. Differences in flavor characteristics of rounds of Sauce-based Baijiu based on GC-IMS, GC-MS, and electronic tongue. J. Food. Compos. Anal. 2024, 135, 106696. [Google Scholar] [CrossRef]
- Cates, V.E.; Meloan, C.E. Separation of sulfones by gas chromatography. J. Chromatogr. A 1963, 11, 472–478. [Google Scholar] [CrossRef]
- Wang, J.; Ming, Y.Z.; Li, Y.M.; Huang, M.Q.; Luo, S.Q.; Li, H.F.; Li, H.H.; Wu, J.H.; Sun, X.T.; Luo, X.L. Characterization and comparative study of the key odorants in Caoyuanwangmild-flavor style Baijiu using gas chromatography-olfactometry and sensory approaches. Food. Chem. 2021, 347, 129028. [Google Scholar] [CrossRef]







| Ams 1 | Granular Dimension (Length (cm) × Width (cm) × Height (cm)) | First Fermentation | Second Fermentation | ||||
|---|---|---|---|---|---|---|---|
| Jiupei No. | AMs Added Amount (%) | Baijiu No. | Jiupei No. | AMs Added Amount (%) | Baijiu No. | ||
| GFPP | 2.5 × 0.3 × 0.3 | L1 | 15% | L1J | L2 | 7% | L2J |
| GFPP | 1.5 × 0.3 × 0.3 | M1 | 15% | M1J | M2 | 7% | M2J |
| GFPP | 0.5 × 0.3 × 0.3 | S1 | 15% | S1J | S2 | 7% | S2J |
| RH | 0.8 × 0.33 × 0.28 | C1 | 15% | C1J | C2 | 7% | C2J |
Disclaimer/Publisher’s Note: The statements, opinions and data contained in all publications are solely those of the individual author(s) and contributor(s) and not of MDPI and/or the editor(s). MDPI and/or the editor(s) disclaim responsibility for any injury to people or property resulting from any ideas, methods, instructions or products referred to in the content. |
© 2025 by the authors. Licensee MDPI, Basel, Switzerland. This article is an open access article distributed under the terms and conditions of the Creative Commons Attribution (CC BY) license (https://creativecommons.org/licenses/by/4.0/).
Share and Cite
Wang, L.; Zhu, G.; Li, N.; Wang, Z.; Ji, Y.; Shen, C.; Yu, J.; Song, P. Pomegranate Peel as a Sustainable Additive for Baijiu Fermentation: Physicochemical and Flavor Analysis with Process Optimization. Molecules 2025, 30, 1800. https://doi.org/10.3390/molecules30081800
Wang L, Zhu G, Li N, Wang Z, Ji Y, Shen C, Yu J, Song P. Pomegranate Peel as a Sustainable Additive for Baijiu Fermentation: Physicochemical and Flavor Analysis with Process Optimization. Molecules. 2025; 30(8):1800. https://doi.org/10.3390/molecules30081800
Chicago/Turabian StyleWang, Longwen, Guida Zhu, Na Li, Zhiheng Wang, Yi Ji, Chen Shen, Jing Yu, and Ping Song. 2025. "Pomegranate Peel as a Sustainable Additive for Baijiu Fermentation: Physicochemical and Flavor Analysis with Process Optimization" Molecules 30, no. 8: 1800. https://doi.org/10.3390/molecules30081800
APA StyleWang, L., Zhu, G., Li, N., Wang, Z., Ji, Y., Shen, C., Yu, J., & Song, P. (2025). Pomegranate Peel as a Sustainable Additive for Baijiu Fermentation: Physicochemical and Flavor Analysis with Process Optimization. Molecules, 30(8), 1800. https://doi.org/10.3390/molecules30081800

