Integrative Metabolome and Transcriptome Analyses Reveal the Effects of Plucking Flower on Polysaccharide Accumulation in the Rhizomes of Polygonatum cyrtonema Hua
Abstract
1. Introduction
2. Results
2.1. Total Polysaccharide Content in the Rhizomes of P. cyrtonema Hua
2.2. Widely Targeted Metabolomics Analysis
2.3. Transcriptome Analysis
2.3.1. De Novo Transcriptome Assembly and Functional Annotation
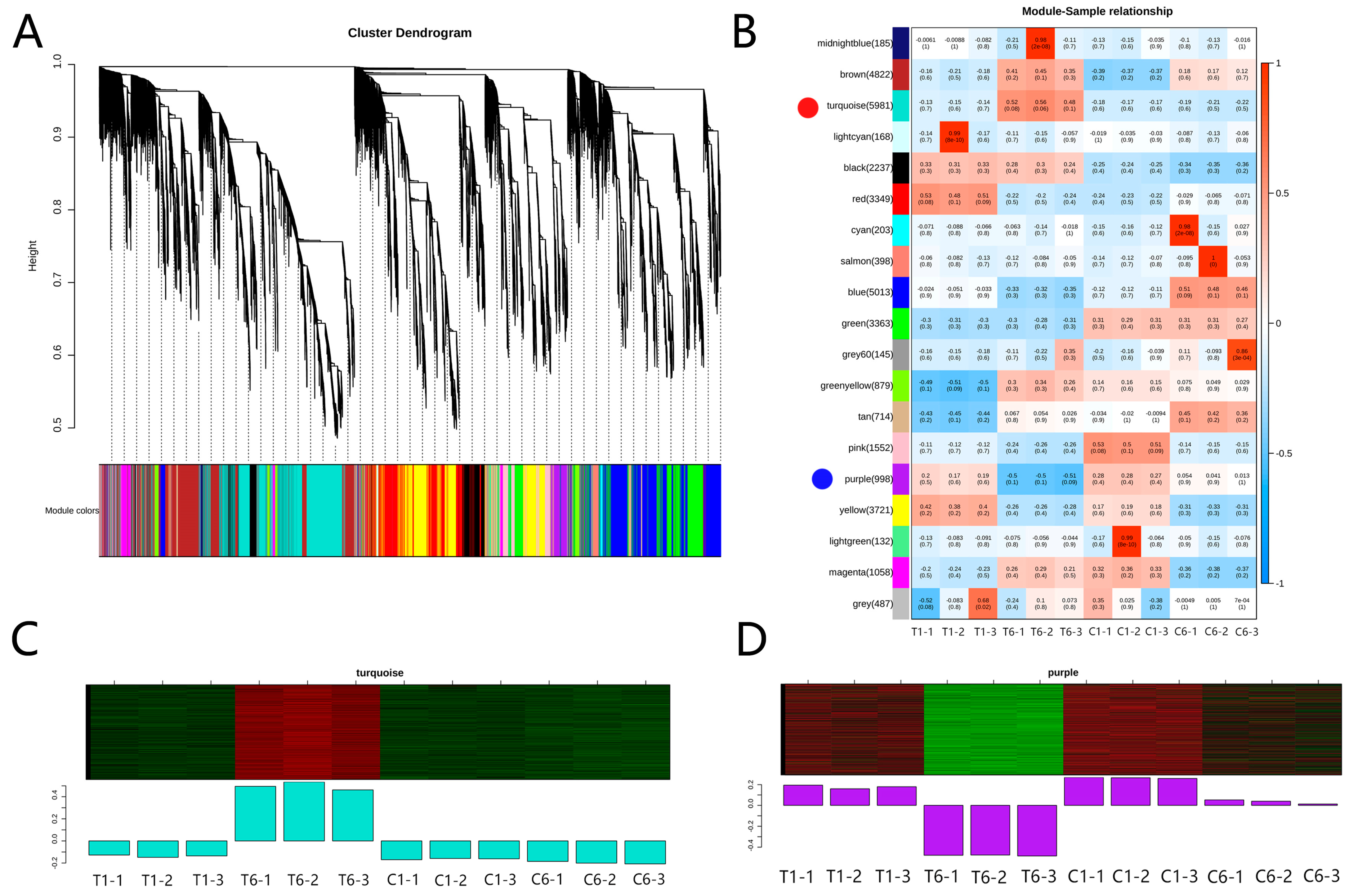
2.3.2. Gene Correlation Network Analysis and Transcription Factors
2.4. Integrated Transcriptome-Metabolome Analyses
2.4.1. Common KEGG Pathway Enrichment and Correlation Analysis of DEMs and DEGs
2.4.2. DEMs and DEGs Related to Polysaccharide Synthesis
2.5. Validation of DEGs Related to Polysaccharide by qRT-PCR Analysis
3. Discussion
4. Materials and Methods
4.1. Plant Materials
4.2. Total Polysaccharides Content Analysis
- Equation (1): ΔA = Asample-Ablank. X is the glucose content (mg/mL), Y is absorbance A, R2 = 0.9968.
- Equation (2): V1: re-dissolution volume, 1 mL; V2: alcohol precipitation volume, 0.2 mL; V3, water extraction volume, 1 mL; W: Sample quality, g; 1000, mg to μg conversion.
4.3. Sample Preparation and UPLC−MS/MS Metabolomics Analysis
4.4. RNA-seq Analysis
4.5. WGCNA
4.6. Integrated Analyses of Transcriptomic and Metabolomic Data
4.7. Quantitative Real-Time Reverse Transcription PCR (qRT-PCR) Analysis
4.8. Statistical Analysis
Supplementary Materials
Author Contributions
Funding
Institutional Review Board Statement
Informed Consent Statement
Data Availability Statement
Conflicts of Interest
References
- Shi, Y.; Liu, J.; Si, D.; Golding, J.B.; Pristijono, P.; Li, Y.; He, F.; Zhang, X.; Han, Z.; Wu, L.; et al. Huangjing-From medicine to healthy food and diet. Food Front. 2023, 4, 1068–1090. [Google Scholar] [CrossRef]
- Lin, H.; Wang, W.; Peng, M.; Kong, Y.; Zhang, X.; Wei, X.; Shang, H. Pharmacological properties of Polygonatum and its active ingredients for the prevention and treatment of cardiovascular diseases. Chin. Med. UK 2024, 19, 1. [Google Scholar] [CrossRef] [PubMed]
- Qian, F.; Zuo, J.; Pan, G.; Liu, H. Determination and comparison of the content of polysaccharide in the main Rhizoma Polygonati varieties derived from Anhui. J. Gansu Univ. Chin. Med. 2011, 28, 61–63. [Google Scholar]
- He, Y.; Chen, Z.; Nie, X.; Wang, D.; Zhang, Q.; Peng, T.; Zhang, C.; Wu, D.; Zhang, J. Recent advances in polysaccharides from edible and medicinal Polygonati rhizoma: From bench to market. Int. J. Biol. Macromol. 2022, 195, 102–116. [Google Scholar] [CrossRef] [PubMed]
- Li, L.; Tian, L.; Ren, Z.; Long, Z. Structural analysis and functional activity research progress of Polygonatum Sibiricum polysaccharides. Chin. J. Exp. Tradit. Med. Formulae 2015, 21, 231–234. [Google Scholar]
- Li, X.; Ma, R.; Zhang, F.; Ni, Z.; Thakur, K.; Wang, S.; Zhang, J.; Wei, Z. Evolutionary research trend of Polygonatum species: A comprehensive account of their transformation from traditional medicines to functional foods. Crit. Rev. Food Sci. Nutr. 2021, 63, 3803–3820. [Google Scholar] [CrossRef] [PubMed]
- Plavcová, L.; Jupa, R.; Hoch, G.; Mészáros, M.; Scháňková, K. Seasonal coordination of aboveground vegetative and reproductive growth and storage in apple trees subjected to defoliation, flower and fruit thinning. Trees 2024, 38, 1109–1118. [Google Scholar] [CrossRef]
- Wang, G.; Wang, L.; Jia, J.; Sun, D.; Li, Z.; Yang, H. Effects of inflorescence cutting on biomass allocation, floral organ growth and medicinal quality of Salvia miltiorrhiza Bge. North. Hortic. 2023, 96–103. [Google Scholar] [CrossRef]
- Zhang, X.; Liu, G.; Luo, Y.; Han, X. Effect of plucking flowers on lutein and β-carotene content and yield of okra. Pratacultural Sci. 2008, 25, 130–134. [Google Scholar]
- Yang, Q.; Chen, S.; Guo, Z.; Zheng, J. Responses of tuber biomass accumulation and its allometry to topping and flower plucking measures of Polygonatum cyrtonema grown under Phyllostachys edulis forests. J. Nanjing For. Univ. 2021, 45, 165–170. [Google Scholar]
- Wang, C.; Peng, D.; Zhu, J.; Zhao, D.; Shi, Y.; Zhang, S.; Ma, K.; Wu, J.; Huang, L. Transcriptome analysis of Polygonatum cyrtonema Hua: Identification of genes involved in polysaccharide biosynthesis. Plant Methods 2019, 15, 65. [Google Scholar] [CrossRef]
- Li, D.; Wang, Q.; Chen, S.; Liu, H.; Pan, K.; Li, J.; Luo, C.; Wang, H. De novo assembly and analysis of Polygonatum cyrtonema Hua and identification of genes involved in polysaccharide and saponin biosynthesis. BMC Genom. 2022, 23, 195. [Google Scholar] [CrossRef]
- Chen, L.; Xu, S.; Liu, Y.; Zu, Y.; Zhang, F.; Du, L.; Chen, J.; Li, L.; Wang, K.; Wang, Y.; et al. Identification of key gene networks controlling polysaccharide accumulation in different tissues of Polygonatum cyrtonema Hua by integrating metabolic phenotypes and gene expression profiles. Front. Plant Sci. 2022, 13, 1012231. [Google Scholar] [CrossRef] [PubMed]
- Stratilova, B.; Kozmon, S.; Stratilova, E.; Hrmova, M. Plant xyloglucan xyloglucosyl transferases and the cell wall structure: Subtle but significant. Molecules 2020, 25, 5619. [Google Scholar] [CrossRef] [PubMed]
- Hrmova, M.; Stratilová, B.; Stratilová, E. Broad specific xyloglucan:xyloglucosyl Ttransferases are formidable players in the re-modelling of plant cell wall structures. Int. J. Mol. Sci. 2022, 23, 1656. [Google Scholar] [CrossRef] [PubMed]
- Johansson, P.; Brumer, H., III; Baumann, M.J.; Kallas, A.M.; Henriksson, H.; Denman, S.E.; Teeri, T.T.; Jones, T.A. Crystal structures of a poplar xyloglucan endotransglycosylase reveal details of transglycosylation acceptor binding. Plant Cell 2004, 16, 874–886. [Google Scholar] [CrossRef] [PubMed]
- Xu, S.; Zhang, Y.; Liang, F.; Jiang, S.; Niu, S.; Wang, X.; Zhou, Y.; Cui, B.; Yuan, X. Metabolomic and transcriptomic analyses reveal the mechanism of polysaccharide and secondary metabolite biosynthesis in Bletilla striata tubers in response to shading. Int. J. Mol. Sci. 2024, 279, 135545. [Google Scholar] [CrossRef] [PubMed]
- Li, M.; Chen, T.; Gao, T.; Miao, Z.; Jiang, A.; Shi, L.; Ren, A.; Zhao, M. UDP-glucose pyrophosphorylase influences polysaccharide synthesis, cell wall components, and hyphal branching in Ganoderma lucidum via regulation of the balance between glucose-1-phosphate and UDP-glucose. Fungal Genet. Biol. 2015, 82, 251–263. [Google Scholar] [CrossRef] [PubMed]
- Mehra-Chaudhary, R.; Mick, J.; Tanner, J.J.; Henzl, M.T.; Beamer, L.J. Crystal structure of a bacterial phosphoglucomutase, an enzyme involved in the virulence of multiple human pathogens. Proteins 2011, 79, 1215–1229. [Google Scholar] [CrossRef] [PubMed]
- Cui, X.; Wang, S.; Cao, H.; Guo, H.; Li, Y.; Xu, F.; Zheng, M.; Xi, X.; Han, C. A Review: The bioactivities and pharmacological applications of Polygonatum sibiricum polysaccharides. Molecules 2018, 23, 1170. [Google Scholar] [CrossRef]
- Hu, Y.; Yin, M.; Bai, Y.; Chu, S.; Zhang, L.; Yang, M.; Zheng, X.; Yang, Z.; Liu, J.; Li, L.; et al. An evaluation of traits, nutritional, and medicinal component quality of Polygonatum cyrtonema Hua and P. sibiricum Red. Front. Plant Sci. 2022, 13, 891775. [Google Scholar] [CrossRef] [PubMed]
- Ning, L.; Xu, Y.; Luo, L.; Gong, L.; Liu, Y.; Wang, Z.; Wang, W. Integrative analyses of metabolome and transcriptome reveal the dynamic accumulation and regulatory network in rhizomes and fruits of Polygonatum cyrtonema Hua. BMC Genom. 2024, 25, 706. [Google Scholar] [CrossRef]
- Zhang, Q.; Cai, Y.; Zhang, L.; Lu, M.; Yang, L.; Wang, D.; Jia, Q. The accumulation of active ingredients of Polygonatum cyrtonema Hua is associated with soil characteristics and bacterial community. Front. Microbiol. 2024, 15, 1347204. [Google Scholar] [CrossRef] [PubMed]
- Wan, Q.; Zhao, G.; Xin, X.; Zhang, W. Effects of plucking flower on the yield and quality of Platycodon grandiflorum in the greater khingan mountains area. J. Anhui Agricurtural Sci. 2016, 44, 114–115,150. [Google Scholar]
- Zhang, R.; Zhu, B.; Sun, C.; Li, Y.; Yang, G.; Zhao, Y.; Pan, K. UDP-glucose pyrophosphorylase as a target for regulating carbon flux distribution and antioxidant capacity in Phaeodactylum tricornutum. Commun. Biol. 2023, 6, 750. [Google Scholar] [CrossRef] [PubMed]
- Li, N.; Wang, L.; Zhang, W.; Takechi, K.; Takano, H.; Lin, X. Overexpression of UDP-glucose pyrophosphorylase from Larix gmelinii enhances vegetative growth in transgenic Arabidopsis thaliana. Plant Cell Rep. 2014, 33, 779–791. [Google Scholar] [CrossRef] [PubMed]
- Zhang, L.; Cheng, Q.; Liang, S.; Deng, Y.; Pan, Y. Identification and bioinformatic analysis of UGPase gene family in cotton. Cotton Sci. 2021, 33, 337–346. [Google Scholar]
- Jia, T.; Ge, Q.; Zhang, S.; Zhang, Z.; Liu, A.; Fan, S.; Jiang, X.; Feng, Y.; Zhang, L.; Niu, D.; et al. UDP-Glucose dehydrogenases: Identification, expression, and function analyses in upland cotton (Gossypium hirsutum). Front. Genet. 2020, 11, 597890. [Google Scholar] [CrossRef]
- Li, N.; Chen, L.; Li, X.; Li, Q.; Zhang, W.; Takechi, K.; Takano, H.; Lin, X. Overexpression of UDP-glucose dehydrogenase from Larix gmelinii enhances growth and cold tolerance in transgenic Arabidopsis thaliana. Biol. Plant. 2017, 61, 95–105. [Google Scholar] [CrossRef]
- Oomen, R.J.F.J.; Dao-Thi, B.; Tzitzikas, E.N.; Bakx, E.J.; Schols, H.A.; Visser, R.G.F.; Vincken, J.-P. Overexpression of two different potato UDP-Glc 4-epimerases can increase the galactose content of potato tuber cell walls. Plant Sci. 2004, 166, 1097–1104. [Google Scholar] [CrossRef]
- Geserick, C.; Tenhaken, R. UDP-sugar pyrophosphorylase controls the activity of proceeding sugar-1-kinases enzymes. Plant Signal. Behav. 2013, 8, 1559–2324. [Google Scholar] [CrossRef] [PubMed]
- Love, M.I.; Huber, W.; Anders, S. Moderated estimation of fold change and dispersion for RNA-seq data with DESeq2. Genome Biol. 2014, 15, 550. [Google Scholar] [CrossRef]
- Boyle, E.I.; Weng, S.; Gollub, J.; Jin, H.; Botstein, D.; Cherry, J.M.; Sherlock, G. GO:TermFinder—Open source software for accessing Gene Ontology information and finding significantly enriched Gene Ontology terms associated with a list of genes. Bioinformatics 2004, 20, 3710–3715. [Google Scholar] [CrossRef] [PubMed]
- Wan, K.; Ban, J.; Yang, F.; Zhang, X.; Huang, X.; Wang, Y.; Zhang, Z.; Lai, Z.; Chen, Y.; Lin, Y. Transcriptomic analysis reveals the flavonoid biosynthesis pathway involved in rhizome development in Polygonatum cyrtonema Hua. Plants 2024, 13, 1524. [Google Scholar] [CrossRef] [PubMed]
- Yang, Y.; Ye, B.; Song, Q.; Chen, Y.; Hu, C.; Du, G.; Liao, R.; Li, H. Selection and validation of internal reference genes for qPCR in Polygonatum cyrtonema tubers at different development stages and in response to abiotic stress. China J. Chin. Mater. Medica 2020, 45, 5967–5975. [Google Scholar]
- Rao, X.; Huang, X.; Zhou, Z.; Lin, X. An improvement of the 2ˆ (–delta delta CT) method for quantitative real-time polymerase chain reaction data analysis. Biostat. Bioinform. Biomath. 2013, 3, 71–85. [Google Scholar]








| Gene Symbol | Gene Name | EC | Number of Genes |
|---|---|---|---|
| SUS | Sucrose synthase | EC:2.4.1.13 | 4 |
| UGP2 | UTP-glucose-1-phosphate uridylyltransferase | EC:2.7.7.9 | 6 |
| GPI | Glucose-6-phosphate isomerase | EC:5.3.1.9 | 2 |
| PGM | Phosphoglucomutase | EC:5.4.2.2 | 4 |
| RHM | UDP-glucose 4,6-dehydratase | EC:4.2.1.76 | 6 |
| GMDS | GDP-mannose 4,6-dehydratase | EC:4.2.1.47 | 1 |
| GALE | UDP-glucose 4-epimerase | EC:5.1.3.2 | 3 |
| UGDH | UDP-glucose 6-dehydrogenase | EC:1.1.1.22 | 1 |
| AXS | UDP-apiose/xylose synthase | EC:4.1.1.35 | 12 |
| USP | UDP-sugar pyrophosphorylase | EC:2.7.7.64 | 1 |
| PGL | Galacturan 1,4-α-galacturonidase | EC:3.2.1.67 | 3 |
| PG | Endo-polygalacturonase | EC 3.1.1.15 | 10 |
| PEI | Pectinesterase | EC:3.2.1.11 | 30 |
Disclaimer/Publisher’s Note: The statements, opinions and data contained in all publications are solely those of the individual author(s) and contributor(s) and not of MDPI and/or the editor(s). MDPI and/or the editor(s) disclaim responsibility for any injury to people or property resulting from any ideas, methods, instructions or products referred to in the content. |
© 2025 by the authors. Licensee MDPI, Basel, Switzerland. This article is an open access article distributed under the terms and conditions of the Creative Commons Attribution (CC BY) license (https://creativecommons.org/licenses/by/4.0/).
Share and Cite
Yang, H.; Li, H.; Huang, J.; Liu, X.; Hu, Z.; Liu, Y. Integrative Metabolome and Transcriptome Analyses Reveal the Effects of Plucking Flower on Polysaccharide Accumulation in the Rhizomes of Polygonatum cyrtonema Hua. Molecules 2025, 30, 670. https://doi.org/10.3390/molecules30030670
Yang H, Li H, Huang J, Liu X, Hu Z, Liu Y. Integrative Metabolome and Transcriptome Analyses Reveal the Effects of Plucking Flower on Polysaccharide Accumulation in the Rhizomes of Polygonatum cyrtonema Hua. Molecules. 2025; 30(3):670. https://doi.org/10.3390/molecules30030670
Chicago/Turabian StyleYang, Huidong, Hua Li, Jiahui Huang, Xincheng Liu, Zhongdong Hu, and Yi Liu. 2025. "Integrative Metabolome and Transcriptome Analyses Reveal the Effects of Plucking Flower on Polysaccharide Accumulation in the Rhizomes of Polygonatum cyrtonema Hua" Molecules 30, no. 3: 670. https://doi.org/10.3390/molecules30030670
APA StyleYang, H., Li, H., Huang, J., Liu, X., Hu, Z., & Liu, Y. (2025). Integrative Metabolome and Transcriptome Analyses Reveal the Effects of Plucking Flower on Polysaccharide Accumulation in the Rhizomes of Polygonatum cyrtonema Hua. Molecules, 30(3), 670. https://doi.org/10.3390/molecules30030670

