In Vitro Anti-Inflammatory and Anticancer Potential of Pecan Nut (Carya illinoinensis) Kernel Extracts: Modulation of Cell Signaling Pathways—A Scoping Review
Abstract
1. Introduction
2. Results
2.1. Bioactive Constituents of Pecan Nuts Implicated in Anti-Inflammatory and Anticancer Activities
2.1.1. Overview of Major Phytochemical Classes
2.1.2. Key Polyphenols and Metabolites
2.2. Anti-Inflammatory Effects of Pecan Extracts and Constituents in Cancer Cell Models
2.3. Modulation of Cancer Cell Signaling Pathways by Pecan Extracts and Constituents
2.4. Molecular Mechanisms of Action
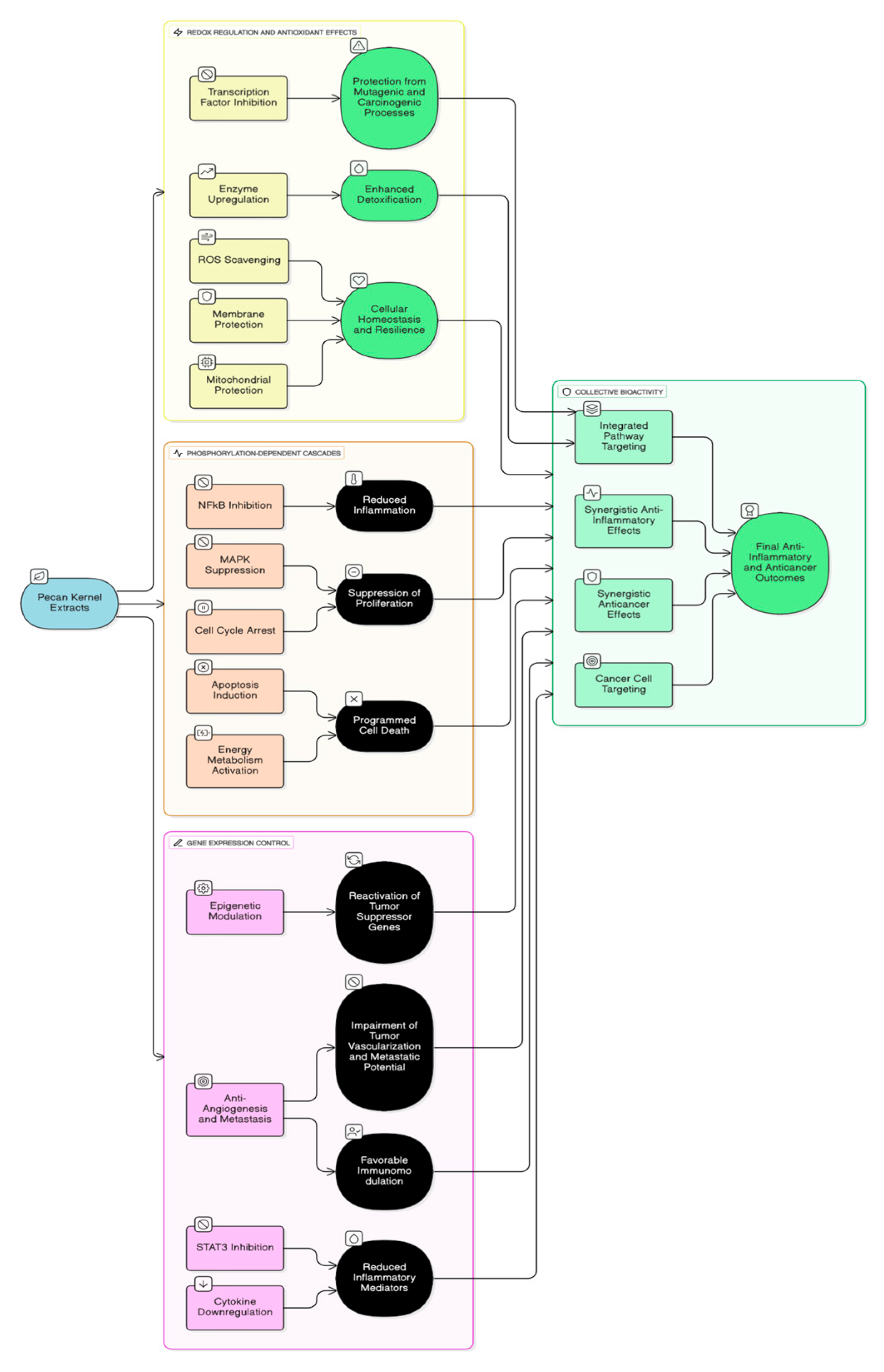
3. Discussion
3.1. Compositional Diversity and Bioactive Complexity of Pecan Kernels
3.2. Antioxidant Mechanisms and Redox Regulation
3.3. Modulation of Phosphorylation-Dependent Signaling Pathways
3.4. Gene Regulation and Epigenetic Modulation
3.5. Mitochondrial and Apoptotic Mechanisms
3.6. Anti-Inflammatory Pathways and Cytokine Suppression
3.7. Metabolic Transformation and Gut Microbiome Interactions
3.8. Translational Implications and Future Research Directions
4. Materials and Methods
4.1. Search Strategy
4.2. Selection Criteria
4.3. Data Extraction and Charting
4.4. Quality Assessment
4.5. Data Synthesis
5. Conclusions
Author Contributions
Funding
Institutional Review Board Statement
Informed Consent Statement
Conflicts of Interest
References
- Jia, X.; Xu, Y.; Wang, F.; Zhou, C. Phenolic profiling during pecan kernel ripening reveals cultivar-specific antioxidant dynamics. J. Agric. Food Chem. 2018, 66, 1425–1435. [Google Scholar]
- Alvarez-Parrilla, E.; Urrea-López, R.; De La Rosa, L.A.; González-Aguilar, G.A. Bioactive components and health effects of pecan nuts (Carya illinoinensis): A review. Int. J. Mol. Sci. 2018, 19, 2603. [Google Scholar]
- Jia, X.; Xu, Y.; Zhou, C.; Zhang, L. Phenolic fingerprinting across pecan cultivars using HPLC-MS analysis. Food Chem. 2018, 268, 238–246. [Google Scholar]
- Bouali, I.; Chaalal, M.; Elhoumaizi, M.A. Influence of ripening on phenolics and antioxidant activity of pecan kernels. Food Chem. 2023, 409, 135283. [Google Scholar]
- Ferrari, M.; Lemos, A.R.; Souza, M.D.; Furlan, C.P.B. Cultivar effects on nutritional composition and bioactive compounds in pecan kernels. Foods 2022, 11, 1014. [Google Scholar]
- Zhang, L.; Xu, C.; Li, Y.; Sun, J. Minor lipids profiling in pecan kernels: Tocopherols, carotenoids, and xanthophylls. LWT–Food Sci. Technol. 2022, 154, 112677. [Google Scholar]
- Al-Juhaimi, F.A. Pecan oil composition and processing effects on quality and stability. J. Food Process. Preserv. 2017, 41, e13041. [Google Scholar]
- Rivera-Rangel, R.; Gómez-Cruz, I.; Contreras-López, E. Fatty acid profiling across pecan varieties and its nutritional significance. J. Food Compos. Anal. 2018, 72, 42–49. [Google Scholar]
- Wang, Y.; Li, Q.; Chen, L. Nutraceutical properties of pecans influenced by cultivar and environment. Nutrients 2020, 12, 1482. [Google Scholar]
- Zhang, L.; Li, J.; Xu, C. Pigments and phenolic metabolites during pecan maturation: A metabolomic approach. Plant Physiol. Biochem. 2024, 205, 107009. [Google Scholar]
- Jia, X.; Xu, Y.; Zhou, C. Processing effects on phenolic composition of pecan kernels using targeted metabolomics. Food Chem. 2023, 398, 133902. [Google Scholar]
- Gong, J.; Xu, H.; Li, J. Tree management effects on phenolic and antioxidant profiles in pecan kernels. J. Sci. Food Agric. 2020, 100, 4622–4630. [Google Scholar]
- Al-Juhaimi, F.A.; Ghafoor, K.; Özcan, M.M. Roasting effects on pecan kernel oil quality, sensory, and nutritional attributes. Food Chem. 2017, 221, 819–825. [Google Scholar]
- Ribeiro, D.; Almeida, L.M.; Fernandes, E. Chemical composition and oxidative stability of pecan kernels under storage. Food Chem. 2020, 332, 127396. [Google Scholar]
- Al-Juhaimi, F.A.; Özcan, M.M. Characterization and potential uses of pecan kernel oil. Grasas Aceites 2017, 68, e207. [Google Scholar]
- Burin, V.M.; Ferreira, D.S.; Mello, L.M. Extraction techniques and antitumor potential of pecan extracts in cancer cells. Molecules 2022, 27, 3344. [Google Scholar]
- Polmann, G.; Rosa, C.R.; Vieira, F.S. Antioxidant and antiproliferative activities of pecan kernel extracts in cancer cell lines. Food Res. Int. 2021, 143, 110296. [Google Scholar]
- Polmann, G.; Rosa, C.R.; Vieira, F.S. Phenolic extraction and apoptosis induction by pecan extracts in colon cancer cells. Food Chem. 2021, 360, 130056. [Google Scholar]
- Cason, M.; Brooks, J.P.; Hicks, K.B. Antioxidant properties and industrial applications of pecan kernel extracts. Antioxidants 2021, 10, 1438. [Google Scholar]
- Jia, X.; Xu, Y.; Wang, F. Antioxidant capacity across five pecan cultivars. J. Agric. Food Chem. 2018, 66, 1450–1460. [Google Scholar]
- Rivera-Rangel, R.; Contreras-López, E.; Gómez-Cruz, I. Regional comparison of pecan kernel oil fatty acid profiles. J. Food Compos. Anal. 2018, 67, 25–31. [Google Scholar]
- Bouali, I.; Chaalal, M.; Elhoumaizi, M.A. Ripening influence on pecan antioxidants and ellagic acid content. Antioxidants 2023, 12, 888. [Google Scholar]
- Rivera-Rangel, R.; Contreras-López, E.; Gómez-Cruz, I. Nutritional characterization of pecan kernels and health implications. Plant Foods Hum. Nutr. 2018, 73, 272–279. [Google Scholar]
- Jia, X.; Xu, Y.; Zhou, C. Identification of major phenolics in pecan kernels and their bioactivity. Food Chem. 2018, 245, 660–667. [Google Scholar]
- Jia, X.; Xu, Y.; Zhou, C. Comparative antioxidant potency among pecan cultivars. Food Chem. 2018, 257, 138–145. [Google Scholar]
- Ferrari, M.; Lemos, A.R.; Souza, M.D. Comparative tocopherol and phenolic concentrations across pecan cultivars. Foods 2022, 11, 2345. [Google Scholar]
- Ribeiro, D.; Almeida, L.M.; Fernandes, E. Lipid oxidation markers and shelf life of pecan kernels. LWT–Food Sci. Technol. 2020, 126, 109318. [Google Scholar]
- Al-Juhaimi, F.A.; Ghafoor, K.; Özcan, M.M. Microwave vs. conventional roasting effects on pecan oil quality. Food Chem. 2017, 232, 479–485. [Google Scholar]
- Rivera-Rangel, R.; Contreras-López, E.; Gómez-Cruz, I. Regional fatty acid variation in pecans across multiple regions. J. Oleo Sci. 2018, 67, 1277–1285. [Google Scholar]
- Zhang, L.; Xu, C.; Li, J. Chemical composition in ten grafted pecan cultivars. Plant Foods Hum. Nutr. 2022, 77, 332–341. [Google Scholar]
- Jia, X.; Xu, Y.; Zhou, C. Processing impacts on pecan kernel phenolics: Targeted metabolomics. Food Chem. 2023, 404, 134682. [Google Scholar]
- Edderkaoui, M.; Xu, S.; Eibl, G. Ellagic acid induces apoptosis via NF-κB inhibition in pancreatic cancer cells. Carcinogenesis 2008, 29, 1683–1691. [Google Scholar]
- Losso, J.N.; Bansode, R.R.; Trappey, A.; Finley, J.W. Antiproliferative activities of ellagic acid in cancer cells. J. Nutr. Biochem. 2004, 15, 672–678. [Google Scholar] [CrossRef]
- Zhang, H.M.; Zhao, L.; Zhang, Y. Research progress on anticarcinogenic actions of ellagic acid. Front. Pharmacol. 2014, 5, 75. [Google Scholar]
- González-Sarrías, A.; Larrosa, M.; García-Conesa, M.T.; Tomás-Barberán, F.A.; Espín, J.C. Urolithin A potentiates chemotherapy effects on colon cancer cells. Mol. Nutr. Food Res. 2015, 59, 1390–1400. [Google Scholar]
- Kang, I.; Espín, J.C.; Tomás-Barberán, F.A. Urolithin A potential in gastrointestinal protection. Nutrients 2020, 12, 2905. [Google Scholar]
- García-Villalba, R.; Tomás-Barberán, F.A.; Selma, M.V. Urolithins as gut-based metabolites in cancer prevention. Nutrients 2021, 13, 227. [Google Scholar]
- You, B.R.; Park, W.H. Gallic acid induces cell cycle arrest and apoptosis via ATM–Chk2 activation. Chem. Biol. Interact. 2010, 188, 669–679. [Google Scholar]
- Shao, X.; Wang, J.; Liu, Y. Gallic acid induces mitochondrial and ER stress-mediated apoptosis in colon cancer. Front. Oncol. 2024, 14, 112. [Google Scholar]
- Kahkeshani, N.; Farzaei, M.H.; Bahramsoltani, R. Gallic acid as a multifunctional agent: Mechanisms and therapeutic potential. Biomed. Pharmacother. 2023, 157, 114017. [Google Scholar]
- Ramos, S. Dietary flavonoids and apoptosis modulation in cancer chemoprevention. J. Nutr. Biochem. 2007, 18, 427–442. [Google Scholar] [CrossRef]
- Stoupi, S.; Williamson, G.; Clifford, M.N. Biotransformation of epicatechin and procyanidin B2 by gut microbiota. Mol. Nutr. Food Res. 2010, 54, 905–913. [Google Scholar] [CrossRef]
- Shahidi, F.; Ambigaipalan, P. Phenolic compounds and antioxidant activity in nuts. J. Funct. Foods 2007, 1, 222–234. [Google Scholar]
- Manach, C.; Scalbert, A.; Morand, C.; Rémésy, C.; Jiménez, L. Bioavailability and bioefficacy of polyphenols in humans. Am. J. Clin. Nutr. 2005, 81, 230S–242S. [Google Scholar] [CrossRef]
- Tomás-Barberán, F.A.; García-Villalba, R.; Espín, J.C. Urolithins and metabotypes linking phenolic metabolism to health. Mol. Nutr. Food Res. 2017, 61, 160091. [Google Scholar]
- Del Rio, D.; Rodriguez-Mateos, A.; Spencer, J.P.E.; Tognolini, M.; Borges, G.; Crozier, A. Dietary polyphenols in human health: Structures, bioavailability, and evidence. Nutrients 2013, 5, 377–401. [Google Scholar]
- Coussens, L.M.; Werb, Z. Inflammation and cancer: Mechanistic insights. Nature 2002, 420, 860–867. [Google Scholar] [CrossRef] [PubMed]
- Mantovani, A.; Allavena, P.; Sica, A.; Balkwill, F. Cancer-related inflammation and tumor microenvironment. Nature 2008, 454, 436–444. [Google Scholar] [CrossRef] [PubMed]
- Karin, M. NF-κB in cancer development and progression. Nat. Rev. Cancer 2006, 6, 301–310. [Google Scholar]
- DiDonato, J.A.; Mercurio, F.; Karin, M. NF-κB and the link between inflammation and cancer. Immunol. Rev. 2012, 246, 379–400. [Google Scholar] [CrossRef]
- Xia, Y.; Shen, S.; Verma, I.M. NF-κB as a central player in human cancers. J. Clin. Investig. 2014, 124, 318–326. [Google Scholar]
- Umesalma, S.; Sudhandiran, G. Ellagic acid inhibits inflammatory mediators in colon carcinogenesis. Eur. J. Pharmacol. 2010, 637, 105–112. [Google Scholar]
- Gupta, S.C.; Kim, J.H.; Prasad, S.; Aggarwal, B.B. Nutraceuticals modulate inflammatory pathways in cancer. Cancer Metastasis Rev. 2010, 29, 405–434. [Google Scholar] [CrossRef]
- Ren, W.; Qiao, Z.; Wang, H.; Zhu, L.; Zhang, L. Dietary polyphenols and their connection to inflammation and cancer. Nutrients 2010, 2, 1231–1246. [Google Scholar]
- Wang, D.; DuBois, R.N. The role of COX-2 in intestinal inflammation and colorectal cancer. Oncogene 2010, 29, 781–788. [Google Scholar] [CrossRef]
- Howe, L.R.; Subbaramaiah, K. Cyclooxygenase-2: Implications for cancer prevention and therapy. Nat. Rev. Cancer 2001, 1, 11–21. [Google Scholar]
- Pandurangan, A.K.; Esa, N.M.; Mohamed, I. Dietary phytochemicals targeting cancer stem cells. Nutrients 2016, 8, 154. [Google Scholar]
- Keshet, Y.; Seger, R. The MAP kinase signaling cascades: Molecular mechanisms and roles in cancer. Biochim. Biophys. Acta 2010, 1803, 122–131. [Google Scholar]
- Yu, H.; Pardoll, D.; Jove, R. STAT3 in cancer inflammation and immunity. Nat. Rev. Cancer 2009, 9, 798–809. [Google Scholar] [CrossRef]
- Zhang, J.; Gao, G.; Zhang, X. Targeting STAT3 in cancer: Mechanisms and therapeutic strategies. Cancer Lett. 2012, 321, 1–11. [Google Scholar] [CrossRef]
- Kelley, N.; Jeltema, D.; Duan, Y.; He, Y. NLRP3 inflammasome: Activation and regulation mechanisms. Nat. Rev. Immunol. 2019, 19, 477–489. [Google Scholar] [PubMed]
- Tlsty, T.D.; Coussens, L.M. Tumor stroma and regulation of cancer development. Cancer Cell 2006, 7, 97–104. [Google Scholar] [CrossRef] [PubMed]


| Polyphenol Class | Specific Compound | Typical Concentration Range * | Primary Biological Activities | Key Metabolites | References |
|---|---|---|---|---|---|
| Phenolic Acids | Gallic acid | 5–50 mg/100 g | Antioxidant, pro-apoptotic via mitochondrial pathway, anti-inflammatory via NF-κB inhibition, ROS modulation | Pyrogallol, 4-O-methylgallic acid, sulfated/glucuronidated conjugates | [3,24,38,39,40] |
| Phenolic Acids | Ellagic acid | 10–100 mg/100 g | Antiproliferative via cell cycle arrest, antioxidant, anti-angiogenic, phase II enzyme induction, DNA protection | Urolithins (A, B, C, D), urolithin glucuronides and sulfates | [4,10,22,32,33,34] |
| Phenolic Acids | Protocatechuic acid | 1–10 mg/100 g | Antioxidant, anticancer, anti-inflammatory, cardioprotective | Catechol, vanillic acid, methylated derivatives | [11,43] |
| Flavan-3-ols | Catechin | 10–80 mg/100 g | Antioxidant, cardioprotective, antiproliferative, cell signaling modulation, free radical scavenging | Methylated/glucuronidated catechins, valerolactones, phenylpropionic acids | [3,25,41,42] |
| Flavan-3-ols | Epicatechin | 5–60 mg/100 g | Antioxidant, anti-inflammatory, endothelial function improvement, cancer prevention | Methylated/glucuronidated epicatechins, valerolactones, phenolic acids | [3,25,41,42] |
| Hydroxycinnamic Acids | Chlorogenic acid | 1–15 mg/100 g | Glucose metabolism regulation, antioxidant, anti-inflammatory, lipid peroxidation inhibition | Caffeic acid, quinic acid, dihydrocaffeic acid, ferulic acid | [11,23] |
| Hydroxycinnamic Acids | Caffeic acid derivatives | 2–20 mg/100 g | Antioxidant, anti-inflammatory, antimicrobial, metal chelation | Ferulic acid, dihydrocaffeic acid, benzoic acids, conjugated metabolites | [24] |
| Proanthocyanidins | Condensed tannins (polymeric) | Variable ** | Antioxidant, protein binding, antimicrobial, gut health modulation, anti-inflammatory | Phenolic acids, valerolactones, phenylpropionic acids (via microbial degradation) | [1,11] |
| Source | Study Focus/Design | Key Findings | Inference/Implications |
|---|---|---|---|
| Jia et al., 2018 [1] | Phenolic profiling during pecan kernel ripening; analytical chemistry | Dynamic changes in phenolics during maturation; cultivar-specific patterns; temporal variation in antioxidant capacity | Harvest timing is critical for maximizing bioactive content; ripening stage affects therapeutic potential |
| Alvarez-Parrilla et al., 2018 [2] | Review of bioactive components and health effects of pecan kernels | Comprehensive overview of phytochemicals; cardiovascular and metabolic benefits; cancer prevention potential | Pecans are multifunctional health foods; multiple mechanisms support disease prevention |
| Jia et al., 2018 [3] | Phenolic fingerprinting across pecan cultivars; HPLC-MS analysis | Gallic acid, catechin, epicatechin, ellagic acid identified; cultivar-dependent concentrations; high antioxidant capacity | Specific cultivars can be selected for enhanced phenolic content and bioactivity |
| Bouali et al., 2023 [4] | Influence of ripening on phenolics and antioxidant activity | Phenolic content peaks at specific maturity stages; ellagic acid highest early in maturation | Early harvest may preserve higher bioactive levels; processing timing affects quality |
| Ferrari et al., 2022 [5] | Cultivar effects on nutritional composition and bioactive compounds | Significant cultivar variation in tocopherols and phenolics; gamma-tocopherol predominant; anti-inflammatory potential | Genetic selection can optimize health-promoting compounds; tocopherols contribute to anti-inflammatory effects |
| Zhang et al., 2022 [6] | Minor lipids profiling (xanthophylls, tocopherols) in pecan kernels | Comprehensive tocopherol and carotenoid characterization; alpha and gamma-tocopherol quantified; lutein present | Synergistic antioxidant effects from multiple lipophilic compounds; comprehensive bioactive profile |
| Al-Juhaimi, 2017 [7] | Pecan oil composition and processing effects | High oleic acid content (60–70%); favorable fatty acid profile; processing alters quality | Healthy lipid profile supports cardiovascular health; extraction methods affect bioactivity |
| Rivera-Rangel et al., 2018 [8] | Fatty acid profiling across pecan varieties | Consistent unsaturated fatty acid dominance; minor variation across varieties; anti-inflammatory fatty acids | Stable nutritional quality across varieties; supports anti-inflammatory effects |
| Wang et al., 2020 [9] | Nutraceutical properties affected by cultivar and environment | Environmental and genetic factors influence bioactive content; orchard management impacts quality | Agronomic practices can enhance therapeutic potential; multifactorial quality control needed |
| Zhang et al., 2024 [10] | Pigments and phenolic metabolites during pecan maturation | Dynamic metabolite changes; testa and kernel differences; comprehensive metabolomic profiling | Kernel development involves complex biochemical changes; metabolomics reveals hidden bioactives |
| Jia et al., 2023 [11] | Targeted metabolomics of phenolic changes during processing | Processing significantly alters phenolic profile; thermal treatments cause transformations; metabolite tracking | Processing optimization needed to preserve bioactives; some transformations may enhance activity |
| Gong et al., 2020 [12] | Tree management effects on kernel phenolics and antioxidants | Pruning and canopy position enhance phenolic content; management practices improve antioxidant capacity | Orchard interventions can boost bioactive content; practical applications for growers |
| Al-Juhaimi et al., 2017 [13] | Roasting effects on pecan kernel oil quality and nutrition | Roasting alters oil quality; phenolic stability varies; sensory properties change | Thermal processing requires optimization; balance between palatability and bioactive retention |
| Ribeiro et al., 2020 [14] | Chemical composition and oxidative stability of kernels | Lipid oxidation markers; storage conditions affect stability; tocopherols protective | Proper storage essential for quality maintenance; antioxidants provide natural protection |
| Al-Juhaimi & Özcan, 2017 [15] | Pecan kernel oil characterization and potential uses | Comprehensive oil characterization; industrial and nutritional applications; processing considerations | Versatile applications for pecan oil; health benefits extend beyond whole nuts |
| Burin et al., 2022 [16] | Extraction techniques and antitumor potential in cancer cells | Different extraction methods yield varying bioactivity; oil and extracts show cytotoxicity; cancer cell growth inhibition | Extraction method critical for bioactivity; both lipid and phenolic fractions possess anticancer properties |
| Polmann et al., 2021 [17] | Antioxidant and antiproliferative activities against cancer cell lines | Kernel extracts inhibit cancer cell proliferation; dose-dependent cytotoxicity; colon cancer cells sensitive | Pecan extracts demonstrate anticancer potential; concentration-dependent effects warrant optimization |
| Polmann et al., 2021 [18] | Phenolic extraction and antiproliferative assays; apoptosis induction | Apoptosis induction in colon cancer cells; mitochondrial pathway activation; selective toxicity vs. normal cells | Mechanistic basis for anticancer effects; selective targeting of cancer cells favorable for therapy |
| Cason et al., 2021 [19] | Antioxidant properties of kernel extracts and applications | Multiple antioxidant mechanisms; kernel fractions show varied activity; application potential | Diverse antioxidant mechanisms contribute to health effects; fractionation may enhance specific activities |
| Jia et al., 2018 [20] | Antioxidant capacity across five pecan cultivars | Cultivar-dependent antioxidant potency; synergistic effects of compound mixtures; radical scavenging capacity | Whole extracts may be more effective than isolated compounds; cultivar selection impacts efficacy |
| Rivera-Rangel et al., 2018 [21] | Regional comparison of pecan kernel oil fatty acid profiles | Geographic origin influences fatty acid composition; consistent health-promoting profile | Regional differences exist but overall quality maintained; terroir effects on composition |
| Bouali et al., 2023 [22] | Ripening influence on kernel antioxidants and ellagic acid | Ellagic acid content peaks early in maturation; antioxidant capacity changes dynamically | Timing of harvest affects ellagic acid availability; early harvest may maximize this key compound |
| Rivera-Rangel et al., 2018 [23] | Nutritional characterization of pecan kernels; health implications | Complete proximate analysis; mineral content; comprehensive nutrient profile | Nutrient-dense food supporting multiple health benefits; micronutrient contributions significant |
| Jia et al., 2018 [24] | Identification of five major phenolics in pecan kernels | Gallic, catechin, epicatechin, ellagic acids confirmed; quantitative analysis; phenolic diversity | Key bioactive compounds identified; targets for mechanism studies and biomarker development |
| Jia et al., 2018 [25] | Cultivar-dependent antioxidant potency comparison | Significant variation in antioxidant capacity among cultivars; phenolic content correlates with activity | Genetic diversity offers opportunities for breeding enhanced varieties; bioactivity screening needed |
| Ferrari et al., 2022 [26] | Comparative tocopherol and phenolic concentrations across cultivars | Detailed tocopherol profiling; cultivar-specific patterns; synergistic antioxidant effects | Multiple antioxidant classes work together; cultivar selection can optimize specific compounds |
| Ribeiro et al., 2020 [27] | Lipid oxidation markers under various storage treatments | Storage conditions critical for preventing oxidation; shelf life predictors; quality maintenance | Proper storage preserves health benefits; oxidative stability important for bioactive retention |
| Al-Juhaimi et al., 2017 [28] | Microwave vs. conventional roasting effects on oil and sensory properties | Different roasting methods produce distinct effects; microwave roasting may better preserve certain bioactive compounds. | Processing method selection affects final product quality; alternatives to conventional roasting worth exploring |
| Rivera-Rangel et al., 2018 [29] | Regional fatty acid profile comparison across multiple regions | Regional variations exist; overall consistent unsaturated fatty acid dominance | Geographic factors influence composition but health benefits maintained across regions |
| Zhang et al., 2022 [30] | Chemical composition in ten grafted pecan cultivars | Comprehensive compositional analysis; proximate and minor components; cultivar profiling | Grafting and cultivar selection tools for quality optimization; complete chemical characterization available |
| Jia et al., 2023 [31] | Processing impacts on kernel phenolics using targeted metabolomics | Processing-induced phenolic transformations; metabolite tracking; optimization opportunities | Understanding processing effects enables bioactive preservation strategies; some changes may be beneficial |
| Edderkaoui et al., 2008 [32] | Ellagic acid induces apoptosis via NF-κB inhibition in pancreatic cancer | Ellagic acid suppresses NF-κB; induces apoptosis; anticancer mechanism in pancreatic cancer cells | Key pecan polyphenol exhibits potent anticancer activity; NF-κB targeting critical mechanism |
| Losso et al., 2004 [33] | In vitro antiproliferative activities of ellagic acid | Ellagic acid inhibits cancer cell proliferation; dose-dependent effects; multiple cancer types | Major pecan constituent shows broad anticancer spectrum; therapeutic potential established |
| Zhang et al., 2014 [34] | Research progress on anticarcinogenic actions of ellagic acid | Multiple anticancer mechanisms; angiogenesis inhibition; phase II enzyme induction; antioxidant effects | Ellagic acid (abundant in pecans) is multifunctional anticancer agent; comprehensive mechanistic understanding |
| González-Sarrías et al., 2015 [35] | Urolithin A potentiates chemotherapy effects on colon cancer | Gut microbiota metabolite of ellagic acid enhances 5-FU efficacy; synergistic anticancer effects | Pecan-derived metabolites active in cancer therapy; microbiome crucial for bioactivity |
| Kang et al., 2020 [36] | Urolithin A potential in gastrointestinal protection | Ellagic acid metabolite shows protective effects; gut health promotion; anti-inflammatory activity | Microbial transformation generates highly bioactive metabolites; gut-targeted benefits |
| García-Villalba et al., 2021 [37] | Urolithins as gut-based polyphenol metabolites in cancer prevention | Comprehensive review of urolithin biology; cancer prevention mechanisms; metabotype concept | Pecan consumption benefits depend partly on gut microbiome; personalized responses expected |
| You & Park, 2010 [38] | Gallic acid causes cell cycle arrest and apoptosis via ATM-Chk2 | Gallic acid activates DNA damage checkpoints; induces G1/G2 arrest; mitochondrial apoptosis | Major pecan phenolic targets cell cycle machinery; DNA damage response pathway involved |
| Shao et al., 2024 [39] | Antiproliferative effect via mitochondrial and ER stress-induced apoptosis | Gallic acid triggers multiple apoptotic pathways; autophagy involvement; HT-29 colon cancer cells | Pecan gallic acid induces cancer cell death through multiple mechanisms; colon cancer relevance |
| Kahkeshani et al., 2023 [40] | Gallic acid mechanisms as antibacterial and anticancer agent | NF-κB inhibition; anti-inflammatory effects; broad biological activities | Key pecan compound has multifunctional properties; anti-inflammatory and anticancer effects linked |
| Ramos, 2007 [41] | Dietary flavonoids effects on apoptotic pathways in cancer chemoprevention | Catechins and epicatechins modulate apoptosis; multiple signaling pathways; cancer prevention potential | Pecan flavan-3-ols support cancer prevention through apoptotic modulation |
| Stoupi et al., 2010 [42] | Biotransformation of epicatechin and procyanidin B2 by gut microbiota | Microbial metabolism generates phenolic acids and valerolactones; extensive transformation | Pecan catechins undergo substantial gut transformation; metabolites contribute to bioactivity |
| Shahidi et al., 2007 [43] | Phenolic compounds and antioxidant activity in nuts | Protocatechuic acid and other phenolics characterized; nut antioxidant mechanisms | Minor pecan phenolics contribute to overall antioxidant profile; synergistic effects likely |
| Manach et al., 2005 [44] | Bioavailability and bioefficacy of polyphenols in humans | Extensive phase II metabolism; limited systemic availability; conjugated metabolites circulate | Pecan polyphenol bioavailability complex; metabolites rather than parent compounds may be active |
| Tomás-Barberán et al., 2017 [45] | Urolithins and metabotypes linking phenolic metabolism to health | Inter-individual variation in urolithin production; microbiota dysbiosis effects; personalized nutrition | Pecan benefits may vary among individuals; microbiome status affects outcomes |
| Del Rio et al., 2013 [46] | Dietary polyphenols in human health: structures, bioavailability, evidence | Comprehensive polyphenol review; protective effects against chronic diseases; mechanisms | Pecan polyphenols fit broader context of dietary polyphenol health benefits; multiple disease targets |
| Coussens & Werb, 2002 [47] | Inflammation and cancer relationship; mechanistic review | Chronic inflammation promotes cancer; multiple inflammatory mediators involved | Anti-inflammatory effects of pecans relevant to cancer prevention; targeting inflammation key strategy |
| Mantovani et al., 2008 [48] | Cancer-related inflammation; tumor microenvironment | Inflammatory microenvironment drives tumor progression; hallmarks of cancer | Pecan anti-inflammatory properties address fundamental cancer-promoting process |
| Karin, 2006 [49] | NF-κB in cancer development and progression | NF-κB master regulator of inflammation-cancer link; therapeutic target | Pecan polyphenol NF-κB inhibition highly relevant to cancer prevention and treatment |
| DiDonato et al., 2012 [50] | NF-κB and inflammation-cancer link mechanisms | Comprehensive NF-κB biology; cancer-promoting roles; intervention opportunities | Targeting NF-κB with pecan compounds addresses central cancer pathway |
| Xia et al., 2014 [51] | NF-κB as active player in human cancers | NF-κB constitutively active in many cancers; promotes survival and proliferation | Pecan-mediated NF-κB inhibition could impact multiple cancer types |
| Umesalma & Sudhandiran, 2010 [52] | Ellagic acid inhibits inflammatory mediators in colon carcinogenesis | NF-κB, iNOS, COX-2, TNF-α, IL-6 suppression; rat model of colon cancer | Direct evidence for ellagic acid (major pecan compound) in colon cancer inflammation suppression |
| Gupta et al., 2010 [53] | Nutraceuticals modulate inflammatory pathways in cancer | Multiple pathway modulation by dietary compounds; comprehensive mechanisms | Pecan constituents fit paradigm of multi-targeted nutraceutical cancer interventions |
| Ren et al., 2010 [54] | Dietary polyphenols, inflammation, and cancer connections | Polyphenols suppress inflammatory cytokines; cancer prevention mechanisms | Pecan polyphenols align with established anti-inflammatory cancer prevention strategies |
| Wang & DuBois, 2010 [55] | COX-2 role in intestinal inflammation and colorectal cancer | COX-2 critical in colorectal cancer; therapeutic target validation | Pecan COX-2 inhibitory activity relevant to colorectal cancer prevention |
| Howe et al., 2001 [56] | Cyclooxygenase-2 implications for cancer prevention and therapy | COX-2 promotes tumorigenesis; inhibition prevents cancer; therapeutic potential | Pecan tocopherols and phenolics targeting COX-2 could contribute to cancer prevention |
| Pandurangan et al., 2016 [57] | Dietary phytochemicals targeting cancer stem cells | Phytochemicals modulate Wnt, EMT pathways; cancer stem cell targeting | Pecan compounds may affect cancer stem cell populations through pathway modulation |
| Keshet & Seger, 2010 [58] | MAP kinase signaling cascades; hundreds of components | MAPK complexity; diverse physiological functions; cancer relevance | Pecan polyphenols likely modulate MAPK signaling; complex context-dependent effects |
| Yu et al., 2009 [59] | STAT3 in cancer inflammation and immunity | STAT3 promotes inflammation-driven cancer; therapeutic target | Pecan compounds may inhibit STAT3; anti-inflammatory anticancer mechanism |
| Zhang et al., 2012 [60] | Targeting STAT3 in cancer: mechanisms and drugs | STAT3 inhibition strategies; anticancer potential | Pecan polyphenols could contribute to STAT3 targeting; complementary approach |
| Kelley et al., 2019 [61] | NLRP3 inflammasome: activation and regulation mechanisms | Inflammasome in inflammatory diseases; IL-1β and IL-18 processing | Pecan polyphenols may inhibit inflammasome; emerging anti-inflammatory mechanism |
| Tlsty and Coussens, 2006 [62] | Tumor stroma and regulation of cancer development | Tumor microenvironment complexity; stromal-cancer cell interactions | Pecan effects likely extend beyond cancer cells; microenvironment modulation needed for full efficacy |
| Criteria | Inclusion | Exclusion |
|---|---|---|
| Publication Type | Peer-reviewed journal articles, theses, and conference proceedings with full text | Editorials, commentaries, book chapters, preprints without peer review |
| Language | English only | Non-English publications |
| Study Period | 2015–2025 | Studies published before 2015 |
| Plant Part | Pecan seed/kernel or seed oil extracts | Studies on leaves, shells, bark, or unrelated tree species |
| Study Focus | Bioactive compounds, antioxidant activity, anti-inflammatory potential, anticancer mechanisms, or modulation of cell signaling | Studies unrelated to inflammation, oxidative stress, or cancer |
| Experimental Design | In vitro, in vivo, or analytical studies examining molecular or biochemical mechanisms | Reviews lacking original data or studies with no mechanistic evaluation |
| Endpoints | Antioxidant markers, cytokine modulation, phosphorylation pathways, gene regulation, apoptosis, or related cancer biomarkers | Studies assessing only nutritional composition without mechanistic evaluation |
Disclaimer/Publisher’s Note: The statements, opinions and data contained in all publications are solely those of the individual author(s) and contributor(s) and not of MDPI and/or the editor(s). MDPI and/or the editor(s) disclaim responsibility for any injury to people or property resulting from any ideas, methods, instructions or products referred to in the content. |
© 2025 by the authors. Licensee MDPI, Basel, Switzerland. This article is an open access article distributed under the terms and conditions of the Creative Commons Attribution (CC BY) license (https://creativecommons.org/licenses/by/4.0/).
Share and Cite
Ezeanolue, I.R.; Ezeanolue, C.F.; Plastina, P.; Stefanello, F.M.; Giacomelli Tavares, R.; Spanevello, R.M. In Vitro Anti-Inflammatory and Anticancer Potential of Pecan Nut (Carya illinoinensis) Kernel Extracts: Modulation of Cell Signaling Pathways—A Scoping Review. Molecules 2025, 30, 4310. https://doi.org/10.3390/molecules30214310
Ezeanolue IR, Ezeanolue CF, Plastina P, Stefanello FM, Giacomelli Tavares R, Spanevello RM. In Vitro Anti-Inflammatory and Anticancer Potential of Pecan Nut (Carya illinoinensis) Kernel Extracts: Modulation of Cell Signaling Pathways—A Scoping Review. Molecules. 2025; 30(21):4310. https://doi.org/10.3390/molecules30214310
Chicago/Turabian StyleEzeanolue, Ifeoma Roseline, Chiugo Francisca Ezeanolue, Pierluigi Plastina, Francieli Moro Stefanello, Rejane Giacomelli Tavares, and Roselia Maria Spanevello. 2025. "In Vitro Anti-Inflammatory and Anticancer Potential of Pecan Nut (Carya illinoinensis) Kernel Extracts: Modulation of Cell Signaling Pathways—A Scoping Review" Molecules 30, no. 21: 4310. https://doi.org/10.3390/molecules30214310
APA StyleEzeanolue, I. R., Ezeanolue, C. F., Plastina, P., Stefanello, F. M., Giacomelli Tavares, R., & Spanevello, R. M. (2025). In Vitro Anti-Inflammatory and Anticancer Potential of Pecan Nut (Carya illinoinensis) Kernel Extracts: Modulation of Cell Signaling Pathways—A Scoping Review. Molecules, 30(21), 4310. https://doi.org/10.3390/molecules30214310

