The Counteracting Effect of Chrysin on Dietary Fructose-Induced Metabolic-Associated Fatty Liver Disease (MAFLD) in Rats with a Focus on Glucose and Lipid Metabolism
Abstract
1. Introduction
2. Results
2.1. Liver Lipid Accumulation
2.2. Liver Glycogen Storage
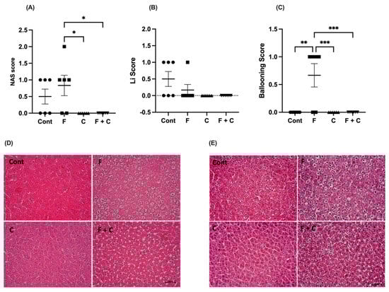
2.3. NAS Score
2.4. Liver Oxidative Stress Markers
2.5. Expression of Hepatic Lipid Metabolic Markers
2.6. Expression of Hepatic Glucose Metabolic Markers
2.7. Expression of Genes Related to Lipid Metabolism in Adipose Tissue
2.8. Expression of Genes Related to Glucose Metabolism in Adipose Tissue
3. Discussion
4. Materials and Methods
4.1. Animals
4.2. Experimental Design
- (i)
- Control (Cont): rats in this group received standard diet and tap water and 0.5 mL of corn oil daily (added to food);
- (ii)
- Fructose (F): rats in this group received standard diet and tap water supplemented with 10% (w/v) fructose and 0.5 mL of corn oil daily (added to food);
- (iii)
- Chrysin (C): rats in this group received standard diet, tap water and a daily dose of chrysin (100 mg/kg body weight mixed in 0.5 mL of corn oil, added to food);
- (iv)
- Fructose + Chrysin (F + C): rats in this group received standard diet, tap water supplemented with 10% (w/v) fructose and a daily dose of chrysin (100 mg/kg body weight mixed in 0.5 mL of corn oil, added to food).
4.3. Quantification of Hepatic Lipid Accumulation and Glycogen Content
4.3.1. Lipid Accumulation
4.3.2. Glycogen Content
4.4. Determination of NAS Score
4.4.1. H&E Staining
4.4.2. CAB Staining
4.5. Determination of Hepatic Oxidative Stress Markers (Malondialdehyde (MDA) and Glutathione Levels)
4.6. RNA Extraction and Quantitative Real-Time PCR
4.7. Statistical Analysis
5. Conclusions
Supplementary Materials
Author Contributions
Funding
Institutional Review Board Statement
Informed Consent Statement
Data Availability Statement
Acknowledgments
Conflicts of Interest
References
- Patial, R.; Batta, I.; Thakur, M.; Sobti, R.C.; Agrawal, D.K. Etiology, Pathophysiology, and Treatment Strategies in the Prevention and Management of Metabolic Syndrome. Arch. Intern. Med. Res. 2024, 7, 273–283. [Google Scholar] [CrossRef]
- Neeland, I.J.; Lim, S.; Tchernof, A.; Gastaldelli, A.; Rangaswami, J.; Ndumele, C.E.; Powell-Wiley, T.M.; Despres, J.P. Metabolic syndrome. Nat. Rev. Dis. Primers 2024, 10, 77. [Google Scholar] [CrossRef] [PubMed]
- Gunawan, S.; Aulia, A.; Soetikno, V. Development of rat metabolic syndrome models: A review. Vet. World 2021, 14, 1774–1783. [Google Scholar] [CrossRef] [PubMed]
- Agarwal, V.; Das, S.; Kapoor, N.; Prusty, B.; Das, B. Dietary Fructose: A Literature Review of Current Evidence and Implications on Metabolic Health. Cureus 2024, 16, e74143. [Google Scholar] [CrossRef]
- Mani, R.; Natesan, V. Chrysin: Sources, beneficial pharmacological activities, and molecular mechanism of action. Phytochemistry 2018, 145, 187–196. [Google Scholar] [CrossRef] [PubMed]
- Andrade, N.; Araújo, J.R.; Correia-Branco, A.; Carletti, J.V.; Martel, F. Effect of dietary polyphenols on fructose uptake by human intestinal epithelial (Caco-2) cells. J. Funct. Foods 2017, 36, 429–439. [Google Scholar] [CrossRef]
- Andrade, N.; Andrade, S.; Silva, C.; Rodrigues, I.; Guardao, L.; Guimaraes, J.T.; Keating, E.; Martel, F. Chronic consumption of the dietary polyphenol chrysin attenuates metabolic disease in fructose-fed rats. Eur. J. Nutr. 2020, 59, 151–165. [Google Scholar] [CrossRef]
- Andrade, N.; Marques, C.; Andrade, S.; Silva, C.; Rodrigues, I.; Guardao, L.; Guimaraes, J.T.; Keating, E.; Calhau, C.; Martel, F. Effect of chrysin on changes in intestinal environment and microbiome induced by fructose-feeding in rats. Food Funct. 2019, 10, 4566–4576. [Google Scholar] [CrossRef]
- Mostafavi Abdolmaleky, H.; Zhou, J.R. Gut Microbiota Dysbiosis, Oxidative Stress, Inflammation, and Epigenetic Alterations in Metabolic Diseases. Antioxidants 2024, 13, 985. [Google Scholar] [CrossRef]
- Attia, H.; Albekairi, N.; Albdeirat, L.; Soliman, A.; Rajab, R.; Alotaibi, H.; Ali, R.; Badr, A. Chrysin Attenuates Fructose-Induced Nonalcoholic Fatty Liver in Rats via Antioxidant and Anti-Inflammatory Effects: The Role of Angiotensin-Converting Enzyme 2/Angiotensin (1-7)/Mas Receptor Axis. Oxid. Med. Cell Longev. 2022, 2022, 9479456. [Google Scholar] [CrossRef]
- Pai, S.A.; Munshi, R.P.; Panchal, F.H.; Gaur, I.S.; Juvekar, A.R. Chrysin ameliorates nonalcoholic fatty liver disease in rats. Naunyn Schmiedebergs Arch. Pharmacol. 2019, 392, 1617–1628. [Google Scholar] [CrossRef] [PubMed]
- Coronati, M.; Baratta, F.; Pastori, D.; Ferro, D.; Angelico, F.; Del Ben, M. Added Fructose in Non-Alcoholic Fatty Liver Disease and in Metabolic Syndrome: A Narrative Review. Nutrients 2022, 14, 1127. [Google Scholar] [CrossRef] [PubMed]
- Drozdz, K.; Nabrdalik, K.; Hajzler, W.; Kwiendacz, H.; Gumprecht, J.; Lip, G.Y.H. Metabolic-Associated Fatty Liver Disease (MAFLD), Diabetes, and Cardiovascular Disease: Associations with Fructose Metabolism and Gut Microbiota. Nutrients 2021, 14, 103. [Google Scholar] [CrossRef] [PubMed]
- Chan, A.M.L.; Ng, A.M.H.; Mohd Yunus, M.H.; Idrus, R.B.H.; Law, J.X.; Yazid, M.D.; Chin, K.Y.; Shamsuddin, S.A.; Lokanathan, Y. Recent Developments in Rodent Models of High-Fructose Diet-Induced Metabolic Syndrome: A Systematic Review. Nutrients 2021, 13, 2497. [Google Scholar] [CrossRef]
- Toop, C.R.; Gentili, S. Fructose Beverage Consumption Induces a Metabolic Syndrome Phenotype in the Rat: A Systematic Review and Meta-Analysis. Nutrients 2016, 8, 557. [Google Scholar] [CrossRef]
- Dewdney, B.; Roberts, A.; Qiao, L.; George, J.; Hebbard, L. A Sweet Connection? Fructose’s Role in Hepatocellular Carcinoma. Biomolecules 2020, 10, 496. [Google Scholar] [CrossRef]
- Alwahsh, S.M.; Gebhardt, R. Dietary fructose as a risk factor for non-alcoholic fatty liver disease (NAFLD). Arch. Toxicol. 2017, 91, 1545–1563. [Google Scholar] [CrossRef]
- Gonzalez-Bohorquez, D.; Gallego Lopez, I.M.; Jaeger, B.N.; Pfammatter, S.; Bowers, M.; Semenkovich, C.F.; Jessberger, S. FASN-dependent de novo lipogenesis is required for brain development. Proc. Natl. Acad. Sci. USA 2022, 119, e2112040119. [Google Scholar] [CrossRef]
- Batchuluun, B.; Pinkosky, S.L.; Steinberg, G.R. Lipogenesis inhibitors: Therapeutic opportunities and challenges. Nat. Rev. Drug Discov. 2022, 21, 283–305. [Google Scholar] [CrossRef]
- Chen, L.; Duan, Y.; Wei, H.; Ning, H.; Bi, C.; Zhao, Y.; Qin, Y.; Li, Y. Acetyl-CoA carboxylase (ACC) as a therapeutic target for metabolic syndrome and recent developments in ACC1/2 inhibitors. Expert. Opin. Investig. Drugs 2019, 28, 917–930. [Google Scholar] [CrossRef]
- Shimano, H.; Sato, R. SREBP-regulated lipid metabolism: Convergent physiology—Divergent pathophysiology. Nat. Rev. Endocrinol. 2017, 13, 710–730. [Google Scholar] [CrossRef] [PubMed]
- Li, N.; Li, X.; Ding, Y.; Liu, X.; Diggle, K.; Kisseleva, T.; Brenner, D.A. SREBP Regulation of Lipid Metabolism in Liver Disease, and Therapeutic Strategies. Biomedicines 2023, 11, 3280. [Google Scholar] [CrossRef] [PubMed]
- Lu, Y.; Zhang, C.; Song, Y.; Chen, L.; Chen, X.; Zheng, G.; Yang, Y.; Cao, P.; Qiu, Z. Gallic acid impairs fructose-driven de novo lipogenesis and ameliorates hepatic steatosis via AMPK-dependent suppression of SREBP-1/ACC/FASN cascade. Eur. J. Pharmacol. 2023, 940, 175457. [Google Scholar] [CrossRef] [PubMed]
- Sadeghi, F.; Amanat, S.; Bakhtiari, M.; Asadimehr, H.; Okhovat, M.A.; Hosseinzadeh, M.; Mazloomi, S.M.; Gholamalizadeh, M.; Doaei, S. The effects of high fructose fruits and honey on the serum level of metabolic factors and nonalcoholic fatty liver disease. J. Diabetes Metab. Disord. 2021, 20, 1647–1654. [Google Scholar] [CrossRef] [PubMed]
- Li, Y.Y.; Zheng, T.L.; Xiao, S.Y.; Wang, P.; Yang, W.J.; Jiang, L.L.; Chen, L.L.; Sha, J.C.; Jin, Y.; Chen, S.D.; et al. Hepatocytic ballooning in non-alcoholic steatohepatitis: Dilemmas and future directions. Liver Int. 2023, 43, 1170–1182. [Google Scholar] [CrossRef]
- Ribback, S.; Peters, K.; Yasser, M.; Prey, J.; Wilhelmi, P.; Su, Q.; Dombrowski, F.; Bannasch, P. Hepatocellular Ballooning is Due to Highly Pronounced Glycogenosis Potentially Associated with Steatosis and Metabolic Reprogramming. J. Clin. Transl. Hepatol. 2024, 12, 52–61. [Google Scholar] [CrossRef]
- Allende, D.S.; Gawrieh, S.; Cummings, O.W.; Belt, P.; Wilson, L.; Van Natta, M.; Behling, C.A.; Carpenter, D.; Gill, R.M.; Kleiner, D.E.; et al. Glycogenosis is common in nonalcoholic fatty liver disease and is independently associated with ballooning, but lower steatosis and lower fibrosis. Liver Int. 2021, 41, 996–1011. [Google Scholar] [CrossRef]
- Nozaki, Y.; Petersen, M.C.; Zhang, D.; Vatner, D.F.; Perry, R.J.; Abulizi, A.; Haedersdal, S.; Zhang, X.M.; Butrico, G.M.; Samuel, V.T.; et al. Metabolic control analysis of hepatic glycogen synthesis in vivo. Proc. Natl. Acad. Sci. USA 2020, 117, 8166–8176. [Google Scholar] [CrossRef]
- Pusec, C.M.; De Jesus, A.; Khan, M.W.; Terry, A.R.; Ludvik, A.E.; Xu, K.; Giancola, N.; Pervaiz, H.; Daviau Smith, E.; Ding, X.; et al. Hepatic HKDC1 Expression Contributes to Liver Metabolism. Endocrinology 2019, 160, 313–330. [Google Scholar] [CrossRef]
- de Souza Cordeiro, L.M.; Bainbridge, L.; Devisetty, N.; McDougal, D.H.; Peters, D.J.M.; Chhabra, K.H. Loss of function of renal Glut2 reverses hyperglycaemia and normalises body weight in mouse models of diabetes and obesity. Diabetologia 2022, 65, 1032–1047. [Google Scholar] [CrossRef]
- Akar, F.; Sumlu, E.; Alcigir, M.E.; Bostanci, A.; Sadi, G. Potential mechanistic pathways underlying intestinal and hepatic effects of kefir in high-fructose-fed rats. Food Res. Int. 2021, 143, 110287. [Google Scholar] [CrossRef] [PubMed]
- David-Silva, A.; Esteves, J.V.; Morais, M.; Freitas, H.S.; Zorn, T.M.; Correa-Giannella, M.L.; Machado, U.F. Dual SGLT1/SGLT2 Inhibitor Phlorizin Ameliorates Non-Alcoholic Fatty Liver Disease and Hepatic Glucose Production in Type 2 Diabetic Mice. Diabetes Metab. Syndr. Obes. 2020, 13, 739–751. [Google Scholar] [CrossRef] [PubMed]
- Thorburn, A.W.; Gumbiner, B.; Bulacan, F.; Brechtel, G.; Henry, R.R. Multiple defects in muscle glycogen synthase activity contribute to reduced glycogen synthesis in non-insulin dependent diabetes mellitus. J. Clin. Investig. 1991, 87, 489–495. [Google Scholar] [CrossRef] [PubMed][Green Version]
- Vaag, A.; Henriksen, J.E.; Beck-Nielsen, H. Decreased insulin activation of glycogen synthase in skeletal muscles in young nonobese Caucasian first-degree relatives of patients with non-insulin-dependent diabetes mellitus. J. Clin. Investig. 1992, 89, 782–788. [Google Scholar] [CrossRef]
- Huang, D.W.; Chang, W.C.; Wu, J.S.; Shih, R.W.; Shen, S.C. Vescalagin from Pink Wax Apple [Syzygium samarangense (Blume) Merrill and Perry] Alleviates Hepatic Insulin Resistance and Ameliorates Glycemic Metabolism Abnormality in Rats Fed a High-Fructose Diet. J. Agric. Food Chem. 2016, 64, 1122–1129. [Google Scholar] [CrossRef]
- Huang, D.W.; Chang, W.C.; Wu, J.S.; Shih, R.W.; Shen, S.C. Gallic acid ameliorates hyperglycemia and improves hepatic carbohydrate metabolism in rats fed a high-fructose diet. Nutr. Res. 2016, 36, 150–160. [Google Scholar] [CrossRef]
- Lopez-Soldado, I.; Guinovart, J.J.; Duran, J. Active Glycogen Synthase in the Liver Prevents High-Fat Diet-Induced Glucose Intolerance, Decreases Food Intake, and Lowers Body Weight. Int. J. Mol. Sci. 2023, 24, 2574. [Google Scholar] [CrossRef]
- Teofilovic, A.; Brkljacic, J.; Djordjevic, A.; VojnovicMilutinovic, D.; Tappy, L.; Matic, G.; Velickovic, N. Impact of insulin and glucocorticoid signalling on hepatic glucose homeostasis in the rat exposed to high-fructose diet and chronic stress. Int. J. Food Sci. Nutr. 2020, 71, 815–825. [Google Scholar] [CrossRef]
- Watford, M. Small amounts of dietary fructose dramatically increase hepatic glucose uptake through a novel mechanism of glucokinase activation. Nutr. Rev. 2002, 60, 253–257. [Google Scholar] [CrossRef]
- Groop, L.C.; Kankuri, M.; Schalin-Jantti, C.; Ekstrand, A.; Nikula-Ijas, P.; Widen, E.; Kuismanen, E.; Eriksson, J.; Franssila-Kallunki, A.; Saloranta, C.; et al. Association between polymorphism of the glycogen synthase gene and non-insulin-dependent diabetes mellitus. N. Engl. J. Med. 1993, 328, 10–14. [Google Scholar] [CrossRef]
- Jannat Ali Pour, N.; Zabihi-Mahmoudabadi, H.; Ebrahimi, R.; Yekaninejad, M.S.; Hashemnia, S.M.R.; Meshkani, R.; Emamgholipour, S. Principal component analysis of adipose tissue gene expression of lipogenic and adipogenic factors in obesity. BMC Endocr. Disord. 2023, 23, 94. [Google Scholar] [CrossRef] [PubMed]
- Kovacevic, S.; Nestorov, J.; Matic, G.; Elakovic, I. Fructose and stress induce opposite effects on lipid metabolism in the visceral adipose tissue of adult female rats through glucocorticoid action. Eur. J. Nutr. 2017, 56, 2115–2128. [Google Scholar] [CrossRef] [PubMed]
- Bursac, B.; Djordjevic, A.; Velickovic, N.; Milutinovic, D.V.; Petrovic, S.; Teofilovic, A.; Gligorovska, L.; Preitner, F.; Tappy, L.; Matic, G. Involvement of glucocorticoid prereceptor metabolism and signaling in rat visceral adipose tissue lipid metabolism after chronic stress combined with high-fructose diet. Mol. Cell Endocrinol. 2018, 476, 110–118. [Google Scholar] [CrossRef]
- Ceperuelo-Mallafre, V.; Ejarque, M.; Serena, C.; Duran, X.; Montori-Grau, M.; Rodriguez, M.A.; Yanes, O.; Nunez-Roa, C.; Roche, K.; Puthanveetil, P.; et al. Adipose tissue glycogen accumulation is associated with obesity-linked inflammation in humans. Mol. Metab. 2016, 5, 5–18. [Google Scholar] [CrossRef]
- Shimobayashi, M.; Thomas, A.; Shetty, S.; Frei, I.C.; Wolnerhanssen, B.K.; Weissenberger, D.; Vandekeere, A.; Planque, M.; Dietz, N.; Ritz, D.; et al. Diet-induced loss of adipose hexokinase 2 correlates with hyperglycemia. eLife 2023, 15, e85103. [Google Scholar] [CrossRef] [PubMed]
- van Gerwen, J.; Shun-Shion, A.S.; Fazakerley, D.J. Insulin signalling and GLUT4 trafficking in insulin resistance. Biochem. Soc. Trans. 2023, 51, 1057–1069. [Google Scholar] [CrossRef] [PubMed]
- Satyanarayana, K.; Sravanthi, K.; Shaker, I.A.; Ponnulakshmi, R.; Selvaraj, J. Role of chrysin on expression of insulin signaling molecules. J. Ayurveda Integr. Med. 2015, 6, 248–258. [Google Scholar] [CrossRef]
- Palmer, B.F.; Clegg, D.J. The sexual dimorphism of obesity. Mol. Cell Endocrinol. 2015, 402, 113–119. [Google Scholar] [CrossRef]
- Chen, Z.; Tian, R.; She, Z.; Cai, J.; Li, H. Role of oxidative stress in the pathogenesis of nonalcoholic fatty liver disease. Free Radic. Biol. Med. 2020, 152, 116–141. [Google Scholar] [CrossRef]
- Delli Bovi, A.P.; Marciano, F.; Mandato, C.; Siano, M.A.; Savoia, M.; Vajro, P. Oxidative Stress in Non-alcoholic Fatty Liver Disease. An Updated Mini Review. Front. Med. 2021, 8, 595371. [Google Scholar] [CrossRef]
- Tran, L.T.; Yuen, V.G.; McNeill, J.H. The fructose-fed rat: A review on the mechanisms of fructose-induced insulin resistance and hypertension. Mol. Cell Biochem. 2009, 332, 145–159. [Google Scholar] [CrossRef] [PubMed]
- Reda, D.; Elshopakey, G.E.; Mahgoub, H.A.; Risha, E.F.; Khan, A.A.; Rajab, B.S.; El-Boshy, M.E.; Abdelhamid, F.M. Effects of Resveratrol Against Induced Metabolic Syndrome in Rats: Role of Oxidative Stress, Inflammation, and Insulin Resistance. Evid. Based Complement. Alternat Med. 2022, 2022, 3362005. [Google Scholar] [CrossRef] [PubMed]
- Cheng, P.W.; Lee, H.C.; Lu, P.J.; Chen, H.H.; Lai, C.C.; Sun, G.C.; Yeh, T.C.; Hsiao, M.; Lin, Y.T.; Liu, C.P.; et al. Resveratrol Inhibition of Rac1-Derived Reactive Oxygen Species by AMPK Decreases Blood Pressure in a Fructose-Induced Rat Model of Hypertension. Sci. Rep. 2016, 6, 25342. [Google Scholar] [CrossRef]
- Rani, N.; Bharti, S.; Bhatia, J.; Nag, T.C.; Ray, R.; Arya, D.S. Chrysin, a PPAR-gamma agonist improves myocardial injury in diabetic rats through inhibiting AGE-RAGE mediated oxidative stress and inflammation. Chem. Biol. Interact. 2016, 250, 59–67. [Google Scholar] [CrossRef]
- Huang, C.S.; Lii, C.K.; Lin, A.H.; Yeh, Y.W.; Yao, H.T.; Li, C.C.; Wang, T.S.; Chen, H.W. Protection by chrysin, apigenin, and luteolin against oxidative stress is mediated by the Nrf2-dependent up-regulation of heme oxygenase 1 and glutamate cysteine ligase in rat primary hepatocytes. Arch. Toxicol. 2013, 87, 167–178. [Google Scholar] [CrossRef]
- El Khashab, I.H.; Abdelsalam, R.M.; Elbrairy, A.I.; Attia, A.S. Chrysin attenuates global cerebral ischemic reperfusion injury via suppression of oxidative stress, inflammation and apoptosis. Biomed. Pharmacother. 2019, 112, 108619. [Google Scholar] [CrossRef]
- Mantawy, E.M.; El-Bakly, W.M.; Esmat, A.; Badr, A.M.; El-Demerdash, E. Chrysin alleviates acute doxorubicin cardiotoxicity in rats via suppression of oxidative stress, inflammation and apoptosis. Eur. J. Pharmacol. 2014, 728, 107–118. [Google Scholar] [CrossRef]
- Mehlem, A.; Hagberg, C.E.; Muhl, L.; Eriksson, U.; Falkevall, A. Imaging of neutral lipids by oil red O for analyzing the metabolic status in health and disease. Nat. Protoc. 2013, 8, 1149–1154. [Google Scholar] [CrossRef]
- Kleiner, D.E.; Brunt, E.M.; Van Natta, M.; Behling, C.; Contos, M.J.; Cummings, O.W.; Ferrell, L.D.; Liu, Y.C.; Torbenson, M.S.; Unalp-Arida, A.; et al. Design and validation of a histological scoring system for nonalcoholic fatty liver disease. Hepatology 2005, 41, 1313–1321. [Google Scholar] [CrossRef]








| Gene | Primer Sequence (5′–3′) | At (°C) | Cycles | Tissue |
|---|---|---|---|---|
| HK2 | Fwd: CAG CCT AGA CCA GAG CAT CC | 59 | 60 | Liver/Adipose Tissue |
| Rev: CGC ATC TCT TCC ATG TAG CA | ||||
| GS | Fwd: AGA AAT CAC AGC CAT CGA GGC | 60 | 50 | Liver/Adipose Tissue |
| Rev: GTT CAA GCC GTT TGG AGT CAC | ||||
| GK | Fwd: CAT ATG TGC TCC GCA GGA CTA G | 60 | 50 | Liver |
| Rev: CTT GTA CAC GGA GCC ATC CA | ||||
| FAS | Fwd: GTG GGT CTC CTC CGA AGC CG | 60 | 40 | Liver/Adipose Tissue |
| Rev: AGC ATG TCT TCG ATG TCG GTC AAG | ||||
| ACC | Fwd: CCT TGT CAA CGC ATG GGC GG | 59 | 60 | Liver/Adipose Tissue |
| Rev: GGC TTT GGG GTG GGG AGT CG | ||||
| SREBP-1c | Fwd: GTG GGT CTC CTC CGA AGC CG | 60 | 40 | Liver/Adipose Tissue |
| Rev: AGC ATG TCT TCG ATG TCG GTC AAG | ||||
| GLUT2 | Fwd: TTC TGT GCC GTC TTC ATG TC | 59 | 40 | Liver |
| Rev: TGG CCC AAT CTC AAA GAA AC | ||||
| GLUT4 | Fwd: GGC CGG GAC ACT ATA CCC | 58 | 50 | Adipose Tissue |
| Rev: CCC CAT CTT CAG AGC CGA T | ||||
| GAPDH | Fwd: GGC ATC GTG GAA GGG CTC ATG AC | 70 | 45 | Liver/Adipose Tissue |
| Rev: ATG CCA GTG AGC TTC CCG TTA AGC |
Disclaimer/Publisher’s Note: The statements, opinions and data contained in all publications are solely those of the individual author(s) and contributor(s) and not of MDPI and/or the editor(s). MDPI and/or the editor(s) disclaim responsibility for any injury to people or property resulting from any ideas, methods, instructions or products referred to in the content. |
© 2025 by the authors. Licensee MDPI, Basel, Switzerland. This article is an open access article distributed under the terms and conditions of the Creative Commons Attribution (CC BY) license (https://creativecommons.org/licenses/by/4.0/).
Share and Cite
Campanher, G.; Andrade, N.; Lopes, J.; Silva, C.; Pena, M.J.; Rodrigues, I.; Martel, F. The Counteracting Effect of Chrysin on Dietary Fructose-Induced Metabolic-Associated Fatty Liver Disease (MAFLD) in Rats with a Focus on Glucose and Lipid Metabolism. Molecules 2025, 30, 380. https://doi.org/10.3390/molecules30020380
Campanher G, Andrade N, Lopes J, Silva C, Pena MJ, Rodrigues I, Martel F. The Counteracting Effect of Chrysin on Dietary Fructose-Induced Metabolic-Associated Fatty Liver Disease (MAFLD) in Rats with a Focus on Glucose and Lipid Metabolism. Molecules. 2025; 30(2):380. https://doi.org/10.3390/molecules30020380
Chicago/Turabian StyleCampanher, Gabriela, Nelson Andrade, Joanne Lopes, Cláudia Silva, Maria João Pena, Ilda Rodrigues, and Fátima Martel. 2025. "The Counteracting Effect of Chrysin on Dietary Fructose-Induced Metabolic-Associated Fatty Liver Disease (MAFLD) in Rats with a Focus on Glucose and Lipid Metabolism" Molecules 30, no. 2: 380. https://doi.org/10.3390/molecules30020380
APA StyleCampanher, G., Andrade, N., Lopes, J., Silva, C., Pena, M. J., Rodrigues, I., & Martel, F. (2025). The Counteracting Effect of Chrysin on Dietary Fructose-Induced Metabolic-Associated Fatty Liver Disease (MAFLD) in Rats with a Focus on Glucose and Lipid Metabolism. Molecules, 30(2), 380. https://doi.org/10.3390/molecules30020380

