The Therapeutic Potential of Laurus nobilis L. Leaves Ethanolic Extract in Cancer Therapy
Abstract
1. Introduction
2. Results and Discussion
2.1. Cytotoxic Activity
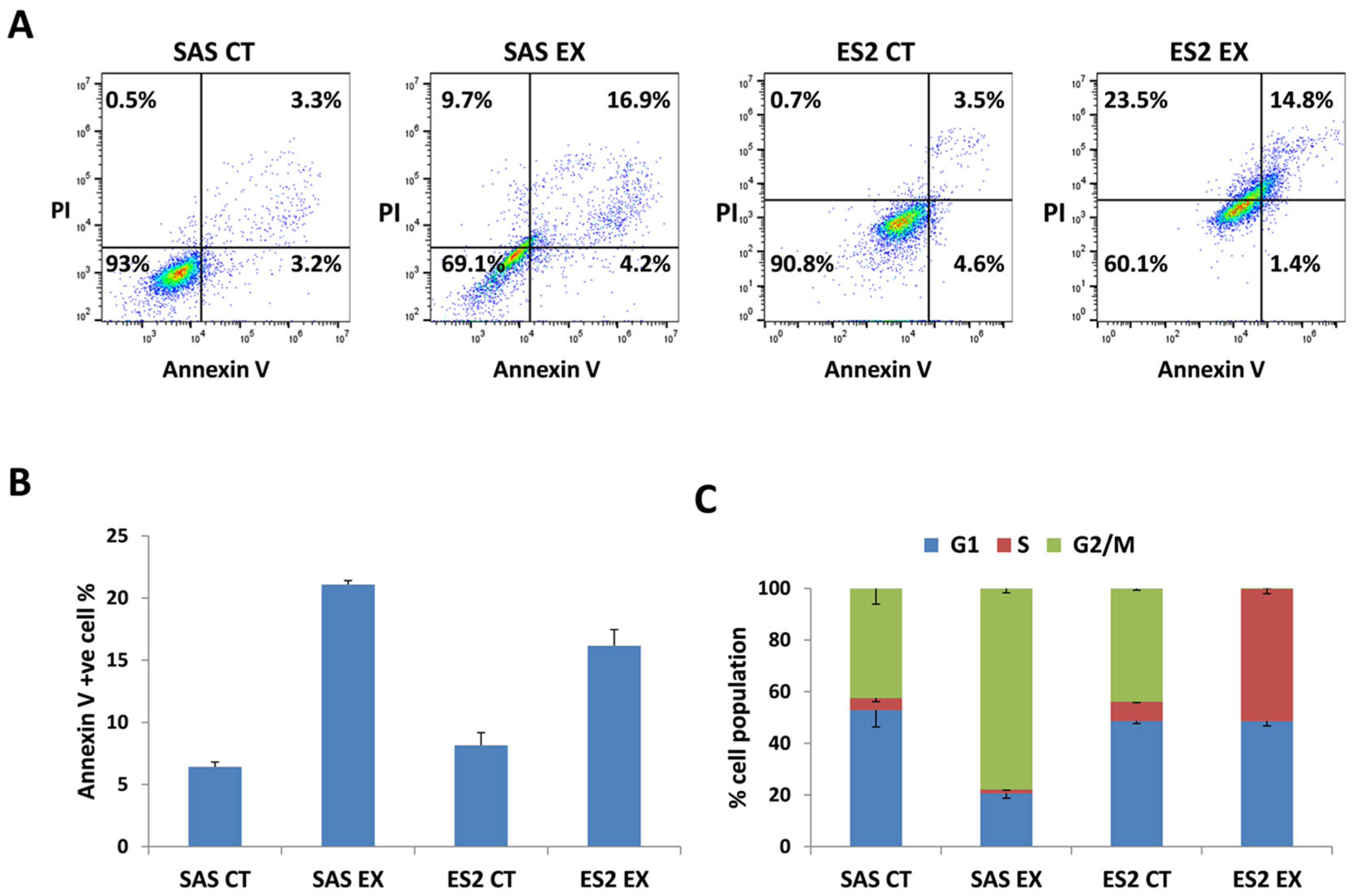
2.2. Apoptosis Evaluation and Cell Cycle Analysis
2.3. Antioxidant Activity Extracts by DPPH Assay
2.4. Bioactive Compounds in L. nobilis Leaves Ethanolic Extract
3. Materials and Methods
3.1. Plant Material and Extraction
3.2. Cell Culture
3.3. In Vitro Cytotoxicity Assay
3.4. Cell Cycle Analysis
3.5. Apoptosis Evaluation by Annexin V-FITC/PI Staining
3.6. Antioxidant Assay
3.7. Identification of Bioactive Compounds in L. nobilis Leaves Ethanolic Extract
- Capillary voltage: 2500 volts (VT);
- Nebulizer gas pressure: 2.0 bar;
- Dry gas (nitrogen) flow rate: 8 L/min;
- Dry gas temperature: 200 °C.
4. Conclusions
Supplementary Materials
Author Contributions
Funding
Institutional Review Board Statement
Informed Consent Statement
Data Availability Statement
Acknowledgments
Conflicts of Interest
Abbreviations
| DMSO | Dimethyl Sulfoxide |
| DMEM | Dulbecco’s Modified Eagle’s Medium |
| FBS | Fetal Bovine Serum |
| FSR | Full Sensitivity Resolution |
| IC50 | Half Maximal Inhibitory Concentration |
| HDF | Human Dermal Fibroblast |
| IGF-IR | Insulin-like Growth Factor-1 Receptor |
| IMDM | Iscove’s Modified Medium |
| NSCLC | Non-Small Cell Lung Cancer |
| NF-ĸB | Nuclear Factor KappaB |
| PTEN | Phosphate and TENsin Homolog |
| PBS | Phosphate-Buffer Saline |
| PI3K | Phosphoinositide 3-Kinases |
| PI | Propidium Iodide |
| Q-TOF/MS | Quadrupole Time-of-Flight Mass Spectrometry |
| ROS | Reactive Oxygen Species |
| TOF | Time-of-Flight |
| UPLC | Ultra Performance Liquid Chromatography |
References
- Kocarnik, J.M.; Compton, K.; Dean, F.E.; Fu, W.; Gaw, B.L.; Harvey, J.D.; Henrikson, H.J.; Lu, D.; Pennini, A.; Xu, R.; et al. Cancer incidence, mortality, years of life lost, years lived with disability, and disability-adjusted life years for 29 cancer groups from 2010 to 2019: A systematic analysis for the Global Burden of Disease Study 2019. JAMA Oncol. 2022, 8, 420–444. [Google Scholar] [CrossRef] [PubMed]
- Wani, M.; Parakh, S.; Dehghan, M.; Polshettiwar, S.; Chopade, V.; Chepurwar, S. Herbal medicine and its standardization. Pharm. Rev. 2007, 5, 411038–411049. [Google Scholar]
- Ochwang’i, D.O.; Kimwele, C.N.; Oduma, J.A.; Gathumbi, P.K.; Mbaria, J.M.; Kiama, S.G. Medicinal plants used in treatment and management of cancer in Kakamega County, Kenya. J. Ethnopharmacol. 2014, 151, 1040–1055. [Google Scholar] [CrossRef] [PubMed]
- Greenwell, M.; Rahman, P. Medicinal plants: Their use in anticancer treatment. Int. J. Pharm. Sci. Res. 2015, 6, 4103–4112. [Google Scholar] [CrossRef]
- Abu-Dahab, R.; Kasabri, V.; Afifi, F.U. Evaluation of the Volatile Oil Composition and Antiproliferative Activity of Laurus nobilis L. (Lauraceae) on Breast Cancer Cell Line Models. Rec. Nat. Prod. 2014, 8, 136–147. [Google Scholar]
- Mohammed, R.R.; Omer, A.K.; Yener, Z.; Uyar, A.; Ahmed, A.K. Biomedical effects of Laurus nobilis L. leaf extract on vital organs in streptozotocin-induced diabetic rats: Experimental research. Ann. Med. Surg. 2021, 61, 188–197. [Google Scholar] [CrossRef]
- Khodja, Y.K.; Bachir-Bey, M.; Belmouhoub, M.; Ladjouzi, R.; Dahmoune, F.; Khettal, B. The botanical study, phytochemical composition, and biological activities of Laurus nobilis L. leaves: A review. Int. J. Second. Metab. 2023, 10, 269–296. [Google Scholar] [CrossRef]
- Luo, M.; Zhou, L.; Huang, Z.; Li, B.; Nice, E.C.; Xu, J.; Huang, C. Antioxidant therapy in cancer: Rationale and progress. Antioxidants 2022, 11, 1128. [Google Scholar] [CrossRef]
- Abdel-Razeq, H.; Mansour, A.; Jaddan, D. Breast cancer care in Jordan. JCO Glob. Oncol. 2020, 6, 260–268. [Google Scholar] [CrossRef]
- Azar, J.; Kaddoura, T.; Timonian, M.A.; Karam, E.S.; Abou-Kheir, W.; Daoud, G. Ovarian cancer in the Arab world: An updated review. Gene Rep. 2024, 35, 102025. [Google Scholar] [CrossRef]
- Alotaibi, T.N.; Alsheshani, T.M.; Mohammed, K. Systematic Review of Head and Neck Cancer in Jordan. Int. J. Med. Sci. Clin. Res. Rev. 2024, 7, 1010–1020. [Google Scholar]
- Błaszczak, E.; Miziak, P.; Odrzywolski, A.; Baran, M.; Gumbarewicz, E.; Stepulak, A. Triple-Negative Breast Cancer Progression and Drug Resistance in the Context of Epithelial–Mesenchymal Transition. Cancers 2025, 17, 228. [Google Scholar] [CrossRef] [PubMed]
- Chandra, S.; Gahlot, M.; Choudhary, A.N.; Palai, S.; de Almeida, R.S.; de Vasconcelos, J.E.L.; dos Santos, F.A.V.; de Farias, P.A.M.; Coutinho, H.D.M. Scientific evidences of anticancer potential of medicinal plants. Food Chem. Adv. 2023, 2, 100239. [Google Scholar] [CrossRef]
- Nalkiran, I.; Sevim Nalkiran, H. Phytochemical Profile and Anticancer Potential of Helichrysum arenarium Extracts on Glioblastoma, Bladder Cancer, and Breast Cancer Cells. Pharmaceuticals 2025, 18, 144. [Google Scholar] [CrossRef]
- Hu, D.; Zhuo, W.; Gong, P.; Ji, F.; Zhang, X.; Chen, Y.; Mao, M.; Ju, S.; Pan, Y.; Shen, J. Biological differences between normal and cancer-associated fibroblasts in breast cancer. Heliyon 2023, 9, e19140. [Google Scholar] [CrossRef]
- Yang, P.; Li, X.; Wen, Q.; Zhao, X. Quercetin attenuates the proliferation of arsenic-related lung cancer cells via a caspase-dependent DNA damage signaling. Mol. Carcinog. 2022, 61, 655–663. [Google Scholar] [CrossRef]
- Attique, I.; Haider, Z.; Khan, M.; Hassan, S.; Soliman, M.M.; Ibrahim, W.N.; Anjum, S. Reactive Oxygen Species: From Tumorigenesis to Therapeutic Strategies in Cancer. Cancer Med. 2025, 14, e70947. [Google Scholar] [CrossRef]
- Li, L.; Jin, P.; Guan, Y.; Luo, M.; Wang, Y.; He, B.; Li, B.; He, K.; Cao, J.; Huang, C.; et al. Exploiting Polyphenol-Mediated Redox Reorientation in Cancer Therapy. Pharmaceuticals 2022, 15, 1540. [Google Scholar] [CrossRef]
- Hmedat, A.N.; Morejón, M.C.; Rivera, D.G.; Pantelić, N.Đ.; Wessjohann, L.A.; Kaluđerović, G.N. Cyclic Lipopeptides as Selective Anticancer Agents: In Vitro Efficacy on B16F10 Mouse Melanoma Cells. Anti-Cancer Agents Med. Chem. 2025, 25, 873–882. [Google Scholar] [CrossRef]
- Alaouna, M.; Molefi, T.; Khanyile, R.; Chauke-Malinga, N.; Chatziioannou, A.; Luvhengo, T.E.; Raletsena, M.; Penny, C.; Hull, R.; Dlamini, Z. The Potential of the South African Plant Tulbaghia violacea Harv for the Treatment of Triple-Negative Breast Cancer. Sci. Rep. 2025, 15, 5737. [Google Scholar] [CrossRef]
- Wani, A.K.; Akhtar, N.; Mir, T.u.G.; Singh, R.; Jha, P.K.; Mallik, S.K.; Sinha, S.; Tripathi, S.K.; Jain, A.; Jha, A.; et al. Targeting Apoptotic Pathway of Cancer Cells with Phytochemicals and Plant-Based Nanomaterials. Biomolecules 2023, 13, 194. [Google Scholar] [CrossRef]
- Bian, Y.; Yang, L.; Sheng, W.; Li, Z.; Xu, Y.; Li, W.; Zeng, L. Ligustrazine Induces the Colorectal Cancer Cells Apoptosis via p53-Dependent Mitochondrial Pathway and Cell Cycle Arrest at the G0/G1 Phase. Ann. Palliat. Med. 2021, 10, 1578–1588. [Google Scholar] [CrossRef]
- Li, W.M.; Liu, H.T.; Li, X.Y.; Wu, J.Y.; Xu, G.; Teng, Y.Z.; Ding, S.T.; Yu, C. The Effect of Tetramethylpyrazine on Hydrogen Peroxide-Induced Oxidative Damage in Human Umbilical Vein Endothelial Cells. Basic Clin. Pharmacol. Toxicol. 2010, 106, 45–52. [Google Scholar] [CrossRef]
- Pacifico, S.; Gallicchio, M.; Lorenz, P.; Potenza, N.; Galasso, S.; Marciano, S.; Fiorentino, A.; Stintzing, F.C.; Monaco, P. Apolar Laurus nobilis Leaf Extracts Induce Cytotoxicity and Apoptosis towards Three Nervous System Cell Lines. Food Chem. Toxicol. 2013, 62, 628–637. [Google Scholar] [CrossRef] [PubMed]
- El-Huneidi, W.; Shehab, N.G.; Bajbouj, K.; Vinod, A.; El-Serafi, A.; Shafarin, J.; Bou Malhab, L.J.; Abdel-Rahman, W.M.; Abu-Gharbieh, E. Micromeria fruticosa Induces Cell Cycle Arrest and Apoptosis in Breast and Colorectal Cancer Cells. Pharmaceuticals 2020, 13, 115. [Google Scholar] [CrossRef] [PubMed]
- Rattanapornsompong, K.; Khattiya, J.; Phannasil, P.; Phaonakrop, N.; Roytrakul, S.; Jitrapakdee, S.; Akekawatchai, C. Impaired G2/M Cell Cycle Arrest Induces Apoptosis in Pyruvate Carboxylase Knockdown MDA-MB-231 Cells. Biochem. Biophys. Rep. 2021, 25, 100903. [Google Scholar] [CrossRef] [PubMed]
- Chaudhry, G.-e.-S.; Md Akim, A.; Sung, Y.Y.; Sifzizul, T.M.T. Cancer and apoptosis: The apoptotic activity of plant and marine natural products and their potential as targeted cancer therapeutics. Front. Pharmacol. 2022, 13, 842376. [Google Scholar] [CrossRef]
- Caputo, L.; Nazzaro, F.; Souza, L.F.; Aliberti, L.; De Martino, L.; Fratianni, F.; Coppola, R.; De Feo, V. Laurus nobilis: Composition of essential oil and its biological activities. Molecules 2017, 22, 930. [Google Scholar] [CrossRef]
- Saab, A.M.; Tundis, R.; Loizzo, M.R.; Lampronti, I.; Borgatti, M.; Gambari, R.; Menichini, F.; Esseily, F.; Menichini, F. Antioxidant and antiproliferative activity of Laurus nobilis L. (Lauraceae) leaves and seeds essential oils against K562 human chronic myelogenous leukaemia cells. Nat. Prod. Res. 2012, 26, 1741–1745. [Google Scholar] [CrossRef]
- Nguyen, L.T.; Lee, Y.H.; Sharma, A.R.; Park, J.B.; Jagga, S.; Sharma, G.; Lee, S.S.; Nam, J.S. Quercetin induces apoptosis and cell cycle arrest in triple-negative breast cancer cells through modulation of Foxo3a activity. Korean J. Physiol. Pharmacol. 2017, 21, 205–213. [Google Scholar] [CrossRef]
- Al-Kalaldeh, J.Z.; Abu-Dahab, R.; Afifi, F.U. Volatile oil composition and antiproliferative activity of Laurus nobilis, Origanum syriacum, Origanum vulgare, and Salvia triloba against human breast adenocarcinoma cells. Nutr. Res. 2010, 30, 271–278. [Google Scholar] [CrossRef]
- Ota, T.; Jono, H.; Ota, K.; Shinriki, S.; Ueda, M.; Sueyoshi, T.; Nakatani, K.; Hiraishi, Y.; Wada, T.; Fujita, S.; et al. Downregulation of midkine induces cisplatin resistance in human oral squamous cell carcinoma. Oncol. Rep. 2012, 27, 1674–1680. [Google Scholar] [CrossRef] [PubMed]
- Bagheri, E.; Hajiaghaalipour, F.; Nyamathulla, S.; Salehen, N.A. The apoptotic effects of Brucea javanica fruit extract against HT29 cells associated with p53 upregulation and inhibition of NF-κB translocation. Drug Des. Devel. Ther. 2018, 12, 657–671. [Google Scholar] [CrossRef] [PubMed]
- Elmastaş, M.; Gülçin, İ.; Işildak, Ö.; Küfrevioğlu, Ö.; İbaoğlu, K.; Aboul-Enein, H. Radical scavenging activity and antioxidant capacity of bay leaf extracts. J. Iran. Chem. Soc. 2006, 3, 258–266. [Google Scholar] [CrossRef]
- Hecht, F.; Zocchi, M.; Alimohammadi, F.; Harris, I.S. Regulation of antioxidants in cancer. Mol. Cell 2024, 84, 23–33. [Google Scholar] [CrossRef]
- Oliveira, C.; Nicolau, A.; Teixeira, J.A.; Domingues, L. Cytotoxic effects of native and recombinant frutalin, a plant galactose-binding lectin, on HeLa cervical cancer cells. J. Biomed. Biotechnol. 2011, 2011, 568932. [Google Scholar] [CrossRef]
- Lewandowska, U.; Gorlach, S.; Owczarek, K.; Hrabec, E.; Szewczyk, K. Synergistic Interactions Between Anticancer Chemotherapeutics and Phenolic Compounds and Anticancer Synergy Between Polyphenols. Postepy Hig. Med. Dosw. 2014, 68, 528–540. [Google Scholar] [CrossRef]
- de Luna, F.C.F.; Ferreira, W.A.S.; Casseb, S.M.M.; de Oliveira, E.H.C. Anticancer potential of flavonoids: An overview with an emphasis on tangeretin. Pharmaceuticals 2023, 16, 1229. [Google Scholar] [CrossRef]
- Kopustinskiene, D.M.; Jakstas, V.; Savickas, A.; Bernatoniene, J. Flavonoids as anticancer agents. Nutrients 2020, 12, 457. [Google Scholar] [CrossRef]
- Erdogan, S.; Doganlar, O.; Doganlar, Z.B.; Turkekul, K. Naringin sensitizes human prostate cancer cells to paclitaxel therapy. Prostate Int. 2018, 6, 126–135. [Google Scholar] [CrossRef]
- Kikuchi, H.; Yuan, B.; Hu, X.; Okazaki, M. Chemopreventive and anticancer activity of flavonoids and their potential for clinical use with conventional chemotherapeutic agents. Am. J. Cancer Res. 2019, 9, 1517–1535. [Google Scholar] [PubMed]
- Brown, V.A.; Patel, K.R.; Viskaduraki, M.; Crowell, J.A.; Perloff, M.; Booth, T.D.; Vasilinin, G.; Sen, A.; Schinas, A.M.; Piccirilli, G.; et al. Repeat dose study of the cancer chemopreventive agent resveratrol in healthy volunteers: Safety, pharmacokinetics, and effect on the insulin-like growth factor axis. Cancer Res. 2010, 70, 9003–9011. [Google Scholar] [CrossRef] [PubMed]
- Howells, L.M.; Berry, D.P.; Elliott, P.J.; Jacobson, E.W.; Hoffmann, E.; Hegarty, B.; Brown, K.; Steward, W.P.; Gescher, A.J. Phase I randomized, double-blind pilot study of micronized resveratrol (SRT501) in patients with hepatic metastases: Safety, pharmacokinetics, and pharmacodynamics. Cancer Prev. Res. 2011, 4, 1419–1425. [Google Scholar] [CrossRef] [PubMed]
- Bento, C.; Gonçalves, A.C.; Jesus, F.; Simões, M.; Silva, L.R. Phenolic compounds: Sources, properties and applications. In Bioactive Compounds: Sources, Properties and Applications; Porter, R., Parker, N., Eds.; Nova Science Publishers, Inc.: Hauppauge, NY, USA, 2017; pp. 271–299. [Google Scholar]
- Abotaleb, M.; Liskova, A.; Kubatka, P.; Büsselberg, D. Therapeutic potential of plant phenolic acids in the treatment of cancer. Biomolecules 2020, 10, 221. [Google Scholar] [CrossRef] [PubMed]
- Ko, E.B.; Jang, Y.G.; Kim, C.W.; Go, R.E.; Lee, H.K.; Choi, K.C. Gallic acid hinders lung cancer progression by inducing cell cycle arrest and apoptosis in A549 lung cancer cells via PI3K/Akt pathway. Biomol. Ther. 2022, 30, 151–161. [Google Scholar] [CrossRef]
- Rosendahl, A.H.; Perks, C.M.; Zeng, L.; Markkula, A.; Simonsson, M.; Rose, C.; Ingvar, C.; Holly, J.M.; Jernström, H. Caffeine and caffeic acid inhibit growth and modify estrogen receptor and insulin-like growth factor I receptor levels in human breast cancer. Clin. Cancer Res. 2015, 21, 1877–1887. [Google Scholar] [CrossRef]
- Kumar, P.; Ammani, K.; Mahammad, A.; Gosala, J. Vanillic acid induces oxidative stress and apoptosis in non-small cell lung cancer cell line. Int. J. Recent Sci. Res. 2013, 4, 1077–1083. [Google Scholar]
- Hmedat, A.N.; Morejón, M.C.; Rivera, D.G.; Pantelić, N.Đ.; Wessjohann, L.A.; Kaluđerović, G.N. In vitro anti-cancer studies of a small library of cyclic lipopeptides against the human cervix adenocarcinoma HeLa cells. J. Serbian Chem. Soc. 2024, 89, 471–484. [Google Scholar] [CrossRef]
- Rahmé, R. Assaying cell cycle status using flow cytometry. In Cell Cycle Checkpoints: Methods and Protocols; Humana: New York, NY, USA, 2021; pp. 165–179. [Google Scholar] [CrossRef]
- Lakshmanan, I.; Batra, S.K. Protocol for apoptosis assay by flow cytometry using annexin V staining method. Bio-Protocol 2013, 3, e374. [Google Scholar] [CrossRef]
- Gulcin, I.; Oktay, M.; Kirecci, E.; Kufrevioglu, I.O. Screening of antioxidant and antimicrobial activities of anise (Pimpinella anisum L.) seed extracts. Food Chem. 2003, 83, 371–382. [Google Scholar] [CrossRef]
- Zhang, T.; Ma, L.; Wu, P.; Li, W.; Li, T.; Gu, R.; Dan, X.; Li, Z.; Fan, X.; Xiao, Z. Gallic acid has anticancer activity and enhances the anticancer effects of cisplatin in non-small cell lung cancer A549 cells via the JAK/STAT3 signaling pathway. Oncol. Rep. 2019, 41, 1779–1788. [Google Scholar] [CrossRef]
- Jiang, Y.; Pei, J.; Zheng, Y.; Miao, Y.-J.; Duan, B.-Z.; Huang, L.-F. Gallic acid: A potential anti-cancer agent. Chin. J. Integr. Med. 2022, 28, 661–671. [Google Scholar] [CrossRef]
- Aborehab, N.M.; Osama, N. Effect of Gallic acid in potentiating chemotherapeutic effect of Paclitaxel in HeLa cervical cancer cells. Cancer Cell Int. 2019, 19, 154. [Google Scholar] [CrossRef]
- Tang, S.-M.; Deng, X.-T.; Zhou, J.; Li, Q.-P.; Ge, X.-X.; Miao, L. Pharmacological basis and new insights of quercetin action in respect to its anti-cancer effects. Biomed. Pharmacother. 2020, 121, 109604. [Google Scholar] [CrossRef]
- Reyes-Farias, M.; Carrasco-Pozo, C. The anti-cancer effect of quercetin: Molecular implications in cancer metabolism. Int. J. Mol. Sci. 2019, 20, 3177. [Google Scholar] [CrossRef] [PubMed]
- Hashemzaei, M.; Delarami Far, A.; Yari, A.; Heravi, R.E.; Tabrizian, K.; Taghdisi, S.M.; Sadegh, S.E.; Tsarouhas, K.; Kouretas, D.; Tzanakakis, G.; et al. Anticancer and apoptosis-inducing effects of quercetin in vitro and in vivo. Oncol. Rep. 2017, 38, 819–828. [Google Scholar] [CrossRef] [PubMed]
- Bhatiya, M.; Pathak, S.; Jothimani, G.; Duttaroy, A.K.; Banerjee, A. A comprehensive study on the anti-cancer effects of quercetin and its epigenetic modifications in arresting progression of colon cancer cell proliferation. Arch. Immunol. Ther. Exp. 2023, 71, 6. [Google Scholar] [CrossRef] [PubMed]
- Biswas, P.; Kaium, M.A.; Tareq, M.M.I.; Tauhida, S.J.; Hossain, M.R.; Siam, L.S.; Parvez, A.; Bibi, S.; Hasan, M.H.; Rahman, M.M.; et al. The experimental significance of isorhamnetin as an effective therapeutic option for cancer: A comprehensive analysis. Biomed. Pharmacother. 2024, 176, 116860. [Google Scholar] [CrossRef] [PubMed]
- Mei, C.; Liu, Y.; Lyu, X.; Jiang, Z.; Liu, Z.; Zhi, Y.; Xu, X.; Wang, H. Advances in Isorhamnetin Treatment of Malignant Tumors: Mechanisms and Applications. Nutrients 2025, 17, 1853. [Google Scholar] [CrossRef]
- Khaled, R. Biological activities of isorhamnetin: A review. Plantae Sci. 2020, 3, 78–81. [Google Scholar] [CrossRef]
- Park, C.; Cha, H.-J.; Choi, E.O.; Lee, H.; Hwang-Bo, H.; Ji, S.Y.; Kim, M.Y.; Kim, S.Y.; Hong, S.H.; Cheong, J.; et al. Isorhamnetin induces cell cycle arrest and apoptosis via reactive oxygen species-mediated AMP-activated protein kinase signaling pathway activation in human bladder cancer cells. Cancers 2019, 11, 1494. [Google Scholar] [CrossRef]
- Wang, X.; Yang, Y.; An, Y.; Fang, G. The mechanism of anticancer action and potential clinical use of kaempferol in the treatment of breast cancer. Biomed. Pharmacother. 2019, 117, 109086. [Google Scholar] [CrossRef] [PubMed]
- Imran, M.; Salehi, B.; Sharifi-Rad, J.; Gondal, T.A.; Saeed, F.; Imran, A.; Shahbaz, M.; Fokou, P.V.T.; Arshad, M.U.; Khan, H.; et al. Kaempferol: A key emphasis to its anticancer potential. Molecules 2019, 24, 2277. [Google Scholar] [CrossRef] [PubMed]
- Kaur, S.; Mendonca, P.; Soliman, K.F. The Anticancer Effects and Therapeutic Potential of Kaempferol in Triple-Negative Breast Cancer. Nutrients 2024, 16, 2392. [Google Scholar] [CrossRef]
- Alyami, N.M.; Alyami, H.M.; Almeer, R. Using green biosynthesized kaempferol-coated sliver nanoparticles to inhibit cancer cells growth: An in vitro study using hepatocellular carcinoma (HepG2). Cancer Nanotechnol. 2022, 13, 26. [Google Scholar] [CrossRef]
- Huminiecki, L.; Horbańczuk, J. The functional genomic studies of resveratrol in respect to its anti-cancer effects. Biotechnol. Adv. 2018, 36, 1699–1708. [Google Scholar] [CrossRef]
- Varoni, E.M.; Lo Faro, A.F.; Sharifi-Rad, J.; Iriti, M. Anticancer molecular mechanisms of resveratrol. Front. Nutr. 2016, 3, 8. [Google Scholar] [CrossRef]
- Öner, Ç.; Soyergin, D.; Özyurt, A.; Çolak, E. 4-Hydroxycoumarin effects on both cellular and genetic characteristics of hepatocellular carcinoma cells. Cytol. Genet. 2022, 56, 292–300. [Google Scholar] [CrossRef]
- Dimić, D.S.; Kaluđerović, G.N.; Avdović, E.H.; Milenković, D.A.; Živanović, M.N.; Potočňák, I.; Samoľová, E.; Dimitrijević, M.S.; Saso, L.; Marković, Z.S.; et al. Synthesis, Crystallographic, quantum chemical, antitumor, and molecular docking/dynamic studies of 4-hydroxycoumarin-neurotransmitter derivatives. Int. J. Mol. Sci. 2022, 23, 1001. [Google Scholar]
- Czarnecka, M.; Świtalska, M.; Wietrzyk, J.; Maciejewska, G.; Gliszczyńska, A. Synthesis, characterization, and in vitro cancer cell growth inhibition evaluation of novel phosphatidylcholines with anisic and veratric acids. Molecules 2018, 23, 2022. [Google Scholar] [CrossRef]
- Palko-Łabuz, A.; Gliszczyńska, A.; Skonieczna, M.; Poła, A.; Wesołowska, O.; Środa-Pomianek, K. Conjugation with phospholipids as a modification increasing anticancer activity of phenolic acids in metastatic melanoma—In vitro and in silico studies. Int. J. Mol. Sci. 2021, 22, 8397. [Google Scholar] [CrossRef]
- Kanimozhi, G.; Prasad, N. Anticancer effect of caffeic acid on human cervical cancer cells. In Coffee in Health and Disease Prevention; Elsevier: Amsterdam, The Netherlands, 2015; pp. 655–661. [Google Scholar]
- Espíndola, K.M.M.; Ferreira, R.G.; Narvaez, L.E.M.; Rosario, A.C.R.S.; da Silva, A.H.M.; Silva, A.G.B.; Vieira, A.P.O.; Monteiro, M.C. Chemical and pharmacological aspects of caffeic acid and its activity in hepatocarcinoma. Front. Oncol. 2019, 9, 541. [Google Scholar] [CrossRef] [PubMed]
- Alam, M.; Ahmed, S.; Elasbali, A.M.; Adnan, M.; Alam, S.; Hassan, I.; Pasupuleti, V.R. Therapeutic implications of caffeic acid in cancer and neurological diseases. Front. Oncol. 2022, 12, 860508. [Google Scholar] [CrossRef] [PubMed]
- Pelinson, L.P.; Assmann, C.E.; Palma, T.V.; da Cruz, I.; Pillat, M.M.; Mânica, A.; Stefanello, N.; Weis, G.C.C.; de Oliveira Alves, A.; De Andrade, C.M.; et al. Antiproliferative and apoptotic effects of caffeic acid on SK-Mel-28 human melanoma cancer cells. Mol. Biol. Rep. 2019, 46, 2085–2092. [Google Scholar] [CrossRef] [PubMed]
- Huang, S.; Wang, L.-L.; Xue, N.-N.; Li, C.; Guo, H.-H.; Ren, T.-K.; Zhan, Y.; Li, W.-B.; Zhang, J.; Chen, X.-G.; et al. Chlorogenic acid effectively treats cancers through induction of cancer cell differentiation. Theranostics 2019, 9, 6745. [Google Scholar] [CrossRef]
- Yamagata, K.; Izawa, Y.; Onodera, D.; Tagami, M. Chlorogenic acid regulates apoptosis and stem cell marker-related gene expression in A549 human lung cancer cells. Mol. Cell. Biochem. 2018, 441, 9–19. [Google Scholar] [CrossRef]
- Bender, O.; Atalay, A. Polyphenol chlorogenic acid, antioxidant profile, and breast cancer. In Cancer; Elsevier: Amsterdam, The Netherlands, 2021; pp. 311–321. [Google Scholar]
- Wang, L.; Pan, X.; Jiang, L.; Chu, Y.; Gao, S.; Jiang, X.; Zhang, Y.; Chen, Y.; Luo, S.; Peng, C. The biological activity mechanism of chlorogenic acid and its applications in food industry: A review. Front. Nutr. 2022, 9, 943911. [Google Scholar] [CrossRef]
- Mutlu, D. Cytotoxic activity, anti-migration and in silico study of o-coumaric acid on H1975 non-small cell lung cancer cells. Cumhur. Sci. J. 2025, 46, 35–40. [Google Scholar] [CrossRef]
- Mercado, Y.G.; Díaz, J.M.; Hernández, D.O.; Gonzalez, F.L.; Zaldivar, E.R.; Sapiens, M.H.; Pinedo, U.G.; Estrada, R.; Carballo, M.M.; Aguirre, A.C. Ortho-coumaric acid derivatives with therapeutic potential in a three-dimensional culture of the immortalised U-138 MG glioblastoma multiforme cell line. Neurol. Perspect. 2022, 2, S19–S30. [Google Scholar] [CrossRef]
- Burhanoğlu, T.; Halbutoğulları, Z.S.; Turhal, G.; Demiroglu-Zergeroglu, A. Evaluation of the anticancer effects of hydroxycinnamic acid isomers on breast cancer stem cells. Med. Oncol. 2025, 42, 73. [Google Scholar] [CrossRef]
- Cheng, Z.; Zhang, Z.; Han, Y.; Wang, J.; Wang, Y.; Chen, X.; Shao, Y.; Cheng, Y.; Zhou, W.; Lu, X.; et al. A review on anti-cancer effect of green tea catechins. J. Funct. Foods 2020, 74, 104172. [Google Scholar] [CrossRef]
- Sun, H.; Yin, M.; Hao, D.; Shen, Y. Anti-cancer activity of catechin against A549 lung carcinoma cells by induction of cyclin kinase inhibitor P21 and suppression of cyclin E1 and P–AKT. Appl. Sci. 2020, 10, 2065. [Google Scholar] [CrossRef]
- Silva, C.; Correia-Branco, A.; Andrade, N.; Ferreira, A.C.; Soares, M.L.; Sonveaux, P.; Stephenne, J.; Martel, F. Selective pro-apoptotic and antimigratory effects of polyphenol complex catechin: Lysine 1: 2 in breast, pancreatic and colorectal cancer cell lines. Eur. J. Pharmacol. 2019, 859, 172533. [Google Scholar] [CrossRef]
- Stabrauskiene, J.; Kopustinskiene, D.M.; Lazauskas, R.; Bernatoniene, J. Naringin and naringenin: Their mechanisms of action and the potential anticancer activities. Biomedicines 2022, 10, 1686. [Google Scholar] [CrossRef] [PubMed]
- Rauf, A.; Shariati, M.A.; Imran, M.; Bashir, K.; Khan, S.A.; Mitra, S.; Bin Emran, T.; Badalova, K.; Uddin, S.; Mubarak, M.S.; et al. Comprehensive review on naringenin and naringin polyphenols as a potent anticancer agent. Environ. Sci. Pollut. Res. 2022, 29, 31025–31041. [Google Scholar] [CrossRef] [PubMed]
- Choi, J.; Lee, D.-H.; Jang, H.; Park, S.-Y.; Seol, J.-W. Naringenin exerts anticancer effects by inducing tumor cell death and inhibiting angiogenesis in malignant melanoma. Int. J. Med. Sci. 2020, 17, 3049. [Google Scholar] [CrossRef]
- Venkidasamy, B.; Subramanian, U.; Almoallim, H.S.; Alharbi, S.A.; Lakshmikumar, R.R.C.; Thiruvengadam, M. Vanillic Acid Nanocomposite: Synthesis, Characterization Analysis, Antimicrobial, and Anticancer Potentials. Molecules 2024, 29, 3098. [Google Scholar] [CrossRef] [PubMed]
- Gong, J.; Zhou, S.; Yang, S. Vanillic acid suppresses HIF-1α expression via inhibition of mTOR/p70S6K/4E-BP1 and Raf/MEK/ERK pathways in human colon cancer HCT116 cells. Int. J. Mol. Sci. 2019, 20, 465. [Google Scholar] [CrossRef]
- Kaur, J.; Gulati, M.; Gowthamarajan, K.; Vishwas, S.; Chellappan, D.K.; Gupta, G.; Dua, K.; Pandey, N.K.; Kumar, B.; Singh, S.K. Combination therapy of vanillic acid and oxaliplatin co-loaded in polysaccharide based functionalized polymeric micelles could offer effective treatment for colon cancer: A hypothesis. Med. Hypotheses 2021, 156, 110679. [Google Scholar] [CrossRef]
- Velli, S.K.; Sundaram, J.; Murugan, M.; Balaraman, G.; Thiruvengadam, D. Protective effect of vanillic acid against benzo (a) pyrene induced lung cancer in Swiss albino mice. J. Biochem. Mol. Toxicol. 2019, 33, e22382. [Google Scholar] [CrossRef]
- Tian, Q.; Wang, L.; Sun, X.; Zeng, F.; Pan, Q.; Xue, M. Scopoletin exerts anticancer effects on human cervical cancer cell lines by triggering apoptosis, cell cycle arrest, inhibition of cell invasion and PI3K/AKT signalling pathway. J BUON 2019, 24, 997–1002. [Google Scholar] [PubMed]
- Yuan, C.; Wang, M.-H.; Wang, F.; Chen, P.-Y.; Ke, X.-G.; Yu, B.; Yang, Y.-F.; You, P.-T.; Wu, H.-Z. Network pharmacology and molecular docking reveal the mechanism of Scopoletin against non-small cell lung cancer. Life Sci. 2021, 270, 119105. [Google Scholar] [CrossRef] [PubMed]
- Shi, Z.; Chen, L.; Sun, J. Novel scopoletin derivatives kill cancer cells by inducing mitochondrial depolarization and apoptosis. Anti-Cancer Agents Med. Chem. (Former. Curr. Med. Chem.-Anti-Cancer Agents) 2021, 21, 1774–1782. [Google Scholar] [CrossRef] [PubMed]
- Liu, X.; Jiang, Q.; Liu, H.; Luo, S. Vitexin induces apoptosis through mitochondrial pathway and PI3K/Akt/mTOR signaling in human non-small cell lung cancer A549 cells. Biol. Res. 2019, 52, 7. [Google Scholar] [CrossRef]
- Wang, Q.; Zhang, J.; Ye, J.; Guo, J. Vitexin exerts anti-tumor and anti-angiogensis effects on cervical cancer through VEGFA/VEGFR2 pathway. Eur. J. Gynaecol. Oncol. 2022, 43, 86. [Google Scholar]
- Ghazy, E.; Taghi, H.S. The autophagy-inducing mechanisms of vitexin, cinobufacini, and physalis alkekengi hydroalcoholic extract against breast cancer in vitro and in vivo. J. Gastrointest. Cancer 2022, 53, 592–596. [Google Scholar] [CrossRef]
- Caparica, R.; Júlio, A.; Araújo, M.E.M.; Baby, A.R.; Fonte, P.; Costa, J.G.; Santos de Almeida, T. Anticancer activity of rutin and its combination with ionic liquids on renal cells. Biomolecules 2020, 10, 233. [Google Scholar] [CrossRef]
- Paudel, K.R.; Wadhwa, R.; Tew, X.N.; Lau, N.J.X.; Madheswaran, T.; Panneerselvam, J.; Zeeshan, F.; Kumar, P.; Gupta, G.; Anand, K.; et al. Rutin loaded liquid crystalline nanoparticles inhibit non-small cell lung cancer proliferation and migration in vitro. Life Sci. 2021, 276, 119436. [Google Scholar] [CrossRef]
- Kong, Y.; Sun, W.; Wu, P. Hyperoside exerts potent anticancer activity in skin cancer. Front. Biosci.-Landmark 2020, 25, 463–479. [Google Scholar]
- Qiu, J.; Zhang, T.; Zhu, X.; Yang, C.; Wang, Y.; Zhou, N.; Ju, B.; Zhou, T.; Deng, G.; Qiu, C. Hyperoside induces breast cancer cells apoptosis via ROS-mediated NF-κB signaling pathway. Int. J. Mol. Sciences 2019, 21, 131. [Google Scholar] [CrossRef]
- Hu, Z.; Zhao, P.; Xu, H. Hyperoside exhibits anticancer activity in non-small cell lung cancer cells with T790M mutations by upregulating FoxO1 via CCAT1. Oncol. Rep. 2020, 43, 617–624. [Google Scholar] [CrossRef]
- Hunke, M.; Martinez, W.; Kashyap, A.; Bokoskie, T.; Pattabiraman, M.; Chandra, S. Antineoplastic actions of cinnamic acids and their dimers in breast cancer cells: A comparative study. Anticancer. Res. 2018, 38, 4469–4474. [Google Scholar] [CrossRef]
- Yenigül, M.; Akçok, İ.; Gencer Akçok, E.B. Ethacrynic acid and cinnamic acid combination exhibits selective anticancer effects on K562 chronic myeloid leukemia cells. Mol. Biol. Rep. 2022, 49, 7521–7530. [Google Scholar] [CrossRef]
- Imai, M.; Yokoe, H.; Tsubuki, M.; Takahashi, N. Growth inhibition of human breast and prostate cancer cells by cinnamic acid derivatives and their mechanism of action. Biol. Pharm. Bull. 2019, 42, 1134–1139. [Google Scholar] [CrossRef] [PubMed]
- Zhang, R.; Yu, Q.; Lu, W.; Shen, J.; Zhou, D.; Wang, Y.; Gao, S.; Wang, Z. Grape seed procyanidin B2 promotes the autophagy and apoptosis in colorectal cancer cells via regulating PI3K/Akt signaling pathway. OncoTargets Ther. 2019, 12, 4109–4118. [Google Scholar] [CrossRef] [PubMed]
- Li, Y.; Lu, X.; Tian, P.; Wang, K.; Shi, J. Procyanidin B2 induces apoptosis and autophagy in gastric cancer cells by inhibiting Akt/mTOR signaling pathway. BMC Complement. Med. Ther. 2021, 21, 76. [Google Scholar] [CrossRef] [PubMed]
- Xue, H.-K.; Tan, J.-Q.; Li, Q.; Tang, J.-T. Procyanidin B2-induced apoptosis in MCF-7 cells and its mechanism. Food Sci. 2021, 42, 91–99. [Google Scholar]


| Cell Line | L. nobilis Extract | Cisplatin |
|---|---|---|
| ES2 | 4.2 ± 0.2 | 3.6 ± 0.3 |
| SAS | 3.8 ± 0.3 | 2.9 ± 0.5 |
| HT-29 | 4.4 ± 0.6 | 10.7 ± 2.1 |
| MDA-MB-231 | 18.5 ± 0.8 | 16.7 ± 1.1 |
| HDF | >100 | >100 |
| Concentration (µg/mL) | DPPH Scavenging Activity % |
|---|---|
| 25 | 4.2 ± 0.002 |
| 50 | 8.9 ± 0.001 |
| 100 | 15.7 ± 0.0006 |
| 200 | 27.2 ± 0.002 |
| 500 | 41.9 ± 0.002 |
| 1000 | 55.5 ± 0.0006 |
| 2000 | 77.5 ± 0.0006 |
| N | RT (min) | Identified Compound Name | Phytochemical Class | Chemical Formula | Molecular Weight (Da) | m/z | Ion Mode |
|---|---|---|---|---|---|---|---|
| 1 | 3.39 | Gallic acid | Phenolic acid | C7H6O5 | 170.0216 | 171.0289 | [M+H]+ |
| 2 | 5.29 | Quercetin | Flavonoid | C15H10O7 | 302.04226 | 303.04954 | [M+H]+ |
| 3 | 5.35 | Isorhamnetin | Flavonoid | C16H12O7 | 316.05796 | 317.06524 | [M+H]+ |
| 4 | 5.8 | Kaempferol | Flavonoid | C15H10O6 | 286.04752 | 287.0548 | [M+H]+ |
| 5 | 6.24 | Resveratrol | Stilbenoid | C14H12O3 | 228.07855 | 229.08582 | [M+H]+ |
| 6 | 11.15 | 4-hydroxycoumarin | Phenolic acid | C9H6O3 | 162.0317 | 163.03894 | [M+H]+ |
| 7 | 1.52 | Anisic acid | Phenolic acid | C8H8O3 | 152.0474 | 153.05472 | [M+H]+ |
| 8 | 1.89 | Gallocatechin | Flavonoid | C15H14O7 | 306.07196 | 307.07923 | [M+H]+ |
| 9 | 3.07 | Caffeic Acid | Phenolic acid | C9H8O4 | 180.0399 | 181.04718 | [M+H]+ |
| 10 | 3.17 | Chlorogenic acid | Phenolic acid | C16H18O9 | 354.09439 | 355.10166 | [M+H]+ |
| 11 | 3.98 | o-Coumaric acid | Phenolic acid | C9H8O3 | 164.04732 | 165.0546 | [M+H]+ |
| 12 | 4.24 | Catechin | Flavonoid | C15H14O6 | 290.07941 | 291.08652 | [M+H]+ |
| 13 | 4.25 | Naringenin | Flavonoid | C15H12O5 | 272.06789 | 273.07516 | [M+H]+ |
| 14 | 4.51 | Vanillic acid | Phenolic acid | C8H8O4 | 168.04219 | 169.04947 | [M+H]+ |
| 15 | 4.74 | Scopoletin | Coumarin | C10H8O4 | 192.04185 | 193.04913 | [M+H]+ |
| 16 | 4.82 | Vitexin | Flavonoid | C21H20O10 | 432.10515 | 433.11243 | [M+H]+ |
| 17 | 4.91 | Rutin | Flavonoid | C27H30O16 | 610.15234 | 611.1598 | [M+H]+ |
| 18 | 4.96 | Hyperoside | Flavonoid | C21H20O12 | 464.0949 | 465.10217 | [M+H]+ |
| 19 | 5.28 | Saponarin | Flavonoid | C27H30O15 | 594.1577 | 595.16512 | [M+H]+ |
| 20 | 6.51 | Cinnamic acid | Phenolic acid | C9H8O2 | 148.05233 | 149.05961 | [M+H]+ |
| 21 | 3.82 | ProcyanidinB2 | Flavonoid | C30H26O12 | 578.14289 | 577.13561 | [M−H]− |
| UPLC Conditions | Injection Volume | Flow Rate | Autosampler Temperature | Column Oven Temperature | Total Run Time |
|---|---|---|---|---|---|
| 3 µL | 0.51 mL/min | 8 °C | 40 °C | 35 min. | |
| Chromatography | Mobile phase | Solvents: (A) Water with 0.1% methanol (B) Methanol 0–3 min, 5% B; 3–23 min, 60% B; 23–28 min, 95% B; 28–31 min, 95% B; 31.0–31.1 min, 5% B; 31.1–35 min 5% B; | |||
| Column type | Bruker Daltonik (Berlin, Germany) C-18 column (100 × 2.1 mm × 2 µm) (120 Aº) | ||||
Disclaimer/Publisher’s Note: The statements, opinions and data contained in all publications are solely those of the individual author(s) and contributor(s) and not of MDPI and/or the editor(s). MDPI and/or the editor(s) disclaim responsibility for any injury to people or property resulting from any ideas, methods, instructions or products referred to in the content. |
© 2025 by the authors. Licensee MDPI, Basel, Switzerland. This article is an open access article distributed under the terms and conditions of the Creative Commons Attribution (CC BY) license (https://creativecommons.org/licenses/by/4.0/).
Share and Cite
Al-Mammori, F.; Qasem, A.M.A.; Al-Tawalbeh, D.; Abuarqoub, D.; Hmedat, A. The Therapeutic Potential of Laurus nobilis L. Leaves Ethanolic Extract in Cancer Therapy. Molecules 2025, 30, 4012. https://doi.org/10.3390/molecules30194012
Al-Mammori F, Qasem AMA, Al-Tawalbeh D, Abuarqoub D, Hmedat A. The Therapeutic Potential of Laurus nobilis L. Leaves Ethanolic Extract in Cancer Therapy. Molecules. 2025; 30(19):4012. https://doi.org/10.3390/molecules30194012
Chicago/Turabian StyleAl-Mammori, Farah, Ashraf M. A. Qasem, Deniz Al-Tawalbeh, Duaa Abuarqoub, and Ali Hmedat. 2025. "The Therapeutic Potential of Laurus nobilis L. Leaves Ethanolic Extract in Cancer Therapy" Molecules 30, no. 19: 4012. https://doi.org/10.3390/molecules30194012
APA StyleAl-Mammori, F., Qasem, A. M. A., Al-Tawalbeh, D., Abuarqoub, D., & Hmedat, A. (2025). The Therapeutic Potential of Laurus nobilis L. Leaves Ethanolic Extract in Cancer Therapy. Molecules, 30(19), 4012. https://doi.org/10.3390/molecules30194012

