Qualitative Evaluation of Binding States of Lipid Membranes to Mesoporous Silica Microspheres via Single-Particle Inductively Coupled Plasma Mass Spectrometry
Abstract
1. Introduction
2. Results and Discussion
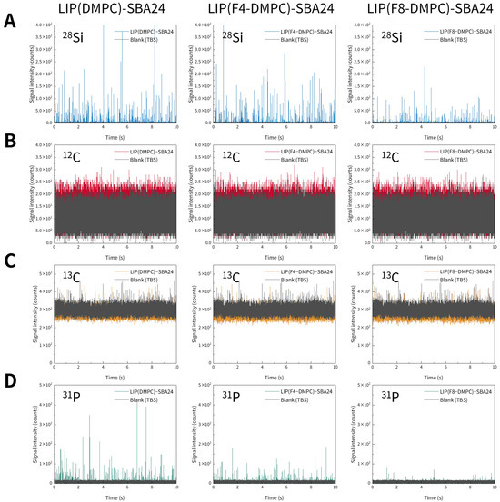
2.1. Qualitative Evaluation of Liposomes Bound to Mesoporous SiO2 Microspheres via spICP-MS
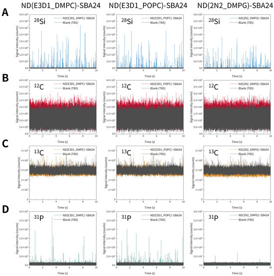
2.2. Qualitative Evaluation of Nanodiscs Bound to Mesoporous SiO2 Microspheres via spICP-MS
2.3. Qualitative Evaluation of Liposomes Bound to Mesoporous SiO2 Microspheres via CLRM
2.4. Qualitative Evaluation of Lipid Membranes Bound to Mesoporous SiO2 Microspheres via spICP-MS and CLRM
2.5. Potential Applications of Porous SiO2 Microspheres with Bound Liposomes as Biomembrane Mimetic Systems
3. Materials and Methods
3.1. Materials
3.2. Sample Preparation
3.3. Qualitative Evaluation of Liposomes and Nanodiscs Bound to Mesoporous SiO2 Microspheres via spICP-MS
3.4. Qualitative Evaluation of Liposomes Bound to Mesoporous SiO2 Microspheres via CLRM
4. Conclusions
Author Contributions
Funding
Institutional Review Board Statement
Informed Consent Statement
Data Availability Statement
Acknowledgments
Conflicts of Interest
References
- Banfalvi, G. Permeability of Biological Membranes; Springer: Cham, Switzerland, 2016. [Google Scholar] [CrossRef]
- Frallicciardi, J.; Melcr, J.; Siginou, P.; Marrink, S.J.; Poolman, B. Membrane thickness, lipid phase and sterol type are determining factors in the permeability of membranes to small solutes. Nat. Commun. 2022, 13, 1605. [Google Scholar] [CrossRef]
- Valenzuela, S.M. Liposome techniques for synthesis of biomimetic lipid membranes. In Nanobiotechnology of Biomimetic Membranes; Martin, D.K., Ed.; Springer: New York, NY, USA, 2007; pp. 75–87. [Google Scholar] [CrossRef]
- Chemburu, S.; Fenton, K.; Lopez, G.P.; Zeineldin, R. Biomimetic silica microspheres in biosensing. Molecules 2010, 15, 1932–1957. [Google Scholar] [CrossRef]
- Hasegawa, T.; Shimoaka, T.; Shioya, N.; Morita, K.; Sonoyama, M.; Takagi, T.; Kanamori, T. Stratified dipole-arrays model accounting for bulk properties specific to perfluoroalkyl compounds. Chempluschem 2014, 79, 1421–1425. [Google Scholar] [CrossRef]
- Fukuta, T.; Kogure, K. Biomimetic nanoparticle drug delivery systems to overcome biological barriers for therapeutic applications. Chem. Pharm. Bull. 2022, 70, 334–340. [Google Scholar] [CrossRef]
- Andra, V.V.S.N.L.; Pammi, S.V.N.; Bhatraju, L.V.K.P.; Ruddaraju, L.K. A Comprehensive Review on Novel Liposomal Methodologies, Commercial Formulations, Clinical Trials and Patents. BioNanoScience 2022, 12, 274–291. [Google Scholar] [CrossRef]
- Du, G.; Sun, X. Ethanol Injection Method for Liposome Preparation. In Liposomes: Methods and Protocols; D’Souza, G.G.M., Zhang, H., Eds.; Springer: New York, NY, USA, 2023; pp. 65–70. [Google Scholar] [CrossRef]
- Langner, M.; Kubica, K. The electrostatics of lipid surfaces. Chem. Phys. Lipids 1999, 101, 3–35. [Google Scholar] [CrossRef]
- Fajardo, V.A.; McMeekin, L.; LeBlanc, P.J. Influence of phospholipid species on membrane fluidity: A meta-analysis for a novel phospholipid fluidity index. J. Membr. Biol. 2011, 244, 97–103. [Google Scholar] [CrossRef] [PubMed]
- Tufteland, M.; Pesavento, J.B.; Bermingham, R.L.; Hoeprich, P.D., Jr.; Ryan, R.O. Peptide stabilized amphotericin B nanodisks. Peptides 2007, 28, 741–746. [Google Scholar] [CrossRef] [PubMed][Green Version]
- Krishnamoorthy, A.; Witkowski, A.; Ryan, R.O. Nutlin-3a nanodisks induce p53 stabilization and apoptosis in a subset of cultured glioblastoma cells. J. Nanomed. Nanotechnol. 2017, 8, 454. [Google Scholar] [CrossRef] [PubMed]
- Rafati, A.; Boussahel, A.; Shakesheff, K.M.; Shard, A.G.; Roberts, C.J.; Chen, X.; Scurr, D.J.; Rigby-Singleton, S.; Whiteside, P.; Alexander, M.R.; et al. Chemical and spatial analysis of protein loaded PLGA microspheres for drug delivery applications. J. Control. Release 2012, 162, 321–329. [Google Scholar] [CrossRef]
- Davis, R.W.; Flores, A.; Barrick, T.A.; Cox, J.M.; Brozik, S.M.; Lopez, G.P.; Brozik, J.A. Nanoporous microbead supported bilayers: Stability, physical characterization, and incorporation of functional transmembrane proteins. Langmuir 2007, 23, 3864–3872. [Google Scholar] [CrossRef]
- Ma, C.; Hu, J.; Zong, Z.; Wang, C.; Gao, D.; Li, C.; Li, X. Preparation of porous silica microspheres using silica nanoparticles with different morphologies and their properties as catalyst carriers. J. Porous Mater. 2024, 31, 377–390. [Google Scholar] [CrossRef]
- Ren, L.; Jia, H.; Yu, M.; Shen, W.; Zhou, H.; Wei, P. Enhanced catalytic ability of Candida rugosa lipase immobilized on pore-enlarged hollow silica microspheres and cross-linked by modified dextran in both aqueous and non-aqueous phases. Biotechnol. Bioprocess Eng. 2013, 18, 888–896. [Google Scholar] [CrossRef]
- Miao, G.; Li, Z.; Meng, Y.; Wu, J.; Li, Y.; Hu, Q.; Chen, X.; Yang, X.; Chen, X. Preparation, characterization, in vitro bioactivity and protein loading/release property of mesoporous bioactive glass microspheres with different compositions. Adv. Powder Technol. 2019, 30, 1848–1857. [Google Scholar] [CrossRef]
- Schwaferts, C.; Niessner, R.; Elsner, M.; Ivleva, N.P. Methods for the analysis of submicrometer- and nanoplastic particles in the environment. TrAC Trends Anal. Chem. 2019, 112, 52–65. [Google Scholar] [CrossRef]
- Nakazato, M.; Hirata, T. Elemental and isotopic analyses of individual nanoparticles using single particle inductively coupled plasma mass spectrometry. Anal. Sci. 2025, 41, 1185–1201. [Google Scholar] [CrossRef]
- Miyashita, S.I.; Ogura, T.; Matsuura, S.I.; Fukuda, E. Particle size measurement and detection of bound proteins of non-porous/mesoporous silica microspheres by single-particle inductively coupled plasma mass spectrometry. Molecules 2024, 29, 1086. [Google Scholar] [CrossRef]
- Miyashita, S.I.; Ogura, T.; Matsuura, S.I.; Fukuda, E. Quantitative evaluation of iron-containing proteins bound to mesoporous silica microspheres by inductively coupled plasma mass spectrometry and confocal laser Raman microscopy. Molecules 2025, 30, 1252. [Google Scholar] [CrossRef] [PubMed]
- Ichimura, T.; Chiu, L.D.; Fujita, K.; Kawata, S.; Watanabe, T.M.; Yanagida, T.; Fujita, H. Visualizing cell state transition using Raman spectroscopy. PLoS ONE 2014, 9, e84478. [Google Scholar] [CrossRef] [PubMed]
- Kopec, M.; Imiela, A.; Abramczyk, H. Monitoring glycosylation metabolism in brain and breast cancer by Raman imaging. Sci. Rep. 2019, 9, 166. [Google Scholar] [CrossRef] [PubMed]
- Henk-Jan van, M.; Yvonne, M.K.; Dirk, R.; Cees, O. Single-cell Raman and fluorescence microscopy reveal the association of lipid bodies with phagosomes in leukocytes. Proc. Natl. Acad. Sci. USA 2005, 102, 10159–10164. [Google Scholar]
- Short, K.W.; Carpenter, S.; Freyer, J.P.; Mourant, J.R. Raman Spectroscopy Detects Biochemical Changes Due to Proliferation in Mammalian Cell Cultures. Biophys. J. 2005, 88, 4274–4288. [Google Scholar] [CrossRef]
- Nieva, C.; Marro, M.; Santana-Codina, N.; Rao, S.; Petrov, D.; Sierra, A.; Müller, M. The Lipid Phenotype of Breast Cancer Cells Characterized by Raman Microspectroscopy: Towards a Stratification of Malignancy. PLoS ONE 2012, 7, e46456. [Google Scholar] [CrossRef]
- Buranda, T.; Huang, J.; Ramarao, G.V.; Ista, L.K.; Larson, R.S.; Ward, T.L.; Sklar, L.A.; Lopez, G.P. Biomimetic molecular assemblies on glass and mesoporous silica microbeads for biotechnology. Langmuir 2003, 19, 1654–1663. [Google Scholar] [CrossRef]
- Nikolelis, D.P.; Hianik, T.; Krull, U.J. Biosensors based on thin lipid films and liposomes. Electroanalysis 1999, 11, 7–15. [Google Scholar] [CrossRef]
- Darst, S.A.; Ahlers, M.; Meller, P.H.; Kubalek, E.W.; Blankenburg, R.; Ribi, H.O.; Ringsdorf, H.; Kornberg, R.D. Two-dimensional crystals of streptavidin on biotinylated lipid layers and their interactions with biotinylated macromolecules. Biophys. J. 1991, 59, 387–396. [Google Scholar] [CrossRef]
- Blankenburg, R.; Meller, P.; Ringsdorf, H.; Salesse, C. Interaction between biotin lipids and streptavidin in monolayers: Formation of oriented two-dimensional protein domains induced by surface recognition. Biochemistry 1989, 28, 8214–8221. [Google Scholar] [CrossRef] [PubMed]
- Kresge, C.T.; Leonowicz, M.E.; Roth, W.J.; Vartuli, J.C.; Beck, J.S. Ordered mesoporous molecular sieves synthesized by a liquid crystal template mechanism. Nature 1992, 359, 710–712. [Google Scholar] [CrossRef]
- Matsuura, S.; Ikeda, T.; Hiyoshi, N.; Chiba, M.; Yamaguchi, A. Assemblies of two multimeric enzymes using mesoporous silica microspheres toward cascade reaction fields. Biochem. Eng. J. 2022, 182, 108416. [Google Scholar] [CrossRef]
- Matsuura, S.I.; Baba, T.; Ikeda, T.; Yamamoto, K.; Tsunoda, T.; Yamaguchi, A. Highly precise and sensitive polymerase chain reaction using mesoporous silica-immobilized enzymes. ACS Appl. Mater. Interfaces 2022, 14, 29483–29490. [Google Scholar] [CrossRef] [PubMed]
- Morita, K.; Horikoshi, M.; Yanagi, T.; Takagi, T.; Takahashi, H.; Amii, H.; Hasegawa, T.; Sonoyama, M. Thermotropic transition behaviors of novel partially fluorinated dimyristoylphosphatidylcholines with different perfluoroalkyl chain lengths. Chem. Lett. 2019, 48, 1105–1108. [Google Scholar] [CrossRef]
- Miyashita, S.I.; Mitsuhashi, H.; Fujii, S.I.; Takatsu, A.; Inagaki, K.; Fujimoto, T. High transport efficiency of nanoparticles through a total-consumption sample introduction system and its beneficial application for particle size evaluation in single-particle ICP-MS. Anal. Bioanal. Chem. 2017, 409, 1531–1545. [Google Scholar] [CrossRef] [PubMed]
- Pace, H.E.; Rogers, N.J.; Jarolimek, C.; Coleman, V.A.; Higgins, C.P.; Ranville, J.F. Determining transport efficiency for the purpose of counting and sizing nanoparticles via single particle inductively coupled plasma mass spectrometry. Anal. Chem. 2011, 83, 9361–9369. [Google Scholar] [CrossRef] [PubMed]
- Yamashita, S.; Miyashita, S.-I.; Hirata, T. Size uncertainty in individual nanoparticles measured by single particle inductively coupled plasma mass spectrometry. Nanomaterials 2023, 13, 1958. [Google Scholar] [CrossRef]








| Parameter | Setting |
|---|---|
| Plasma and sampling conditions | |
| Radiofrequency power | 1550 W |
| Plasma gas flow rate | 15 L/min |
| Auxiliary gas flow rate | 0.90 L/min |
| Carrier (nebulizer) gas flow rate | 0.90 L/min |
| Nebulizer pump | 0.10 rps |
| Sampling position | 10.0 mm |
| Cell gas (He) flow rate | 0.0 mL/min for 13C and 31P 3.0 mL/min for 28Si 5.0 mL/min for 12C |
| Data acquisition | |
| Scanning mode | Peak hopping |
| Number of data points per peak | 1 |
| Monitored isotopes | 12C, 13C, 28Si, 31P |
| Diameter (nm) | PDI | Lipid Concentration (mg/0.5 mL) | Lipid Molecular Weight (g/mol) | Lipid Tm (°C) | |
|---|---|---|---|---|---|
| LIP(DMPC) | 138.2 | 0.056 | 25.0 | 677.94 | 25.0 |
| LIP(F4-DMPC) | 136.3 | 0.181 | 25.4 | 1001.77 | 5.4 |
| LIP(F8-DMPC) | 337.4 | 0.156 | 25.5 | 1289.62 | 64.4 |
| Diameter (nm) | MSP | Phospholipids | Concentration (µM) | |
|---|---|---|---|---|
| ND(E3D1_DMPC) | ~12–14 | MSP1E3D1-His | 1,2-dimyristoyl-sn-glycero-3-phosphocholine (DMPC) + 10% 1,2-dioleoyl-sn-glycero-3-phosphoethanolamine-N-(biotinyl) (Biotinyl-PE 16:0) headgroup-modified lipid | 500 |
| ND(E3D1_POPC) | ~12–14 | MSP1E3D1-His | 1-palmitoyl-2-oleoyl-sn-glycero-3-phosphocholine (POPC) + 10% 1,2-dioleoyl-sn-glycero-3-phosphoethanolamine-N-(biotinyl) (Biotinyl-PE 18:1) headgroup-modified lipid | 500 |
| ND(2N2_DMPG) | ~17 | MSP2N2-His | 1,2-dimyristoyl-sn-glycero-3-phosphoglycerol (DMPG) | 500 |
Disclaimer/Publisher’s Note: The statements, opinions and data contained in all publications are solely those of the individual author(s) and contributor(s) and not of MDPI and/or the editor(s). MDPI and/or the editor(s) disclaim responsibility for any injury to people or property resulting from any ideas, methods, instructions or products referred to in the content. |
© 2025 by the authors. Licensee MDPI, Basel, Switzerland. This article is an open access article distributed under the terms and conditions of the Creative Commons Attribution (CC BY) license (https://creativecommons.org/licenses/by/4.0/).
Share and Cite
Miyashita, S.-i.; Ogura, T.; Matsuura, S.-i.; Takagi, T.; Fukuda, E. Qualitative Evaluation of Binding States of Lipid Membranes to Mesoporous Silica Microspheres via Single-Particle Inductively Coupled Plasma Mass Spectrometry. Molecules 2025, 30, 3621. https://doi.org/10.3390/molecules30173621
Miyashita S-i, Ogura T, Matsuura S-i, Takagi T, Fukuda E. Qualitative Evaluation of Binding States of Lipid Membranes to Mesoporous Silica Microspheres via Single-Particle Inductively Coupled Plasma Mass Spectrometry. Molecules. 2025; 30(17):3621. https://doi.org/10.3390/molecules30173621
Chicago/Turabian StyleMiyashita, Shin-ichi, Toshihiko Ogura, Shun-ichi Matsuura, Toshiyuki Takagi, and Eriko Fukuda. 2025. "Qualitative Evaluation of Binding States of Lipid Membranes to Mesoporous Silica Microspheres via Single-Particle Inductively Coupled Plasma Mass Spectrometry" Molecules 30, no. 17: 3621. https://doi.org/10.3390/molecules30173621
APA StyleMiyashita, S.-i., Ogura, T., Matsuura, S.-i., Takagi, T., & Fukuda, E. (2025). Qualitative Evaluation of Binding States of Lipid Membranes to Mesoporous Silica Microspheres via Single-Particle Inductively Coupled Plasma Mass Spectrometry. Molecules, 30(17), 3621. https://doi.org/10.3390/molecules30173621

