Synthesis and Biological Evaluation of Seco-Coumarin/Furoxan Hybrids as Potent Anti-Tumor Agents to Overcome Multidrug Resistance via Multiple Mechanisms
Abstract
1. Introduction
2. Results and Discussion
2.1. Chemistry
2.2. In Vitro Cytotoxicity Activity
2.3. Solubility
2.4. Pharmacological Study
2.4.1. Compounds Released NO to Exert Anti-Tumor Proliferation Activity
2.4.2. Compound 9e Promoted Rh-123 Accumulation in MCF-7/ADR
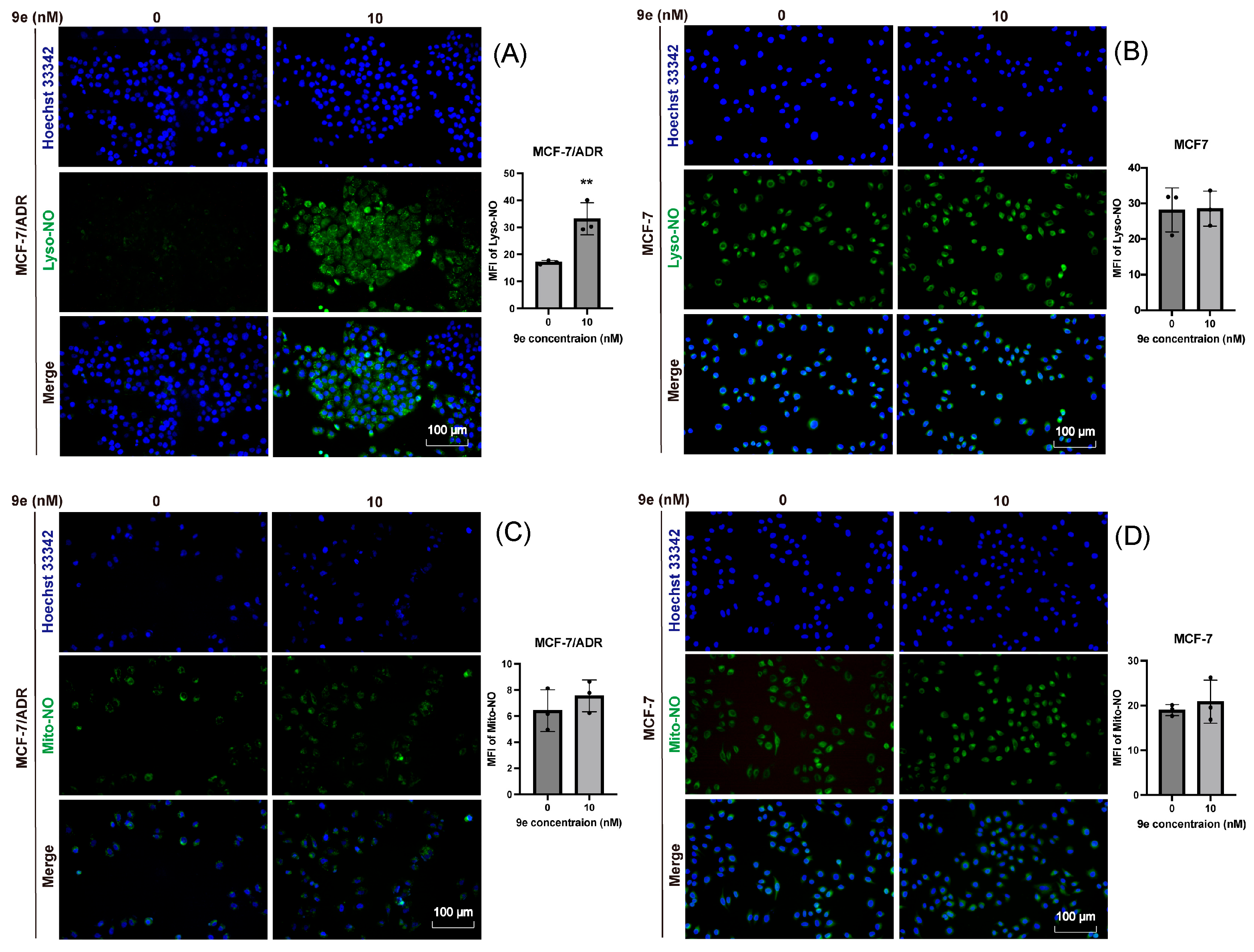
2.4.3. Compound 9e Selectively Emitted NO Within Lysosomes of MCF-7/ADR
2.4.4. Compound 9e Emitted NO to Generate ROS and Induce Apoptosis in MCF-7/ADR
2.4.5. Effect of P-gp Inhibitor on Antiproliferative Activity of 9e
2.4.6. Compound 9e Induced Autophagy in MCF-7/ADR
2.4.7. Compound 9e Promoted Ferroptosis in MCF-7/ADR
2.4.8. Compound 9e Inhibition of hERG Potassium Channels
3. Experimental Section
3.1. General
3.2. Synthetic Procedure and Spectral Data
- 1-(2-hydroxy-4-((tetrahydro-2H-pyran-2-yl)oxy)phenyl)ethan-1-one (2)
- 1-(2-methoxy-4-((tetrahydro-2H-pyran-2-yl)oxy)phenyl)ethan-1-one (3)
3.2.1. General Procedure for 4a-d
- (E)-1-(4-hydroxy-2-methoxyphenyl)-3-phenylprop-2-en-1-one (4a)
- (E)-3-(4-fluorophenyl)-1-(4-hydroxy-2-methoxyphenyl)prop-2-en-1-one (4b)
- (E)-1-(4-hydroxy-2-methoxyphenyl)-3-(4-methoxyphenyl)prop-2-en-1-one (4c)
- (E)-4-(3-(4-hydroxy-2-methoxyphenyl)-3-oxoprop-1-en-1-yl)benzonitrile (4d)
3.2.2. General Procedure for 7a-c
- 1-(4-hydroxy-2-methoxyphenyl)-3-phenylpropan-1-one (7a)
- 3-(4-fluorophenyl)-1-(4-hydroxy-2-methoxyphenyl)propan-1-one (7b)
- 1-(4-hydroxy-2-methoxyphenyl)-3-(4-methoxyphenyl)propan-1-one (7c)
- 1-(4-hydroxy-2-methoxyphenyl)ethan-1-one (10)
3.2.3. General Procedure for the Preparation of 5a-f, 8a-f and 11a-b
- 2-hydroxy-4-(2-hydroxyethoxy)benzoic acid (14)
3.2.4. General Procedure for the Preparation of 15a-f
- N-benzyl-2-hydroxy-4-(2-hydroxyethoxy)benzamide (15a)
- N-(4-fluorobenzyl)-2-hydroxy-4-(2-hydroxyethoxy)benzamide (15b)
- tert-butyl(4-((2-hydroxy-4-(2-hydroxyethoxy)benzamido)methyl) phenyl) carbamate (15c)
- 2-hydroxy-4-(2-hydroxyethoxy)-N-(4-(trifluoromethyl)benzyl)benzamide (15d)
- N-(4-cyanobenzyl)-2-hydroxy-4-(2-hydroxyethoxy)benzamide (15e)
3.2.5. General Procedure for the Preparation of 17a-b and 17d-e
3.2.6. General Procedure for the Preparation of 6a-f, 9a-f, 12a-b, 16a-f, 18a-b and 18d-e
- 4-(3-(4-cinnamoyl-3-methoxyphenoxy)propoxy)-3-(phenylsulfonyl)-1,2,5-oxadiazole 2-oxide (6a)
- (E)-4-(3-(4-(3-(4-fluorophenyl)acryloyl)-3-methoxyphenoxy)propoxy)-3-(phenylsulfonyl)-1,2,5-oxadiazole 2-oxide (6b)
- (E)-4-(2-(3-methoxy-4-(3-(4-methoxyphenyl)acryloyl)phenoxy)ethoxy)-3-(phenylsulfonyl)-1,2,5-oxadiazole 2-oxide (6c)
- (E)-4-(3-(3-methoxy-4-(3-(4-methoxyphenyl)acryloyl)phenoxy)propoxy)-3-(phenylsulfonyl)-1,2,5-oxadiazole 2-oxide (6d)
- (E)-4-(2-(4-(3-(4-cyanophenyl)acryloyl)-3-methoxyphenoxy)ethoxy)-3-(phenylsulfonyl)-1,2,5-oxadiazole 2-oxide (6e)
- (E)-4-(3-(4-(3-(4-cyanophenyl)acryloyl)-3-methoxyphenoxy)propoxy)-3-(phenylsulfonyl)-1,2,5-oxadiazole 2-oxide (6f)
- 4-(2-(3-methoxy-4-(3-phenylpropanoyl)phenoxy)ethoxy)-3-(phenylsulfonyl)-1,2,5-oxadiazole 2-oxide (9a)
- 4-(3-(3-methoxy-4-(3-phenylpropanoyl)phenoxy)propoxy)-3-(phenylsulfonyl)-1,2,5-oxadiazole 2-oxide (9b)
- 4-(2-(4-(3-(4-fluorophenyl)propanoyl)-3-methoxyphenoxy)ethoxy)-3-(phenylsulfonyl)-1,2,5-oxadiazole 2-oxide (9c)
- 4-(3-(4-(3-(4-fluorophenyl)propanoyl)-3-methoxyphenoxy)propoxy)-3-(phenylsulfonyl)-1,2,5-oxadiazole 2-oxide (9d)
- 4-(2-(3-methoxy-4-(3-(4-methoxyphenyl)propanoyl)phenoxy)ethoxy)-3-(phenylsulfonyl)-1,2,5-oxadiazole 2-oxide (9e)
- 4-(3-(3-methoxy-4-(3-(4-methoxyphenyl)propanoyl)phenoxy)propoxy)-3-(phenylsulfonyl)-1,2,5-oxadiazole 2-oxide (9f)
- 4-(2-(4-acetyl-3-methoxyphenoxy)ethoxy)-3-(phenylsulfonyl)-1,2,5-oxadiazole 2-oxide (12a)
- 4-(3-(4-acetyl-3-methoxyphenoxy)propoxy)-3-(phenylsulfonyl)-1,2,5-oxadiazole 2-oxide (12b)
- 4-(2-(4-(benzylcarbamoyl)-3-hydroxyphenoxy)ethoxy)-3-(phenylsulfonyl)-1,2,5-oxadiazole 2-oxide (16a)
- 4-(2-(4-((4-fluorobenzyl)carbamoyl)-3-hydroxyphenoxy)ethoxy)-3-(phenylsulfonyl)-1,2,5-oxadiazole 2-oxide (16b)
- 4-(2-(4-((4-aminobenzyl)carbamoyl)-3-hydroxyphenoxy)ethoxy)-3-(phenylsulfonyl)-1,2,5-oxadiazole 2-oxide (16c)
- 4-(2-(3-hydroxy-4-((4-(trifluoromethyl)benzyl)carbamoyl)phenoxy)ethoxy)-3-(phenylsulfonyl)-1,2,5-oxadiazole 2-oxide (16d)
- 4-(2-(4-((4-cyanobenzyl)carbamoyl)-3-hydroxyphenoxy)ethoxy)-3-(phenylsulfonyl)-1,2,5-oxadiazole 2-oxide (16e)
- 4-(2-(3-hydroxy-4-((4-hydroxybenzyl)carbamoyl)phenoxy)ethoxy)-3-(phenylsulfonyl)-1,2,5-oxadiazole 2-oxide (16f)
- 4-(2-(4-(benzylcarbamoyl)-3-methoxyphenoxy)ethoxy)-3-(phenylsulfonyl)-1,2,5-oxadiazole 2-oxide (18a)
- 4-(2-(4-((4-fluorobenzyl)carbamoyl)-3-methoxyphenoxy)ethoxy)-3-(phenylsulfonyl)-1,2,5-oxadiazole 2-oxide (18b)
- 4-(2-(3-methoxy-4-((4-(trifluoromethyl)benzyl)carbamoyl)phenoxy)ethoxy)-3-(phenylsulfonyl)-1,2,5-oxadiazole 2-oxide (18d)
- 4-(2-(4-((4-cyanobenzyl)carbamoyl)-3-methoxyphenoxy)ethoxy)-3-(phenylsulfonyl)-1,2,5-oxadiazole 2-oxide (18e)
3.3. Solubility Experiment
3.4. Biology
3.4.1. Cell Lines and Culture
3.4.2. In Vitro Antiproliferative Assay
3.4.3. IC50 Values Calculation
3.4.4. Measurement of Intracellular NO
3.4.5. Rh123 Accumulation
3.4.6. Measurement of Lysosomal and Mitochondrial NO Levels in Subcellular Organelles
3.4.7. Cell Apoptosis Analysis
3.4.8. Treatment of Cells with Inhibitors
3.4.9. Western Blot
3.4.10. Immunofluorescence
3.4.11. Inhibition on hERG Potassium Channels
3.4.12. Statistical Analysis
4. Conclusions
Supplementary Materials
Author Contributions
Funding
Data Availability Statement
Conflicts of Interest
Abbreviations
| ABC | ATP binding cassette transporter |
| ABCC1 | MDR-associated protein 1 |
| ABCG2/BCRP | Breast cancer resistance protein |
| ADC | Antibody–drug conjugate |
| BC | Breast cancer |
| CDK4/6 | Cyclin-dependent kinase 4/6 |
| DBU | 1,8-diazabicyclo [5.4.0]-7-undecene |
| DCC | N, N-dicyclohexylcarbodiimide |
| DHP | 3,4-dihydro-2H-pyran |
| DMF | N, N-dimethylformamide |
| DOX | Doxorubicin |
| ET | Endocrine treatment |
| hERG | Human ether-à-go-go related gene |
| HER2 | Human epidermal growth factor receptor 2 |
| LC3 | Microtubule-associated protein light chain 3 |
| MDR | Multidrug resistance |
| mTOR | Mechanistic target of rapamycin |
| MTT | Thiazolyl blue tetrazolium bromide |
| NAC | N-acetyl-L-cysteine |
| NHS | N-hydroxysuccinimide |
| NO | Nitric oxide |
| NOS | Nitric oxide synthase |
| OD | Optical density |
| PARP | Poly ADP-ribose polymerase |
| PE | Petroleum ether |
| P-gp | P-glycoprotein |
| PI3K | Phosphatidylinositol 3-kinase |
| PPTS | Pyridinium toluene-4-Sulphonate |
| ROS | Reactive oxygen species |
References
- Siegel, R.L.; Kratzer, T.B.; Giaquinto, A.N.; Sung, H.; Jemal, A. Cancer statistics, 2025. CA Cancer J. Clin. 2025, 75, 10–45. [Google Scholar] [CrossRef] [PubMed]
- Hammond, M.E.; Hayes, D.F.; Dowsett, M.; Allred, D.C.; Hagerty, K.L.; Badve, S.; Fitzgibbons, P.L.; Francis, G.; Goldstein, N.S.; Hayes, M.; et al. American Society of Clinical Oncology/College of American Pathologists guideline recommendations for immunohistochemical testing of estrogen and progesterone receptors in breast cancer. J. Clin. Oncol. 2010, 28, 2784–2795. [Google Scholar] [CrossRef] [PubMed]
- Subhan, M.A.; Torchilin, V.P. Advances in Targeted Therapy of Breast Cancer with Antibody-Drug Conjugate. Pharmaceutics 2023, 15, 1242. [Google Scholar] [CrossRef] [PubMed]
- Jacobs, A.T.; Castaneda-Cruz, D.M.; Rose, M.M.; Connelly, L. Targeted therapy for breast cancer: An overview of drug classes and outcomes. Biochem. Pharmacol. 2022, 204, 115209. [Google Scholar] [CrossRef]
- Kunte, S.; Abraham, J.; Montero, A.J. Novel HER2-targeted therapies for HER2-positive metastatic breast cancer. Cancer 2020, 126, 4278–4288. [Google Scholar] [CrossRef]
- Bukowski, K.; Kciuk, M.; Kontek, R. Mechanisms of Multidrug Resistance in Cancer Chemotherapy. Int. J. Mol. Sci. 2020, 21, 3233. [Google Scholar] [CrossRef]
- Zhang, L.; Li, Y.; Hu, C.; Chen, Y.; Chen, Z.; Chen, Z.S.; Zhang, J.Y.; Fang, S. CDK6-PI3K signaling axis is an efficient target for attenuating ABCB1/P-gp mediated multi-drug resistance (MDR) in cancer cells. Mol. Cancer 2022, 21, 103. [Google Scholar] [CrossRef]
- Dong, X.D.; Zhang, M.; Cai, C.Y.; Teng, Q.X.; Wang, J.Q.; Fu, Y.G.; Cui, Q.; Patel, K.; Wang, D.T.; Chen, Z.S. Overexpression of ABCB1 Associated with the Resistance to the KRAS-G12C Specific Inhibitor ARS-1620 in Cancer Cells. Front. Pharmacol. 2022, 13, 843829. [Google Scholar] [CrossRef]
- Koenderink, J.B.; van den Heuvel, J.; Bilos, A.; Vredenburg, G.; Vermeulen, N.P.E.; Russel, F.G.M. Human multidrug resistance protein 4 (MRP4) is a cellular efflux transporter for paracetamol glutathione and cysteine conjugates. Arch. Toxicol. 2020, 94, 3027–3032. [Google Scholar] [CrossRef]
- Al-Akra, L.; Bae, D.H.; Sahni, S.; Huang, M.L.H.; Park, K.C.; Lane, D.J.R.; Jansson, P.J.; Richardson, D.R. Tumor stressors induce two mechanisms of intracellular P-glycoprotein-mediated resistance that are overcome by lysosomal-targeted thiosemicarbazones. J. Biol. Chem. 2018, 293, 3562–3587. [Google Scholar] [CrossRef]
- Jansson, P.J.; Yamagishi, T.; Arvind, A.; Seebacher, N.; Gutierrez, E.; Stacy, A.; Maleki, S.; Sharp, D.; Sahni, S.; Richardson, D.R. Di-2-pyridylketone 4,4-dimethyl-3-thiosemicarbazone (Dp44mT) overcomes multidrug resistance by a novel mechanism involving the hijacking of lysosomal P-glycoprotein (Pgp). J. Biol. Chem. 2015, 290, 9588–9603. [Google Scholar] [CrossRef] [PubMed]
- Thomas, D.D.; Ridnour, L.A.; Isenberg, J.S.; Flores-Santana, W.; Switzer, C.H.; Donzelli, S.; Hussain, P.; Vecoli, C.; Paolocci, N.; Ambs, S.; et al. The chemical biology of nitric oxide: Implications in cellular signaling. Free Radic. Biol. Med. 2008, 45, 18–31. [Google Scholar] [CrossRef] [PubMed]
- Kamm, A.; Przychodzen, P.; Kuban-Jankowska, A.; Jacewicz, D.; Dabrowska, A.M.; Nussberger, S.; Wozniak, M.; Gorska-Ponikowska, M. Nitric oxide and its derivatives in the cancer battlefield. Nitric Oxide 2019, 93, 102–114. [Google Scholar] [CrossRef]
- Fukumura, D.; Kashiwagi, S.; Jain, R.K. The role of nitric oxide in tumour progression. Nat. Rev. Cancer 2006, 6, 521–534. [Google Scholar] [CrossRef]
- Wang, P.G.; Xian, M.; Tang, X.; Wu, X.; Wen, Z.; Cai, T.; Janczuk, A.J. Nitric oxide donors: Chemical activities and biological applications. Chem. Rev. 2002, 102, 1091–1134. [Google Scholar] [CrossRef]
- Zhilin, E.S.; Fershtat, L.L.; Bystrov, D.M.; Kulikov, A.S.; Dmitrienko, A.O.; Ananyev, I.V.; Makhova, N.N. Renaissance of 1,2,5-Oxadiazolyl Diazonium Salts: Synthesis and Reactivity. Eur. J. Org. Chem. 2019, 2019, 4248–4259. [Google Scholar] [CrossRef]
- Ren, Z.; Gu, X.; Lu, B.; Chen, Y.; Chen, G.; Feng, J.; Lin, J.; Zhang, Y.; Peng, H. Anticancer efficacy of a nitric oxide-modified derivative of bifendate against multidrug-resistant cancer cells. J. Cell Mol. Med. 2016, 20, 1095–1105. [Google Scholar] [CrossRef]
- Liu, M.M.; Chen, X.Y.; Huang, Y.Q.; Feng, P.; Guo, Y.L.; Yang, G.; Chen, Y. Hybrids of phenylsulfonylfuroxan and coumarin as potent antitumor agents. J. Med. Chem. 2014, 57, 9343–9356. [Google Scholar] [CrossRef]
- Yu, Z.; Li, M.; Wang, K.; Gu, Y.; Guo, S.; Wang, W.; Ma, Y.; Liu, H.; Chen, Y. Novel Hybrids of 3-Substituted Coumarin and Phenylsulfonylfuroxan as Potent Antitumor Agents with Collateral Sensitivity against MCF-7/ADR. J. Med. Chem. 2022, 65, 9328–9349. [Google Scholar] [CrossRef]
- Guo, Y.; Wang, Y.; Li, H.; Wang, K.; Wan, Q.; Li, J.; Zhou, Y.; Chen, Y. Novel Nitric Oxide Donors of Phenylsulfonylfuroxan and 3-Benzyl Coumarin Derivatives as Potent Antitumor Agents. ACS Med. Chem. Lett. 2018, 9, 502–506. [Google Scholar] [CrossRef]
- Wang, W.; Wan, Q.; Li, M.; Qu, F.; Liu, H.; Chen, Y. Design, synthesis and biological evaluation of seco-DSP/DCK derivatives reversing P-glycoprotein-mediated paclitaxel resistance in A2780/T cells. Eur. J. Med. Chem. 2023, 250, 115218. [Google Scholar] [CrossRef] [PubMed]
- Helliwell, M.V.; Zhang, Y.; El Harchi, A.; Dempsey, C.E.; Hancox, J.C. Inhibition of the hERG Potassium Channel by a Methanesulphonate-Free E-4031 Analogue. Pharmaceuticals 2023, 16, 1204. [Google Scholar] [CrossRef] [PubMed]











| Compounds | IC50 (nM) a | Selectivity Ratio | |||
|---|---|---|---|---|---|
| MCF-7 | MCF-7/ADR | MDA-MB-231 | MDA-MB-468 | IC50(MCF-7)/ IC50(MCF-7/ADR) | |
| 6a | 472.8 ± 5.4% | 1.1 ± 10.8% | 2823 ± 5.1% | 299.9 ± 9.4% | 432.6 |
| 6b | 771 ± 8.1% | 2.7 ± 2.7% | 1686 ± 11.4% | 82.2 ± 4.9% | 286.6 |
| 6c | 549.1 ± 8.6% | 12.4 ± 6.0% | 2504 ± 3.8% | 118.3 ± 8.2% | 44.2 |
| 6d | 531 ± 8.9% | 5.8 ± 3.7% | 2676 ± 11.5% | 128.2 ± 5.9% | 91.1 |
| 6e | 3077 ± 3.8% | 9.4 ± 2.4% | 4004 ± 9.1% | 133.9 ± 6.3% | 328.3 |
| 6f | 1671 ± 7.1% | 7.9 ± 10.8% | 4108 ± 4.6% | 83.0 ± 7.0% | 212.9 |
| 9a | 4457 ± 3.2% | 2.6 ± 5.4% | 3084 ± 8.7% | 258.8 ± 11.2% | 1716.9 |
| 9b | 2984 ± 2.9% | 2.6 ± 6.8% | 1905 ± 9.5% | 311.4 ± 4.1% | 1152.6 |
| 9c | 1332 ± 10.3% | 9.7 ± 7.6% | 2781 ± 3.9% | 267.9 ± 5.0% | 137.1 |
| 9d | 2200 ± 8.4% | 1.6 ± 2.1% | 1736 ± 6.5% | 333.3 ± 9.8% | 1394.2 |
| 9e | 4227 ± 4.3% | 3.0 ± 7.9% | 2133 ± 2.3% | 53.0 ± 3.8% | 1402.0 |
| 9f | 2226 ± 5.1% | 2.4 ± 6.7% | 4415 ± 8.4% | 62.2 ± 9.9% | 943.2 |
| 12a | 4825 ± 11.2% | 25.5 ± 4.5% | 3649 ± 7.0% | 509.8 ± 10.6% | 189.3 |
| 12b | 3442 ± 2.9% | 52.5 ± 5.4% | 3233 ± 7.8% | 769.0 ± 9.3% | 65.6 |
| 16a | 642.9 ± 3.2% | 89.2 ± 6.1% | 1744 ± 8.5% | 56.8 ± 10.2% | 7.2 |
| 16b | 2534 ± 2.7% | 91.1 ± 4.9% | 2597 ± 6.3% | 384.3 ± 9.1% | 27.8 |
| 16c | 6597 ± 3.6% | 69.1 ± 5.8% | 3122 ± 7.4% | 165.1 ± 10.9% | 95.4 |
| 16d | 2715 ± 4.2% | 10.5 ± 7.8% | 1895 ± 11.2% | 43.5 ± 3.6% | 257.8 |
| 16e | 3014 ± 9.5% | 5.4 ± 2.7% | 6192 ± 6.1% | 88.4 ± 4.3% | 561.9 |
| 16f | 2055 ± 10.4% | 31.9 ± 5.9% | 2910 ± 8.2% | 106.4 ± 3.1% | 64.4 |
| 18a | 1704 ± 7.4% | 35.7 ± 4.8% | 1102 ± 6.7% | 68.0 ± 2.3% | 47.8 |
| 18b | 3827 ± 9.1% | 37.7 ± 5.2% | 1017 ± 8.6% | 230.3 ± 3.9% | 101.7 |
| 18d | 1064 ± 7.0% | 6.5 ± 4.5% | 2547 ± 6.4% | 44.8 ± 2.9% | 163.0 |
| 18e | 4669 ± 8.9% | 19.9 ± 5.6% | 3064 ± 9.8% | 88.0 ± 5.4% | 235.0 |
| doxorubicin | 1024 ± 3.6% | 131,619 ± 5.4% | / | / | 0.008 |
| 4A93 | 2495 ± 6.4% | 5.0 ± 6.3% | 670.2 ± 8.5% | 8.9 ± 4.5% | 499.0 |
| Compd. | 6a | 6c | 6d | 6e | 9a | 9e |
| IC50 (μM) a | 3.0 ± 5.3% | 8.4 ± 3.8% | 13.4 ± 9.2% | 1.8 ± 6.9% | 3.0 ± 2.4% | 13.2 ± 7.6% |
| Compd. | 12a | 16d | 16e | 18d | 18e | 4A93 |
| IC50 (μM) a | 5.9 ± 10% | 3.8 ± 4.7% | 3.2 ± 8.3% | 2.2 ± 11.7% | 5.2 ± 3.5% | 23.2 ± 7.2% |
| Compounds | Solubility (μg/mL) | SolubilityTarget Compounds/ Solubility 4A93 | Compounds | Solubility (μg/mL) | SolubilityTarget Compounds/ Solubility 4A93 |
|---|---|---|---|---|---|
| 4A93 | 0.8 ± 9.1% | 1 | 12a | 67.9 ± 7.8% | 85 |
| 6a | 60.8 ± 7.2% | 76 | 12b | 384 ± 9.3% | 480 |
| 6b | 45.8 ± 3.4% | 57 | 16a | 125 ± 7.1% | 156 |
| 6c | 37.7 ± 5.2% | 47 | 16b | 31.6 ± 6.8% | 40 |
| 6d | 24.3 ± 2.5% | 30 | 16c | 327 ± 11.6% | 409 |
| 6e | 21.2 ± 3.3% | 27 | 16d | 61.1 ± 2.6% | 76 |
| 6f | 67.2 ± 6.1% | 84 | 16e | 33.8 ± 5.3% | 42 |
| 9a | 23.5 ± 4.1% | 29 | 16f | 81.0 ± 7.9% | 101 |
| 9b | 19.4 ± 3.1% | 24 | 18a | 70.3 ± 6.1% | 88 |
| 9c | 40.8 ± 8.2% | 51 | 18b | 60.9 ± 9.8% | 76 |
| 9d | 117 ± 10.8% | 146 | 18d | 26.2 ± 7.2% | 33 |
| 9e | 56.4 ± 5.5% | 71 | 18e | 44.7 ± 10.2% | 56 |
| 9f | 125 ± 9.2% | 156 |
| Compd. | Structure | IC50 (μM) |
|---|---|---|
| 9e | ![]() | >40 |
| Cisapride | ![]() | 0.047 |
| Time (min) | Phase A | Phase B |
|---|---|---|
| 0 | 70 | 30 |
| 18 | 2 | 98 |
| 25 | 2 | 98 |
Disclaimer/Publisher’s Note: The statements, opinions and data contained in all publications are solely those of the individual author(s) and contributor(s) and not of MDPI and/or the editor(s). MDPI and/or the editor(s) disclaim responsibility for any injury to people or property resulting from any ideas, methods, instructions or products referred to in the content. |
© 2025 by the authors. Licensee MDPI, Basel, Switzerland. This article is an open access article distributed under the terms and conditions of the Creative Commons Attribution (CC BY) license (https://creativecommons.org/licenses/by/4.0/).
Share and Cite
Qu, F.; Weng, J.; Wu, X.; Zhang, S.; Li, L.; Guo, X.; Liu, H.; Chen, Y. Synthesis and Biological Evaluation of Seco-Coumarin/Furoxan Hybrids as Potent Anti-Tumor Agents to Overcome Multidrug Resistance via Multiple Mechanisms. Molecules 2025, 30, 2341. https://doi.org/10.3390/molecules30112341
Qu F, Weng J, Wu X, Zhang S, Li L, Guo X, Liu H, Chen Y. Synthesis and Biological Evaluation of Seco-Coumarin/Furoxan Hybrids as Potent Anti-Tumor Agents to Overcome Multidrug Resistance via Multiple Mechanisms. Molecules. 2025; 30(11):2341. https://doi.org/10.3390/molecules30112341
Chicago/Turabian StyleQu, Feng, Jiachen Weng, Xiufan Wu, Shuquan Zhang, La Li, Xuqin Guo, Hongrui Liu, and Ying Chen. 2025. "Synthesis and Biological Evaluation of Seco-Coumarin/Furoxan Hybrids as Potent Anti-Tumor Agents to Overcome Multidrug Resistance via Multiple Mechanisms" Molecules 30, no. 11: 2341. https://doi.org/10.3390/molecules30112341
APA StyleQu, F., Weng, J., Wu, X., Zhang, S., Li, L., Guo, X., Liu, H., & Chen, Y. (2025). Synthesis and Biological Evaluation of Seco-Coumarin/Furoxan Hybrids as Potent Anti-Tumor Agents to Overcome Multidrug Resistance via Multiple Mechanisms. Molecules, 30(11), 2341. https://doi.org/10.3390/molecules30112341



