Influence of Phosphate Marinades on the Quality and Flavor Characteristics of Prepared Beef
Abstract
1. Introduction
2. Results
2.1. Thawing Loss, pH, and Color
2.2. Tenderness
2.3. Free Amino Acid Content
2.4. TBARS Values
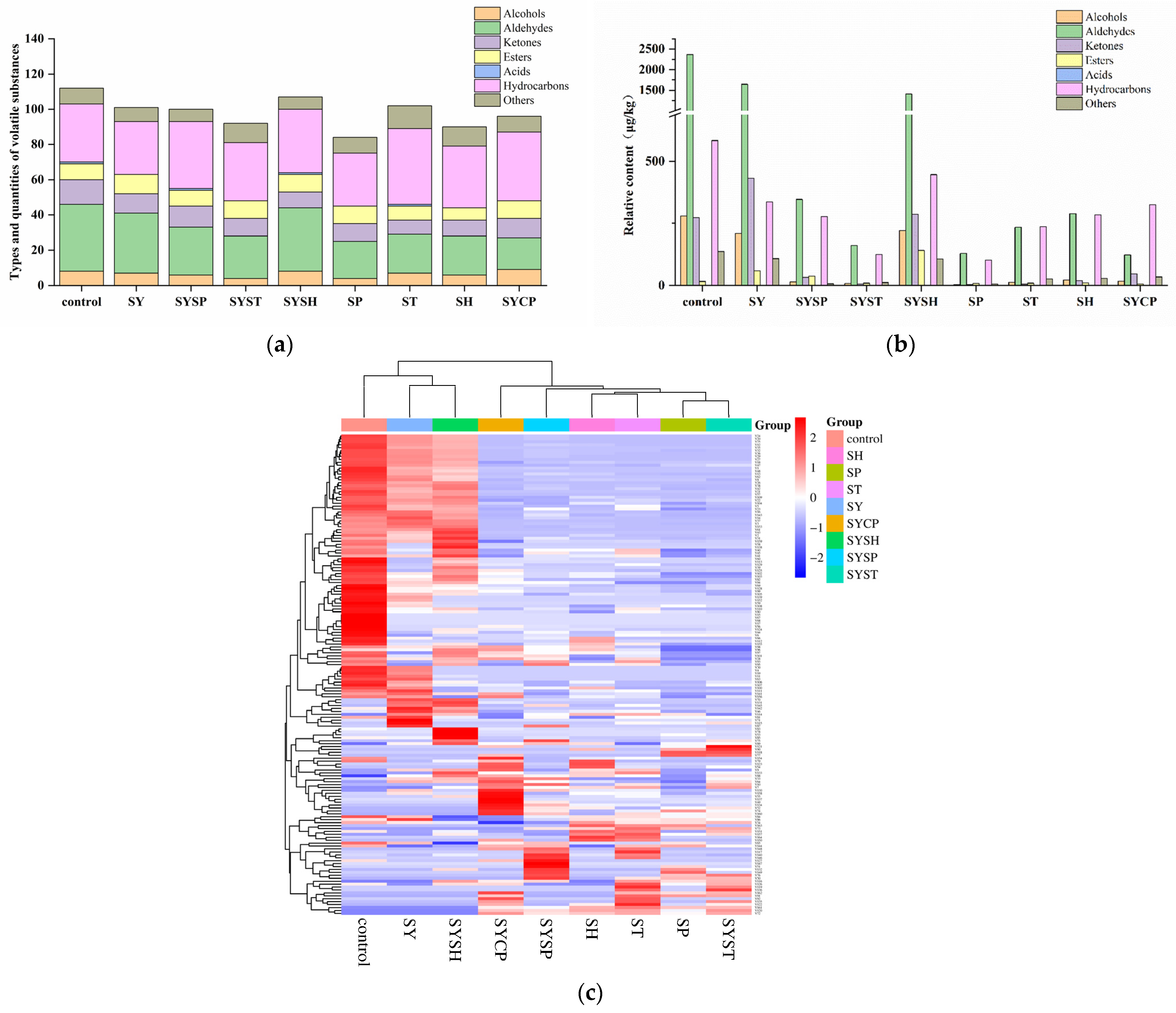
2.5. Volatile Flavor Compounds
2.6. Odor Activity Values (OAVs)
2.7. Sensory Evaluation
3. Materials and Methods
3.1. Materials and Chemicals
3.2. Sample Preparation
3.3. Thawing Loss
3.4. pH and Color Measurement
3.5. Textural Properties
3.6. Determination of Free Amino Acids by HPLC
3.7. Determination of TBARS Values
3.8. Volatile Compounds Using HS/SPME-GC/MS
3.9. Odor Activity Value (OAV) Calculation
3.10. Sensory Evaluation
3.11. Statistical Analysis
4. Conclusions
Supplementary Materials
Author Contributions
Funding
Institutional Review Board Statement
Informed Consent Statement
Data Availability Statement
Conflicts of Interest
References
- Tang, T.; Zhang, M.; Law, C.L.; Mujumdar, A.S. Novel strategies for controlling nitrite content in prepared dishes: Current status, potential benefits, limitations and future challenges. Food Res. Int. 2023, 170, 112984. [Google Scholar] [CrossRef] [PubMed]
- Arowolo, F.K.; Yang, X.; Blaser, M.E.; Nicholson, A.M.; Hosokawa, E.; Booth, J.R.; Jobsis, C.T.; Russell, R.L.; Meudt, J.J.; Reichert, J.L.; et al. Presence of lipid oxidation products in swine diet lowers pork quality and stability during storage. Meat Sci. 2020, 160, 107946. [Google Scholar] [CrossRef] [PubMed]
- Ma, Q.L.; Hamid, N.; Bekhit, A.E.D.; Robertson, J.; Law, T.F. Evaluation of pre-rigor injection of beef with proteases on cooked meat volatile profile after 1day and 21days post-mortem storage. Meat Sci. 2012, 92, 430–439. [Google Scholar] [CrossRef] [PubMed]
- Liu, J.; Ellies-Oury, M.P.; Chriki, S.; Legrand, I.; Pogorzelski, G.; Wierzbicki, J.; Farmer, L.; Troy, D.; Polkinghorne, R.; Hocquette, J.F. Contributions of tenderness, juiciness and flavor liking to overall liking of beef in Europe. Meat Sci. 2020, 168, 108190. [Google Scholar] [CrossRef]
- Cheng, J.-H.; Ockerman, H.W. Effect of phosphate with tumbling on lipid oxidation of precooked roast beef. Meat Sci. 2003, 65, 1353–1359. [Google Scholar] [CrossRef] [PubMed]
- Garmyn, A.; Hardcastle, N.; Bendele, C.; Polkinghorne, R.; Miller, M. Exploring Consumer Palatability of Australian Beef Fajita Meat Enhanced with Phosphate or Sodium Bicarbonate. Foods 2020, 9, 177. [Google Scholar] [CrossRef] [PubMed]
- Baublits, R.T.; Pohlman, F.W.; Brown, A.H.; Johnson, Z.B. Effects of sodium chloride, phosphate type and concentration, and pump rate on beef biceps femoris quality and sensory characteristics. Meat Sci. 2005, 70, 205–214. [Google Scholar] [CrossRef] [PubMed]
- Lampila, L.E. Applications and functions of food-grade phosphates. Ann. N. Y. Acad. Sci. 2013, 1301, 37–44. [Google Scholar] [CrossRef]
- Santhi, D.; Kalaikannan, A.; Sureshkumar, S. Factors influencing meat emulsion properties and product texture: A review. Crit. Rev. Food Sci. Nutr. 2017, 57, 2021–2027. [Google Scholar] [CrossRef] [PubMed]
- Kang, Y.; Wang, X.; Xiong, L.; Pei, J.; Ding, Z.; Guo, S.; Cao, M.; Bao, P.; Wu, X.; Chu, M.; et al. Application of GC-IMS, GC-MS, and LC-MS/MS techniques to a comprehensive systematic study on the flavor characteristics of different muscles in the yak. Food Biosci. 2024, 59, 104173. [Google Scholar] [CrossRef]
- Guo, X.; Schwab, W.; Ho, C.T.; Song, C.; Wan, X. Characterization of the aroma profiles of oolong tea made from three tea cultivars by both GC-MS and GC-IMS. Food Chem. 2021, 376, 131933. [Google Scholar] [CrossRef]
- Song, H.; Liu, J. GC-O-MS technique and its applications in food flavor analysis. Food Res. Int. 2018, 114, 187–198. [Google Scholar] [CrossRef]
- Geng, Q.; Qin, F.; Zeng, M.; Wang, Z.; Chen, Q.; Zhang, W.; Zhu, B.; He, Z.; Chen, J. Effects of heat treatment on the profile of volatile flavor components in bamboo shoots. Food Biosci. 2024, 58, 103817. [Google Scholar] [CrossRef]
- Wang, X.; Zhu, L.; Han, Y.; Xu, L.; Jin, J.; Cai, Y.; Wang, H. Analysis of volatile compounds between raw and cooked beef by HS-SPME–GC–MS. J. Food Process Preserv. 2017, 42, 13503. [Google Scholar] [CrossRef]
- Zhou, M.; Liu, D.; Qiu, W.; Wang, C.; Yu, W.; Xiong, G.; Wang, L.; Shi, L.; Wu, W.; Chen, S.; et al. Lipidomics and GC-MS analyses of key lipids for volatile compound formation in crayfish meat under different thermal processing treatments. LWT 2023, 189, 115522. [Google Scholar] [CrossRef]
- Pinton, M.B.; Correa, L.P.; Facchi, M.M.X.; Heck, R.T.; Leaes, Y.S.V.; Cichoski, A.J.; Lorenzo, J.M.; Dos Santos, M.; Pollonio, M.A.R.; Campagnol, P.C.B. Ultrasound: A new approach to reduce phosphate content of meat emulsions. Meat Sci. 2019, 152, 88–95. [Google Scholar] [CrossRef]
- Pinton, M.B.; dos Santos, B.A.; Lorenzo, J.M.; Cichoski, A.J.; Boeira, C.P.; Campagnol, P.C.B. Green technologies as a strategy to reduce NaCl and phosphate in meat products: An overview. Curr. Opin. Food Sci. 2021, 40, 1–5. [Google Scholar] [CrossRef]
- Mamani-Linares, L.W.; Gallo, C.B. Meat quality, proximate composition and muscle fatty acid profile of young llamas (Lama glama) supplemented with hay or concentrate during the dry season. Meat Sci. 2014, 96, 394–399. [Google Scholar] [CrossRef] [PubMed]
- Thangavelu, K.P.; Kerry, J.P.; Tiwari, B.K.; McDonnell, C.K. Novel processing technologies and ingredient strategies for the reduction of phosphate additives in processed meat. Trends Food Sci. Technol. 2019, 94, 43–53. [Google Scholar] [CrossRef]
- Shen, Q.W.; Swartz, D.R.; Wang, Z.; Liu, Y.; Gao, Y.; Zhang, D. Different actions of salt and pyrophosphate on protein extraction from myofibrils reveal the mechanism controlling myosin dissociation. J. Sci. Food Agric. 2016, 96, 2033–2039. [Google Scholar] [CrossRef]
- Puolanne, E.; Halonen, M. Theoretical aspects of water-holding in meat. Meat Sci. 2010, 86, 151–165. [Google Scholar] [CrossRef]
- Zhang, L.; Yin, M.; Zheng, Y.; Tao, N.-P.; Wu, X.; Wang, X. Short-term rearing in brackish water regulates the taste-related metabolites of abdomen muscle for adult male Eriocheir sinensis. Lwt 2021, 142, 110898. [Google Scholar] [CrossRef]
- Li, Y.; Feng, T.; Sun, J.; Guo, L.; Wang, B.; Huang, M.; Xu, X.; Yu, J.; Ho, H. Physicochemical and microstructural attributes of marinated chicken breast influenced by breathing ultrasonic tumbling. Ultrason. Sonochem. 2020, 64, 105022. [Google Scholar] [CrossRef]
- Kilinc, B.; Cakli, S.; Dincer, T.; Cadun, A. Effects of Phosphates Treatment on the Quality of Frozen-Thawed Fish Species. J. Muscle Foods 2009, 20, 377–391. [Google Scholar] [CrossRef]
- Sickler, M.L.; Claus, J.R.; Marriott, N.G.; Eigel, W.N.; Wang, H. Reduction in lipid oxidation by incorporation of encapsulated sodium tripolyphosphate in ground turkey. Meat Sci. 2013, 95, 376–380. [Google Scholar] [CrossRef] [PubMed]
- Dominguez, R.; Pateiro, M.; Gagaoua, M.; Barba, F.J.; Zhang, W.; Lorenzo, J.M. A Comprehensive Review on Lipid Oxidation in Meat and Meat Products. Antioxidants 2019, 8, 429. [Google Scholar] [CrossRef]
- Merlo, T.C.; Lorenzo, J.M.; Saldana, E.; Patinho, I.; Oliveira, A.C.; Menegali, B.S.; Selani, M.M.; Dominguez, R.; Contreras-Castillo, C.J. Relationship between volatile organic compounds, free amino acids, and sensory profile of smoked bacon. Meat Sci. 2021, 181, 108596. [Google Scholar] [CrossRef]
- Zhuang, K.; Wu, N.; Wang, X.; Wu, X.; Wang, S.; Long, X.; Wei, X. Effects of 3 Feeding Modes on the Volatile and Nonvolatile Compounds in the Edible Tissues of Female Chinese Mitten Crab (Eriocheir sinensis). J. Food Sci. 2016, 81, S968–S981. [Google Scholar] [CrossRef] [PubMed]
- Qi, J.; Liu, D.Y.; Zhou, G.H.; Xu, X.L. Characteristic Flavor of Traditional Soup Made by Stewing Chinese Yellow-Feather Chickens. J. Food Sci. 2017, 82, 2031–2040. [Google Scholar] [CrossRef]
- Dzialo, M.C.; Park, R.; Steensels, J.; Lievens, B.; Verstrepen, K.J. Physiology, ecology and industrial applications of aroma formation in yeast. FEMS Microbiol. Rev. 2017, 41 (Suppl. 1), S95–S128. [Google Scholar] [CrossRef] [PubMed]
- Girard, B.; Durance, T. Headspace Volatiles of Sockeye and Pink Salmon as Affected by Retort Process. J. Food Sci. 2008, 65, 34–39. [Google Scholar] [CrossRef]
- Zhu, J.; Niu, Y.; Xiao, Z. Characterization of the key aroma compounds in Laoshan green teas by application of odour activity value (OAV), gas chromatography-mass spectrometry-olfactometry (GC-MS-O) and comprehensive two-dimensional gas chromatography mass spectrometry (GC x GC-qMS). Food Chem. 2021, 339, 128136. [Google Scholar] [CrossRef] [PubMed]
- Gong, J.; Ma, Y.; Li, L.; Cheng, Y.; Huang, Y. Comparative characterization and contribution of key aroma compounds in the typical base liquor of Jiang-flavor Baijiu from different distributions in the Chinese Chishui River basin. Food Chem. X 2023, 20, 100932. [Google Scholar] [CrossRef] [PubMed]
- Zamora, R.; Navarro, J.L.; Aguilar, I.; Hidalgo, F.J. Lipid-derived aldehyde degradation under thermal conditions. Food Chem. 2015, 174, 89–96. [Google Scholar] [CrossRef] [PubMed]
- Zhou, L.; Zhao, M.; Bindler, F.; Marchioni, E. Comparison of the Volatiles Formed by Oxidation of Phosphatidylcholine to Triglyceride in Model Systems. J. Agric. Food Chem. 2014, 62, 8295–8301. [Google Scholar] [CrossRef]
- Domínguez, R.; Gómez, M.; Fonseca, S.; Lorenzo, J.M. Influence of thermal treatment on formation of volatile compounds, cooking loss and lipid oxidation in foal meat. LWT-Food Sci. Technol. 2014, 58, 439–445. [Google Scholar] [CrossRef]
- Madruga, M.S.; Elmore, J.S.; Oruna-Concha, M.J.; Balagiannis, D.; Mottram, D.S. Determination of some water-soluble aroma precursors in goat meat and their enrolment on flavour profile of goat meat. Food Chem. 2010, 123, 513–520. [Google Scholar] [CrossRef]
- Rasinska, E.; Rutkowska, J.; Czarniecka-Skubina, E.; Tambor, K. Effects of cooking methods on changes in fatty acids contents, lipid oxidation and volatile compounds of rabbit meat. LWT 2019, 110, 64–70. [Google Scholar] [CrossRef]
- Sun, Y.; Zhang, Y.; Song, H. Variation of aroma components during frozen storage of cooked beef balls by SPME and SAFE coupled with GC-O-MS. J. Food Process. Preserv. 2020, 45, e15036. [Google Scholar] [CrossRef]
- Zhen, Z.Y.; Liu, Y.L.; Wang, J.; Li, J.J.; Li, X.B.; Zheng, H.B. Determination of volatile flavor compounds in raw and treated duck meats of different body parts. J. Food Biochem. 2021, 46, e13908. [Google Scholar] [CrossRef] [PubMed]
- Han, G.; Zhang, L.; Li, Q.; Wang, Y.; Chen, Q.; Kong, B. Impacts of different altitudes and natural drying times on lipolysis, lipid oxidation and flavour profile of traditional Tibetan yak jerky. Meat Sci. 2020, 162, 108030. [Google Scholar] [CrossRef]
- Lorenzo, J.M. Changes on physico-chemical, textural, lipolysis and volatile compounds during the manufacture of dry-cured foal “cecina”. Meat Sci. 2014, 96, 256–263. [Google Scholar] [CrossRef]
- Yao, W.; Cai, Y.; Liu, D.; Chen, Y.; Li, J.; Zhang, M.; Chen, N.; Zhang, H. Analysis of flavor formation during production of Dezhou braised chicken using headspace-gas chromatography-ion mobility spec-trometry (HS-GC-IMS). Food Chem. 2022, 370, 130989. [Google Scholar] [CrossRef] [PubMed]
- Alim, A.; Song, H.; Liu, Y.; Zou, T.; Zhang, Y.; Zhang, S.; Raza, A. Research of beef-meaty aroma compounds from yeast extract using carbon module labeling (CAMOLA) technique. LWT 2019, 112, 108239. [Google Scholar] [CrossRef]
- Yuan, D.; Xu, Y.; Kong, B.; Cao, C.; Zhang, F.; Xia, X.; Zhang, H.; Liu, Q.; Zhao, J. Application of seaweed dietary fiber as a potential alternative to phosphates in frankfurters with healthier profiles. Meat Sci. 2023, 196. [Google Scholar] [CrossRef] [PubMed]
- Quan, W.; Wu, Z.; Jiao, Y.; Liu, G.; Wang, Z.; He, Z.; Tao, G.; Qin, F.; Zeng, M.; Chen, J. Exploring the relationship between potato components and Maillard reaction derivative harmful products using multivariate statistical analysis. Food Chem. 2021, 339, 127853. [Google Scholar] [CrossRef] [PubMed]
- Xiong, Z.; Sun, D.W.; Pu, H.; Xie, A.; Han, Z.; Luo, M. Non-destructive prediction of thiobarbituricacid reactive substances (TBARS) value for freshness evaluation of chicken meat using hyperspectral imaging. Food Chem. 2015, 179, 175–181. [Google Scholar] [CrossRef] [PubMed]




| Group | Hardness (N) | Springiness (cm) | Chewiness (N × cm) | Resilience (-) |
|---|---|---|---|---|
| control | 38.07 ± 3.56 a | 0.60 ± 0.05 b | 15.85 ± 2.57 a | 0.25 ± 0.01 bc |
| SY | 35.60 ± 3.33 ab | 0.65 ± 0.03 b | 14.53 ± 2.03 ab | 0.25 ± 0.03 abc |
| SYSP | 22.65 ± 5.22 e | 0.78 ± 0.04 a | 11.27 ± 1.72 cd | 0.25 ± 0.03 bc |
| SYST | 27.30 ± 2.90 de | 0.78 ± 0.04 a | 12.81 ± 1.41 bc | 0.26 ± 0.01 ab |
| SYSH | 22.77 ± 2.30 e | 0.78 ± 0.05 a | 9.73 ± 1.36 d | 0.27 ± 0.02 a |
| SP | 33.00 ± 1.13 bc | 0.60 ± 0.06 b | 14.13 ± 1.86 ab | 0.22 ± 0.01 de |
| ST | 32.85 ± 1.69 bc | 0.62 ± 0.06 b | 13.69 ± 1.40 abc | 0.22 ± 0.01 de |
| SH | 29.98 ± 1.57 cd | 0.62 ± 0.04 b | 13.02 ± 1.59 bc | 0.21 ± 0.02 e |
| SYCP | 27.22 ± 0.35 de | 0.75 ± 0.03 a | 12.52 ± 1.44 bc | 0.23 ± 0.02 cd |
| Species | Content (mg/100g) | ||||||||
|---|---|---|---|---|---|---|---|---|---|
| Control | SY | SYSP | SYST | SYSH | SP | ST | SH | SYCP | |
| asp | 40.1 ± 7.49 a | 9.70 ± 0.30 b | 10.1 ± 0.43 b | 7.95 ± 1.15 b | 7.25 ± 0.16 b | 8.77 ± 0.37 b | 9.39 ± 0.24 b | 7.08 ± 1.79 b | 8.33 ± 1.88 b |
| glu | 65.8 ± 0.63 cd | 50.0 ± 2.79 e | 80.2 ± 8.29 ab | 57.8 ± 2.35 de | 51.2 ± 5.01 e | 72.2 ± 7.54 bc | 92.5 ± 9.33 a | 48.0 ± 4.14 e | 57.6 ± 2.83 de |
| ser | 44.1 ± 1.29 a | 27.3 ± 0.98 cd | 34.2 ± 3.97 bc | 31.9 ± 0.75 bc | 26.1 ± 0.18 cd | 27.3 ± 0.84 cd | 28.9 ± 4.63 cd | 23.1 ± 0.83 d | 38.0 ± 7.64 ab |
| his | 24.0 ± 4.28 a | 18.5 ± 1.36 a | 17.0 ± 6.28 a | 12.0 ± 1.02 a | 11.4 ± 0.80 a | 14.2 ± 0.66 a | 11.3 ± 14.1 a | 11.5 ± 2.52 a | 16.3 ± 2.81 a |
| gly | 41.4 ± 0.23 bc | 41.4 ± 0.15 bc | 37.7 ± 3.14 d | 38.5 ± 1.22 cd | 42.0 ± 0.35 b | 42.2 ± 0.79 b | 34.2 ± 0.99 e | 46.8 ± 1.34 a | 38.5 ± 0.93 cd |
| thr | 41.8 ± 0.83 a | 31.8 ± 0.49 bc | 35.0 ± 4.43 b | 30.5 ± 1.67 bc | 28.0 ± 0.92 c | 30.8 ± 0.60 bc | 27.4 ± 3.13 c | 26.5 ± 1.49 c | 30.8 ± 1.82 bc |
| arg | 43.1 ± 0.51 c | 42.9 ± 4.04 c | 62.8 ± 0.58 a | 50.2 ± 0.32 b | 40.6 ± 0.81 c | 44.4 ± 2.14 c | 58.2 ± 1.40 a | 44.1 ± 3.27 c | 49.9 ± 1.54 b |
| ala | 344 ± 0.70 f | 485 ± 5.26 b | 524 ± 4.79 a | 364 ± 5.11 e | 493 ± 5.19 b | 485 ± 7.11 b | 372 ± 1.83 e | 461 ± 7.95 c | 446 ± 0.25 de |
| tyr | 24.2 ± 0.95 b | 34.5 ± 3.65 ab | 36.0 ± 13.0 ab | 33.8 ± 6.83 ab | 35.1 ± 5.67 ab | 33.8 ± 6.44 ab | 30.7 ± 0.50 ab | 33.6 ± 0.48 ab | 42.8 ± 13.2 a |
| cys-s | 0.76 ± 0.43 a | 0.66 ± 0.35 a | 0.51 ± 0.09 a | 0.43 ± 0.03 a | 0.51 ± 0.19 a | 0.69 ± 0.42 a | 0.35 ± 0.14 a | 0.44 ± 0.03 a | 0.37 ± 0.24 a |
| val | 31.2 ± 0.21 a | 37.4 ± 2.27 a | 36.8 ± 0.13 a | 29.4 ± 2.05 a | 33.3 ± 0.56 a | 28.8 ± 0.27 a | 44.1 ± 24.7 a | 26.6 ± 1.54 a | 30.5 ± 1.01 a |
| met | 14.6 ± 1.21c | 34.9 ± 0.33 a | 20.7 ± 0.64 c | 30.9 ± 1.18 ab | 30.6 ± 1.59 ab | 19.4 ± 4.67 c | 13.4 ± 8.88 c | 21.7 ± 6.10 bc | 30.2 ± 0.78 ab |
| phe | 24.5 ± 9.31a | 22.2 ± 0.11 a | 19.7 ± 6.13 a | 16.3 ± 4.03 a | 16.5 ± 2.57 a | 18.6 ± 4.58 a | 15.5 ± 5.14 a | 15.5 ± 4.60 a | 18.5 ± 1.81 a |
| ile | 17.2 ± 0.27 b | 20.2 ± 0.93 a | 16.9 ± 1.65 b | 14.3. ± 0.88 cd | 17.6 ± 0.23 b | 14.0 ± 0.97 d | 12.2 ± 0.95 d | 13.1 ± 1.28 d | 16.3 ± 0.19 bc |
| leu | 32.9 ± 1.05 de | 44.6 ± 0.33 a | 33.9 ± 0.46 cd | 38.6 ± 6.22 bc | 36.4 ± 0.17 bcd | 26.5 ± 0.14 f | 27.8 ± 1.45 ef | 28.6 ± 0.28 ef | 39.7 ± 0.77 ab |
| lys | 35.3 ± 1.06 a | 25.9 ± 0.27 bc | 34.2 ± 0.22 a | 23.3 ± 0.59 e | 21.6 ± 0.70 f | 24.6 ± 0.09 d | 26.6 ± 0.28 b | 18.8 ± 0.66 g | 25.2 ± 0.13 cd |
| pro | 18.3 ± 0.66 cd | 16.7 ± 0.52 d | 21.2 ± 0.27 abc | 19.6 ± 0.79 cd | 18.8 ± 2.67 cd | 23.1 ± 0.84 ab | 23.7 ± 2.28 a | 18.8 ± 0.21 cd | 20.5 ± 0.13 bc |
| total | 843 ± 6.86 c | 944 ± 13.1 b | 1021 ± 7.19 a | 800 ± 2.89 c | 910 ± 9.08 b | 914 ± 16.5 b | 833 ± 51.0 c | 845 ± 34.9 c | 910 ± 27.8 b |
| No. | Volatile Compounds | OT (μg/kg) | OAV | ||||||||
|---|---|---|---|---|---|---|---|---|---|---|---|
| Control | SY | SYSP | SYST | SYSH | SP | ST | SH | SYCP | |||
| 1 | 1-Octen-3-ol | 1 | 82.66 | 100.21 | 5.30 | 1.44 | 86.71 | - | 2.28 | 6.19 | 2.21 |
| 2 | Pentanal | 12 | 25.54 | 16.44 | 1.72 | 0.43 | 13.70 | - | - | 1.27 | - |
| 3 | Hexanal | 4.5 | 202.17 | 116.87 | 24.45 | 3.47 | 98.63 | 3.12 | 5.90 | 19.12 | 4.12 |
| 4 | Heptanal | 3 | 49.66 | 64.38 | 8.05 | 1.74 | 43.23 | 1.32 | 2.83 | 3.61 | 1.72 |
| 5 | Octanal | 0.7 | 265.92 | 256.98 | 38.60 | 15.80 | 191.62 | 13.24 | 19.89 | 27.36 | 10.99 |
| 6 | Nonanal | 1 | 301.88 | 239.68 | 67.47 | 74.83 | 202.59 | 73.83 | 71.95 | 82.22 | 34.91 |
| 7 | 2-Octenal, (E)- | 3 | 14.20 | 9.73 | 0.40 | - | 8.00 | - | - | - | - |
| 8 | 2,4-Heptadienal, (E,E)- | 0.15 | 26.70 | 13.63 | - | - | 16.56 | - | - | - | - |
| 9 | Decanal | 0.1 | 304.79 | 258.25 | 78.66 | 112.95 | 265.15 | 105.07 | 118.26 | 101.36 | 64.91 |
| 10 | Benzaldehyde | 24 | 3.07 | 1.94 | 1.22 | 0.43 | 2.06 | 0.13 | 1.33 | 0.60 | 0.45 |
| 11 | trans-2-Nonenal | 0.19 | 118.28 | 77.82 | 3.63 | - | 63.94 | - | - | - | - |
| 12 | cis-4-Decenal | 0.04 | 290.48 | 198.77 | - | - | 170.17 | - | - | - | - |
| 13 | 2,6-Nonadienal, (E,Z)- | 0.02 | 26.40 | 16.95 | - | - | 20.25 | - | - | - | - |
| 14 | 2-Decenal, (Z)- | 0.4 | 29.62 | 21.71 | 1.48 | - | 17.23 | - | - | - | - |
| 15 | 2,4-Decadienal | 0.3 | 46.76 | 26.36 | - | - | 23.78 | - | - | - | - |
| 16 | 2,4-Nonadienal, (E,E)- | 0.09 | 120.02 | 63.81 | - | - | 44.61 | - | - | - | - |
| 17 | 2,3-Butanedione | 0.059 | 3698.37 | - | 175.66 | - | - | - | - | - | 663.25 |
| 18 | 2-Decanone | 1.43 | 1.21 | 1.15 | - | - | 1.66 | - | - | - | - |
| 19 | 3,5-Octadien-2-one, (E,E)- | 0.15 | 56.47 | 52.21 | - | - | - | - | - | - | - |
| 20 | 2,3-Octanedione | 2.52 | - | 113.24 | 5.54 | - | 103.76 | - | 0.37 | 5.07 | 0.40 |
| 21 | D-Limonene | 10 | 0.74 | 0.34 | 3.96 | 0.23 | 0.99 | 0.44 | 2.95 | 0.89 | 0.65 |
| 22 | Disulfide, dimethyl | 0.06 | 29.83 | - | - | 42.59 | 20.49 | - | 58.31 | 65.46 | - |
| 23 | Furan, 2-pentyl- | 6 | 14.42 | 15.35 | - | 0.12 | 16.08 | 0.09 | 0.30 | 0.98 | 0.23 |
| 24 | Dimethyl trisulfide | 0.005 | 2643.28 | 573.97 | 581.72 | 123.87 | 1073.82 | - | 1013.22 | 1413.13 | 111.20 |
| Group | Appearance | Juiciness | Flavor | Tenderness | Overall Acceptability |
|---|---|---|---|---|---|
| control | 5.11 ± 1.90 a | 3.67 ± 1.00 c | 3.44 ± 1.33 c | 4.11 ± 1.62 c | 3.22 ± 1.39 d |
| SY | 4.89 ± 1.36 a | 4.00 ± 0.87 c | 4.89 ± 1.27 b | 3.89 ± 1.62 c | 3.67 ± 1.32 cd |
| SYSP | 5.44 ± 1.74 a | 6.44 ± 1.01 a | 6.67 ± 1.41 a | 6.44 ± 1.94 ab | 6.78 ± 1.39 a |
| SYST | 5.00 ± 1.73 a | 6.44 ± 1.67 a | 6.00 ± 1.12 ab | 6.56 ± 1.94 a | 5.89 ± 1.69 ab |
| SYSH | 6.22 ± 1.39 a | 5.78 ± 1.56 ab | 7.00 ± 1.41 a | 6.00 ± 1.80 ab | 6.22 ± 1.64 ab |
| SP | 6.44 ± 1.33 a | 7.00 ± 1.58 a | 7.00 ± 1.66 a | 5.89 ± 1.17 ab | 6.78 ± 1.30 a |
| ST | 6.33 ± 1.80 a | 4.56 ± 1.42 bc | 5.89 ± 1.62 ab | 4.67 ± 1.80 bc | 5.00 ± 1.22 bc |
| SH | 5.89 ± 1.54 a | 5.56 ± 1.24 ab | 6.89 ± 1.45 a | 4.78 ± 1.79 abc | 5.89 ± 1.36 ab |
| SYCP | 5.11 ± 1.90 a | 6.56 ± 1.33 a | 5.78 ± 1.92 ab | 6.00 ± 1.66 ab | 5.78 ± 1.39 ab |
Disclaimer/Publisher’s Note: The statements, opinions and data contained in all publications are solely those of the individual author(s) and contributor(s) and not of MDPI and/or the editor(s). MDPI and/or the editor(s) disclaim responsibility for any injury to people or property resulting from any ideas, methods, instructions or products referred to in the content. |
© 2025 by the authors. Licensee MDPI, Basel, Switzerland. This article is an open access article distributed under the terms and conditions of the Creative Commons Attribution (CC BY) license (https://creativecommons.org/licenses/by/4.0/).
Share and Cite
Wang, W.; Zeng, M.; Chen, Q.; Wang, Z.; He, Z.; Chen, J. Influence of Phosphate Marinades on the Quality and Flavor Characteristics of Prepared Beef. Molecules 2025, 30, 202. https://doi.org/10.3390/molecules30010202
Wang W, Zeng M, Chen Q, Wang Z, He Z, Chen J. Influence of Phosphate Marinades on the Quality and Flavor Characteristics of Prepared Beef. Molecules. 2025; 30(1):202. https://doi.org/10.3390/molecules30010202
Chicago/Turabian StyleWang, Wanqi, Maomao Zeng, Qiuming Chen, Zhaojun Wang, Zhiyong He, and Jie Chen. 2025. "Influence of Phosphate Marinades on the Quality and Flavor Characteristics of Prepared Beef" Molecules 30, no. 1: 202. https://doi.org/10.3390/molecules30010202
APA StyleWang, W., Zeng, M., Chen, Q., Wang, Z., He, Z., & Chen, J. (2025). Influence of Phosphate Marinades on the Quality and Flavor Characteristics of Prepared Beef. Molecules, 30(1), 202. https://doi.org/10.3390/molecules30010202

