Enhanced Fermentation of Pu-Erh Tea with Aspergillus niger: Quality and Microbial Community Analysis
Abstract
1. Introduction
2. Results
2.1. Metabolite Distribution Profile
2.2. Screening for Differentially Expressed Metabolites
2.3. KEGG Metabolic Pathway Enrichment Analysis
2.4. Microbial Community Analysis
2.5. Differential Analysis of Microbial Communities in Different Fermentation Methods
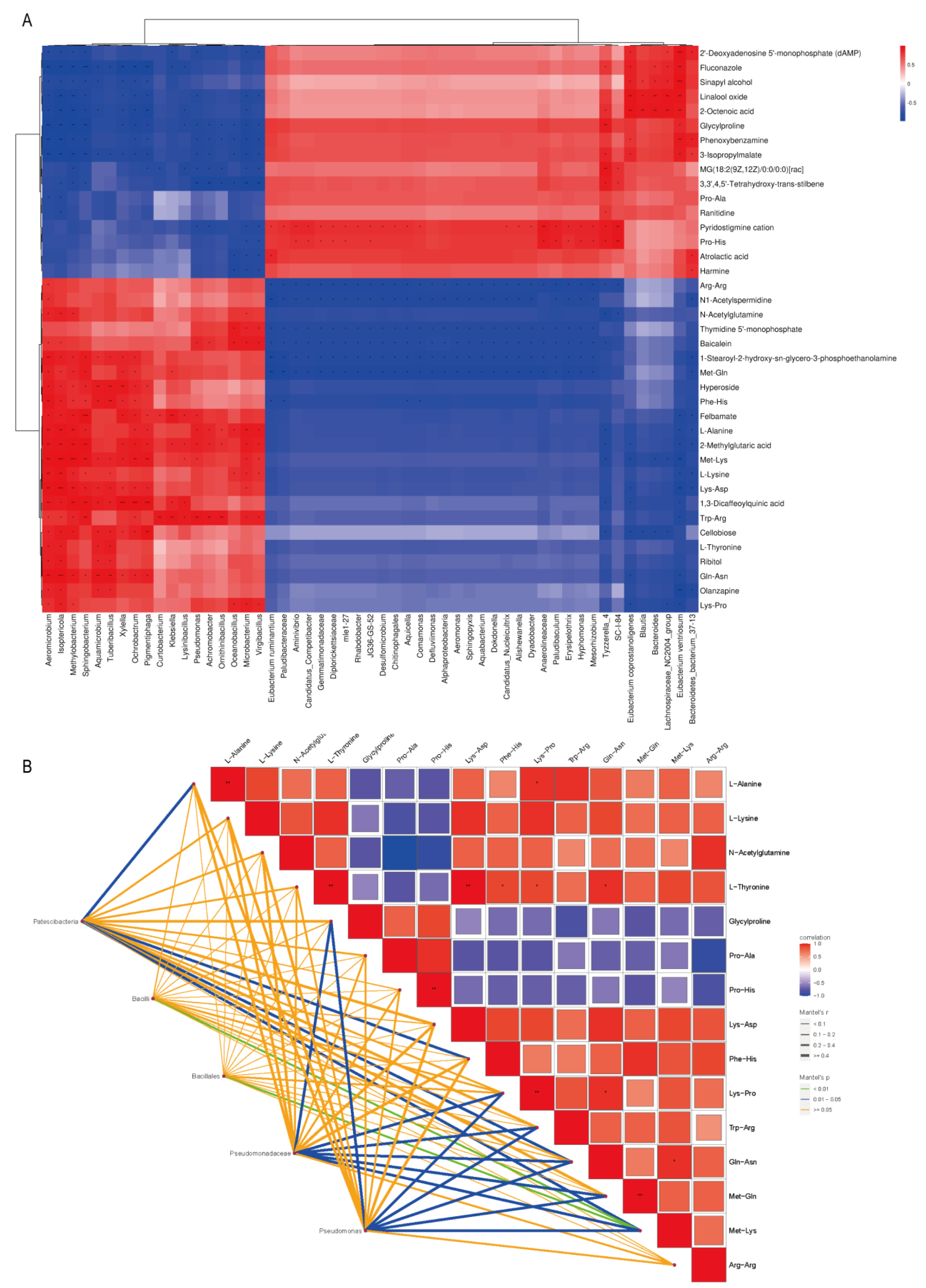
2.6. Multivariate Statistical Analysis of Differential Metabolites and Microorganisms
3. Discussion
3.1. Enhanced Fermentation by Aspergillus Niger Significantly Alters Microbial Community Structure and Abundance of Bacillales and Pseudomonas in Tea Samples
3.2. Enhanced Fermentation by Aspergillus Niger Significantly Alters Composition of Amino Acid Metabolites in Tea Samples
4. Materials and Methods
4.1. Experimental Materials
4.2. Instruments and Equipment
4.3. Isolation and Identification of Aspergillus Niger
4.4. Tea Fermentation
4.5. Determination of Metabolic Components
4.6. Determination of Microbial Diversity
4.7. Non-Target Metabolomics Data Analysis
4.8. Amplicon Sequencing Data Analysis of 16S rDNA
4.9. Association Analysis
4.10. Statistical Methods
5. Conclusions
Supplementary Materials
Author Contributions
Funding
Institutional Review Board Statement
Informed Consent Statement
Data Availability Statement
Conflicts of Interest
References
- Liu, J.-Y.; He, D.; Xing, Y.-F.; Zeng, W.; Ren, K.; Zhang, C.; Lu, Y.; Yang, S.; Ou, S.-J.; Wang, Y.; et al. Effects of Bioactive Components of Pu-Erh Tea on Gut Microbiomes and Health: A Review. Food Chem. 2021, 353, 129439. [Google Scholar] [CrossRef]
- Zhang, L.; Han, Z.; Granato, D. Polyphenols in Foods: Classification, Methods of Identification, and Nutritional Aspects in Human Health. Adv. Food Nutr. Res. 2021, 98, 1–33. [Google Scholar] [CrossRef] [PubMed]
- Zhao, M.; Zhang, D.-L.; Su, X.-Q.; Duan, S.-M.; Wan, J.-Q.; Yuan, W.-X.; Liu, B.-Y.; Ma, Y.; Pan, Y.-H. An Integrated Metagenomics/Metaproteomics Investigation of the Microbial Communities and Enzymes in Solid-State Fermentation of Pu-Erh Tea. Sci. Rep. 2015, 5, 10117. [Google Scholar] [CrossRef]
- Zhao, M.; Su, X.Q.; Nian, B.; Chen, L.J.; Zhang, D.L.; Duan, S.M.; Wang, L.Y.; Shi, X.Y.; Jiang, B.; Jiang, W.W.; et al. Integrated Meta-Omics Approaches to Understand the Microbiome of Spontaneous Fermentation of Traditional Chinese Pu-Erh Tea. mSystems 2019, 4, e00680. [Google Scholar] [CrossRef]
- Zhu, M.; Li, N.A.; Zhou, F.; Ouyang, J.; Lu, D.-M.; Xu, W.; Li, J.; Lin, H.-Y.; Zhang, Z.; Xiao, J.-B.; et al. Microbial Bioconversion of the Chemical Components in Dark Tea. Food Chem. 2020, 312, 126043. [Google Scholar] [CrossRef]
- Wong, M.; Sirisena, S.; Ng, K. Phytochemical Profile of Differently Processed Tea: A Review. J. Food Sci. 2022, 87, 1925–1942. [Google Scholar] [CrossRef]
- Adler, P.; Bolten, C.J.; Dohnt, K.; Hansen, C.E.; Wittmann, C. Core Fluxome and Metafluxome of Lactic Acid Bacteria under Simulated Cocoa Pulp Fermentation Conditions. Appl. Environ. Microbiol. 2013, 79, 5670–5681. [Google Scholar] [CrossRef]
- Fang, L.; Wang, W.; Dou, Z.; Chen, J.; Meng, Y.; Cai, L.; Li, Y. Effects of Mixed Fermentation of Different Lactic Acid Bacteria and Yeast on Phytic Acid Degradation and Flavor Compounds in Sourdough. LWT 2023, 174, 114438. [Google Scholar] [CrossRef]
- Song, Y.-R.; Jeong, D.-Y.; Baik, S.-H. Effects of Indigenous Yeasts on Physicochemical and Microbial Properties of Korean Soy Sauce Prepared by Low-Salt Fermentation. Food Microbiol. 2015, 51, 171–178. [Google Scholar] [CrossRef]
- Ye, J.-H.; Ye, Y.; Yin, J.-F.; Jin, J.; Liang, Y.-R.; Liu, R.-Y.; Tang, P.; Xu, Y.-Q. Bitterness and Astringency of Tea Leaves and Products: Formation Mechanism and Reducing Strategies. Trends Food Sci. Technol. 2022, 123, 130–143. [Google Scholar] [CrossRef]
- Liu, K.; Wang, L.; Jiang, B.; An, J.; Nian, B.; Wang, D.; Chen, L.; Ma, Y.; Wang, X.; Fan, J. Effect of Inoculation with Penicillium chrysogenum on Chemical Components and Fungal Communities in Fermentation of Pu-Erh Tea. Food Res. Int. 2021, 150, 110748. [Google Scholar] [CrossRef]
- Chen, C.-S.; Chan, H.-C.; Chang, Y.-N.; Liu, B.-L.; Chen, Y.-S. Effects of Bacterial Strains on Sensory Quality of Pu-Erh Tea in an Improved Pile-Fermentation Process. J. Sens. Stud. 2009, 24, 534–553. [Google Scholar] [CrossRef]
- Zhou, Y.; Sun, Q.; Teng, C.; Zhou, M.; Fan, G.; Qu, P. Preparation and Improvement of Physicochemical and Functional Properties of Dietary Fiber from Corn Cob Fermented by Aspergillus niger. J. Microbiol. Biotechnol. 2024, 34, 330. [Google Scholar] [CrossRef]
- Ruan, L.; Ju, Y.; Zhan, C.; Hou, L. Improved Umami Flavor of Soy Sauce by Adding Enzymatic Hydrolysate of Low-Value Fish in the Natural Brewing Process. LWT 2022, 155, 112911. [Google Scholar] [CrossRef]
- Wang, Q.; Gong, J.; Chisti, Y.; Sirisansaneeyakul, S. Bioconversion of tea polyphenols to bioactive theabrownins by Aspergillus fumigatus. Biotechnol. Lett. 2014, 36, 2515–2522. [Google Scholar] [CrossRef]
- Zhou, B.; Ma, C.; Wang, H.; Xia, T. Biodegradation of caffeine by whole cells of tea-derived fungi Aspergillus sydowii, Aspergillus niger and optimization for caffeine degradation. BMC Microbiol. 2018, 18, 53. [Google Scholar] [CrossRef] [PubMed]
- Li, Z.; Feng, C.; Luo, X.; Yao, H.; Zhang, D.; Zhang, T. Revealing the influence of microbiota on the quality of Pu-erh tea during fermentation process by shotgun metagenomic and metabolomic analysis. Food Microbiol. 2018, 76, 405–415. [Google Scholar] [CrossRef] [PubMed]
- Zhang, W.; Yang, R.; Fang, W.; Yan, L.; Lu, J.; Sheng, J.; Lv, J. Characterization of Thermophilic Fungal Community Associated with Pile Fermentation of Pu-Erh Tea. Int. J. Food Microbiol. 2016, 227, 29–33. [Google Scholar] [CrossRef] [PubMed]
- Hu, T.; Shi, S.; Ma, Q. Modulation Effects of Microorganisms on Tea in Fermentation. Front. Nutr. 2022, 9, 931790. [Google Scholar] [CrossRef]
- Ma, Y.; Ling, T.; Su, X.; Jiang, B.; Nian, B.; Chen, L.; Liu, M.; Zhang, Z.; Wang, D.; Mu, Y. Integrated Proteomics and Metabolomics Analysis of Tea Leaves Fermented by Aspergillus niger, Aspergillus tamarii and Aspergillus fumigatus. Food Chem. 2021, 334, 127560. [Google Scholar] [CrossRef] [PubMed]
- Nicholson, W.L. Roles of Bacillus Endospores in the Environment. Cell. Mol. Life Sci. CMLS 2002, 59, 410–416. [Google Scholar] [CrossRef]
- Machado, D.; Maistrenko, O.M.; Andrejev, S.; Kim, Y.; Bork, P.; Patil, K.R.; Patil, K.R. Polarization of Microbial Communities between Competitive and Cooperative Metabolism. Nat. Ecol. Evol. 2021, 5, 195–203. [Google Scholar] [CrossRef]
- Laranjo, M.; Potes, M.E.; Elias, M. Role of Starter Cultures on the Safety of Fermented Meat Products. Front. Microbiol. 2019, 10, 853. [Google Scholar] [CrossRef]
- Abriouel, H.; Franz, C.M.; Omar, N.B.; Gálvez, A. Diversity and Applications of Bacillus Bacteriocins. FEMS Microbiol. Rev. 2011, 35, 201–232. [Google Scholar] [CrossRef]
- Finking, R.; Marahiel, M.A. Biosynthesis of Nonribosomal Peptides. Annu. Rev. Microbiol. 2004, 58, 453–488. [Google Scholar] [CrossRef]
- Chopra, A.; Bobate, S.; Rahi, P.; Banpurkar, A.; Mazumder, P.B.; Satpute, S. Pseudomonas Aeruginosa RTE4: A Tea Rhizobacterium with Potential for Plant Growth Promotion and Biosurfactant Production. Front. Bioeng. Biotechnol. 2020, 8, 861. [Google Scholar] [CrossRef] [PubMed]
- Eagon, R.G.; Wang, C.H. Dissimilation of Glucose and Gluconic Acid by Pseudomonas natriegens. J. Bacteriol. 1962, 83, 879–886. [Google Scholar] [CrossRef]
- Godoy, P.; García-Franco, A.; Recio, M.; Ramos, J.; Duque, E. Synthesis of Aromatic Amino Acids from 2G Lignocellulosic Substrates. Microb. Biotechnol. 2021, 14, 1931–1943. [Google Scholar] [CrossRef] [PubMed]
- Li, J.; Wu, S.; Yu, Q.; Wang, J.; Deng, Y.; Hua, J.; Zhou, Q.; Yuan, H.; Jiang, Y. Chemical Profile of a Novel Ripened Pu-Erh Tea and Its Metabolic Conversion during Pile Fermentation. Food Chem. 2022, 378, 132126. [Google Scholar] [CrossRef]
- Wu, L.; Huang, X.; Liu, S.; Liu, J.; Guo, Y.; Sun, Y.; Lin, J.; Guo, Y.; Wei, S. Understanding the Formation Mechanism of Oolong Tea Characteristic Non-Volatile Chemical Constitutes during Manufacturing Processes by Using Integrated Widely-Targeted Metabolome and DIA Proteome Analysis. Food Chem. 2020, 310, 125941. [Google Scholar] [CrossRef]
- An, F.; Wu, J.; Feng, Y.; Pan, G.; Ma, Y.; Jiang, J.; Yang, X.; Xue, R.; Wu, R.; Zhao, M. A Systematic Review on the Flavor of Soy-based Fermented Foods: Core Fermentation Microbiome, Multisensory Flavor Substances, Key Enzymes, and Metabolic Pathways. Compr. Rev. Food Sci. Food Saf. 2023, 22, 2773–2801. [Google Scholar] [CrossRef] [PubMed]
- Chen, X.; Pan, B.; Yu, L.; Wang, B.; Pan, L. Enhancement of Protein Production in Aspergillus niger by Engineering the Antioxidant Defense Metabolism. Biotechnol. Biofuels 2024, 17, 91. [Google Scholar] [CrossRef]
- Kasperek, M.C.; Galeas, A.V.; Caetano-Silva, M.E.; Xie, Z.; Ulanov, A.; La Frano, M.; Devkota, S.; Miller, M.J.; Allen, J.M. Microbial Aromatic Amino Acid Metabolism Is Modifiable in Fermented Food Matrices to Promote Bioactivity. Food Chem. 2024, 454, 139798. [Google Scholar] [CrossRef]
- Li, M.; Xiao, Y.; Zhong, K.; Wu, Y.; Gao, H. Delving into the Biotransformation Characteristics and Mechanism of Steamed Green Tea Fermented by Aspergillus niger PW-2 Based on Metabolomic and Proteomic Approaches. Foods 2022, 11, 865. [Google Scholar] [CrossRef] [PubMed]
- Matthews, D.E. Review of Lysine Metabolism with a Focus on Humans. J. Nutr. 2020, 150, 2548S–2555S. [Google Scholar] [CrossRef]
- Rinschen, M.M.; Palygin, O.; El-Meanawy, A.; Domingo-Almenara, X.; Palermo, A.; Dissanayake, L.V.; Golosova, D.; Schafroth, M.A.; Guijas, C.; Demir, F. Accelerated Lysine Metabolism Conveys Kidney Protection in Salt-Sensitive Hypertension. Nat. Commun. 2022, 13, 4099. [Google Scholar] [CrossRef]
- Chen, L.; Liu, R.; Wu, M.; Ge, Q.; Yu, H. A Review on Aroma-Active Compounds Derived from Branched-Chain Amino Acid in Fermented Meat Products: Flavor Contribution, Formation Pathways, and Enhancement Strategies. Trends Food Sci. Technol. 2024, 145, 104371. [Google Scholar] [CrossRef]
- Barros, J.; Serrani-Yarce, J.C.; Chen, F.; Baxter, D.; Venables, B.J.; Dixon, R.A. Role of Bifunctional Ammonia-Lyase in Grass Cell Wall Biosynthesis. Nat. Plants 2016, 2, 16050. [Google Scholar] [CrossRef]
- Neelam; Khatkar, A.; Sharma, K.K. Phenylpropanoids and Its Derivatives: Biological Activities and Its Role in Food, Pharmaceutical and Cosmetic Industries. Crit. Rev. Food Sci. Nutr. 2020, 60, 2655–2675. [Google Scholar] [CrossRef] [PubMed]
- Shakoor, A.; Zhang, C.; Xie, J.; Yang, X. Maillard Reaction Chemistry in Formation of Critical Intermediates and Flavour Compounds and Their Antioxidant Properties. Food Chem. 2022, 393, 133416. [Google Scholar] [CrossRef]
- Kwon, N.H.; Fox, P.L.; Kim, S. Aminoacyl-tRNA Synthetases as Therapeutic Targets. Nat. Rev. Drug Discov. 2019, 18, 629–650. [Google Scholar] [CrossRef] [PubMed]






| Samples | Richness Index | Diversity Index | ||||||
|---|---|---|---|---|---|---|---|---|
| ACE | Chao1 | Simpson | Shannon | |||||
| Bacteria | Fungi | Bacteria | Fungi | Bacteria | Fungi | Bacteria | Fungi | |
| CK | 430.89 ± 9.75 a | 207.27 ± 7.33 a | 440.44 ± 6.56 a | 207.00 ± 7.23 a | 0.22 ± 0.06 a | 0.10 ± 0.00 a | 2.96 ± 0.33 a | 3.22 ± 0.06 a |
| NF | 383.26 ± 35.58 a | 62.03 ± 17.32 b | 393.79 ± 35.07 a | 35.12 ± 2.77 b | 0.05 ± 0.01a b | 0.39 ± 0.04 a | 3.78 ± 0.14 b | 1.01 ± 0.06 b |
| TF | 285.51 ± 25.59 b | 130.14 ± 25.82 c | 296.14 ± 33.15 b | 104.26 ± 39.57 b | 0.10 ± 0.01 b | 0.45 ± 0.03 b | 2.85 ± 0.10 b | 0.93 ± 0.05 b |
Disclaimer/Publisher’s Note: The statements, opinions and data contained in all publications are solely those of the individual author(s) and contributor(s) and not of MDPI and/or the editor(s). MDPI and/or the editor(s) disclaim responsibility for any injury to people or property resulting from any ideas, methods, instructions or products referred to in the content. |
© 2024 by the authors. Licensee MDPI, Basel, Switzerland. This article is an open access article distributed under the terms and conditions of the Creative Commons Attribution (CC BY) license (https://creativecommons.org/licenses/by/4.0/).
Share and Cite
Zheng, J.; Yu, L.; Aaqil, M.; Wang, Q.; Peng, W.; Zhuang, L.; Gong, W.; Zheng, T.; Zhao, M.; Wang, C.; et al. Enhanced Fermentation of Pu-Erh Tea with Aspergillus niger: Quality and Microbial Community Analysis. Molecules 2024, 29, 5647. https://doi.org/10.3390/molecules29235647
Zheng J, Yu L, Aaqil M, Wang Q, Peng W, Zhuang L, Gong W, Zheng T, Zhao M, Wang C, et al. Enhanced Fermentation of Pu-Erh Tea with Aspergillus niger: Quality and Microbial Community Analysis. Molecules. 2024; 29(23):5647. https://doi.org/10.3390/molecules29235647
Chicago/Turabian StyleZheng, Jingchuan, Lijun Yu, Muhammad Aaqil, Qiaomei Wang, Wenshu Peng, Li Zhuang, Wanying Gong, Tingting Zheng, Miaomiao Zhao, Chao Wang, and et al. 2024. "Enhanced Fermentation of Pu-Erh Tea with Aspergillus niger: Quality and Microbial Community Analysis" Molecules 29, no. 23: 5647. https://doi.org/10.3390/molecules29235647
APA StyleZheng, J., Yu, L., Aaqil, M., Wang, Q., Peng, W., Zhuang, L., Gong, W., Zheng, T., Zhao, M., Wang, C., Jiang, X., Yan, L., & Yang, R. (2024). Enhanced Fermentation of Pu-Erh Tea with Aspergillus niger: Quality and Microbial Community Analysis. Molecules, 29(23), 5647. https://doi.org/10.3390/molecules29235647

