Combining Zeolites with Early-Maturing Annual Legume Cover Crops in Rainfed Orchards: Effects on Yield, Fatty Acid Composition and Polyphenolic Profile of Olives and Olive Oil
Abstract
1. Introduction
2. Results and Discussion
2.1. Effects on Crop Yield, Fruit Biometric Traits and Maturation Index
2.2. Influence on Phenolic Compound Concentrations and Antioxidant Capacity of Fruits and Olive Oil
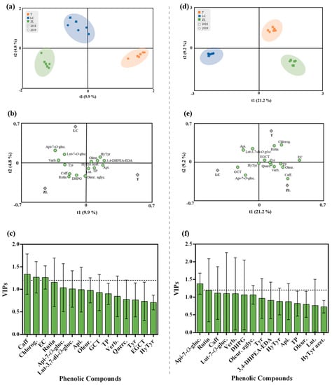
2.3. Effects on Polyphenolic Composition of Fruits and Olive Oil
2.4. Influence on Olive Fruit Fat Content and Fatty Acid Profile
2.5. Influence on Oil Quality Parameters
3. Materials and Methods
3.1. Site Description, Cultural Practices and Plant Material
3.2. Ground Management and Experimental Layout
3.3. Yield and Olive Sampling
3.4. Fruit Biometric Traits and Maturation Index
3.5. Fruit Fat Content and Fatty Acid Profile Determination
3.6. Olive Oil Extraction and Quality Analyses
3.7. Extraction and Quantification of Polyphenolic Compounds from Olive Fruits and Olive Oil
3.8. High-Performance Liquid Chromatography (HPLC) Analysis of Olive Fruits and Oil Polyphenols
3.9. Statistical Analysis
4. Conclusions
Supplementary Materials
Author Contributions
Funding
Institutional Review Board Statement
Informed Consent Statement
Data Availability Statement
Conflicts of Interest
References
- Brito, C.; Dinis, L.-T.; Moutinho-Pereira, J.; Correia, C.M. Drought Stress Effects and Olive Tree Acclimation under a Changing Climate. Plants 2019, 8, 232. [Google Scholar] [CrossRef]
- Talhaoui, N.; Taamalli, A.; Gómez-Caravaca, A.M.; Fernández-Gutiérrez, A.; Segura-Carretero, A. Phenolic compounds in olive leaves: Analytical determination, biotic and abiotic influence, and health benefits. Int. Food Res. J. 2015, 77, 92–108. [Google Scholar] [CrossRef]
- Jimenez-Lopez, C.; Carpena, M.; Lourenço-Lopes, C.; Gallardo-Gomez, M.; Lorenzo, J.M.; Barba, F.J.; Prieto, M.A.; Simal-Gandara, J. Bioactive Compounds and Quality of Extra Virgin Olive Oil. Foods 2020, 9, 1014. [Google Scholar] [CrossRef]
- Servili, M.; Esposto, S.; Fabiani, R.; Urbani, S.; Taticchi, A.; Mariucci, F.; Selvaggini, R.; Montedoro, G.F. Phenolic compounds in olive oil: Antioxidant, health and organoleptic activities according to their chemical structure. Inflammopharmacology 2009, 17, 76–84. [Google Scholar] [CrossRef] [PubMed]
- Ghanbari, R.; Anwar, F.; Alkharfy, K.M.; Gilani, A.-H.; Saari, N. Valuable Nutrients and Functional Bioactives in Different Parts of Olive (Olea europaea L.)—A Review. Int. J. Mol. Sci. 2012, 13, 3291–3340. [Google Scholar] [CrossRef]
- Ali, E.; Cramer, W.; Carnicer, J.; Georgopoulou, E.; Hilmi, N.; Le Cozannet, G.; Lionello, P. Cross-Chapter Paper 4: Mediterranean Region. In Climate Change 2022: Impacts, Adaptation and Vulnerability. Contribution of Working Group II to the Sixth Assessment Report of the Intergovernmental Panel on Climate Change; Pörtner, H.-O., Roberts, D., Tignor, M., Poloczanska, E., Mintenbeck, K., Alegría, A., Craig, M., Langsdorf, S., Löschke, S., Möller, V., et al., Eds.; Cambridge University Press: Cambridge, UK; New York, NY, USA, 2022; pp. 2233–2272. [Google Scholar]
- Nissim, Y.; Shloberg, M.; Biton, I.; Many, Y.; Doron-Faigenboim, A.; Zemach, H.; Hovav, R.; Kerem, Z.; Avidan, B.; Ben-Ari, G. High temperature environment reduces olive oil yield and quality. PLoS ONE 2020, 15, e0231956. [Google Scholar] [CrossRef] [PubMed]
- Gonçalves, A.; Silva, E.; Brito, C.; Martins, S.; Pinto, L.; Dinis, L.-T.; Luzio, A.; Martins-Gomes, C.; Fernandes-Silva, A.; Ribeiro, C.; et al. Olive tree physiology and chemical composition of fruits are modulated by different deficit irrigation strategies. J. Sci. Food Agric. 2020, 100, 682–694. [Google Scholar] [CrossRef] [PubMed]
- Olesen, J.; Bindi, M. Consequences of climate change for European agricultural productivity, land use and policy. Eur. J. Agron. 2002, 16, 239–262. [Google Scholar]
- Rodrigues, M.Â.; Raimundo, S.; Arrobas, M. Cover Cropping in Rainfed Fruticulture. World J. Agric. Sci. 2019, 3, 1–3. [Google Scholar] [CrossRef]
- Henriksen, C.B.; Hussey, K.; Holm, P.E. Exploiting Soil-Management Strategies for Climate Mitigation in the European Union Maximizing “Win–Win” Solutions across Policy Regimes. Ecol. Soc. 2011, 16, 22. [Google Scholar] [CrossRef]
- Carrera, L.M.; Buyer, J.S.; Vinyard, B.; Abdul-Baki, A.A.; Sikora, L.J.; Teasdale, J.R. Effects of cover crops, compost, and manure amendments on soil microbial community structure in tomato production systems. Appl. Soil Ecol. 2007, 37, 247–255. [Google Scholar] [CrossRef]
- Arrobas, M.; Claro, A.M.; Ferreira, I.Q.; Rodrigues, M.Â. The Effect of Legume Species Grown as Cover Crops in Olive Orchards on Soil Phosphorus Bioavailability. J. Plant Nutr. 2015, 38, 2294–2311. [Google Scholar] [CrossRef]
- Correia, C.; Brito, C.; Fernandes-Silva, A.; Bacelar, E.; Gonçalves, B.; Ferreira, H.; Moutinho Pereira, J.; Rodrigues, M. Sustainable management of olive rainfed orchards by the introduction of leguminous cover crops. Ecology 2013, 7, 146–156. [Google Scholar]
- Eroglu, N.; Emekci, M.; Athanassiou, C.G. Applications of natural zeolites on agriculture and food production. J. Sci. Food Agric. 2017, 97, 3487–3499. [Google Scholar] [CrossRef]
- Mondal, M.; Biswas, B.; Garai, S.; Sarkar, S.; Banerjee, H.; Brahmachari, K.; Bandyopadhyay, P.K.; Maitra, S.; Brestic, M.; Skalicky, M.; et al. Zeolites Enhance Soil Health, Crop Productivity and Environmental Safety. Agronomy 2021, 11, 448. [Google Scholar] [CrossRef]
- Al-tabbal, J.; Al-Mefleh, N.; Alzboon, K.; Tadros, M. Effects of Volcanic Zeolite Tuff on Olive (Olea Europaea L) Growth and Soil Chemistry under a Constant Water Level: Five Years’ Monitoring Experience. Environ. Nat. Resour. J. 2020, 18, 44–54. [Google Scholar] [CrossRef]
- Domenico, P. Zeolites and Effective microorganisms for the qualitative improvement of olive trees. Atti Soc. Toscana Sci. Nat. Mem. B 2017. [Google Scholar]
- Busari, M.A.; Kukal, S.S.; Kaur, A.; Bhatt, R.; Dulazi, A.A. Conservation tillage impacts on soil, crop and the environment. ISWCR 2015, 3, 119–129. [Google Scholar] [CrossRef]
- Gucci, R.; Caruso, G.; Bertolla, C.; Urbani, S.; Taticchi, A.; Esposto, S.; Servili, M.; Sifola, M.I.; Pellegrini, S.; Pagliai, M.; et al. Changes of soil properties and tree performance induced by soil management in a high-density olive orchard. Eur. J. Agron. 2012, 41, 18–27. [Google Scholar] [CrossRef]
- Giuffrè, A. Biometric evaluation of twelve olive cultivars under rainfed conditions in the region of Calabria, South Italy. EJFA 2017, 29, 696–709. [Google Scholar] [CrossRef]
- Reale, L.; Nasini, L.; Cerri, M.; Regni, L.; Ferranti, F.; Proietti, P. The Influence of Light on Olive (Olea europaea L.) Fruit Development Is Cultivar Dependent. Front. Plant Sci. 2019, 10, 385. [Google Scholar] [CrossRef]
- Dag, A.; Kerem, Z.; Yogev, N.; Zipori, I.; Lavee, S.; Ben-David, E. Influence of time of harvest and maturity index on olive oil yield and quality. Sci. Hortic. 2011, 127, 358–366. [Google Scholar] [CrossRef]
- Sastre, B.; Pérez-Jiménez, M.Á.; Bienes, R.; García-Díaz, A.; de Lorenzo, C. The Effect of Soil Management on Olive Yield and VOO Quality in a Rainfed Olive Grove of Central Spain. J. Chem. 2016, 2016, 4974609. [Google Scholar] [CrossRef]
- Proietti, P.; Nasini, L.; Famiani, F. Effect of different leaf-to-fruit ratios on photosynthesis and fruit growth in olive (Olea europaea L.). Photosynthetica 2006, 44, 275–285. [Google Scholar] [CrossRef]
- Bryant, J.P.; Chapin, F.S.; Klein, D.R. Carbon/nutrient balance of boreal plants in relation to vertebrate herbivory. Oikos 1983, 40, 357. [Google Scholar] [CrossRef]
- Brito, C.; Dinis, L.-T.; Silva, E.; Gonçalves, A.; Matos, C.; Rodrigues, M.A.; Moutinho-Pereira, J.; Barros, A.; Correia, C. Kaolin and salicylic acid foliar application modulate yield, quality and phytochemical composition of olive pulp and oil from rainfed trees. Sci. Hortic. 2018, 237, 176–183. [Google Scholar] [CrossRef]
- Talhaoui, N.; Gómez-Caravaca, A.M.; León, L.; De la Rosa, R.; Fernández-Gutiérrez, A.; Segura-Carretero, A. From Olive Fruits to Olive Oil: Phenolic Compound Transfer in Six Different Olive Cultivars Grown under the Same Agronomical Conditions. Int. J. Mol. Sci. 2016, 17, 337. [Google Scholar] [CrossRef] [PubMed]
- Yorulmaz, A.; Poyrazoglu, E.; Ozcan, M.; Tekin, A. Phenolic profiles of Turkish olives and olive oils. Eur. J. Lipid Sci. Technol. 2012, 114, 1083–1093. [Google Scholar] [CrossRef]
- Valente, S.; Machado, B.; Pinto, D.C.G.A.; Santos, C.; Silva, A.M.S.; Dias, M.C. Modulation of phenolic and lipophilic compounds of olive fruits in response to combined drought and heat. Food Chem. 2020, 329, 127191. [Google Scholar] [CrossRef] [PubMed]
- Omar, S.H. Cardioprotective and neuroprotective roles of oleuropein in olive. SPJ 2010, 18, 111–121. [Google Scholar] [CrossRef]
- Gorzynik-Debicka, M.; Przychodzen, P.; Cappello, F.; Kuban-Jankowska, A.; Marino Gammazza, A.; Knap, N.; Wozniak, M.; Gorska-Ponikowska, M. Potential Health Benefits of Olive Oil and Plant Polyphenols. Int. J. Mol. Sci. 2018, 19, 686. [Google Scholar] [CrossRef] [PubMed]
- Tekaya, M.; Mechri, B.; Dabbaghi, O.; Mahjoub, Z.; Laamari, S.; Chihaoui, B.; Boujnah, D.; Hammami, M.; Chehab, H. Changes in key photosynthetic parameters of olive trees following soil tillage and wastewater irrigation, modified olive oil quality. Agric. Water Manag. 2016, 178, 180–188. [Google Scholar] [CrossRef]
- Jerman Klen, T.; Golc Wondra, A.; Vrhovšek, U.; Sivilotti, P.; Vodopivec, B.M. Olive Fruit Phenols Transfer, Transformation, and Partition Trail during Laboratory-Scale Olive Oil Processing. J. Agric. Food Chem. 2015, 63, 4570–4579. [Google Scholar] [CrossRef]
- Andreotti, C.; Ravaglia, D.; Costa, G. Effects of Fruit Load and Reflective Mulch on Phenolic Compounds Accumulation in Nectarine Fruit. Eur. J. Hortic. Sci. 2010, 75, 53–59. [Google Scholar]
- Bénard, C.; Bernillon, S.; Biais, B.; Osorio, S.; Maucourt, M.; Ballias, P.; Deborde, C.; Colombié, S.; Cabasson, C.; Jacob, D.; et al. Metabolomic profiling in tomato reveals diel compositional changes in fruit affected by source-sink relationships. J. Exp. Bot. 2015, 66, 3391–3404. [Google Scholar] [CrossRef]
- Pott, D.M.; Osorio, S.; Vallarino, J.G. From Central to Specialized Metabolism: An Overview of Some Secondary Compounds Derived from the Primary Metabolism for Their Role in Conferring Nutritional and Organoleptic Characteristics to Fruit. Front Plant Sci. 2019, 10, 835. [Google Scholar] [CrossRef]
- Aslani, L.; Gholami, M.; Mobli, M.; Sayed-Tabatabaei, B.E. Effect of crop load on fruit nutritional and nutraceutical traits of greenhouse tomato. N. Z. J. Crop. Hortic. Sci. 2022, 50, 341–354. [Google Scholar] [CrossRef]
- Poiroux-Gonord, F.; Fanciullino, A.-L.; Berti, L.; Urban, L. Effect of fruit load on maturity and carotenoid content of clementine (Citrus clementina Hort ex Tan.) fruits. J. Sci. Food Agric. 2012, 92, 2076–2083. [Google Scholar] [CrossRef] [PubMed]
- Fanciullino, A.L.; Bidel, L.P.R.; Urban, L. Carotenoid responses to environmental stimuli: Integrating redox and carbon controls into a fruit model. Plant Cell Environ. 2014, 37, 273–289. [Google Scholar] [CrossRef] [PubMed]
- Ferro, M.D.; Lopes, E.; Afonso, M.; Peixe, A.; Rodrigues, F.M.; Duarte, M.F. Phenolic Profile Characterization of ‘Galega Vulgar’ and ‘Cobrançosa’ Portuguese Olive Cultivars along the Ripening Stages. Appl. Sci. 2020, 10, 3930. [Google Scholar] [CrossRef]
- Monasterio, R.P.; Banco, A.P.; Caderón, F.J.; Trentacoste, E.R. Effects of pre-harvest deficit irrigation during the oil accumulation period on fruit characteristics, oil yield extraction, and oil quality in olive cv. Genovesa in an arid region of Argentina. Agric. Water Manag. 2021, 252, 106901. [Google Scholar] [CrossRef]
- Alkan, D.; Tokatli, F.; Ozen, B. Phenolic Characterization and Geographical Classification of Commercial Extra Virgin Olive Oils Produced in Turkey. JAOCS 2012, 89, 261–268. [Google Scholar] [CrossRef]
- Bajoub, A.; Hurtado-Fernández, E.; Ajal, E.A.; Ouazzani, N.; Fernández-Gutiérrez, A.; Carrasco-Pancorbo, A. Comprehensive 3-Year Study of the Phenolic Profile of Moroccan Monovarietal Virgin Olive Oils from the Meknès Region. J. Agric. Food Chem. 2015, 63, 4376–4385. [Google Scholar] [CrossRef] [PubMed]
- Figueiredo-González, M.; Olmo-García, L.; Reboredo-Rodríguez, P.; Serrano-García, I.; Leuyacc-Del Carpio, G.; Cancho-Grande, B.; Carrasco-Pancorbo, A.; González-Barreiro, C. Singular Olive Oils from a Recently Discovered Spanish North-Western Cultivar: An Exhaustive 3-Year Study of Their Chemical Composition and In-Vitro Antidiabetic Potential. Antioxidants 2022, 11, 1233. [Google Scholar] [CrossRef]
- Tsimidou, M.; Nenadis, N.; Servili, M.; Gonzáles, D.; Gallina Toschi, T. Why tyrosol derivatives have to be quantified in the calculation of "olive oil polyphenols" content to support the health claim provisioned in the EC Reg. 432/2012: Tyrosol and derivatives and the "olive oil polyphenol" health claim. Eur. J. Lipid Sci. Technol. 2018, 120, 1800098. [Google Scholar] [CrossRef]
- Breton, C.; Souyris, I.; Villemur, P.; Bervillé, A. Oil accumulation kinetic along ripening in four olive cultivars varying for fruit size. OCL 2009, 16, 58–64. [Google Scholar] [CrossRef][Green Version]
- Rallo, L.; Díez, C.M.; Morales-Sillero, A.; Miho, H.; Priego-Capote, F.; Rallo, P. Quality of olives: A focus on agricultural preharvest factors. Sci. Hortic. 2018, 233, 491–509. [Google Scholar] [CrossRef]
- Conde-Innamorato, P.; García, C.; Villamil, J.J.; Ibáñez, F.; Zoppolo, R.; Arias-Sibillotte, M.; Ponce De León, I.; Borsani, O.; García-Inza, G.P. The Impact of Irrigation on Olive Fruit Yield and Oil Quality in a Humid Climate. Agronomy 2022, 12, 313. [Google Scholar] [CrossRef]
- Silva, E.; Gonçalves, A.; Martins, S.; Brito, C.; Ferreira, H.; Ferreira, L.M.M.; Moutinho-Pereira, J.; Rodrigues, M.Â.; Correia, C.M. Olive Yield and Physicochemical Properties of Olives and Oil in Response to Nutrient Application under Rainfed Conditions. Molecules 2023, 28, 831. [Google Scholar] [CrossRef] [PubMed]
- Salas, J.J.; Sánchez, J.; Ramli, U.S.; Manaf, A.M.; Williams, M.; Harwood, J.L. Biochemistry of lipid metabolism in olive and other oil fruits. Prog. Lipid Res. 2000, 39, 151–180. [Google Scholar] [CrossRef]
- Rodrigues, M.Â.; Correia, C.M.; Claro, A.M.; Ferreira, I.Q.; Barbosa, J.C.; Moutinho-Pereira, J.M.; Bacelar, E.A.; Fernandes-Silva, A.A.; Arrobas, M. Soil nitrogen availability in olive orchards after mulching legume cover crop residues. Sci. Hortic. 2013, 158, 45–51. [Google Scholar] [CrossRef]
- Grilo, F.; Caruso, T.; Wang, S.C. Influence of fruit canopy position and maturity on yield determinants and chemical composition of virgin olive oil. J. Sci. Food Agric. 2019, 99, 4319–4330. [Google Scholar] [CrossRef] [PubMed]
- Montaño, A.; Hernández, M.; Garrido, I.; Llerena, J.L.; Espinosa, F. Fatty Acid and Phenolic Compound Concentrations in Eight Different Monovarietal Virgin Olive Oils from Extremadura and the Relationship with Oxidative Stability. Int. J. Mol. Sci. 2016, 17, 1960. [Google Scholar] [CrossRef]
- European Union. Commission Implementing Regulation (EU) 2019/1604 of 27 September 2019 Amending Regulation (EEC) No 2568/91 on the Characteristics of Olive Oil and Olive-Residue Oil and on the Relevant Methods of Analysis; Technical Report 32019R1604; European Union: Brussels, Belgium, 2019. [Google Scholar]
- El Riachy, M.; Hamade, A.; Ayoub, R.; Dandachi, F.; Chalak, L. Oil Content, Fatty Acid and Phenolic Profiles of Some Olive Varieties Growing in Lebanon. Front. Nutr. 2019, 6, 94. [Google Scholar] [CrossRef]
- Rodrigues, N.; Casal, S.; Pinho, T.; Cruz, R.; Peres, A.M.; Baptista, P.; Pereira, J.A. Fatty Acid Composition from Olive Oils of Portuguese Centenarian Trees Is Highly Dependent on Olive Cultivar and Crop Year. Foods 2021, 10, 496. [Google Scholar] [CrossRef]
- European Union. Commission Implementing Regulation (EU) No 299/2013 of 26 March 2013 Amending Regulation (EEC) No 2568/91 on the Characteristics of Olive Oil and Olive-residue Oil and on the Relevant Methods of Analysis; Technical Report 32013R0299; European Union: Brussels, Belgium, 2013. [Google Scholar]
- Martins, S.; Silva, E.; Brito, C.; Martins-Gomes, C.; Gonçalves, A.; Arrobas, M.; Rodrigues, M.Â.; Correia, C.M.; Nunes, F.M. Zeolites and Biochar Modulate Olive Fruit and Oil Polyphenolic Profile. Antioxidants 2022, 11, 1332. [Google Scholar] [CrossRef]
- Chehab, H.; Tekaya, M.; Ouhibi, M.; Gouiaa, M.; Zakhama, H.; Mahjoub, Z.; Laamari, S.; Sfina, H.; Chihaoui, B.; Boujnah, D.; et al. Effects of compost, olive mill wastewater and legume cover cropson soil characteristics, tree performance and oil quality of olive trees cv. Chemlali grown under organic farming system. Sci. Hortic. 2019, 253, 163–171. [Google Scholar] [CrossRef]
- Pardo, J.E.; Rabadán, A.; Suárez, M.; Tello, J.; Zied, D.C.; Álvarez-Ortí, M. Influence of Olive Maturity and Season on the Quality of Virgin Olive Oils from the Area Assigned to the Protected Designation of Origin of “Aceite de la Alcarria” (Spain). Agronomy 2021, 11, 1439. [Google Scholar] [CrossRef]
- Brito, C.; Gonçalves, A.; Silva, E.; Martins, S.; Pinto, L.; Rocha, L.; Arrobas, M.; Rodrigues, M.Â.; Moutinho-Pereira, J.; Correia, C.M. Kaolin foliar spray improves olive tree performance and yield under sustained deficit irrigation. Sci. Hortic. 2021, 277, 109795. [Google Scholar] [CrossRef]
- Folch, J.; Lees, M.; Sloane Stanley, G.H. A simple method for the isolation and purification of total lipides from animal tissues. J. Biol. Chem. 1957, 226, 497–509. [Google Scholar] [CrossRef]
- Regulation, E.C. On the characteristics of olive oil and olive-residue oil and on the relevant methods of analysis. Off. J. Eur. Union 1991, 82. [Google Scholar]
- Machado, M.; Felizardo, C.; Fernandes-Silva, A.A.; Nunes, F.M.; Barros, A. Polyphenolic compounds, antioxidant activity and l-phenylalanine ammonia-lyase activity during ripening of olive cv. “Cobrançosa” under different irrigation regimes. Int. Food Res. J. 2013, 51, 412–421. [Google Scholar] [CrossRef]
- Tsimidou, M.Z.; Papadopoulos, G.; Boskou, D. Phenolic compounds and stability of virgin olive oil—Part I. Food Chem. 1992, 45, 141–144. [Google Scholar] [CrossRef]
- Kanakis, P.; Termentzi, A.; Michel, T.; Gikas, E.; Halabalaki, M.; Skaltsounis, A.L. From olive drupes to olive oil. An HPLC-orbitrap-based qualitative and quantitative exploration of olive key metabolites. Planta Med. 2013, 79, 1576–1587. [Google Scholar] [CrossRef] [PubMed]
- Tasioula-Margari, M.; Tsabolatidou, E. Extraction, Separation, and Identification of Phenolic Compounds in Virgin Olive Oil by HPLC-DAD and HPLC-MS. Antioxidants 2015, 4, 548–562. [Google Scholar] [CrossRef] [PubMed]





| Crop Yield | Fruit FW | Pulp FW | Pit FW | Pulp/Pit Ratio | Long. Lenght | Equat. Length | Fruit Moisture | |
|---|---|---|---|---|---|---|---|---|
| 2018 | ||||||||
| T | 19.9 ± 1.45 b | 3.09 ± 0.131 b | 2.36 ± 0.122 b | 0.730 ± 0.019 | 3.25 ± 0.162 | 21.0 ± 0.457 b | 15.6 ± 0.322 | 55.9 ± 0.548 b |
| LC | 26.7 ± 1.91 a | 3.45 ± 0.069 a | 2.68 ± 0.056 a | 0.771 ± 0.016 | 3.48 ± 0.047 | 22.4 ± 0.191 a | 16.1 ± 0.135 | 59.4 ± 0.386 a |
| ZL | 27.5 ± 2.10 a | 3.17 ± 0.088 ab | 2.37 ± 0.086 ab | 0.798 ± 0.048 | 3.15 ± 0.165 | 21.8 ± 0.285 ab | 15.5 ± 0.149 | 56.1 ± 0.757 b |
| p-value | 0.014 | 0.035 | 0.027 | n.s. | n.s. | 0.014 | n.s. | p < 0.001 |
| 2019 | ||||||||
| T | 13.6 ± 0.874 | 4.12 ± 0.128 b | 3.29 ± 0.109 b | 0.834 ± 0.024 ab | 3.95 ± 0.085 | 23.7 ± 0.288 b | 16.9 ± 0.196 ab | 55.7 ± 0.539 b |
| LC | 17.4 ± 1.79 | 4.64 ± 0.117 a | 3.74 ± 0.090 a | 0.906 ± 0.028 a | 4.16 ± 0.055 | 24.8 ± 0.221 a | 17.5 ± 0.164 a | 57.2 ± 0.260 a |
| ZL | 17.9 ± 1.44 | 3.98 ± 0.098 b | 3.18 ± 0.082 b | 0.804 ± 0.020 b | 3.97 ± 0.072 | 23.0 ± 0.262 b | 16.8 ± 0.152 b | 55.0 ± 0.336 b |
| p-value | 0.083 | p < 0.0001 | p < 0.0001 | 0.013 | n.s. | p < 0.0001 | 0.008 | 0.001 |
| TP | ortho-Diphenols | Flavonoids | TAC | |
|---|---|---|---|---|
| 2018 | ||||
| T | 35.4 ± 1.58 | 39.5 ± 0.871 a | 52.4 ± 3.75 a | 30.5 ± 0.532 a |
| LC | 31.5 ± 3.73 | 33.4 ± 0.48 b | 38.3 ± 2.64 b | 28.3 ± 0.877 ab |
| ZL | 34.7 ± 2.64 | 33.2 ± 1.21 b | 28.7 ± 3.52 b | 26.9 ± 1.05 b |
| p-value | n.s. | p < 0.0001 | p < 0.0001 | 0.019 |
| 2019 | ||||
| T | 19.3 ± 0.449 | 36.7 ± 1.37 | 12.2 ± 1.48 | 17.7 ± 0.408 |
| LC | 20.9 ± 0.427 | 36.3 ± 1.11 | 15.0 ± 1.29 | 18.3 ± 0.389 |
| ZL | 21.7 ± 0.967 | 41.4 ± 3.02 | 14.8 ± 1.56 | 17.3 ± 1.14 |
| p-value | n.s. | n.s. | n.s. | n.s. |
| TP | ortho-Diphenols | Flavonoids | TAC | |
|---|---|---|---|---|
| 2018 | ||||
| T | 234.5 ± 4.04 a | 58.5 ± 2.02 a | 171.6 ± 22.3 a | 155.0 ± 3.79 a |
| LC | 155.1 ± 4.92 b | 33.6 ± 3.05 c | 63.6 ± 9.38 b | 118.5 ± 3.06 b |
| ZL | 154.0 ± 6.25 b | 50.0 ± 1.40 b | 113.7 ± 18.3 ab | 134.5 ± 6.16 b |
| p-value | p < 0.0001 | 0.001 | 0.001 | p < 0.0001 |
| 2019 | ||||
| T | 159.7 ± 6.14 b | 59.4 ± 2.55 c | 73.2 ± 3.91 | 200.5 ± 13.4 c |
| LC | 188.1 ± 4.05 a | 99.9 ± 2.84 a | 91.4 ± 8.79 | 363.6 ± 8.85 a |
| ZL | 173.4 ± 3.07 ab | 85.6 ± 1.81 b | 84.5 ± 11.7 | 314.6 ± 12.3 b |
| p-value | 0.001 | p < 0.0001 | n.s. | p < 0.0001 |
| Tmean | Tmax | Tmin | Tmean (May–October) | ∑Precp. | ∑Precp. (May–October) | |
|---|---|---|---|---|---|---|
| 2018 | 13.2 | 39.1 | −7.9 | 18.6 | 708.4 | 125.8 |
| 2019 | 13.0 | 34.3 | −7.9 | 18.2 | 652.2 | 179.8 |
| Non-Flavonoid Composition | Flavonoid Composition | TP | |||||||||||||
|---|---|---|---|---|---|---|---|---|---|---|---|---|---|---|---|
| HyTyr | Tyr | Caff | Chlorog | Verb | Oleur | GCT | EGCT | EC | Querc | Lut-3,7-di-O-gluc | Rutin | Api-7-O-gluc | Api | ||
| 2018 | |||||||||||||||
| T | 619.3 ± 2.99 a | 38.2 ± 0.659 a | 62.7 ± 0.305 b | 203.6 ± 2.16 a | 447.4 ± 5.90 b | 3940.5 ± 31.2 a | 208.0 ± 2.63 b | 101.4± 1.20 c | 155.2 ± 1.97 a | 3.34 ± 0.132 a | 1258.4 ± 8.32 a | 969.7 ± 7.71 a | 4.35 ± 0.161 b | 1.49 ± 0.060 a | 8013.6 ± 52.5 a |
| LC | 505.1 ± 5.62 b | 36.0 ± 1.09 a | 62.1 ± 0.632 b | 135.4 ± 1.14 c | 342.3 ± 3.99 c | 2751.7 ± 79.6 b | 365.2 ± 0.410 a | 159.2 ± 3.66 b | 101.1 ± 0.638 b | 2.09 ± 0.027 b | 862.2 ± 19.4 b | 545.7 ± 2.85 b | 6.50 ± 0.043 a | 0.212 ± 0.006 b | 5874.8 ± 103.1 c |
| ZL | 452.0 ± 7.44 c | 26.7 ± 0.603 b | 68.3 ± 0.669 a | 164.9 ± 0.325 b | 545.2 ± 2.78 a | 4164.8 ± 27.4 a | 200.3 ± 0.518 c | 188.5 ± 1.15 a | 157.6 ± 2.16 a | 1.44 ± 0.078 c | 748.8 ± 14.6 c | 466.4 ± 9.81 c | 4.24 ± 0.068 b | 0.206 ± 0.002 b | 7189.5 ± 8.73 b |
| p-value | p < 0.001 | p < 0.001 | p < 0.001 | p < 0.001 | p < 0.001 | p < 0.001 | p < 0.001 | p < 0.001 | p < 0.001 | p < 0.001 | p < 0.001 | p < 0.001 | p < 0.001 | p < 0.001 | p < 0.001 |
| 2019 | |||||||||||||||
| T | 303.4 ± 1.83 c | 12.4 ± 0.058 b | 64.4 ± 0.154 ab | 173.8 ± 1.74 | 153.7 ± 1.59 b | 1224.7 ± 5.35 b | 27.4 ± 0.289 c | 217.2 ± 3.28 a | 148.1 ± 0.607 b | 0.937 ± 0.001 c | 1048.1 ± 16.7 c | 525.1 ± 4.91 b | 2.48 ± 0.138 c | 0.199 ± 0.004 b | 3901.9 ± 22.5 b |
| LC | 427.1 ± 2.75 b | 4.47 ± 0.101 c | 63.6 ± 0.626 b | 167.9 ± 1.65 | 136.2 ± 2.19 b | 449.7 ± 8.37 b | 128.7 ± 1.73 a | 129.5 ± 0.205 b | 118.3 ± 1.64 c | 1.47 ± 0.018 b | 1257.8 ± 5.25 a | 385.9 ± 2.25 c | 3.39 ± 0.153 b | 1.47 ± 0.014 a | 3275.6 ± 7.22 b |
| ZL | 478.9 ± 5.06 a | 30.0 ± 1.15 a | 66.0 ± 0.260 a | 174.3 ± 1.19 | 225.9 ± 2.16 a | 2991.4 ± 329.8 a | 52.5 ± 2.74 b | 124.3 ± 1.33 b | 165.9 ± 0.635 a | 3.50 ± 0.043 a | 1136.5 ± 1.13 b | 662.2 ± 21.3 a | 4.59 ± 0.135 a | 0.225 ± 0.001 b | 6116.5 ± 340.5 a |
| p-value | p < 0.001 | p < 0.001 | 0.012 | n.s. | p < 0.001 | p < 0.001 | p < 0.001 | p < 0.001 | p < 0.001 | p < 0.001 | p < 0.001 | p < 0.001 | p < 0.001 | p < 0.001 | p < 0.001 |
| Non-Flavonoid Composition | Flavonoid Composition | TP | |||||||||||||
|---|---|---|---|---|---|---|---|---|---|---|---|---|---|---|---|
| DHPG | HyTyr | Tyr | HyTyr acet. | Oleur. aglyc. | Caff. | 3,4-DHPEA-EDA | Verb. | Oleur. | Lut-7-O-gluc. | Rutin | Api-7-O-gluc. | Lut. | Api. | ||
| 2018 | |||||||||||||||
| T | 0.159 ± 0.009 a | 0.065 ± 0.008 a | 0.171 ± 0.001 b | 0.607 ± 0.035 a | 14.3 ± 0.352 a | 0.035 ± 0.002 b | 9.70 ± 0.269 a | 0.855 ± 0.014 c | 1.29 ± 0.027 a | 0.262 ± 0.002 | 1.36 ± 0.004 b | 0.189 ± 0.006 c | 4.45 ± 0.222 a | 9.07 ± 0.058 a | 46.2 ± 0.650 a |
| LC | 0.115 ± 0.0002 b | 0.033 ± 0.002 b | 0.185 ± 0.003 b | 0.568 ± 0.001 ab | 10.8 ± 0.109 b | 0.027 ± 0.001 b | 6.57 ± 0.243 b | 1.37 ± 0.041 b | 1.04 ± 0.021 b | 0.246 ± 0.019 | 1.35 ± 0.009 b | 0.503 ± 0.040 a | 2.72 ± 0.079 b | 4.37 ± 0.083 b | 30.2 ± 0.161 c |
| ZL | 0.151 ± 0.010 a | 0.026 ± 0.003 b | 0.550 ± 0.014 a | 0.475 ± 0.023 b | 15.6 ± 0.707 a | 0.051 ± 0.003 a | 3.71 ± 0.215 c | 1.52 ± 0.002 a | 0.656 ± 0.020 c | 0.282 ± 0.005 | 1.49 ± 0.042 a | 0.363 ± 0.013 b | 4.66 ± 0.379 a | 3.98 ± 0.019 c | 33.5 ± 0.899 b |
| p-value | 0.017 | 0.003 | p < 0.001 | 0.021 | p < 0.001 | p < 0.001 | p < 0.001 | p < 0.001 | p < 0.001 | n.s. | 0.015 | p < 0.007 | 0.003 | p < 0.001 | p < 0.001 |
| 2019 | |||||||||||||||
| T | 0.201 ± 0.006 b | 0.003 ± 0.0004 c | 1.09 ± 0.011 c | 0.280 ± 0.007 b | 8.56 ± 0.168 | 0.009 ± 0.0003 b | 0.368 ± 0.009 a | 0.425 ± 0.015 b | 0.282 ± 0.0001 b | 0.261 ± 0.003 c | 1.34 ± 0.004 | 0.451 ± 0.001 b | 3.09 ± 0.442 | 2.75 ± 0.574 | 21.7 ± 0.626 b |
| LC | 0.215 ± 0.003 b | 0.030 ± 0.0004 a | 2.09 ± 0.024 b | 0.279 ± 0.013 b | 8.50 ± 0.142 | 0.017 ± 0.0004 a | 0.278 ± 0.0008 b | 0.664 ± 0.017 a | 0.317 ± 0.020 b | 0.387 ± 0.011 a | 1.34 ± 0.009 | 0.661 ± 0.006 a | 4.13 ± 0.494 | 4.82 ± 1.33 | 29.5 ± 1.61 a |
| ZL | 0.267 ± 0.012 a | 0.014 ± 0.0003 b | 2.52 ± 0.149 a | 0.346 ± 0.017 a | 8.29 ± 0.556 | 0.018 ± 0.0005 a | 0.281 ± 0.013 b | 0.706 ± 0.033 a | 0.516 ± 0.035 a | 0.323 ± 0.006 b | 1.33 ± 0.018 | 0.719 ± 0.046 a | 2.98 ± 0.667 | 4.66 ± 1.39 | 27.1 ± 2.22 ab |
| p-value | 0.003 | p < 0.001 | p < 0.001 | 0.017 | n.s. | p < 0.001 | p < 0.001 | p < 0.001 | p < 0.001 | p < 0.001 | n.s. | p < 0.001 | n.s. | n.s. | 0.038 |
| Fat Content | Palmitic Acid | Palmitoleic Acid | Oleic Acid | Linoleic Acid | Linolenic Acid | Oleic/Linoleic | SFA | MUFA | PUFA | UFA/SFA | |
|---|---|---|---|---|---|---|---|---|---|---|---|
| 2018 | |||||||||||
| T | 50.1 ± 0.621 b | 14.3 ± 0.139 | 1.06 ± 0.078 a | 74.5 ± 0.308 b | 7.33 ± 0.226 a | 0.735 ± 0.106 | 10.2 ± 0.330 b | 15.9 ± 0.279 | 75.9 ± 0.375 b | 8.06 ± 0.211 a | 5.26 ± 0.108 |
| LC | 53.2 ± 0.106 a | 13.6 ± 0.123 | 0.819 ± 0.053 b | 76.4 ± 0.243 a | 6.36 ± 0.132 ab | 0.949 ± 0.153 | 12.0 ± 0.212 ab | 15.3 ± 0.177 | 77.4 ± 0.169 a | 7.31 ± 0.020 ab | 5.54 ± 0.073 |
| ZL | 53.8 ± 0.220 a | 14.1 ± 0.317 | 1.02 ± 0.008 ab | 76.3 ± 0.289 a | 6.02 ± 0.354 b | 0.483 ± 0.015 | 12.8 ± 0.829 a | 16.2 ± 0.323 | 77.5 ± 0.284 a | 6.51 ± 0.342 b | 5.20 ± 0.124 |
| p-value | 0.002 | n.s. | 0.041 | 0.006 | 0.027 | n.s. | 0.035 | n.s. | 0.014 | 0.009 | n.s. |
| 2019 | |||||||||||
| T | 60.6 ± 0.364 a | 12.7 ± 0.068 b | 0.773 ± 0.051 | 75.1 ± 0.615 | 8.38 ± 0.241 a | 0.593 ± 0.028 | 8.98 ± 0.333 b | 15.0 ± 0.290 b | 76.0 ± 0.555 | 8.97 ± 0.266 a | 5.67 ± 0.129 a |
| LC | 52.6 ± 0.289 b | 13.1 ± 0.221 ab | 0.871 ± 0.042 | 77.4 ± 2.05 | 7.76 ± 0.212 a | 0.641 ± 0.059 | 9.98 ± 0.356 b | 15.5 ± 0.335 ab | 78.4 ± 2.05 | 8.18 ± 0.142 a | 5.43 ± 0.126 ab |
| ZL | 54.2 ± 1.82 b | 14.7 ± 0.749 a | 0.885 ± 0.017 | 76.1 ± 0.629 | 5.00 ± 0.094 b | 0.559 ± 0.053 | 15.2 ± 0.163 a | 17.3 ± 0.781 a | 77.1 ± 0.667 | 5.56 ± 0.115 b | 4.79 ± 0.252 b |
| p-value | 0.005 | 0.045 | n.s. | n.s. | p < 0.001 | n.s. | p < 0.001 | 0.044 | n.s. | p < 0.001 | 0.033 |
| FA | PI | K232 | K270 | ∆K | |
|---|---|---|---|---|---|
| 2018 | |||||
| T | 0.281 ± 0.012 a | 17.1 ± 1.12 a | 2.49 ± 0.089 a | 0.218 ± 0.003 a | 0.005 ± 0.003 a |
| LC | 0.229 ± 0.007 b | 12.3 ± 0.733 b | 2.15 ± 0.173 a | 0.171 ± 0.002 b | 0.004 ± 0.0001 b |
| ZL | 0.241 ± 0.003 b | 7.99 ± 0.823 c | 1.62 ± 0.031 b | 0.178 ± 0.002 b | 0.003 ± 0.00001 b |
| p-value | 0.009 | 0.001 | 0.005 | p < 0.001 | 0.004 |
| 2019 | |||||
| T | 0.080 ± 0.0001 b | 3.79 ± 0.683 | 2.63 ± 0.034 | 0.171 ± 0.017 | 0.007 ± 0.002 |
| LC | 0.147 ± 0.013 a | 2.36 ± 0.126 | 2.77 ± 0.069 | 0.185 ± 0.007 | 0.005 ± 0.00001 |
| ZL | 0.120 ± 0.0002 a | 2.78 ± 0.049 | 2.65 ± 0.032 | 0.177 ± 0.003 | 0.005 ± 0.0001 |
| p-value | 0.002 | n.s. | n.s. | n.s. | n.s. |
| Mineral Properties | Physicochemical Properties | ||||
|---|---|---|---|---|---|
| Clinoptilolite | 88.0–95.0% | SiO2 | 65.0–71.3% | CEC | 1.5–1.9 mEq/g |
| Feldspar | 3.0–5.0% | Al2O3 | 10.0–12.0% | Porosity | 45.0–50.0% |
| Montmorillonite | 2.0–5.0% | CaO | 2.5–3.7% | Specific surface | 70.0–80.0 m2g−1 |
| Cristobalite | 0–2.0% | K2O | 2.3–3.5% | pH | 7.0–8.0 |
| Volume density | 2000–2400 Kg/m3 | FeO3 | 0.8–1.9% | Thermic stability | >450 °C |
| MOHS hardness | 2.0–3.0 | MgO | 0.9–1.2% | Chemical stability | 3.0 < pH < 11.0 |
| Granulometry | 0.6–1.5 mm | Na2O | 0.3–0.65% | Apparent density | 0.85 g cm−3 |
| TiO2 | 0–0.10% | ||||
Disclaimer/Publisher’s Note: The statements, opinions and data contained in all publications are solely those of the individual author(s) and contributor(s) and not of MDPI and/or the editor(s). MDPI and/or the editor(s) disclaim responsibility for any injury to people or property resulting from any ideas, methods, instructions or products referred to in the content. |
© 2023 by the authors. Licensee MDPI, Basel, Switzerland. This article is an open access article distributed under the terms and conditions of the Creative Commons Attribution (CC BY) license (https://creativecommons.org/licenses/by/4.0/).
Share and Cite
Martins, S.; Silva, E.; Brito, C.; Pinto, L.; Martins-Gomes, C.; Gonçalves, A.; Arrobas, M.; Rodrigues, M.Â.; Correia, C.M.; Nunes, F.M. Combining Zeolites with Early-Maturing Annual Legume Cover Crops in Rainfed Orchards: Effects on Yield, Fatty Acid Composition and Polyphenolic Profile of Olives and Olive Oil. Molecules 2023, 28, 2545. https://doi.org/10.3390/molecules28062545
Martins S, Silva E, Brito C, Pinto L, Martins-Gomes C, Gonçalves A, Arrobas M, Rodrigues MÂ, Correia CM, Nunes FM. Combining Zeolites with Early-Maturing Annual Legume Cover Crops in Rainfed Orchards: Effects on Yield, Fatty Acid Composition and Polyphenolic Profile of Olives and Olive Oil. Molecules. 2023; 28(6):2545. https://doi.org/10.3390/molecules28062545
Chicago/Turabian StyleMartins, Sandra, Ermelinda Silva, Cátia Brito, Luís Pinto, Carlos Martins-Gomes, Alexandre Gonçalves, Margarida Arrobas, Manuel Ângelo Rodrigues, Carlos M. Correia, and Fernando M. Nunes. 2023. "Combining Zeolites with Early-Maturing Annual Legume Cover Crops in Rainfed Orchards: Effects on Yield, Fatty Acid Composition and Polyphenolic Profile of Olives and Olive Oil" Molecules 28, no. 6: 2545. https://doi.org/10.3390/molecules28062545
APA StyleMartins, S., Silva, E., Brito, C., Pinto, L., Martins-Gomes, C., Gonçalves, A., Arrobas, M., Rodrigues, M. Â., Correia, C. M., & Nunes, F. M. (2023). Combining Zeolites with Early-Maturing Annual Legume Cover Crops in Rainfed Orchards: Effects on Yield, Fatty Acid Composition and Polyphenolic Profile of Olives and Olive Oil. Molecules, 28(6), 2545. https://doi.org/10.3390/molecules28062545

