A Sulfur-Bridging Sulfonate-Modified Zinc(II) Phthalocyanine Nanoliposome Possessing Hybrid Type I and Type II Photoreactions with Efficient Photodynamic Anticancer Effects
Abstract
1. Introduction
2. Results and Discussion
2.1. Synthesis and Characterization of Phthalocyanines
2.2. Preparation of PcSA@Lip
2.3. High O2∙− and 1O2 Generation of PcSA@Lip
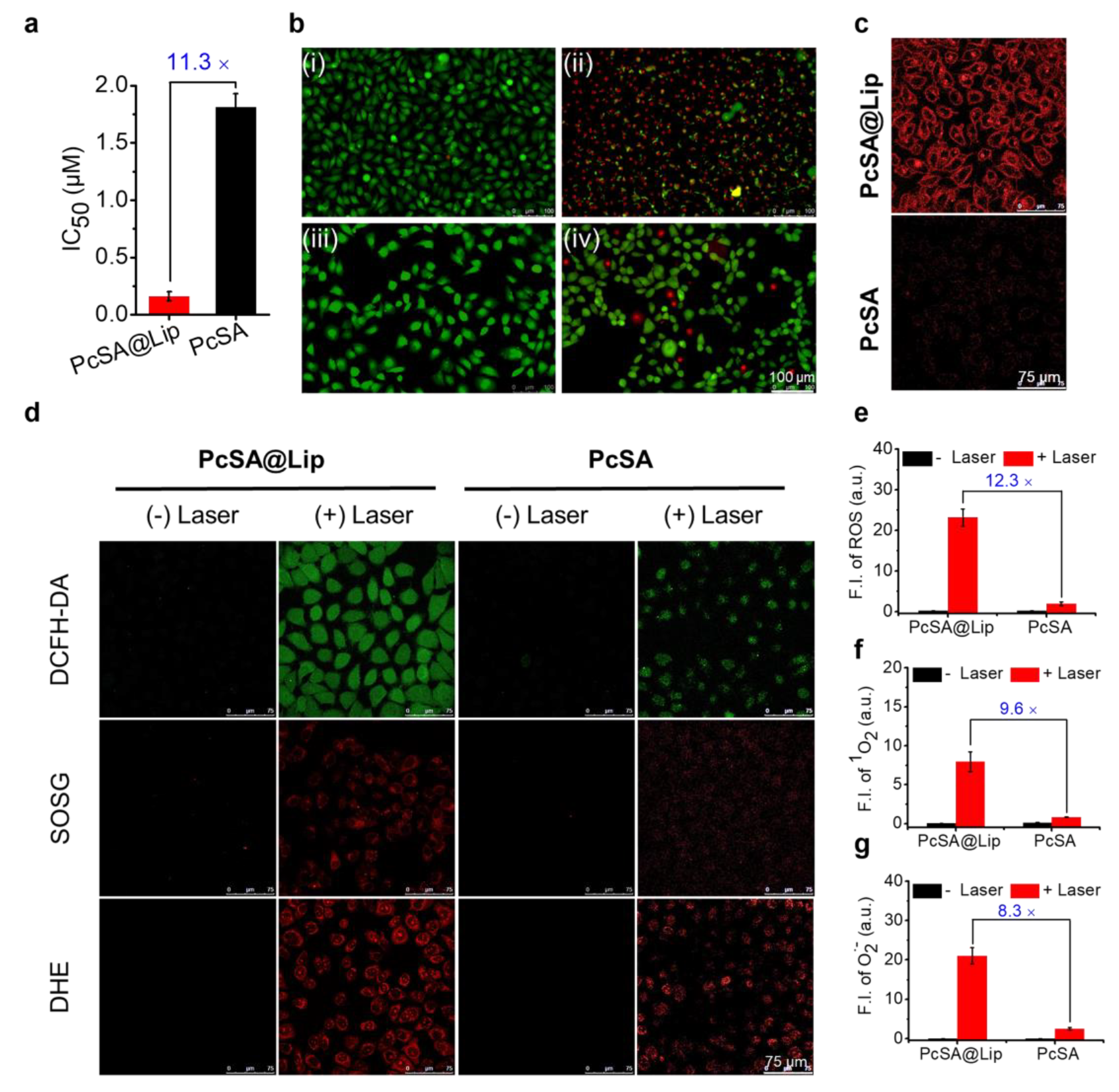
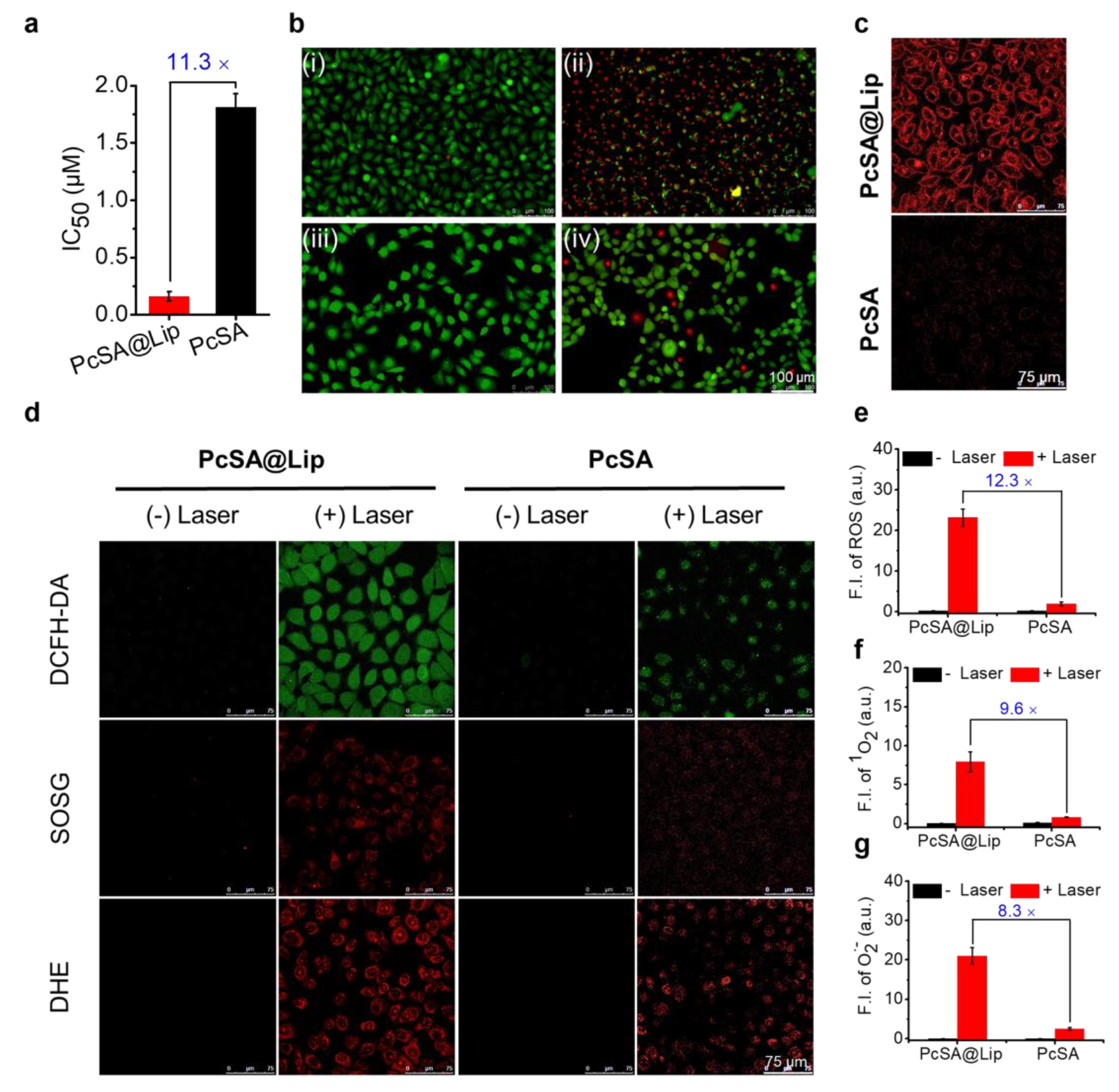
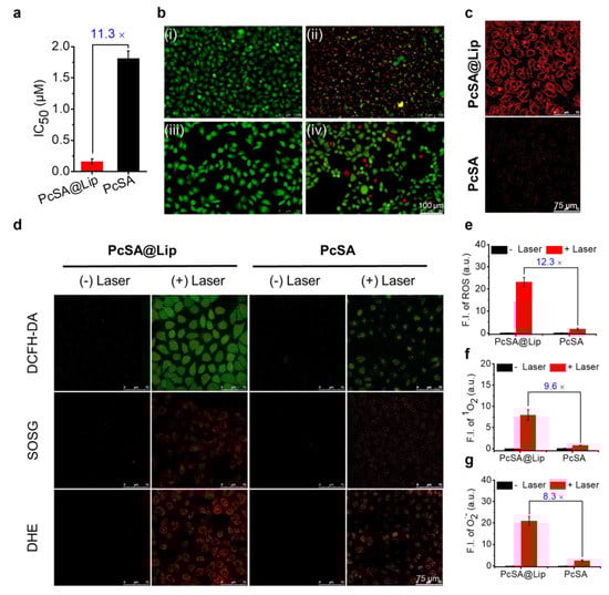
2.4. Highly Efficient Cellular Uptake and Phototherapeutic Properties In Vitro
2.5. Biodistribution and In Vivo Anticancer Effect
3. Materials and Methods
3.1. Materials and Instruments
3.2. Synthesis of Phthalocyanines
3.2.1. Synthesis of PTSA
3.2.2. Synthesis of PcSA
3.2.3. Synthesis of PTOA
3.2.4. Synthesis of PcOA
3.3. Preparation of PcSA@Lip
3.4. O2∙− and 1O2 Determination
3.5. Photothermal Detection
3.6. Cell Culture
3.6.1. In Vitro Photocytotoxicity
3.6.2. Cellular Uptake
3.6.3. Live/Dead Cell Staining Assays
3.6.4. Detection of Intracellular ROS, 1O2 and O2∙−
3.7. Animal Experiment
3.7.1. In Vivo Fluorescence Imaging
3.7.2. In Vivo Photodynamic Anticancer efficacy
4. Conclusions
Supplementary Materials
Author Contributions
Funding
Institutional Review Board Statement
Informed Consent Statement
Data Availability Statement
Conflicts of Interest
Sample Availability
References
- Mosquera, I.; Ilbawi, A.; Muwonge, R.; Basu, P.; Carvalho, A.L. Cancer Burden and Status of Cancer Control Measures in Fragile States: A Comparative Analysis of 31 Countries. Lancet Glob. Health 2022, 10, 1443–1452. [Google Scholar] [CrossRef] [PubMed]
- Li, J.; Pu, K. Semiconducting Polymer Nanomaterials as Near-Infrared Photoactivatable Protherapeutics for Cancer. Acc. Chem. Res. 2020, 53, 752–762. [Google Scholar] [CrossRef] [PubMed]
- Yang, P.; Gai, S.; Lin, J. Functionalized Mesoporous Silica Materials for Controlled Drug Delivery. Chem. Soc. Rev. 2012, 41, 3679–3698. [Google Scholar] [CrossRef] [PubMed]
- Li, L.; Tang, F.; Liu, H.; Liu, T.; Hao, N.; Chen, D.; Teng, X.; He, J. In Vivo Delivery of Silica Nanorattle Encapsulated Docetaxel for Liver Cancer Therapy with Low Toxicity and High Efficacy. ACS Nano 2010, 4, 6874–6882. [Google Scholar] [CrossRef] [PubMed]
- Hogle, W.P. The State of the Art in Radiation Therapy. Semin. Oncol. Nurs. 2006, 22, 212–220. [Google Scholar] [CrossRef]
- Bass, R.; Roberto, D.; Wang, D.Z.; Cantu, F.P.; Mohamadi, R.M.; Kelley, S.O.; Klotz, L.; Venkateswaran, V. Combining Desmopressin and Docetaxel for the Treatment of Castration-Resistant Prostate Cancer in an Orthotopic Model. Anticancer Res. 2019, 39, 113–118. [Google Scholar] [CrossRef] [PubMed]
- Yuan, G.; Yao, M.; Lv, H.; Jia, X.; Chen, J.; Xue, J. Novel Targeted Photosensitizer as an Immunomodulator for Highly Efficient Therapy of T-Cell Acute Lymphoblastic Leukemia. J. Med. Chem. 2020, 63, 15655–15667. [Google Scholar] [CrossRef]
- Cheng, X.; Gao, J.; Ding, Y.; Lu, Y.; Wei, Q.; Cui, D.; Fan, J.; Li, X.; Zhu, E.; Lu, Y.; et al. Multi-Functional Liposome: A Powerful Theranostic Nano-Platform Enhancing Photodynamic Therapy. Adv. Sci. 2021, 8, 2100876–2101089. [Google Scholar] [CrossRef]
- Li, Z.; Li, S.; Guo, Y.; Yuan, C.; Yan, X.; Schanze, K.S. Metal-Free Nanoassemblies of Water-Soluble Photosensitizer and Adenosine Triphosphate for Efficient and Precise Photodynamic Cancer Therapy. ACS Nano 2021, 15, 4979–4988. [Google Scholar] [CrossRef]
- Yan, C.; Zhang, Y.; Guo, Z. Recent Progress on Molecularly Near-Infrared Fluorescent Probes for Chemotherapy and Phototherapy. Coord. Chem. Rev. 2021, 427, 213556–213566. [Google Scholar] [CrossRef]
- Xie, J.; Wang, Y.; Choi, W.; Jangili, P.; Ge, Y.; Xu, Y.; Kang, J.; Liu, L.; Zhang, B.; Xie, Z.; et al. Overcoming Barriers in Photodynamic Therapy Harnessing Nano-Formulation Strategies. Chem. Soc. Rev. 2021, 50, 9152–9201. [Google Scholar] [CrossRef] [PubMed]
- Xu, Y.; Liu, R.; Yang, H.; Qu, S.; Qian, L.; Dai, Z. Enhancing Photodynamic Therapy Efficacy Against Cancer Metastasis by Ultrasound-Mediated Oxygen Microbubble Destruction to Boost Tumor-Targeted Delivery of Oxygen and Renal-Clearable Photosensitizer Micelles. ACS Appl. Mater. Interfaces 2022, 14, 25197–25208. [Google Scholar] [CrossRef] [PubMed]
- Chen, X.; Wang, F.; Hyun, J.Y.; Wei, T.; Qiang, J.; Ren, X.; Shin, I.; Yoon, J. Recent Progress in the Development of Fluorescent, Luminescent and Colorimetric Probes for Detection of Reactive Oxygen and Nitrogen Species. Chem. Soc. Rev. 2016, 45, 2976–3016. [Google Scholar] [CrossRef]
- Lo, P.-C.; Rodríguez-Morgade, M.S.; Pandey, R.K.; Ng, D.K.P.; Torres, T.; Dumoulin, F. The Unique Features and Promises of Phthalocyanines as Advanced Photosensitisers for Photodynamic Therapy of Cancer. Chem. Soc. Rev. 2020, 49, 1041–1056. [Google Scholar] [CrossRef] [PubMed]
- Lin, A.-L.; Fan, P.-P.; Liu, S.-F.; Chen, J.-H.; Zhao, Y.-Y.; Zheng, B.-Y.; Ke, M.-R.; Huang, J.-D. A Phthalocyanine-Based Liposomal Nanophotosensitizer with Highly Efficient Tumor-Targeting and Photodynamic Activity. Dyes Pigments 2020, 180, 108455–108462. [Google Scholar] [CrossRef]
- Chen, D.; Yu, Q.; Huang, X.; Dai, H.; Luo, T.; Shao, J.; Chen, P.; Chen, J.; Huang, W.; Dong, X. A Highly-Efficient Type I Photosensitizer with Robust Vascular-Disruption Activity for Hypoxic-and-Metastatic Tumor Specific Photodynamic Therapy. Small 2020, 16, 2001059–2001060. [Google Scholar] [CrossRef] [PubMed]
- Zheng, B.-Y.; Li, S.-Z.; Zheng, B.-D.; Ying, J.-W.; Hu, Q.-Y.; Peng, X.-H.; Li, X.; Ke, M.-R.; Huang, J.-D. Phthalocyanine-Based Photosensitizers Combined with Anti-PD-L1 for Highly Efficient Photodynamic Immunotherapy. Dyes Pigments 2021, 185, 108907–108917. [Google Scholar] [CrossRef]
- Zhao, P.-H.; Wu, Y.-L.; Li, X.-Y.; Feng, L.-L.; Zhang, L.; Zheng, B.-Y.; Ke, M.-R.; Huang, J.-D. Aggregation-Enhanced Sonodynamic Activity of Phthalocyanine–Artesunate Conjugates. Angew. Chem. Int. Ed. 2022, 61, 202113506–202113512. [Google Scholar] [CrossRef]
- Zhao, Y.-Y.; Chen, J.-Y.; Hu, J.-Q.; Zhang, L.; Lin, A.-L.; Wang, R.; Zheng, B.-Y.; Ke, M.-R.; Li, X.; Huang, J.-D. The Substituted Zinc(II) Phthalocyanines Using “Sulfur Bridge” as the Linkages. Synthesis, Red-Shifted Spectroscopic Properties and Structure-Inherent Targeted Photodynamic Activities. Dyes Pigments 2021, 189, 109270–109276. [Google Scholar] [CrossRef]
- Li, X.; Yu, S.; Lee, Y.; Guo, T.; Kwon, N.; Lee, D.; Yeom, S.C.; Cho, Y.; Kim, G.; Huang, J.-D.; et al. In Vivo Albumin Traps Photosensitizer Monomers from Self-Assembled Phthalocyanine Nanovesicles: A Facile and Switchable Theranostic Approach. J. Am. Chem. Soc. 2019, 141, 1366–1372. [Google Scholar] [CrossRef]
- Gao, Y.; Chen, Y.; Cao, Y.; Mo, A.; Peng, Q. Potentials of Nanotechnology in Treatment of Methicillin-Resistant Staphylococcus Aureus. Eur. J. Med. Chem. 2021, 213, 113056–113063. [Google Scholar] [CrossRef]
- Liao, W.; Du, Y.; Zhang, C.; Pan, F.; Yao, Y.; Zhang, T.; Peng, Q. Exosomes: The Next Generation of Endogenous Nanomaterials for Advanced Drug Delivery and Therapy. Acta Biomater. 2019, 86, 1–14. [Google Scholar] [CrossRef] [PubMed]
- Ajeeshkumar, K.K.; Aneesh, P.A.; Raju, N.; Suseela, M.; Ravishankar, C.N.; Benjakul, S. Advancements in Liposome Technology: Preparation Techniques and Applications in Food, Functional Foods, and Bioactive Delivery: A Review. Compr. Rev. Food Sci. Food Saf. 2021, 20, 1280–1306. [Google Scholar] [CrossRef] [PubMed]
- Moghassemi, S.; Dadashzadeh, A.; Azevedo, R.B.; Feron, O.; Amorim, C.A. Photodynamic Cancer Therapy Using Liposomes as an Advanced Vesicular Photosensitizer Delivery System. J. Control. Release 2021, 339, 75–90. [Google Scholar] [CrossRef] [PubMed]
- Xia, X.; Wang, R.; Hu, Y.; Liu, W.; Liu, T.; Sun, W.; Fan, J.; Peng, X. A Novel Photosensitizer for Lipid Droplet–Location Photodynamic Therapy. Front. Chem. 2021, 9, 701771–701778. [Google Scholar] [CrossRef] [PubMed]
- Bangham, A.D. Lipid Bilayers and Biomembranes. Annu. Rev. Biochem. 1972, 41, 753–776. [Google Scholar] [CrossRef] [PubMed]
- Himanshu, P.; Radha, R.; Vishnu, A. Liposome and Their Applications in Cancer Therapy. Braz. Arch. Biol. Technol. 2016, 59, 16150477–16150486. [Google Scholar] [CrossRef]
- Ghosh, S.; Carter, K.A.; Lovell, J.F. Liposomal Formulations of Photosensitizers. Biomaterials 2019, 218, 119341–119355. [Google Scholar] [CrossRef]
- Lee, W.; Jeon, M.; Choi, J.; Oh, C.; Kim, G.; Jung, S.; Kim, C.; Ye, S.-J.; Im, H.-J. Europium-Diethylenetriaminepentaacetic Acid Loaded Radioluminescence Liposome Nanoplatform for Effective Radioisotope-Mediated Photodynamic Therapy. ACS Nano 2020, 14, 13004–13015. [Google Scholar] [CrossRef]
- Yang, Y.; Wang, L.; Cao, H.; Li, Q.; Li, Y.; Han, M.; Wang, H.; Li, J. Photodynamic Therapy with Liposomes Encapsulating Photosensitizers with Aggregation-Induced Emission. Nano Lett. 2019, 19, 1821–1826. [Google Scholar] [CrossRef]
- Derycke, A.S.; de Witte, P.A. Liposomes for Photodynamic Therapy. Adv. Drug Deliv. Rev. 2004, 56, 17–30. [Google Scholar] [CrossRef] [PubMed]
- Sun, Y.; Zhang, Y.; Gao, Y.; Wang, P.; He, G.; Blum, N.T.; Lin, J.; Liu, Q.; Wang, X.; Huang, P. Six Birds with One Stone: Versatile Nanoporphyrin for Single-Laser-Triggered Synergistic Phototheranostics and Robust Immune Activation. Adv. Mater. 2020, 32, 2004481–2004491. [Google Scholar] [CrossRef] [PubMed]
- Yu, X.T.; Sui, S.Y.; He, Y.X.; Yu, C.H.; Peng, Q. Nanomaterials-Based Photosensitizers and Delivery Systems for Photodynamic Cancer Therapy. Biomater. Adv. 2022, 135, 212725–212742. [Google Scholar] [CrossRef] [PubMed]
- Chang, H.I.; Cheng, M.Y.; Discovery, B. Clinically-Proven Liposome-Based Drug Delivery: Formulation, Characterization and Therapeutic Efficacy. Int. J. Nanomed. 2012, 01, 49–60. [Google Scholar] [CrossRef]
- Li, D.; Wang, X.Z.; Yang, L.F.; Li, S.C.; Hu, Q.Y.; Li, X.; Zheng, B.Y.; Ke, M.R.; Huang, J.D. Size-Tunable Targeting-Triggered Nanophotosensitizers Based on Self-Assembly of a Phthalocyanine-Biotin Conjugate for Photodynamic Therapy. ACS Appl. Mater. Interfaces 2019, 11, 36435–36443. [Google Scholar] [CrossRef] [PubMed]
- Li, X.; Zheng, B.D.; Peng, X.H.; Li, S.Z.; Ying, J.W.; Zhao, Y.; Huang, J.D.; Yoon, J. Phthalocyanines as Medicinal Photosensitizers: Developments in the Last Five Years. Coord. Chem. Rev. 2017, 379, 147–160. [Google Scholar] [CrossRef]
- Wen, K.; Tan, H.; Peng, Q.; Chen, H.; Ma, H.; Wang, L.; Peng, A.; Shi, Q.; Cai, X.; Huang, H. Achieving Efficient NIR-II Type-I Photosensitizers for Photodynamic/Photothermal Therapy upon Regulating Chalcogen Elements. Adv. Mater. 2022, 34, 2108146–2108243. [Google Scholar] [CrossRef]
- Yan, X.; Li, S.; Zhao, L.; Chang, R.; Xing, R.J. Spatiotemporally Coupled Photoactivity of Phthalocyanine–Peptide Conjugate Self-Assemblies for Adaptive Tumor Theranostics. Chem. Eur. J. 2019, 25, 13429–13435. [Google Scholar] [CrossRef]
- Wong, C.; Chu, J.; Ha, S.; Wong, R.; Ng, D. Phthalaldehyde-Amine Capture Reactions for Bioconjugation and Immobilization of Phthalocyanines. Org. Lett. 2020, 22, 7098–7102. [Google Scholar] [CrossRef]
- Tardivo, J.P.; Del Giglio, A.; de Oliveira, C.S.; Gabrielli, D.S.; Junqueira, H.C.; Tada, D.B.; Severino, D.; de Fátima Turchiello, R.; Baptista, M.S. Methylene blue in photodynamic therapy: From basic mechanisms to clinical applications. Photochem. Photobiol. Sci. 2005, 2, 175–191. [Google Scholar] [CrossRef]
- Li, X.; Lee, D.; Huang, J.-D.; Yoon, J. Phthalocyanine-Assembled Nanodots as Photosensitizers for Highly Efficient Type I Photoreactions in Photodynamic Therapy. Angew. Chem. Int. Ed. 2018, 57, 9885–9890. [Google Scholar] [CrossRef]
- Zhao, Y.-Y.; Zhang, L.; Chen, Z.; Zheng, B.-Y.; Ke, M.; Li, X.; Huang, J.-D. Nanostructured Phthalocyanine Assemblies with Efficient Synergistic Effect of Type I Photoreaction and Photothermal Action to Overcome Tumor Hypoxia in Photodynamic Therapy. J. Am. Chem. Soc. 2021, 143, 13980–13989. [Google Scholar] [CrossRef] [PubMed]
- Li, M.; Shao, Y.; Ji, H.K.; Pu, Z.; Peng, X. Unimolecular Photodynamic O2-Economizer to Overcome Hypoxia Resistance in Phototherapeutics. J. Am. Chem. Soc. 2020, 142, 5380–5388. [Google Scholar] [CrossRef]
- Li, M.; Xia, J.; Tian, R.; Wang, J.; Fan, J.; Du, J.; Long, S.; Song, X.; Foley, J.W.; Peng, X.J. Near-Infrared Light-Initiated Molecular Superoxide Radical Generator: Rejuvenating Photodynamic Therapy against Hypoxic Tumors. J. Am. Chem. Soc. 2018, 140, 14851–14859. [Google Scholar] [CrossRef] [PubMed]
- Li, M.; Xiong, T.; Du, J.; Tian, R.; Xiao, M.; Guo, L.; Long, S.; Fan, J.; Sun, W.; Shao, K. Superoxide Radical Photogenerator with Amplification Effect: Surmounting the Achilles’ Heels of Photodynamic Oncotherapy. J. Am. Chem. Soc. 2019, 141, 2695–2702. [Google Scholar] [CrossRef] [PubMed]
- Sun, Q.; Zheng, B.-Y.; Zhang, Y.-H.; Zhuang, J.-J.; Ke, M.-R.; Huang, J.-D. Highly Photocytotoxic Silicon(IV) Phthalocyanines Axially Modified with L-Tyrosine Derivatives: Effects of Mode of Axial Substituent Connection and of Formulation on Photodynamic Activity. Dyes Pigments 2017, 141, 521–529. [Google Scholar] [CrossRef]
- Sun, B.; Chang, R.; Cao, S.; Yuan, C.; Zhao, L.; Yang, H.; Li, J.; Yan, X.; van Hest, J.C.M. Acid-Activatable Transmorphic Peptide-Based Nanomaterials for Photodynamic Therapy. Angew. Chem. Int. Ed. 2020, 59, 20582–20588. [Google Scholar] [CrossRef]
- Wan, Y.; Lu, G.; Wei, W.-C.; Huang, Y.-H.; Li, S.; Chen, J.-X.; Cui, X.; Xiao, Y.-F.; Li, X.; Liu, Y.; et al. Stable Organic Photosensitizer Nanoparticles with Absorption Peak beyond 800 Nanometers and High Reactive Oxygen Species Yield for Multimodality Phototheranostics. ACS Nano 2020, 14, 9917–9928. [Google Scholar] [CrossRef]
- Bulbake, U.; Doppalapudi, S.; Kommineni, N.; Khan, W. Liposomal Formulations in Clinical Use: An Updated Review. Pharmaceutics 2017, 9, 12. [Google Scholar] [CrossRef]
- Liang, X.; Chen, M.; Bhattarai, P.; Hameed, S.; Dai, Z.J.A.N. Perfluorocarbon@Porphyrin Nanoparticles for Tumor Hypoxia Relief to Enhance Photodynamic Therapy against Liver Metastasis of Colon Cancer. ACS Nano 2020, 14, 13569–13583. [Google Scholar] [CrossRef]







Disclaimer/Publisher’s Note: The statements, opinions and data contained in all publications are solely those of the individual author(s) and contributor(s) and not of MDPI and/or the editor(s). MDPI and/or the editor(s) disclaim responsibility for any injury to people or property resulting from any ideas, methods, instructions or products referred to in the content. |
© 2023 by the authors. Licensee MDPI, Basel, Switzerland. This article is an open access article distributed under the terms and conditions of the Creative Commons Attribution (CC BY) license (https://creativecommons.org/licenses/by/4.0/).
Share and Cite
Chen, Z.; Zhao, Y.-Y.; Li, L.; Li, Z.; Fu, S.; Xu, Y.; Zheng, B.-Y.; Ke, M.; Li, X.; Huang, J.-D. A Sulfur-Bridging Sulfonate-Modified Zinc(II) Phthalocyanine Nanoliposome Possessing Hybrid Type I and Type II Photoreactions with Efficient Photodynamic Anticancer Effects. Molecules 2023, 28, 2250. https://doi.org/10.3390/molecules28052250
Chen Z, Zhao Y-Y, Li L, Li Z, Fu S, Xu Y, Zheng B-Y, Ke M, Li X, Huang J-D. A Sulfur-Bridging Sulfonate-Modified Zinc(II) Phthalocyanine Nanoliposome Possessing Hybrid Type I and Type II Photoreactions with Efficient Photodynamic Anticancer Effects. Molecules. 2023; 28(5):2250. https://doi.org/10.3390/molecules28052250
Chicago/Turabian StyleChen, Zixuan, Yuan-Yuan Zhao, Li Li, Ziqing Li, Shuwen Fu, Yihui Xu, Bi-Yuan Zheng, Meirong Ke, Xingshu Li, and Jian-Dong Huang. 2023. "A Sulfur-Bridging Sulfonate-Modified Zinc(II) Phthalocyanine Nanoliposome Possessing Hybrid Type I and Type II Photoreactions with Efficient Photodynamic Anticancer Effects" Molecules 28, no. 5: 2250. https://doi.org/10.3390/molecules28052250
APA StyleChen, Z., Zhao, Y.-Y., Li, L., Li, Z., Fu, S., Xu, Y., Zheng, B.-Y., Ke, M., Li, X., & Huang, J.-D. (2023). A Sulfur-Bridging Sulfonate-Modified Zinc(II) Phthalocyanine Nanoliposome Possessing Hybrid Type I and Type II Photoreactions with Efficient Photodynamic Anticancer Effects. Molecules, 28(5), 2250. https://doi.org/10.3390/molecules28052250

