Liver Protection of a Low-Polarity Fraction from Ficus pandurata Hance, Prepared by Supercritical CO2 Fluid Extraction, on CCl4-Induced Acute Liver Injury in Mice via Inhibiting Apoptosis and Ferroptosis Mediated by Strengthened Antioxidation
Abstract
1. Introduction
2. Results
2.1. Antioxidation Effects of FPHLP
2.2. FPHLP Protects against CCl4-Induced Liver Injury
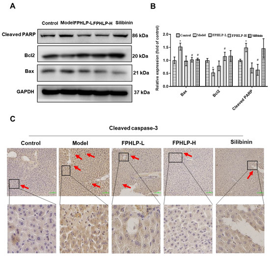
2.3. FPHLP Protects Liver Injury via Inhibiting Apoptosis
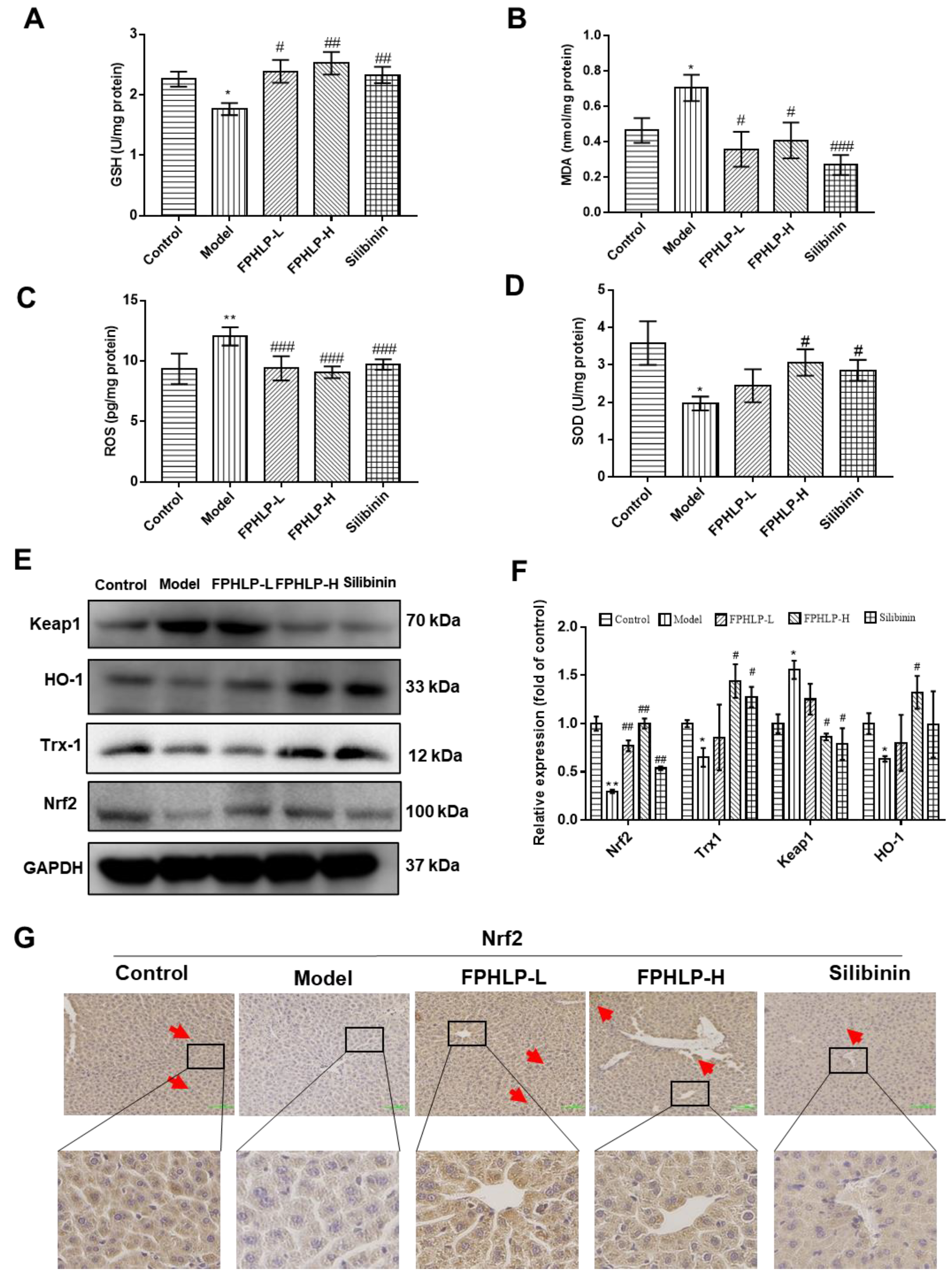
2.4. FPHLP Protects Liver Injury via Strengthening Antioxidative Activity
2.5. FPHLP Protects Liver Injury via Inhibiting Ferroptosis
2.6. GC-MS Analysis for FPHLP
3. Material and Methods
3.1. Materials and Reagents
3.2. FPHLP Preparation
3.3. DPPH Radical Scavenging Activity Assay
3.4. Total Antioxidant Capacity (T-AOC) Analysis
3.5. Cell Lines and Culture
3.6. ROS Detection
3.7. Animal Experiment Design
3.8. Sample Collection
3.9. Enzyme-Linked Immunosorbent Assay (ELISA) and Biochemical Analyses
3.10. Western Blot
3.11. Hematoxylin and Eosin (H&E) Staining
3.12. Immunohistochemistry (IHC) Study
3.13. GC/MS Analysis
3.14. Statistical Analysis
4. Discussion
5. Conclusions
Author Contributions
Funding
Institutional Review Board Statement
Informed Consent Statement
Data Availability Statement
Acknowledgments
Conflicts of Interest
Abbreviations
| AEWC | animal ethics and welfare committee |
| ALI | acute liver injury |
| ALT | alanine aminotransferase |
| AST | aspartate aminotransferase |
| Bax | Bcl2 associated X protein |
| BCA | bicinchoninic acid |
| Bcl2 | B-cell lymphoma-2 |
| Cleaved PARP | cleaved poly ADP-ribose polymerase |
| CYP450 | cytochrome P450 |
| DMEM | Dulbecco’s modified eagle medium |
| DMSO | dimethyl Sulfoxide |
| DPPH | 2,2-diphenyl-1-picrylhydrazil |
| ECL | enhanced chemiluminescence |
| EI | electron impact |
| ELISA | enzyme-linked immunosorbent assay |
| FBS | fetal bovine serum |
| Fe2+-TPTZ | ferric-tripyridyl-triazine |
| FPH | Ficus pandurata Hance |
| FPHLP | low-polarity ingredients of Ficus pandurata Hance |
| FRAP | ferric reducing antioxidant power |
| FTH1 | ferritin heavy chain |
| GAPDH | glyceraldehyde-3-phosphate dehydrogenase |
| Gas | chromatography-mass spectrometry |
| GC-MS | gas chromatography-mass spectrometry |
| GPX4 | glutathione peroxidase 4 |
| GSH | glutathione |
| H&E | Hematoxylin & Eosin |
| HO-1 | oxygenase-1 |
| IBD | inflammatory bowel disease |
| IHC | immunohistochemistry |
| IL-6 | interleukin- 6 |
| Keap1 | kelch-like ECH-associated protein 1 |
| LDH | lactate dehydrogenase |
| LPS | lipopolysaccharide |
| MDA | malondialdehyde |
| NAC | N-acetyl-L-cysteine |
| Nrf2 | nuclear factor erythroid 2-related factor 2 |
| OD | optical density |
| PBS | phosphate buffer saline |
| PBST | phosphate buffer saline with Tween 20 |
| PFA | paraformaldehyde |
| PVDF | polyvinylidene difluoride membranes |
| ROS | reactive oxygen species |
| SOD | superoxide dismutase |
| STEAP3 | six-transmembrane epithelial antigen of prostate 3 |
| T-AOC | total antioxidant capacity |
| TfR1 | transferrin receptor 1 |
| Trx | thioredoxin |
| VC | Vitamin C |
| xCT/SLC7A11 | cystine/glutamate antiporter solute carrier family 7 member 11 |
References
- Shen, T.; Liu, Y.; Shang, J.; Xie, Q.; Li, J.; Yan, M.; Xu, J.; Niu, J.; Liu, J.; Watkins, P.B.; et al. Incidence and Etiology of Drug-Induced Liver Injury in Mainland China. Gastroenterology 2019, 156, 2230–2241.e2211. [Google Scholar] [CrossRef]
- Williams, R.; Alexander, G.; Armstrong, I.; Baker, A.; Bhala, N.; Camps-Walsh, G.; Cramp, M.E.; de Lusignan, S.; Day, N.; Dhawan, A.; et al. Disease burden and costs from excess alcohol consumption, obesity, and viral hepatitis: Fourth report of the Lancet Standing Commission on Liver Disease in the UK. Lancet 2018, 391, 1097–1107. [Google Scholar] [CrossRef]
- Kim, J.B.; Sohn, J.H.; Lee, H.L.; Kim, J.P.; Han, D.S.; Hahm, J.S.; Lee, D.H.; Kee, C.S. Clinical characteristics of acute toxic liver injury. Korean J. Hepatol. 2004, 10, 125–134. [Google Scholar]
- Ibanez, L.; Perez, E.; Vidal, X.; Laporte, J.R.; Grup d’Estudi Multicènteric d’Hepatotoxicitat Aguda de Barcelona (GEMHAB). Prospective surveillance of acute serious liver disease unrelated to infectious, obstructive, or metabolic diseases: Epidemiological and clinical features, and exposure to drugs. J. Hepatol. 2002, 37, 592–600. [Google Scholar] [CrossRef]
- Krawitz, S.; Lingiah, V.; Pyrsopoulos, N.T. Acute Liver Failure: Mechanisms of Disease and Multisystemic Involvement. Clin. Liver Dis. 2018, 22, 243–256. [Google Scholar] [CrossRef]
- Yang, Y.M.; Cho, Y.E.; Hwang, S. Crosstalk between Oxidative Stress and Inflammatory Liver Injury in the Pathogenesis of Alcoholic Liver Disease. Int. J. Mol. Sci. 2022, 23, 774. [Google Scholar] [CrossRef]
- Pan, X.; Zhou, J.; Chen, Y.; Xie, X.; Rao, C.; Liang, J.; Zhang, Y.; Peng, C. Classification, hepatotoxic mechanisms, and targets of the risk ingredients in traditional Chinese medicine-induced liver injury. Toxicol. Lett. 2020, 323, 48–56. [Google Scholar] [CrossRef]
- Yi, J.; Wu, S.; Tan, S.; Qin, Y.; Wang, X.; Jiang, J.; Liu, H.; Wu, B. Berberine alleviates liver fibrosis through inducing ferrous redox to activate ROS-mediated hepatic stellate cells ferroptosis. Cell Death Discov. 2021, 7, 374. [Google Scholar] [CrossRef]
- Wu, J.; Wang, Y.; Jiang, R.; Xue, R.; Yin, X.; Wu, M.; Meng, Q. Ferroptosis in liver disease: New insights into disease mechanisms. Cell Death Discov. 2021, 7, 276. [Google Scholar] [CrossRef]
- Thomas, C.E.; Morehouse, L.A.; Aust, S.D. Ferritin and superoxide-dependent lipid peroxidation. J. Biol. Chem. 1985, 260, 3275–3280. [Google Scholar] [CrossRef]
- Dixon, S.J.; Lemberg, K.M.; Lamprecht, M.R.; Skouta, R.; Zaitsev, E.M.; Gleason, C.E.; Patel, D.N.; Bauer, A.J.; Cantley, A.M.; Yang, W.S.; et al. Ferroptosis: An iron-dependent form of nonapoptotic cell death. Cell 2012, 149, 1060–1072. [Google Scholar] [CrossRef]
- Brok, J.; Buckley, N.; Gluud, C. Interventions for paracetamol (acetaminophen) overdoses. Cochrane Database Syst. Rev. 2002, CD003328. [Google Scholar] [CrossRef]
- Wu, J.; Lu, A.D.; Zhang, L.P.; Zuo, Y.X.; Jia, Y.P. Study of clinical outcome and prognosis in pediatric core binding factor-acute myeloid leukemia. Zhonghua Xue Ye Xue Za Zhi 2019, 40, 52–57. [Google Scholar] [CrossRef]
- Li, M.; Luo, Q.; Tao, Y.; Sun, X.; Liu, C. Pharmacotherapies for Drug-Induced Liver Injury: A Current Literature Review. Front. Pharmacol. 2021, 12, 806249. [Google Scholar] [CrossRef]
- Stine, J.G.; Lewis, J.H. Current and future directions in the treatment and prevention of drug-induced liver injury: A systematic review. Expert Rev. Gastroenterol. Hepatol. 2016, 10, 517–536. [Google Scholar] [CrossRef]
- Oray, M.; Abu Samra, K.; Ebrahimiadib, N.; Meese, H.; Foster, C.S. Long-term side effects of glucocorticoids. Expert Opin. Drug Saf. 2016, 15, 457–465. [Google Scholar] [CrossRef]
- Garcia-Cortes, M.; Ortega-Alonso, A.; Andrade, R.J.; Spanish Group for the Study of Drug-Induced Liver, D. Safety of treating acute liver injury and failure. Expert Opin. Drug Saf. 2022, 21, 191–203. [Google Scholar] [CrossRef]
- Chalasani, N.P.; Maddur, H.; Russo, M.W.; Wong, R.J.; Reddy, K.R.; Practice Parameters Committee of the American College of Gastroenterology. ACG Clinical Guideline: Diagnosis and Management of Idiosyncratic Drug-Induced Liver Injury. Am. J. Gastroenterol. 2021, 116, 878–898. [Google Scholar] [CrossRef]
- Singh, D.; Cho, W.C.; Upadhyay, G. Drug-Induced Liver Toxicity and Prevention by Herbal Antioxidants: An Overview. Front. Physiol. 2015, 6, 363. [Google Scholar] [CrossRef]
- Zhang, Y.; Luo, J.; Zeng, F. Volatile composition analysis of tree peony (Paeonia section Moutan DC.) seed oil and the effect of oxidation during storage. J. Food Sci. 2021, 86, 3467–3479. [Google Scholar] [CrossRef]
- Dai, W.; Chen, C.; Feng, H.; Li, G.; Peng, W.; Liu, X.; Yang, J.; Hu, X. Protection of Ficus pandurata Hance against acute alcohol-induced liver damage in mice via suppressing oxidative stress, inflammation, and apoptosis. J. Ethnopharmacol. 2021, 275, 114140. [Google Scholar] [CrossRef]
- Liu, Y.; Huang, Z.Z.; Min, L.; Li, Z.F.; Chen, K. The BRD4 inhibitor JQ1 protects against chronic obstructive pulmonary disease in mice by suppressing NF-kappaB activation. Histol. Histopathol. 2021, 36, 101–112. [Google Scholar] [CrossRef]
- Tan, J.; Li, P.; Xue, H.; Li, Q. Cyanidin-3-glucoside prevents hydrogen peroxide (H(2)O(2))-induced oxidative damage in HepG2 cells. Biotechnol. Lett. 2020, 42, 2453–2466. [Google Scholar] [CrossRef]
- Zatroch, K.K.; Knight, C.G.; Reimer, J.N.; Pang, D.S. Refinement of intraperitoneal injection of sodium pentobarbital for euthanasia in laboratory rats (Rattus norvegicus). BMC Vet. Res. 2017, 13, 60. [Google Scholar] [CrossRef]
- Dai, W.; Zhan, X.; Peng, W.; Liu, X.; Peng, W.; Mei, Q.; Hu, X. Ficus pandurata Hance Inhibits Ulcerative Colitis and Colitis-Associated Secondary Liver Damage of Mice by Enhancing Antioxidation Activity. Oxid. Med. Cell. Longev. 2021, 2021, 2617881. [Google Scholar] [CrossRef]
- Zhan, X.; Peng, W.; Wang, Z.; Liu, X.; Dai, W.; Mei, Q.; Hu, X. Polysaccharides from Garlic Protect against Liver Injury in DSS-Induced Inflammatory Bowel Disease of Mice via Suppressing Pyroptosis and Oxidative Damage. Oxid Med. Cell. Longev. 2022, 2022, 2042163. [Google Scholar] [CrossRef]
- Chen, Y.; Zhang, P.; Chen, W.; Chen, G. Ferroptosis mediated DSS-induced ulcerative colitis associated with Nrf2/HO-1 signaling pathway. Immunol. Lett. 2020, 225, 9–15. [Google Scholar] [CrossRef]
- Yu, X.; Zhang, H.; Wang, J.; Wang, J.; Wang, Z.; Li, J. Phytochemical Compositions and Antioxidant Activities of Essential Oils Extracted from the Flowers of Paeonia delavayi Using Supercritical Carbon Dioxide Fluid. Molecules 2022, 27, 3000. [Google Scholar] [CrossRef]
- Wang, K. Molecular mechanisms of hepatic apoptosis. Cell Death Dis. 2014, 5, e996. [Google Scholar] [CrossRef]
- Bhardwaj, M.; Sali, V.K.; Mani, S.; Vasanthi, H.R. Neophytadiene from Turbinaria ornata Suppresses LPS-Induced Inflammatory Response in RAW 264.7 Macrophages and Sprague Dawley Rats. Inflammation 2020, 43, 937–950. [Google Scholar] [CrossRef]
- Park, S.Y.; Seetharaman, R.; Ko, M.J.; Kim, D.Y.; Kim, T.H.; Yoon, M.K.; Kwak, J.H.; Lee, S.J.; Bae, Y.S.; Choi, Y.W. Ethyl linoleate from garlic attenuates lipopolysaccharide-induced pro-inflammatory cytokine production by inducing heme oxygenase-1 in RAW264.7 cells. Int. Immunopharmacol. 2014, 19, 253–261. [Google Scholar] [CrossRef]
- Chen, Y.P.; Gu, Y.F.; Zhao, H.R.; Zhou, Y.M. Dietary squalene supplementation alleviates diquat-induced oxidative stress and liver damage of broiler chickens. Poult. Sci. 2021, 100, 100919. [Google Scholar] [CrossRef]
- Kim, E.N.; Trang, N.M.; Kang, H.; Kim, K.H.; Jeong, G.S. Phytol Suppresses Osteoclast Differentiation and Oxidative Stress through Nrf2/HO-1 Regulation in RANKL-Induced RAW264.7 Cells. Cells 2022, 11, 3596. [Google Scholar] [CrossRef]
- Liang, Y.; Xie, L.; Liu, K.; Cao, Y.; Dai, X.; Wang, X.; Lu, J.; Zhang, X.; Li, X. Bergapten: A review of its pharmacology, pharmacokinetics, and toxicity. Phytother. Res. 2021, 35, 6131–6147. [Google Scholar] [CrossRef]
- Xu, G.; Han, X.; Yuan, G.; An, L.; Du, P. Screening for the protective effect target of deproteinized extract of calf blood and its mechanisms in mice with CCl4-induced acute liver injury. PLoS ONE 2017, 12, e0180899. [Google Scholar] [CrossRef]
- Unsal, V.; Cicek, M.; Sabancilar, I. Toxicity of carbon tetrachloride, free radicals and role of antioxidants. Rev. Environ. Health 2021, 36, 279–295. [Google Scholar] [CrossRef]
- Kawakami, K.; Moritani, C.; Hatanaka, T.; Suzaki, E.; Tsuboi, S. Hepatoprotective Activity of Yellow Chinese Chive against Acetaminophen-Induced Acute Liver Injury via Nrf2 Signaling Pathway. J. Nutr. Sci. Vitaminol. 2020, 66, 357–363. [Google Scholar] [CrossRef]
- Muniz Santana Bastos, E.; Bispo da Silva, A.; Cerqueira Coelho, P.L.; Pereira Borges, J.M.; Amaral da Silva, V.D.; Moreau da Cunha, V.H.; Costa, S.L. Anti-inflammatory activity of Jatropha curcas L. in brain glial cells primary cultures. J. Ethnopharmacol. 2021, 264, 113201. [Google Scholar] [CrossRef]
- Lam, P.; Cheung, F.; Tan, H.Y.; Wang, N.; Yuen, M.F.; Feng, Y. Hepatoprotective Effects of Chinese Medicinal Herbs: A Focus on Anti-Inflammatory and Anti-Oxidative Activities. Int. J. Mol. Sci. 2016, 17, 465. [Google Scholar] [CrossRef]
- Kew, M.C. Serum aminotransferase concentration as evidence of hepatocellular damage. Lancet 2000, 355, 591–592. [Google Scholar] [CrossRef]
- Puri, B.K.; Kingston, M.C.; Monro, J.A. Fructose-associated hepatotoxicity indexed by the lactate dehydrogenase isoenzyme LDH-5. Med. Hypotheses 2019, 124, 40–41. [Google Scholar] [CrossRef]
- Robinson, M.W.; Harmon, C.; O’Farrelly, C. Liver immunology and its role in inflammation and homeostasis. Cell Mol. Immunol 2016, 13, 267–276. [Google Scholar] [CrossRef]
- Thakur, V.; McMullen, M.R.; Pritchard, M.T.; Nagy, L.E. Regulation of macrophage activation in alcoholic liver disease. J. Gastroenterol. Hepatol. 2007, 22 (Suppl. 1), S53–S56. [Google Scholar] [CrossRef]
- Ahmadian, E.; Eftekhari, A.; Kavetskyy, T.; Khosroushahi, A.Y.; Turksoy, V.A.; Khalilov, R. Effects of quercetin loaded nanostructured lipid carriers on the paraquat-induced toxicity in human lymphocytes. Pestic. Biochem. Physiol. 2020, 167, 104586. [Google Scholar] [CrossRef]
- Ahmadian, E.; Khosroushahi, A.Y.; Eftekhari, A.; Farajnia, S.; Babaei, H.; Eghbal, M.A. Novel angiotensin receptor blocker, azilsartan induces oxidative stress and NFkB-mediated apoptosis in hepatocellular carcinoma cell line HepG2. Biomed. Pharmacother. 2018, 99, 939–946. [Google Scholar] [CrossRef]
- Ma, J.Q.; Ding, J.; Zhang, L.; Liu, C.M. Hepatoprotective properties of sesamin against CCl4 induced oxidative stress-mediated apoptosis in mice via JNK pathway. Food Chem. Toxicol. 2014, 64, 41–48. [Google Scholar] [CrossRef]
- Volarevic, V.; Misirkic, M.; Vucicevic, L.; Paunovic, V.; Simovic Markovic, B.; Stojanovic, M.; Milovanovic, M.; Jakovljevic, V.; Micic, D.; Arsenijevic, N.; et al. Metformin aggravates immune-mediated liver injury in mice. Arch. Toxicol. 2015, 89, 437–450. [Google Scholar] [CrossRef]
- Lewerenz, J.; Hewett, S.J.; Huang, Y.; Lambros, M.; Gout, P.W.; Kalivas, P.W.; Massie, A.; Smolders, I.; Methner, A.; Pergande, M.; et al. The cystine/glutamate antiporter system x(c)(-) in health and disease: From molecular mechanisms to novel therapeutic opportunities. Antioxid. Redox Signal. 2013, 18, 522–555. [Google Scholar] [CrossRef]
- Eftekhari, A.; Ahmadian, E.; Azarmi, Y.; Parvizpur, A.; Hamishehkar, H.; Eghbal, M.A. In vitro/vivo studies towards mechanisms of risperidone-induced oxidative stress and the protective role of coenzyme Q10 and N-acetylcysteine. Toxicol. Mech. Methods 2016, 26, 520–528. [Google Scholar] [CrossRef]
- Del Rio, D.; Stewart, A.J.; Pellegrini, N. A review of recent studies on malondialdehyde as toxic molecule and biological marker of oxidative stress. Nutr. Metab. Cardiovasc. Dis. 2005, 15, 316–328. [Google Scholar] [CrossRef]
- Patlevic, P.; Vaskova, J.; Svorc, P., Jr.; Vasko, L.; Svorc, P. Reactive oxygen species and antioxidant defense in human gastrointestinal diseases. Integr. Med. Res. 2016, 5, 250–258. [Google Scholar] [CrossRef]
- Rosowsky, A.; Wright, J.E.; Holden, S.A.; Waxman, D.J. Influence of lipophilicity and carboxyl group content on the rate of hydroxylation of methotrexate derivatives by aldehyde oxidase. Biochem. Pharmacol 1990, 40, 851–857. [Google Scholar] [CrossRef]
- Yang, W.S.; Stockwell, B.R. Ferroptosis: Death by Lipid Peroxidation. Trends Cell Biol. 2016, 26, 165–176. [Google Scholar] [CrossRef]
- Bertrand, R.L. Iron accumulation, glutathione depletion, and lipid peroxidation must occur simultaneously during ferroptosis and are mutually amplifying events. Med. Hypotheses 2017, 101, 69–74. [Google Scholar] [CrossRef]
- Capelletti, M.M.; Manceau, H.; Puy, H.; Peoc’h, K. Ferroptosis in Liver Diseases: An Overview. Int. J. Mol. Sci. 2020, 21, 4908. [Google Scholar] [CrossRef]
- Chen, X.; Li, J.; Kang, R.; Klionsky, D.J.; Tang, D. Ferroptosis: Machinery and regulation. Autophagy 2021, 17, 2054–2081. [Google Scholar] [CrossRef]
- Zheng, J.; Conrad, M. The Metabolic Underpinnings of Ferroptosis. Cell Metab. 2020, 32, 920–937. [Google Scholar] [CrossRef]
- Wei, L.; Zuo, Z.; Yang, Z.; Yin, H.; Yang, Y.; Fang, J.; Cui, H.; Du, Z.; Ouyang, P.; Chen, X.; et al. Mitochondria damage and ferroptosis involved in Ni-induced hepatotoxicity in mice. Toxicology 2022, 466, 153068. [Google Scholar] [CrossRef]
- Fang, Y.; Chen, X.; Tan, Q.; Zhou, H.; Xu, J.; Gu, Q. Inhibiting Ferroptosis through Disrupting the NCOA4-FTH1 Interaction: A New Mechanism of Action. ACS Cent. Sci. 2021, 7, 980–989. [Google Scholar] [CrossRef]
- Battaglia, A.M.; Chirillo, R.; Aversa, I.; Sacco, A.; Costanzo, F.; Biamonte, F. Ferroptosis and Cancer: Mitochondria Meet the “Iron Maiden” Cell Death. Cells 2020, 9, 1505. [Google Scholar] [CrossRef]
- Su, L.J.; Zhang, J.H.; Gomez, H.; Murugan, R.; Hong, X.; Xu, D.; Jiang, F.; Peng, Z.Y. Reactive Oxygen Species-Induced Lipid Peroxidation in Apoptosis, Autophagy, and Ferroptosis. Oxid. Med. Cell. Longev. 2019, 2019, 5080843. [Google Scholar] [CrossRef]
- Czaja, A.J. Hepatic inflammation and progressive liver fibrosis in chronic liver disease. World J. Gastroenterol. 2014, 20, 2515–2532. [Google Scholar] [CrossRef]







| Peak No. | Identified Compound Name | Molecular Formula | Molecular Weight |
|---|---|---|---|
| 1 | Neophytadiene | C20H38 | 278.3 |
| 2 | 6,10,14-trimethyl-2-Pentadecanone | C18H36O | 268.28 |
| 3 | Phytol | C20H40O | 296.53 |
| 4 | Ficusin | C11H6O3 | 186.16 |
| 5 | 3,7,11,15-Tetramethyl-2-hexadecen-1-ol | C20H40O | 296.3 |
| 6 | Hexadecanoic acid | C16H32O2 | 256.24 |
| 7 | Ethyl palmitate | C18H36O2 | 284.27 |
| 8 | 5-Methoxypsoralen | C12H8O4 | 216.04 |
| 9 | Linoleic acid | C18H32O2 | 280.24 |
| 10 | Oleic acid | C18H34O2 | 282.26 |
| 11 | Ethyl linolenate | C20H34O2 | 306.26 |
| 12 | Octadecanoic acid | C18H36O2 | 284.27 |
| 13 | Ethyl linoleate | C20H36O2 | 308.27 |
| 14 | Ethyl oleate | C20H38O2 | 310.29 |
| 15 | 4,8,12,16-Tetramethylheptadecan-4-olide | C21H40O2 | 324.3 |
| 16 | Hercoyn D | C21H30O2 | 314.23 |
| 17 | Stigmasta-3,5-diene | C29H48 | 396.38 |
| 18 | Stigmasta-3,5-diene | C29H48 | 396.38 |
| 19 | 1,4-Benzenedicarboxylic acid, bis(2-ethylhexyl) ester | C24H38O4 | 390.56 |
| 20 | Di-isononyl phthlate | C26H42O4 | 418.31 |
| 21 | Squalene | C30H50 | 410.39 |
| 22 | Di-isononyl phthlate | C26H42O4 | 418.31 |
| 23 | Di-isononyl phthlate | C26H42O4 | 418.31 |
| 24 | Dinonyl phthalate | C26H42O4 | 418.31 |
| 25 | β-Sitosterol acetate | C31H52O2 | 456.39 |
| 26 | Lupeol | C32H49F3O2 | 522.37 |
| 27 | Olean-12-en-3-yl acetate | C32H52O2 | 468.39 |
| 28 | β-Amyrin 3-acetate | C32H52O2 | 468.39 |
| 29 | Trifluoroacetate | C32H49F3O2 | 522.37 |
| 30 | Trifluoroacetate | C32H49F3O2 | 522.37 |
| 31 | Stigmasta-3,5-diene | C29H48 | 396.37 |
| 32 | beta.-Amyrone | C30H48O | 424.7 |
| 33 | Psi-taraxasterol | C30H50O | 426.72 |
| 34 | Trifluoroacetate | C32H49F3O2 | 522.37 |
| 35 | Lanosta-8,24-dien-3-ol, | C32H52O2 | 468.75 |
| 36 | 13,27-Cyclours-11-en-3-ol, acetate | C32H50O2 | 466.38 |
| 37 | Lanosta-8,24-dien-3-ol, | C32H50O2 | 466.38 |
| 38 | Lanosteryl acetate | C32H52O2 | 468.75 |
| 39 | Olean-12-en-3-ol | C32H52O2 | 468.75 |
| 40 | Taraxerol acetate | C32H52O2 | 468.75 |
| 41 | Lanosteryl acetate | C32H52O2 | 468.75 |
| 42 | alpha-Amyrenyl acetate | C32H52O2 | 468.75 |
| 43 | Friedelan-3-one | C30H50O | 426.72 |
| 44 | (3S,6aR,6bR,8aS,12S,14bR)-4,4,6a,6b,8a,11,12,14b-octamethyl-1,2,3,4,4a,5,6,6a,6b,7,8,8a,9,12,12a,12b,13,14,14a,14b-icosahydropicen-3-yl acetate | C32H52O2 | 468.39 |
| 45 | Dotriacontanal | C32H64O | 464.49 |
| 46 | β-Amyrenonol acetate | C32H50O3 | 482.74 |
| 47 | 3.beta-Acetoxy-11-oxoursan-12-ene | C32H50O3 | 482.74 |
Disclaimer/Publisher’s Note: The statements, opinions and data contained in all publications are solely those of the individual author(s) and contributor(s) and not of MDPI and/or the editor(s). MDPI and/or the editor(s) disclaim responsibility for any injury to people or property resulting from any ideas, methods, instructions or products referred to in the content. |
© 2023 by the authors. Licensee MDPI, Basel, Switzerland. This article is an open access article distributed under the terms and conditions of the Creative Commons Attribution (CC BY) license (https://creativecommons.org/licenses/by/4.0/).
Share and Cite
Dai, W.; Pang, X.; Peng, W.; Zhan, X.; Chen, C.; Zhao, W.; Zeng, C.; Mei, Q.; Chen, Q.; Kuang, W.; et al. Liver Protection of a Low-Polarity Fraction from Ficus pandurata Hance, Prepared by Supercritical CO2 Fluid Extraction, on CCl4-Induced Acute Liver Injury in Mice via Inhibiting Apoptosis and Ferroptosis Mediated by Strengthened Antioxidation. Molecules 2023, 28, 2078. https://doi.org/10.3390/molecules28052078
Dai W, Pang X, Peng W, Zhan X, Chen C, Zhao W, Zeng C, Mei Q, Chen Q, Kuang W, et al. Liver Protection of a Low-Polarity Fraction from Ficus pandurata Hance, Prepared by Supercritical CO2 Fluid Extraction, on CCl4-Induced Acute Liver Injury in Mice via Inhibiting Apoptosis and Ferroptosis Mediated by Strengthened Antioxidation. Molecules. 2023; 28(5):2078. https://doi.org/10.3390/molecules28052078
Chicago/Turabian StyleDai, Weibo, Xiaoyan Pang, Weiwen Peng, Xinyi Zhan, Chang Chen, Wenchang Zhao, Congyan Zeng, Quanxi Mei, Qilei Chen, Weihong Kuang, and et al. 2023. "Liver Protection of a Low-Polarity Fraction from Ficus pandurata Hance, Prepared by Supercritical CO2 Fluid Extraction, on CCl4-Induced Acute Liver Injury in Mice via Inhibiting Apoptosis and Ferroptosis Mediated by Strengthened Antioxidation" Molecules 28, no. 5: 2078. https://doi.org/10.3390/molecules28052078
APA StyleDai, W., Pang, X., Peng, W., Zhan, X., Chen, C., Zhao, W., Zeng, C., Mei, Q., Chen, Q., Kuang, W., Gou, Z., & Hu, X. (2023). Liver Protection of a Low-Polarity Fraction from Ficus pandurata Hance, Prepared by Supercritical CO2 Fluid Extraction, on CCl4-Induced Acute Liver Injury in Mice via Inhibiting Apoptosis and Ferroptosis Mediated by Strengthened Antioxidation. Molecules, 28(5), 2078. https://doi.org/10.3390/molecules28052078

