Anlotinib Exerts Inhibitory Effects against Cisplatin-Resistant Ovarian Cancer In Vitro and In Vivo
Abstract
1. Introduction
2. Results
2.1. Anlotinib Inhibits Proliferation, Migration, and Invasion of OC Cells In Vitro
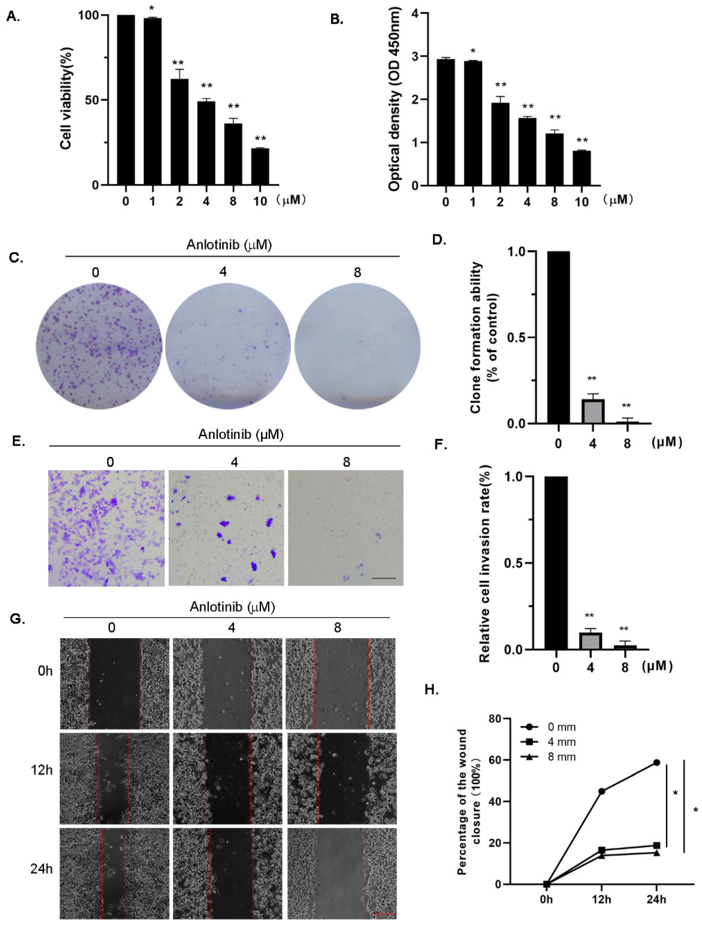
2.2. Anlotinib Inhibits Proliferation, Migration, and Invasion of Cisplatin-Resistant OC Cells In Vitro
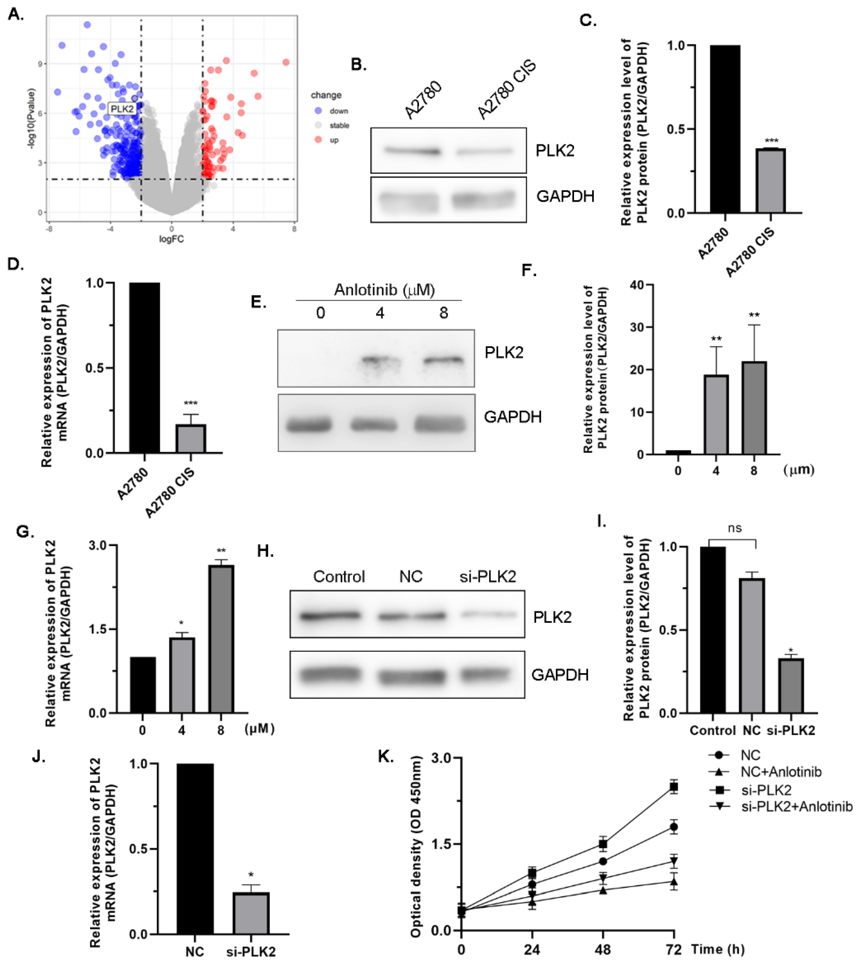
2.3. Anlotinib Inhibits the Proliferation of Cisplatin-Resistant OC Cells by Inducing the Expression of PLK2
2.4. Potential Molecular Mechanisms Underlying the Inhibition of the Growth of Drug-Resistant OC Mediated by Anlotinib
2.5. Anlotinib Suppresses Tumour Growth in Mice Harbouring Xenografts of Cisplatin-Resistant OC Cells
3. Discussion
4. Materials and Methods
4.1. Drugs and Antibodies
4.2. Cell Culture
4.3. Cell Viability Assay
4.4. Colony-Formation Assay
4.5. Wound-Healing Assay
4.6. Transwell Assay
4.7. Cell-Cycle Assay
4.8. Bioinformatic Analysis
4.9. Western Blotting
4.10. Quantitative Real-Time Polymerase Chain Reaction (qRT-PCR)
4.11. Xenograft Model
4.12. Haematoxylin and Eosin (HE) Staining Immunohistochemistry
4.13. Statistical Analysis
5. Conclusions
Supplementary Materials
Author Contributions
Funding
Institutional Review Board Statement
Informed Consent Statement
Data Availability Statement
Conflicts of Interest
References
- Siegel, R.L.; Miller, K.D.; Fuchs, H.E.; Jemal, A. Cancer Statistics, 2021. CA Cancer J. Clin. 2021, 71, 9–29. [Google Scholar] [CrossRef] [PubMed]
- Coburn, S.B.; Bray, F.; Sherman, M.E.; Trabert, B. International patterns and trends in ovarian cancer incidence, overall and by histologic subtype. Int. J. Cancer 2017, 140, 2451–2460. [Google Scholar] [CrossRef] [PubMed]
- Sung, H.; Ferlay, J.; Siegel, R.L.; Laversanne, M.; Soerjomataram, I.; Jemal, A.; Bray, F. Global Cancer Statistics 2020: GLOBOCAN Estimates of Incidence and Mortality Worldwide for 36 Cancers in 185 Countries. CA Cancer J. Clin. 2021, 71, 209–249. [Google Scholar] [CrossRef]
- Ozols, R.F. Systemic therapy for ovarian cancer: Current status and new treatments. Semin. Oncol. 2006, 33, S3–S11. [Google Scholar] [CrossRef] [PubMed]
- Lorusso, D.; Ceni, V.; Daniele, G.; Salutari, V.; Pietragalla, A.; Muratore, M.; Nero, C.; Ciccarone, F.; Scambia, G. Newly diagnosed ovarian cancer: Which first-line treatment? Cancer Treat. Rev. 2020, 91, 102111. [Google Scholar] [CrossRef] [PubMed]
- Pujade-Lauraine, E.; Combe, P. Recurrent ovarian cancer. Ann. Oncol. 2016, 27 (Suppl. S1), i63–i65. [Google Scholar] [CrossRef] [PubMed]
- Ledermann, J.A. First-line treatment of ovarian cancer: Questions and controversies to address. Ther. Adv. Med. Oncol. 2018, 10, 1758835918768232. [Google Scholar] [CrossRef]
- du Bois, A.; Kristensen, G.; Ray-Coquard, I.; Reuss, A.; Pignata, S.; Colombo, N.; Denison, U.; Vergote, I.; Del Campo, J.M.; Ottevanger, P.; et al. Standard first-line chemotherapy with or without nintedanib for advanced ovarian cancer (AGO-OVAR 12): A randomised, double-blind, placebo-controlled phase 3 trial. Lancet Oncol. 2016, 17, 78–89. [Google Scholar] [CrossRef]
- Lan, C.-Y.; Wang, Y.; Xiong, Y.; Li, J.-D.; Shen, J.-X.; Li, Y.-F.; Zheng, M.; Zhang, Y.-N.; Feng, Y.-L.; Liu, Q.; et al. Apatinib combined with oral etoposide in patients with platinum-resistant or platinum-refractory ovarian cancer (AEROC): A phase 2, single-arm, prospective study. Lancet Oncol. 2018, 19, 1239–1246. [Google Scholar] [CrossRef]
- Xie, C.; Wan, X.; Quan, H.; Zheng, M.; Fu, L.; Li, Y.; Lou, L. Preclinical characterization of anlotinib, a highly potent and selective vascular endothelial growth factor receptor-2 inhibitor. Cancer Sci. 2018, 109, 1207–1219. [Google Scholar] [CrossRef]
- Syed, Y.Y. Anlotinib: First Global Approval. Drugs 2018, 78, 1057–1062. [Google Scholar] [CrossRef] [PubMed]
- Wang, G.; Sun, M.; Jiang, Y.; Zhang, T.; Sun, W.; Wang, H.; Yin, F.; Wang, Z.; Sang, W.; Xu, J.; et al. Anlotinib, a novel small molecular tyrosine kinase inhibitor, suppresses growth and metastasis via dual blockade of VEGFR2 and MET in osteosarcoma. Int. J. Cancer 2019, 145, 979–993. [Google Scholar] [CrossRef] [PubMed]
- Chen, X.-Z. Anlotinib for Refractory Advanced Non-Small Cell Lung Cancer in China. JAMA Oncol. 2019, 5, 116–117. [Google Scholar] [CrossRef] [PubMed]
- Lin, B.; Song, X.; Yang, D.; Bai, D.; Yao, Y.; Lu, N. Anlotinib inhibits angiogenesis via suppressing the activation of VEGFR2, PDGFRβ and FGFR1. Gene 2018, 654, 77–86. [Google Scholar] [CrossRef]
- Qin, T.; Liu, Z.; Wang, J.; Xia, J.; Liu, S.; Jia, Y.; Liu, H.; Li, K. Anlotinib suppresses lymphangiogenesis and lymphatic metastasis in lung adenocarcinoma through a process potentially involving VEGFR-3 signaling. Cancer Biol. Med. 2020, 17, 753–767. [Google Scholar] [CrossRef]
- Song, F.; Hu, B.; Cheng, J.-W.; Sun, Y.-F.; Zhou, K.-Q.; Wang, P.-X.; Guo, W.; Zhou, J.; Fan, J.; Chen, Z.; et al. Anlotinib suppresses tumor progression via blocking the VEGFR2/PI3K/AKT cascade in intrahepatic cholangiocarcinoma. Cell Death Dis. 2020, 11, 573. [Google Scholar] [CrossRef]
- Ruan, X.; Shi, X.; Dong, Q.; Yu, Y.; Hou, X.; Song, X.; Wei, X.; Chen, L.; Gao, M. Antitumor effects of anlotinib in thyroid cancer. Endocr. Relat. Cancer 2019, 26, 153–164. [Google Scholar] [CrossRef]
- Su, Y.; Luo, B.; Lu, Y.; Wang, D.; Yan, J.; Zheng, J.; Xiao, J.; Wang, Y.; Xue, Z.; Yin, J.; et al. Anlotinib Induces a T Cell-Inflamed Tumor Microenvironment by Facilitating Vessel Normalization and Enhances the Efficacy of PD-1 Checkpoint Blockade in Neuroblastoma. Clin. Cancer Res. 2022, 28, 793–809. [Google Scholar] [CrossRef]
- Fan, P.; Qiang, H.; Liu, Z.; Zhao, Q.; Wang, Y.; Liu, T.; Wang, X.; Chu, T.; Huang, Y.; Xu, W.; et al. Effective low-dose Anlotinib induces long-term tumor vascular normalization and improves anti-PD-1 therapy. Front. Immunol. 2022, 13, 937924. [Google Scholar] [CrossRef]
- Liu, S.; Qin, T.; Liu, Z.; Wang, J.; Jia, Y.; Feng, Y.; Gao, Y.; Li, K. anlotinib alters tumor immune microenvironment by downregulating PD-L1 expression on vascular endothelial cells. Cell Death Dis. 2020, 11, 309. [Google Scholar] [CrossRef]
- Yuan, M.; Zhai, Y.; Men, Y.; Zhao, M.; Sun, X.; Ma, Z.; Bao, Y.; Yang, X.; Sun, S.; Liu, Y.; et al. Anlotinib Enhances the Antitumor Activity of High-Dose Irradiation Combined with Anti-PD-L1 by Potentiating the Tumor Immune Microenvironment in Murine Lung Cancer. Oxid. Med. Cell. Longev. 2022, 2022, 5479491. [Google Scholar] [CrossRef] [PubMed]
- Jin, Z.; Lu, Y.; Wu, X.; Pan, T.; Yu, Z.; Hou, J.; Wu, A.; Li, J.; Yang, Z.; Li, C.; et al. The cross-talk between tumor cells and activated fibroblasts mediated by lactate/BDNF/TrkB signaling promotes acquired resistance to anlotinib in human gastric cancer. Redox Biol. 2021, 46, 102076. [Google Scholar] [CrossRef] [PubMed]
- Huang, Z.; Su, Q.; Li, W.; Ren, H.; Huang, H.; Wang, A. Suppressed mitochondrial respiration via NOX5-mediated redox imbalance contributes to the antitumor activity of anlotinib in oral squamous cell carcinoma. J. Genet Genom. 2021, 48, 582–594. [Google Scholar] [CrossRef] [PubMed]
- Sun, L.; Yang, M.; Zhang, X.; Li, H.; Wu, L.; Zhang, Y.; Cai, S. Anlotinib combined with etoposide for platinum-resistant recurrent ovarian cancer: A case report. Medicine 2020, 99, e20053. [Google Scholar] [CrossRef] [PubMed]
- Lan, C.-Y.; Zhao, J.; Yang, F.; Xiong, Y.; Li, R.; Huang, Y.; Wang, J.; Liu, C.; Bi, X.-H.; Jin, H.-H.; et al. Anlotinib combined with TQB2450 in patients with platinum-resistant or -refractory ovarian cancer: A multi-center, single-arm, phase 1b trial. Cell Rep. Med. 2022, 3, 100689. [Google Scholar] [CrossRef] [PubMed]
- Syed, N.; Coley, H.M.; Sehouli, J.; Koensgen, D.; Mustea, A.; Szlosarek, P.; McNeish, I.; Blagden, S.P.; Schmid, P.; Lovell, D.P.; et al. Polo-like kinase Plk2 is an epigenetic determinant of chemosensitivity and clinical outcomes in ovarian cancer. Cancer Res. 2011, 71, 3317–3327. [Google Scholar] [CrossRef]
- Pignata, S.; Cannella, L.; Leopardo, D.; Pisano, C.; Bruni, G.S.; Facchini, G. Chemotherapy in epithelial ovarian cancer. Cancer Lett. 2011, 303, 73–83. [Google Scholar] [CrossRef]
- Ali, A.Y.; Farrand, L.; Kim, J.Y.; Byun, S.; Suh, J.-Y.; Lee, H.J.; Tsang, B.K. Molecular determinants of ovarian cancer chemoresistance: New insights into an old conundrum. Ann. N. Y. Acad. Sci. 2012, 1271, 58–67. [Google Scholar] [CrossRef]
- He, C.; Wu, T.; Hao, Y. Anlotinib induces hepatocellular carcinoma apoptosis and inhibits proliferation via Erk and Akt pathway. Biochem. Biophys. Res. Commun. 2018, 503, 3093–3099. [Google Scholar] [CrossRef]
- Wang, G.; Cao, L.; Jiang, Y.; Zhang, T.; Wang, H.; Wang, Z.; Xu, J.; Mao, M.; Hua, Y.; Cai, Z.; et al. Anlotinib Reverses Multidrug Resistance (MDR) in Osteosarcoma by Inhibiting P-Glycoprotein (PGP1) Function In Vitro and In Vivo. Front. Pharmacol. 2021, 12, 798837. [Google Scholar] [CrossRef]
- Cui, Q.; Hu, Y.; Ma, D.; Liu, H. A Retrospective Observational Study of Anlotinib in Patients with Platinum-Resistant or Platinum-Refractory Epithelial Ovarian Cancer. Drug Des. Devel. Ther. 2021, 15, 339–347. [Google Scholar] [CrossRef] [PubMed]
- Ju, W.; Yoo, B.C.; Kim, I.-J.; Kim, J.W.; Kim, S.C.; Lee, H.P. Identification of genes with differential expression in chemoresistant epithelial ovarian cancer using high-density oligonucleotide microarrays. Oncol. Res. 2009, 18, 47–56. [Google Scholar] [CrossRef]
- Szenajch, J.; Szabelska-Beręsewicz, A.; Świercz, A.; Zyprych-Walczak, J.; Siatkowski, I.; Góralski, M.; Synowiec, A.; Handschuh, L. Transcriptome Remodeling in Gradual Development of Inverse Resistance between Paclitaxel and Cisplatin in Ovarian Cancer Cells. Int. J. Mol. Sci. 2020, 21, 9218. [Google Scholar] [CrossRef] [PubMed]
- Kressin, M.; Fietz, D.; Becker, S.; Strebhardt, K. Modelling the Functions of Polo-Like Kinases in Mice and Their Applications as Cancer Targets with a Special Focus on Ovarian Cancer. Cells 2021, 10, 1176. [Google Scholar] [CrossRef] [PubMed]
- Li, J.; Ye, T.; Liu, Y.; Kong, L.; Sun, Z.; Liu, D.; Wang, J.; Xing, H.R. Transcriptional Activation of by MEK/ERK Signaling Confers Chemo-Resistance to Cisplatin in Lung Cancer Stem Cells. Front. Oncol. 2019, 9, 476. [Google Scholar] [CrossRef]
- Kulshrestha, A.; Katara, G.K.; Ibrahim, S.A.; Riehl, V.; Sahoo, M.; Dolan, J.; Meinke, K.W.; Pins, M.R.; Beaman, K.D. Targeting V-ATPase Isoform Restores Cisplatin Activity in Resistant Ovarian Cancer: Inhibition of Autophagy, Endosome Function, and ERK/MEK Pathway. J. Oncol. 2019, 2019, 2343876. [Google Scholar] [CrossRef]
- Zhu, Y.; Yang, L.; Wang, J.; Li, Y.; Chen, Y. SP1-induced lncRNA MCF2L-AS1 promotes cisplatin resistance in ovarian cancer by regulating IGF2BP1/IGF2/MEK/ERK axis. J. Gynecol. Oncol. 2022, 33, e75. [Google Scholar] [CrossRef]
- Cen, K.; Chen, M.; He, M.; Li, Z.; Song, Y.; Liu, P.; Jiang, Q.; Xu, S.; Jia, Y.; Shen, P. Sporoderm-Broken Spores of Sensitizes Ovarian Cancer to Cisplatin by ROS/ERK Signaling and Attenuates Chemotherapy-Related Toxicity. Front. Pharmacol. 2022, 13, 826716. [Google Scholar] [CrossRef]
- Parashar, D.; Geethadevi, A.; Mittal, S.; McAlarnen, L.A.; George, J.; Kadamberi, I.P.; Gupta, P.; Uyar, D.S.; Hopp, E.E.; Drendel, H.; et al. Patient-Derived Ovarian Cancer Spheroids Rely on PI3K-AKT Signaling Addiction for Cancer Stemness and Chemoresistance. Cancers 2022, 14, 958. [Google Scholar] [CrossRef]
- Wang, J.; Zhou, J.-Y.; Wu, G.S. ERK-dependent MKP-1-mediated cisplatin resistance in human ovarian cancer cells. Cancer Res. 2007, 67, 11933–11941. [Google Scholar] [CrossRef]





Publisher’s Note: MDPI stays neutral with regard to jurisdictional claims in published maps and institutional affiliations. |
© 2022 by the authors. Licensee MDPI, Basel, Switzerland. This article is an open access article distributed under the terms and conditions of the Creative Commons Attribution (CC BY) license (https://creativecommons.org/licenses/by/4.0/).
Share and Cite
Ji, Y.; Li, X.; Qi, Y.; Zhao, J.; Zhang, W.; Qu, P. Anlotinib Exerts Inhibitory Effects against Cisplatin-Resistant Ovarian Cancer In Vitro and In Vivo. Molecules 2022, 27, 8873. https://doi.org/10.3390/molecules27248873
Ji Y, Li X, Qi Y, Zhao J, Zhang W, Qu P. Anlotinib Exerts Inhibitory Effects against Cisplatin-Resistant Ovarian Cancer In Vitro and In Vivo. Molecules. 2022; 27(24):8873. https://doi.org/10.3390/molecules27248873
Chicago/Turabian StyleJi, Yurou, Xinyu Li, Yue Qi, Jianguo Zhao, Wenwen Zhang, and Pengpeng Qu. 2022. "Anlotinib Exerts Inhibitory Effects against Cisplatin-Resistant Ovarian Cancer In Vitro and In Vivo" Molecules 27, no. 24: 8873. https://doi.org/10.3390/molecules27248873
APA StyleJi, Y., Li, X., Qi, Y., Zhao, J., Zhang, W., & Qu, P. (2022). Anlotinib Exerts Inhibitory Effects against Cisplatin-Resistant Ovarian Cancer In Vitro and In Vivo. Molecules, 27(24), 8873. https://doi.org/10.3390/molecules27248873

