Antioxidant and Biological Activities of the Lotus Root Polysaccharide-Iron (III) Complex
Abstract
1. Introduction
2. Results and Discussion
2.1. Optimization of Synthesis Parameters of LRPF
2.2. Response Surface Diagram with Contour
2.3. Spectroscopic Characterization of the LRPF
2.3.1. UV Analysis
2.3.2. FT-IR Analysis
2.3.3. TG Analysis
2.3.4. XRD Analysis
2.3.5. CD Analysis
2.3.6. 1H NMR Analysis
2.4. Antioxidant Activity of LRPF
2.4.1. The ABTS Radical Scavenging Rate
2.4.2. Superoxide-Radical Scavenging Activity
2.4.3. Metal Ion Scavenging Activity
2.5. Physicochemical Characterization of the LRPF
2.5.1. The Iron Release of LRPF In Vitro
2.5.2. The Stability of LRPF In Vitro
2.6. Antianemia Function Test of the LRPF
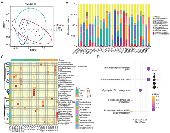
2.7. The Influence of LRPF on Iron Deficiency-Induced Gut Dysfunction
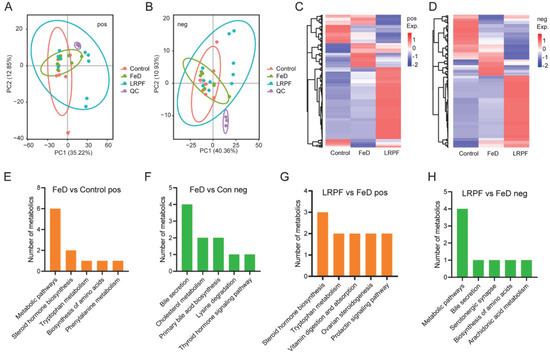
2.8. The Influence of LRPF on Blood Metabolites
3. Conclusions
4. Materials and Methods
4.1. Materials and Chemicals
4.2. Preparation of the LRP-Iron (III) Complex (LRPF)
4.3. Quantification of Iron Content
4.4. Physicochemical Characterization of LRPF
4.4.1. UV Analysis
4.4.2. FI-IR Analysis
4.4.3. Thermogravimetric Analysis (TGA)
4.4.4. X-ray Diffraction Analysis (XRD)
4.4.5. Circular Dichroism Analysis (CD)
4.4.6. 1H Nuclear Magnetic (1H NMR) Analysis
4.5. Antioxidant Activities of the LRPF
4.5.1. ABTS Radical Scavenging Activity
4.5.2. Metal Ion Scavenging Activity
4.5.3. Superoxide-Radical Scavenging Activity
4.6. Iron Release In Vitro Assay of the LRPF
4.7. Determination of External Stability of LRPF
4.8. Animal Grouping and Treatment Protocol
4.9. Blood Test and Oxidative Stress Markers Measurement in Serum
4.10. Sequencing of Microbiota and Data Analysis
4.11. Metabolite Measurements by LC-MS/MS
4.12. Statistical Method
Supplementary Materials
Author Contributions
Funding
Institutional Review Board Statement
Informed Consent Statement
Data Availability Statement
Conflicts of Interest
Sample Availability
References
- Min, H.; Leif, H.S. Antioxidative capacity of rhizome extract and rhizome knot extract of edible lotus (Nelumbo nuficera). Food Chem. 2002, 76, 327–333. [Google Scholar]
- Cai, C.H.; Cai, J.W.; Man, J.M.; Yang, Y.; Wang, Z.F.; Wei, C.W. Allomorph distribution and granule structure of lotus rhizome C-type starch during gelatinization. Food Chem. 2014, 142, 408–415. [Google Scholar] [CrossRef]
- Lee, H.K.; Choi, Y.M.; Noh, D.O.; Suh, H.J. Antioxidant effect of Korean traditional lotus liquor (yunyupju). Int. J. Food Sci. Tech. 2010, 40, 709–715. [Google Scholar] [CrossRef]
- Yu, Y.; Shen, M.Y.; Song, Q.Q.; Xie, J.H. Biological activities and pharmaceutical applications of polysaccharide from natural resources: A review. Carbohydr. Polym. 2018, 183, 91–101. [Google Scholar] [CrossRef]
- Yi, Y.; Lamikanra, O.; Sun, J.; Wang, L.M.; Min, T.; Wang, H.X. Activity diversity structure-activity relationship of polysaccharides from lotus root varieties. Carbohydr. Polym. 2018, 190, 67–76. [Google Scholar] [CrossRef]
- Yi, Y.; Tang, H.S.; Sun, Y.; Xu, W.; Min, T.; Wang, H.X. Comprehensive characterization of lotus root polysaccharide-phenol complexes. Food Chem. 2021, 366, 130693. [Google Scholar] [CrossRef]
- Zeng, P.J.; Li, J.; Chen, Y.L.; Zhang, L.J. The structures and biological functions of polysaccharides from traditional Chinese herbs. Prog. Mol. Biol. Transl. Sci. 2019, 163, 423–444. [Google Scholar]
- Feng, G.; Zhang, X.F. Production of a codonopsis polysaccharide iron complex and evaluation of its properties. J. Biol. Macromol. 2020, 162, 1227–1240. [Google Scholar] [CrossRef]
- Chen, X.; Huang, G.L. Synthesis and antioxidant activities of garlic polysaccharide-Fe (III) complex. Int. J. Biol. Macromol. 2020, 145, 813–818. [Google Scholar] [CrossRef]
- Cui, J.F.; Li, Y.P.; Yu, P.; Zhan, Q.P.; Wang, J.F.; Chi, Y.Z.; Wang, P. A novel low molecular weight Enteromorpha polysaccharide-iron (III) complex and its effect on rats with iron deficiency anemia (IDA). Int. J. Biol. Macromol. 2018, 108, 412–418. [Google Scholar] [CrossRef]
- Lu, Q.; Xu, L.; Meng, Y.B.; Liu, Y.; Li, J.; Zu, Y.G.; Zhu, M.H. Preparation and characterization of a novel Astragalus membranaceus polysaccharide-iron (III) complex. Int. J. Biol. Macromol. 2016, 93, 208–216. [Google Scholar] [CrossRef] [PubMed]
- Rengadurai, S.; Preetha, B.; Viruthagiri, T. Response surface technique for optimisation of parameters for decolorization of reactive red BS using trametes hiruta. Int. J. ChemTech Res. 2012, 4, 21–28. [Google Scholar]
- Shi, J.M.; Cheng, C.L.; Zhao, H.; Jing, J.T.; Gong, N.; Lu, W.H. In vivo anti-radiation activities of the Ulva pertusa polysaccharides and polysaccharide-iron (III) complex. Int. J. Biol. Macromol. 2013, 60, 341–346. [Google Scholar] [CrossRef]
- Wang, C.; Chen, Z.Q.; Pan, Y.X.; Gao, X.D.; Chen, H.X. Anti-diabetic effects of Inonotus obliquus polysaccharides-chromium (III) complex in type 2 diabetic mice and its sub-acute toxicity evaluation in normal mice. Food Chem. Toxicol. 2017, 108, 498–509. [Google Scholar] [CrossRef] [PubMed]
- Mitić, I.; Nikolić, G.S.; Cakić, M.; Premović, P.; Ilić, L. FTIR spectroscopic characterization of Cu (II) coordination compounds with exopolysaccharide pullulan and its derivatives. J. Mol. Struct. 2009, 924, 264–273. [Google Scholar] [CrossRef]
- Yang, X.H.; Huang, M.J.; Qin, C.Q.; Lv, B.Y.; Mao, Q.L.; Liu, Z.H. Structural characterization and evaluation of the antioxidant activities of polysaccharides extracted from Qingzhuan brick tea. Int. J. Biol. Macromol. 2017, 101, 768–775. [Google Scholar] [CrossRef]
- Yang, T.; Zhang, S.P.; Wang, R.F.; Li, D.P.; Hu, Y.H.; Nie, J.; Chen, P. Polysaccharides from Rhizoma Panacis Majoris and its anti-oxidant activity. Int. J. Biol. Macromol. 2016, 86, 756–763. [Google Scholar] [CrossRef]
- Zhang, Y.L.; Lu, X.Y.; Fu, Z.B.; Wang, Z.B.; Zhang, J.B. Sulphated modification of a polysaccharide obtained from fresh persimmon (Diospyros kaki L.) fruit and antioxidant activities of the sulphated derivatives. Food Chem. 2011, 127, 1084–1090. [Google Scholar] [CrossRef]
- Wang, J.; Chen, H.X.; Wang, Y.W.; Xing, L.S. Synthesis and characterization of a new Inonotus obliquus polysaccharide-iron (III) complex. Int. J. Biol. Macromol. 2015, 75, 210–217. [Google Scholar] [CrossRef]
- Li, W.F.; Ma, H.H.; Yuan, S.; Zhang, X.F. Production of Pyracantha Polysaccharide-Iron (III) Complex and Its Biologic Activity. Molecules 2021, 26, 1949. [Google Scholar] [CrossRef]
- Forget, A.; Pique, R.A.; Ahmadi, V.; Ludeke, S.; Shastri, V.P. Mechanically tailored agarose hydrogels through molecular alloying with beta-sheet polysaccharides. Macromol. Rapid. Commun. 2015, 36, 196–203. [Google Scholar] [CrossRef] [PubMed]
- Liu, T.; Liu, T.T.; Liu, H.C.; Fan, H.X.; Chen, B.Y.; Wang, D.W.; Sun, F.J. Preparation and Characterization of a Novel Polysaccharide-Iron (III) Complex in Auricularia auricula Potentially Used as an Iron Supplement. Biomed. Res. Int. 2019, 2019, 6416941. [Google Scholar] [CrossRef] [PubMed]
- Xu, X.Q.; Li, J.; Hu, Y. Polysaccharides from Inonotus obliquus sclerotia and cultured mycelia stimulate cytokine production of human peripheral blood mononuclear cells in vitro and their chemical characterization. Int. Immunopharmacol. 2014, 21, 269–278. [Google Scholar] [CrossRef] [PubMed]
- Chen, C.; You, L.J.; Abbasi, A.M.; Fu, X.; Liu, R.H. Optimization for ultrasound extraction of polysaccharides from mulberry fruits with antioxidant and hyperglycemic activity in vitro. Carbohydr. Polym. 2015, 130, 122–132. [Google Scholar] [CrossRef] [PubMed]
- Cheng, C.; Huang, D.C.; Zhao, L.Y.; Cao, C.J.; Chen, G.T. Preparation and in vitro absorption studies of a novel polysaccharideiron (III) complex from Flammulina velutipes. Int. J. Biol. Macromol. 2019, 132, 801–810. [Google Scholar] [CrossRef]
- Yao, Y.Y.; Shu, C.; Ge, F.; Wang, C.; Yan, Y.Y.; Yi, Y.; Wang, H.X.; Wang, L.M. Polysaccharides from Pyracantha fortuneana and its biological activity. Int. J. Biol. Macromol. 2020, 150, 1162–1174. [Google Scholar] [CrossRef]
- Yan, Y.Y.; Yuan, S.; Zhao, S.; Xu, C.Y.; Zhang, X.F. Preparation and Application of Phosphorylated Lotus Root Polysaccharide. Food Sci. Technol. 2022, 42. [Google Scholar] [CrossRef]
- Xue, H.Y.; Li, J.R.; Liu, Y.G.; Gao, Q.; Wang, X.W.; Zhang, J.W.; Xue, Y.L. Optimization of the ultrafiltration-assisted extraction of Chinese yam polysaccharide using response surface methodology and its biological activity. Int. J. Biol. Macromol. 2018, 121, 1186–1193. [Google Scholar] [CrossRef]
- Colavitti, R.; Finkel, T. Reactive oxygen species as mediators of cellular senescence. IUBMB Life 2005, 57, 277–281. [Google Scholar] [CrossRef]
- Liang, L.H.; Wu, X.Y.; Zhao, T.; Zhao, J.L.; Li, F.; Zou, Y.; Yang, L.Q. In vitro bioaccessibility and antioxidant activity of anthocyanins from mulberry (Morus atropurpurea Roxb.) following simulated gastro-intestinal digestion. Food Res. Int. 2012, 46, 76–82. [Google Scholar] [CrossRef]
- MacKenzie, E.L.; Iwasaki, K.; Tsuji, Y. Intracellular iron transport and storage: From molecular mechanisms to health implications. Antioxid. Redox Signal. 2008, 10, 997–1030. [Google Scholar] [CrossRef] [PubMed]
- Hua, P.Y.; Sun, M.; Zhang, G.G.; Zhang, Y.F.; Song, G.; Liu, Z.Y.; Li, B.J. Costunolide Induces Apoptosis through Generation of ROS and Activation of P53 in Human Esophageal Cancer Eca-109 Cells. J. Biochem. Mol. Toxicol. 2016, 30, 462–469. [Google Scholar] [CrossRef] [PubMed]
- Zhu, H.J.; Tian, L.; Zhang, L.; Bi, J.X.; Song, Q.Q.; Yang, H.; Qiao, J.J. Preparation, characterization and antioxidant activity of polysaccharide from spent Lentinus edodes substrate. Int. J. Biol. Macromol. 2018, 112, 976–984. [Google Scholar] [CrossRef] [PubMed]
- Xu, L.; Meng, Y.B.; Liu, Y.; Meng, Q.H.; Zhang, Z.D.; Li, J.; Lu, Q. A novel iron supplements preparation from Grifola frondosa polysaccharide and assessment of antioxidant, lymphocyte proliferation and complement fixing activities. Int. J. Biol. Macromol. 2018, 108, 1148–1157. [Google Scholar] [CrossRef]
- Muszynska, B.; Kala, K.; Sulkowska-Ziaja, K.; Krakowska, A.; Opoka, W. Agaricus bisporus and its in vitro culture as a source of indole compounds released into artificial digestive juices. Food Chem. 2016, 199, 509–515. [Google Scholar] [CrossRef]
- Chi, Y.Z.; Li, Y.P.; Zhang, G.L.; Gao, Y.Q.; Ye, H.; Gao, J.; Wang, P. Effect of extraction techniques on properties of polysaccharides from Enteromorpha prolifera and their applicability in iron chelation. Carbohydr. Polym. 2018, 181, 616–623. [Google Scholar] [CrossRef]
- Bassiouni, A.; Paramasivan, S.; Shiffer, A.; Dillon, M.R.; Cope, E.K.; Cooksley, C.; Psaltis, A.J. Microbiotyping the Sinonasal Microbiome. Front. Cell Infect. Microbiol. 2020, 10, 137. [Google Scholar] [CrossRef]
- Hall, M.; Beiko, R.G. 16S rRNA Gene Analysis with QIIME2. Methods Mol. Biol. 2018, 1849, 113–129. [Google Scholar]






Publisher’s Note: MDPI stays neutral with regard to jurisdictional claims in published maps and institutional affiliations. |
© 2022 by the authors. Licensee MDPI, Basel, Switzerland. This article is an open access article distributed under the terms and conditions of the Creative Commons Attribution (CC BY) license (https://creativecommons.org/licenses/by/4.0/).
Share and Cite
Yuan, S.; Dong, P.-Y.; Ma, H.-H.; Liang, S.-L.; Li, L.; Zhang, X.-F. Antioxidant and Biological Activities of the Lotus Root Polysaccharide-Iron (III) Complex. Molecules 2022, 27, 7106. https://doi.org/10.3390/molecules27207106
Yuan S, Dong P-Y, Ma H-H, Liang S-L, Li L, Zhang X-F. Antioxidant and Biological Activities of the Lotus Root Polysaccharide-Iron (III) Complex. Molecules. 2022; 27(20):7106. https://doi.org/10.3390/molecules27207106
Chicago/Turabian StyleYuan, Shuai, Pei-Yu Dong, Hao-Hai Ma, Sheng-Lin Liang, Long Li, and Xi-Feng Zhang. 2022. "Antioxidant and Biological Activities of the Lotus Root Polysaccharide-Iron (III) Complex" Molecules 27, no. 20: 7106. https://doi.org/10.3390/molecules27207106
APA StyleYuan, S., Dong, P.-Y., Ma, H.-H., Liang, S.-L., Li, L., & Zhang, X.-F. (2022). Antioxidant and Biological Activities of the Lotus Root Polysaccharide-Iron (III) Complex. Molecules, 27(20), 7106. https://doi.org/10.3390/molecules27207106

